Fórum témák

» Több friss téma
Fórum » Gázkazán vezérlő hibák
Lapozás: OK   8 / 301
(#) leono válasza atlatyko hozzászólására (») Dec 8, 2009 /
 
Még egy dolog eszembe jutott, így utólag. Valami reléről írtatok. A zajt okozhat egy relé prellegése is. Ennek a vezérlő köre gyengeáramú és ebben lévő kontakthiba okozhat ilyen hibajelenséget. Az érintkezői erősáramot (nagyfeszt /230V) kapcsolnak és azok ilyenkor akár szikrázhatnak is. Ha a relé átlátszó búrában van, akkor ez szemmel is látható és olyan koncentrált hangforrás, hogy az füllel is behatéárolható. Természetesen ha fekete műanyag tokban van a relé, akkor csak a fűl marad. Ilyen esetekbe, főleg ha nem állandó a hiba, én minden esetben elindulva az érintett áramköri rész elejétől a végéig (biztitől a Vt.-ig) átforrasztom, ill. megtisztítom összes érintkezési pontot.
(#) Ponya Csaba hozzászólása Dec 8, 2009 /
 
Sziasztok !

C-24-II2HLS3-B1-N-X 24kW gázkazán kapcsán szeretnék segítséget kérni Tőletek.
Látszólag megy a termosztát, van őrláng csak nem kapcsol már be a fűtőlángsor, nem kap gázt a főtorokból.
Érdekes volt ahogy leállt ez a funkció: Korábban még ki be kapcsolt szabályosan ahogy kell, csak egyre kisebb lánggal égett és ezért egyre tovább volt bekapcsolva. Míg végül teljesen leállt.
Az elektronika alján a potenciométert tekergetve nem volt hatása a gázláng magasságára, de kikapcsolta (amíg működött és a végállásos kapcsolási üzemmódjában)
Egyéb infók:
- az elektronika látszólag ép, nincs elégve benne semmi
- 2 atmoszféra víznyomás van a rendszerben
- mivel egyre kevesebb hőt adott le, a végén már csak egy radiátoron keresztül keringettem, hogy egy szoba legyen legalább befűtve és folyton ment aztán már csak üresen hidegen is egy félnapot
- a túlhő termosztát kapcsol ha melegítem, bár ennek nem lehet köze hozzá ....
- a torkot is szétszedtem hátha eldugult benne valami, de a rugó ép, látszólag minden megy
Ez valószínűleg árulkodó infó egy szakembernek. Mi lehet a baj?
1. A áramláskülönbség kapcsoló membránját kicseréltem, hátha az engedett át , de nem segített
2. Az égősort kifújtam, portalanítottam.
3. Olvasva a topikot még a hőcserélő vizkövesedése jutott eszembe mint további lehetőség ill. az elektronika valamely hibája.... A szobában elektronikus a termosztát.
Segítséget kérnék, ha valakinek volt már hasonló problémája és megoldása.
Ha vízkömentesítés a feladat a fűtőspirálban azt hogyan végezzem? Mivel lehet azt vízkőteleníteni? Ecettel vagy lehet ehhez kapni valamit ?

Előre is köszönöm a segítséget
üdv Csaba
(#) Logosz válasza Ponya Csaba hozzászólására (») Dec 8, 2009 /
 
Kedves csaba!

Azzal kezdem, hogy nem tudom a konkrét hibát, nem is vagyok szerelô, csak nekünk is ilyen kazánunk van... Kérdéseim épp ezért csak költôiek, hátha segít a továbbgondolásuk.

Elsô kérdésem a keringetô szivattyú. Megfelelô fordulaton, megfelelô nyomással szállít? (Olyan-e a hangja, rezgése a renszernek, mint régen? Nálunk elég egyértelműen hallani, ha bekapcsol.) Mert lehet, hogy a szivattyú kis vízszállítása nem tudja megnyomni a membránt, ami a fô gázszelepet nyitja. Ennek persze lehet dugulás, vízkövesedés is az oka, pláne, ha fokozatosan történt a dolog. Nekem a hôcselélôt 7000 Ft-ért mosta át a gázszerelô, állítása szerint speciális eszközzel, amely 20-25 percig valami vegyianyagot keringet benne. Kimossa a vízkövet és a beleégett szennyezôdést. Nem láttam, mert leszerelte, elvitte és 2 nap múlva hozta vissza. Látható volt a különbség, belül szép rézszínű volt a csô.

Második kérdésem a 2 bar nyomás. Nem sok az? A Fég C-24 elindul akármilyen kevés nyomással. Nekünk egy régi vastagcsöves-gravitációs rendszeren van, (ami tavaly lett zárttá téve, mert kilukadt a tágulási tartály) és 0,5-1 bar között használom.

Megkapja-e a szivattyú a 230V-ot normál működésben? Ha nem, akkor lehet hibás a kazántermosztát (az elektr. doboz alján a "potméter"), vagy ha nem a primitív, kondenzátoros elektronika van benne (mint a miénkben), hanem tirisztoros (vagy triakos) utókeringetô modul, akkor lehet rossz az is. Tudniillik esetleg egyre kisebb feszültséget kapott a szivattyú és emiatt egyre kevésbé nyitotta a membrán a szelepet, egyre kevesebb lett a gáz és kisebb lett a láng. Ennek a membrános-szelepes dolognak a működését nem ismerem pontosan. Az biztos, hogy 90-110 V környékén egyáltalán nem gyújt be a láng, mert a kazántermosztát kapcsolásakor (ha a vízhôfok elérte a beállítottat) ill. utókeringetéskor ekkora feszültséggel, csökkentett fordulatszámon megy a szivattyú.

Nem tudom, tudtam-e segíteni. Sok sikert!
Legrosszabb esetben marad a (drága) gázkazán-szerelô szaki.
Üdv: KZoli
(#) Logosz hozzászólása Dec 8, 2009 /
 
Kedves Szakember urak!

Akkor kérdeznék/kérnék én is...

Szükségem lenne egy olyan, nagyon egyszerű, lehetôleg tranzisztoros idôzítô áramkörre, amely a következôt tudja:

Figyel egy (12V-os) vezérlôfeszültséget, amely ha megszűnik, elindul az idôzítés (bekapcsol egy relét), majd az idô lejárta után kikapcsolja (elengedi) a relét. Az idô 2-4 perc között kellene, hogy állítható legyen. Az már lényegtelen, hogy ha az idô lejárta elôtt újra megjelenne a vezérlôfesz, akkor "lenullázódna"-e az áramkör vagy sem. Tehát ki is kapcsolhat a relé rögtön, de végig is futhat az idôzítés. Jó így is, úgy is, a lényeg, hogy a vezérlôfesz megszűnésekor (nem testre kerülésekor!) kapcsoljon be.

Egy Fég C-24-es kazánhoz akarok csinálni egy utókeringetô modult, amely úgy működne, hogy a mechanikus termosztát kikapcsolásakor indulna (a termosztát kapcsolt feszültségét figyelné, természetesen csökkentve és egyenirányítva), a relé átkapcsolná a szivattyút a 4,7ľF-os kondi által csökkentett feszültségre, majd az idôzítés lejártakor vissza. Tehát ha én szórakozok és kapcsolgatom a termosztátot föl-le, mindegy, hogy rögtön begyújt-e a kazán újra, vagy csak az utókeringetés lejártakor.

Kis trafóval adok 12V-ot az elektronikának (mert az csak 5-6W-ot fogyaszt, ellentétben a kondenzátoros feszültségcsökkentô áramkörökkel, amelyek kb. 15W-ot fogyasztana, hogy a 60mA-es relémet be tudja húzni), a relém is 12V-os és az egészet úgy csinálom, hogy ha az elektronika tönkremenne, nagy bajt nem tudnék okozni a kazánnak. Ezért relés és ezért maradnék az eredeti kondis feszültségcsökkentésnél.

Viszont cserébe nagyon kicsi a helyem a vezérlôdobozban, ezért kellene egyszerű, 2-3 tranzisztoros. (Kb. 8-10 négyzetcentiméter helyem van a NYÁK-on, az sem teljesen összefüggôen és egy helyen)

Mellesleg falun élô csóró munkanélküli vagyok, nem járok mostanában olyan helyen (városban), ahol elektronikai alkatrészeket tudnék vásárolni. Ezért kellene tranzisztorral, mert azok vannak itthon (természetesen ellenállás, kondi, dióda stb. is van), 555-öm és digitális IC-im nincsenek.

Én egyébként valami (triggerelhetô) monostabil multivibrátorra gondoltam, de hiába kerestem a neten és a régi iskolai könyveimben, füzetemben. Nem találtam megfelelôt, és terveznem sem sikerült (kijöttem az elektronikai gyakorlatból és elméletbôl) ezért kérdeznék, hátha valaki tud segíteni.

Csak maga az idôzítô áramkör rajza kellene, a bemenettel (és esetleg a relével), a többit (a kazán részét) már megterveztem.

Remélem érthetô voltam!
Köszönettel!
Üdv: KZoli
(#) leono válasza Logosz hozzászólására (») Dec 8, 2009 /
 
Csatoltan küldök egy próbálkozásról rajzokat, amelynek az alapötlete egyezik a tiéddel, de nem 12V-on. A lényeg, amiért írok az az, hogy a relé bekötésén fennakadtam. Nem tudtam úgy bekötni, hogy jól működjön. A problémám az volt, és van is, hogy a relé és a kazántermosztát érintkezőjén keresztül a szobatermosztát bontása ellenére az eredeti ellenálláson és a kondin keresztül kap annyi feszt az elektrónika vezérlő bemenete, hogy sosem áll le. Ha van ötleted a relé érintkező helyes bekötésére azt megköszönöm. Ha nincs, akkor a 12V-os verzió sem biztos, hogy beválik. Az időzítő kapcsolási rajzot a 2-es kockán láthatod. Az egyszerűség kedvéért én az egész panelt mérethelyesen újraépítettem az időzítő elektrónikával, az 1-es rajz alapján illyesztve az eredeti áramkörhöz. A szobatermosztát a "K" kapcsolónak felel meg.

kazan.ppt
    
(#) Vadmagyar válasza leono hozzászólására (») Dec 8, 2009 /
 
Szia!
Amit feltettél powerpointot, feltudnád tenni a nyák beültetési rajzát, és az ICtipusát Köszönöm előre is.
üdv
(#) leono válasza Vadmagyar hozzászólására (») Dec 8, 2009 /
 
Hamarjában összeállítottam egy beültetési rajzot, bár ilyen egyszerű áramkörökről nem szoktam. A nem számozott ellenállás és kondi az eredeti ZC-18 korlátozó elemei. Az IC triakot vezérlő részéből csak két kapu van a panelen bekötve az egyszerűség kedvéért. Ilyen kis teljesítmény igénynél így is elég. A relé 220V-os és az érintkezői duplázva vannak. Az alapban záró oldal nincs bekötve. Hangsúlyozom, a korábbi hozzászólásomra hivatkozva, hogy így nem jó a kazánhoz !!! Lásd ott az okot.
(#) leono válasza leono hozzászólására (») Dec 9, 2009 /
 
Bocsi de a fájl lemaradt. Ezen már a kapcsolási rajz is számozott, a beültetési rajzhoz.

kazan.ppt
    
(#) Vadmagyar válasza leono hozzászólására (») Dec 9, 2009 /
 
Köszönöm
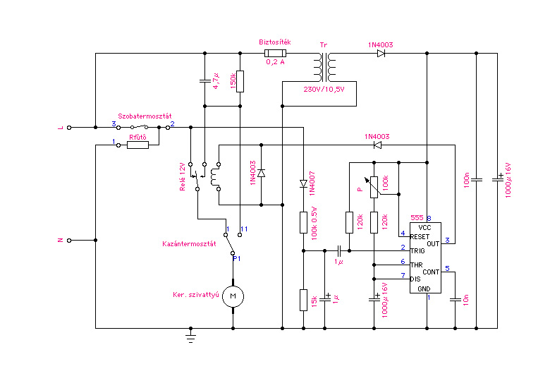
(#) Logosz válasza leono hozzászólására (») Dec 10, 2009 /
 
Üdv mindenkinek!

A következôre jutottam, részben Leono segítségével:
Az 555-ös IC valószínűleg pont jó lenne nekem. Olyan monostabil kapcsolást lehet vele csinálni, aminél a vezérlôjel lefutó élére (kikapcsolásakor) indul az idôzítés, pont ez kell nekem. Az IC elbírja a 60 mA-es relét, amit használnék, tranzisztor sem kellene hozzá. Tehát egyszerű, kicsi helyen elférô áramkör lenne.

Lerajzoltam a kapcsolást (csatoltan), ami több napos elôzô próbálkozás, keresés, gondolkodás eredménye. És egy adatlap az 555-rôl, amibôl ollóztam a monostabil kapcsolást, természetesen utánanéztem az IC egyéb leírásaiban is a neten.
Hangsúlyozom, ebbôl az áramkörbôl még semmit sem próbáltam ki, mert nincs 555-öm (és még idôm sem volt rá), de elméletben működhet.

A szobatermosztát-relé-kazántermosztát úgy van bekötve, hogy a kazántermosztátról megy a vezeték a szivattyúra, tehát ha a beállított vízhôfokot eléri, akkor mindenképpen átkapcsolja a motort a csökkentett fordulatra (a 4,7 mikrós kondin keresztül). Ugyanezt teszi a relé az idôzítéskor, mikor behúz . Alaphelyzetben pedig a szobaterm. és a kazánterm. között zárja az áram folyását.

Alapvetôen már csak az a megoldandó felaldat (ennek még nem néztem utána), hogy az R3-R2 osztó által a 230V-ból kb. 12V-ra leosztott (és egyenirányított) vezérlôfeszültség szűrésére mekkora legyen a C1 kapacitása, hogy még viszonylag szűrt (ne pulzáló) feszültséget adjon az IC 2-es bemenetére, de mégse indítsa túl késôn az idôzítést (tehát viszonylag gyorsan kisüljön, ha a szobatermosztát bont). Gondolom az R2-C1 idôállandóval kell játszani, de már nagyon rég tanultam elektronikát...

Egyenlôre ennyi, ha érdekel valakit, megosztom a késôbbi gyakorlati tapasztalataimat.

Köszönettel és üdvözlettel:
Logosz
(#) aflmor válasza Logosz hozzászólására (») Dec 10, 2009 /
 
Kell egy relé meg timer. A relé húz mikor kapcsol a termosztát, indítja a kazánt. Eléri a hőfokot, relé elenged. Az NC-s kontaktja indítja a timert, ami a szivattyú lassúfordulatot vezérli. Lejár a timeren beállított idő, elenged, szivattyu áll.
(de lehet még bonyolítani!)

TIMER
(#) Tompa Attila hozzászólása Dec 10, 2009 /
 
Hello kedves Mindenki!
Arrol szeretnek erdeklodni, hogy valaki foglalkozik-e westen quasar vezerlopanel javitasaval, vagy valaki tud-e rajzot rola.
Az enyem 5 ev utan megadta magat, nem tudom miert, egy fel evet allt, probaltak bekapcsolni, azt jelezte gazkimaradas, probaltak mindent ami le van irva a fuzeteben de semmi, a szerelo azt mondta 99 szazalek a fopanel, csakhat ez egy kicsit huzos 41000+posta 2500 ezert probalnek egy olcsobb megoldast, ha nem talalok remelem valaki tud segiteni, mert kezd hideg lenni. koszonom elore is. :bow ja westen quasar 24 f apontos tipus, koszi)
(#) VIM válasza Tompa Attila hozzászólására (») Dec 10, 2009 /
 
Helló!
Erről lenne szó? :Bővebben: Link
VIM
(#) szerviz válasza Tompa Attila hozzászólására (») Dec 10, 2009 /
 
Legelőször nézd meg, hogy nem dugtátok-e fordítva a konnektorba! Azaz fázishelyesen van-e kötve a kazán!?
Ha ez rendben, akkor pontosabban írd le, hogy mikor áll hibára a készülék.
Bekapcsoláskor már hibán van?
Melyik led villog?
Indul-e a ventillátor? Szikráztat-e? Belobban-e az égő és 10 sec után kapcsol ki?
(#) Tompa Attila válasza VIM hozzászólására (») Dec 10, 2009 /
 
Igen. Ez lenne az a csoda kazan. Sajna....
(#) Tompa Attila válasza szerviz hozzászólására (») Dec 10, 2009 /
 
Sajna csak a hetvegere tudom meg a valaszt, mert egy kicsit tavol vagyok a kazantol ( 3000 km), de ez a fazisfuggo dolog szoget utott a fejembe... megprobalok valaszokat keriteni a kerdesekre. addig is koszonom.
(#) Logosz válasza aflmor hozzászólására (») Dec 11, 2009 /
 
Kedves Aflmor!

Köszönöm a választ, tényleg a legegyszerűbb megoldás lenne, de nem a legolcsóbb. Lehet, hogy ezen a télen lakom már csak itt, ezért (és mert csóró munkanélküli vagyok) kerülném a költséges költségmegtakarító megoldásokat. :no:
Az utókeringetéssel csak néhány százalék gázt takaríthatok meg, ezért jelen esetben a közel ingyenes megoldásnak van csak értelme. De azért köszi a tippet, erre nem is gondoltam. Üdv!
(#) Logosz válasza Logosz hozzászólására (») Dec 18, 2009 /
 
Sziasztok!

Teljes csôd!
Leono segítségével kicsit átvariálva az 555 vezérlését, megépítettem az elektronikát, amely a próbapadon (asztalon) működött. Kapcsolt, idôzített (behúzta a relét a kívánt utókeringetési idôre), a kazánba beépítve viszont meg se nyekkent. Manuálisan (testre zárva egy pillanatra az 555 bemenetét) indította az idôzítést, a termosztát lekapcsolására nem. Annyit még kipróbáltam, hogy a szivattyút kikötöttem, akkor ment, tehát a motor zavar be neki. Valószínű, hogy a forgási lendülete miatt a term. kikapcsolásakor termelhet áramot, vagy pedig maga az induktív viselkedése a motornak, ami megzavarja az 555-öt.
No mindegy, berágtam az egészre, kiszereltem, visszaforrasztottam a sorkapcsot és a 4,7 mikrós kondit a régi panelbe, visszakötöttem, (hála Istennek) működött a kazán a régi módon és én meg igyekszem elfelejteni az egész témát, nem akarok már utókeringetést és C-24-es gázkazánt sem látni.
Kedvesem az elején azt mondta, hogy megérzése szerint nem kéne ezzel foglalkoznom. Hát nyert, ismét Isten volt az erôsebb, nem az én makacsságom. (Csak nem kevés napom ment rá, a téma bogarászására, tervezésre, elkészítésre.)
Ami beépítés közben jutott eszembe, lehetséges, hogy ez a relés megoldás nem a legjobb ott a vezérlôdobozban, közel egy esetleges gázszivárgás helyéhez, ugyanis a relé érintkezôi egy jó nagyot szikráznak átkapcsoláskor (nekem szédszedhetô, tehát nyitott relém van - úgy tudom léteznek zártak, egybe öntöttek is), ami pont elég egy nagy gázrobbanás elindításához. Talán az sem véletlen, hogy a gyári panelek, aminek fotóit, kapcs. rajzait láttam már itt a fórumon, nem relések!
Szóval Isten megkímélte életemet (és a házunkat is) egy esetleges nagy bummtól. Hála neki!

Nektek pedig áldott karácsonyt és köszönöm mindenki segítségét!
Üdv: Kiss Zoli (alias Logosz)
(#) leono válasza Logosz hozzászólására (») Dec 18, 2009 /
 
Ha felteszed a rajzot, akkor talán sikerül a miértre választ találni. A keringető szivattyú forgórésze állandó mágnes, ezért előfordulhat az, amit írtál, de nagyon kis mértékben és ideig. A relével kapcsolatban a nyitott, tényleg bajos lehet, de nagyon sok kazánelektrónika használ relés megoldást. Természetesen ezek mind zárt relék. Visszatérve az 555-re, esetleg nem LM-es? Ha emlékeim nem csalnak ez a típus CMOS-os technikával készül és ezért valószínű, hogy a bemenetei nagyon érzékenyek. Ha a szobatermosztát messze van (hosszú a vezetékkör), akkor összeszehet sok zavaró jelet. Ha nem tévedek ez a kazán konnektoros, ezért előfordulhat, hogy a termosztát a nullát bontja. Esetleg ez is okozhat zavart.
(#) Logosz válasza leono hozzászólására (») Dec 18, 2009 /
 
Szia!

Íme a rajz. A te ötleted vettem alapul, de egyszerűsítettem és kísérleteztem (mint a magánlevélben írtam is). A kazántermosztát P1 saruját lehúzva, a motort kiiktatva működik.
Az 555 NE-s, tehát elvileg nem CMOS, viszont kínai...
A termosztát kábele a lehetô legrövidebb (a kazán fölötti, egy szinttel följebbi szobában van a term., kb. 4m kábel) és elég vastag, min 3x0.75 vagy 3x1-es.
Konnektoros, de mindíg úgy van bedugva, hogy a fázist bontja, ezt direkt leellenôriztem.
De tényleg nem akarok már a témával foglalkozni, eleget sz*vattam magamat.
Azért köszönöm a segítôkész hozzáállást! Vagy az én balfékségem, vagy tényleg a Jóisten akarata volt (a fentiek miatt), hogy nem sikerült.

Üdv!
(#) gaboooka hozzászólása Dec 20, 2009 /
 
Sziasztok!

Tudja Valaki, hogy milyen értékű alkatrész lehet a Saunier Duval 30 KLOM kazán külső hőmérséklet érzékelőjében?
(#) pgabor2 válasza gaboooka hozzászólására (») Dec 20, 2009 /
 
Nekünk KLZ30 van, ha jól emlékszem 20KOhm-os termisztor van a külső dobozban.
(#) gaboooka válasza pgabor2 hozzászólására (») Dec 20, 2009 /
 
Köszönöm a választ!
Akkor beszerzek egy ilyen értékű termisztort, mert kicsit sokallom a gyári "készülék" árát.
Félve kérdezem meg: Ér is amúgy valamit ez a külső érzékelő? Azaz érdemes foglalkozni vele?
(#) Inhouse válasza Logosz hozzászólására (») Dec 21, 2009 /
 
Lehet, hogy nem követtem az eseményeket, de szerintem:
- a nullát és a trafó szekunderének egyik ágát nem kötjük össze
- a termosztáttól jövő kapcsolt fázist nem egyből az 555-be, mert meghülyül, inkább egy optokapu LED-jére, és annak tranzisztorával dolgozz tovább...
- az 555-nek legyen stabil tápja, érzékeny szegény, tehát graetz, puffer, stabIC, szűrés és 555

Üdv
Inhouse
(#) Logosz válasza Inhouse hozzászólására (») Dec 21, 2009 /
 
Szia!

Köszi a tippeket, de tényleg nem akarok már gyakorlatban foglalkozni a témával. Megépítettem a nyákot, alig fértek rá így is az alkatrészek, az asztalon tökéletesen működött, beépítve (a szivattyúmotor miatt) nem.
De mivel voltál olyan kedves, hogy belemélyedtél a témába, válaszolok az elméleti felvetéseidre:
- A nulla és a kisfeszültségű rész testje (trafó szekunder egyik vezetéke) közötti galvanikus összekötés azért kell, hogy az egyenirányított 220V-nak (ami a termosztátról megy az 555-be) és a kisfeszültségű tápfeszültségnek "legyen valami köze egymáshoz".
- De optocsatolóval természetesen működhetne, igazad van, ahogy írtad.
- Így is alig fértek el a nyákon az alkatrészek (kis trafó+relé+4,7 mikroF/250V-os kondi sok helyet foglal), ha még egyebeket rárakok, egyáltalán nem fér rá. És mindez a kazán műanyag vezérlôdobozában foglalt volna helyet.
- Minél olcsóbban és egyszerűbben akartam összehozni, mert ha Isten is úgy akarja, akkor már csak ezen a télen lakom itt. Ha drága alkatrészekbôl, sok utánajárással próbálom, nem lett volna értelme a spórolási szándékomnak.
- Lehet kapni hozzá többféle utánkeringetôpanelt 5-6000 Ft-ért, ami szeret elromlani (ahogy itt olvastam), és be kellett volna menjek érte Bp. másik felére és akkor már kb. 10 EFt-nál lettem volna. Ráadásul az csak 20-30 mp-ig keringet , nekem pedig kb. 3 perc kellett volna (vastag hosszú csöveink vannak, mert régi gravitációs a rendszer).

Ez van, nem sikerült az akcióm, de azért köszönöm a segítséget mindenkinek!

Üdv: Logosz.
(#) aflmor válasza Logosz hozzászólására (») Dec 21, 2009 /
 
Nnnnna! Látom nem hagyott nyugodni a dolog

Van két megfontolandó kérdésem számodra:
1; Ha jól tudom, a kazánod őrlángos. Érdemes-e az "utánkeringetésselspóroljunk" témával foglalkoznod? Tehát, jelentős-e a megtakarítás, egy ilyen, amúgy is nagy veszteségekkel üzemelő (őrláng!) kazánnal?
Ha "igen" a válaszod, akkor olvasd tovább:
2; Van e 24V, vagy tudsz odateremteni a kazánhoz? Megfelel e neked, az énáltalam ajánlott, relé-timer megoldás?
Ha erre is "igen" a válaszod:
Add meg privin a címed, és megkésett Jézuskaként, (ünnepek után?) csak a postaköltségért elküldöm neked! (egy relét és egy timert, foglalattal)
(#) komorkoma válasza leono hozzászólására (») Dec 21, 2009 /
 
bár csak most olvasom a tipus k18 és a fég gyártotta.
Az elektronika gyöngyösön lett gyártva.
A google k18 és ott a kapcsi rajz üdv
(#) Logosz válasza aflmor hozzászólására (») Dec 21, 2009 /
 
Kedves Aflmor!

Köszönöm segítségedet, de az 1. kérdésre a válaszom NEM. Befejeztem a dolgot és elegem is lett a "projektbôl". És ahogy írod, nem is biztos, hogy mindez megéri.
(Valószínű a Te ötleted egyébként minden további nélkül működne.) De tényleg nem akarok vele foglalkozni.

Köszönöm, tényleg köszönöm Neked is és mindenkinek a segítô szándékotokat, ha másért nem, hát azért jó volt mindezt végigjátszanom, mert megtudtam, hogy VANNAK MÉG JÓSZÁNDÉKÚ, SEGÍTÔKÉSZ EMBEREK ebben az országban. Tehát nincs minden veszve! Hála az Istennek!

Mindenkinek szeretetteljes és békés Karácsonyi Ünnepeket kívánok!

Üdv: Logosz
(#) Inhouse válasza aflmor hozzászólására (») Dec 21, 2009 /
 
Szerintem azért nem olyan irtózatos nagy veszteség az az őrláng... Ugyanúgy melegíti a vizet, mint a főláng...
Azok a kazánok, amik nem őrlángosak, elektromosan gyújtják a lángot, és jóval komplikáltabbak, több szenzor, elektronika->nagyobb elektromos fogyasztás...és azt tudjuk, hogy nem a gáz a drágább...
Persze ezeknek a kazánoknak a hatásfoka is jobb, de nem hinném, hogy az őrláng miatt...

Olyasmi ez, mikor egy régi házon kicserélik a nyílászárókat modern műanyagra. Aztán elkezd penészedni minden, majd vagy vesznek rá automata szelepet, vagy nyitogatják sűrűn, esetleg hagynak egy kis rést, hogy kimehessen a pára...ha hagyták volna a régit, annál is kb annyi légmozgás volt, hogy nem penészedett a fal...valamennyivel lehet, hogy jobb, de ezért kiadni több százezer, esetleg millió Ft-ot...

Az energiatakarékos megoldások, nagyon jók, nagyon szépek. De nem lehet kiragadni egyet és azt beépíteni. Több megoldást kell összekombinálni, hogy megérje, és ne legyen pl. az áramfogyasztás (nem kazánra gondolok) sokszorosa az addiginak. De több ilyen innováció (pl. földhő hasznosítás, napkollektor és napelem, szigetelés, rekupeátor, kondenzációs kazán) együttesen viszont akkora költség, hogy igen hosszú távon hozza vissza a befektetett hatalmas összeget, és sok embernek így már egyáltalán nem elérhető...

Házilag pl. érdemes lehet napkollektort csinálni...

Üdv
Inhouse
(#) aflmor válasza Inhouse hozzászólására (») Dec 21, 2009 /
 
Idézet:
„Szerintem azért nem olyan irtózatos nagy veszteség az az őrláng... Ugyanúgy melegíti a vizet, mint a főláng...”
Azért ezt nyilvános(abb) helyen ne hangoztasd! :bummafejbe: Meg aludj rá párat.

Egy, azaz EGY db őrláng fogyasztása, éves szinten, (pl. bojler) kb. 16-18 ezer magyar forint!

Nálatok mekkora az őrláng, ha: "Ugyanúgy melegíti a vizet, mint a főláng" ? Amennyivel nagyobb mint pl. egy öngyújtó lángja, annyival szorozd be az előbbi összeget!
Következő: »»   8 / 301
Bejelentkezés

Belépés

Hirdetés
XDT.hu
Az oldalon sütiket használunk a helyes működéshez. Bővebb információt az adatvédelmi szabályzatban olvashatsz. Megértettem