Fórum témák
» Több friss téma |
Sziasztok! Egy olyan kapcsolásra lenne szükségem, amivel egy 9 voltos motort 30 másodpercenként 30 mp-re tudnék működtetni. Szóval fél percig megy a motor, fél percig áll, utána megint megy, megint áll...és így tovább.
Köszi előre is. Ja és valami egyszerűbb rajz kellene, ha lehet beültetési rajzzal, annak nagyon örülnék
Hello!
Igaz megint nem 555 de talán nem gond. Viszont, elkészítettem hozzá a nyákot is. Nem írtad, hogy milyen áramfelvételű motort szeretnél vele működtetni. Így kb. 0.5A-ra gondoltam. A nyákot úgy kell elkészíteni, hogy a "MOTOR" felirat olvasható legyen a fólia oldalon. üdv! proli007
Sziasztok
Nézegettem ezt az 555-ös cuccot. Elég extrém időkre lenne szükségem. Elvileg az R1=92K; R2=9,2K; C=40 777u "trióval" T1=55 perc; T2=5 perc. Ez a valóságban is megy, vagy csak elmélet? Előre is köszi
Egy ekkora kondenzátornak már jelentékeny a szivárgó árama, emiatt valószínűleg az 55 perc nem menne. Esetleg több, kisebb kapacitású kondiból lehetne összerakni, de elég pontatlan lesz.
Légy szíves, használd a "Válasz"-gombot, hogy lássuk, kinek a hozzászólására reagálsz!
Köszönöm.
Sziasztok!
Tudnátok segíteni ebben a kapcsolási rajzban, hpgy hogyan tudnám elkészíteni? A t1 és a t2 értékét is kölön kellene állítanaom, kb 0,5s és 30s között. Válaszotokat előre is köszönöm!!!
Hello, astabil multivibrátor kapcsolást használj, ahol az időzitő ellenállást két, párhuzamosan kapcsolt ellenállásból építsd fel. Az ellenállásokkal sorba kössél még diódákat, a kettő ellentétes irányban legyen.
Hello!
Amit kértél.. üdv! proli007
Köszönöm szépen a gyors választ, amint odajutok kipróbálom!
Sziasztok!
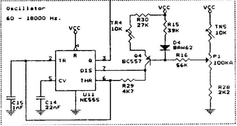
Találtam egy 555-el működő oszcillátor rajzot gyári fordulatszámmérő stroboszkóp dokumentációjából. Valaki tudna nekem segíteni, hogyan működhet, mert nekem pont jó lenne, de az ewb-vel nem tudom rendesen modellezni. Szívesen vennék ötletet a freki 60-al vagy 100-al történő leosztására is. Előre is köszi!
Bekötöttem. Minden mást a kapcsrajz alapján.
A frekimérő nem hajlandó semmire, a szkópon látni valamit csak. Megpróbálom a jövő héten próbapanelen összedobni hátha megy. Szerinted a diódának mi lehet a szerepe. Kisjelű dióda, nálunk nem kapható, meg kellene rendelnem, de ha helyettesíthető mondjuk schotthy-val akkor szedek ki pc tápból.
Szerintem csak a MP miatt van ott (0,6V-os eltolás !), bármilyen egyszerű dióda jó pl. 1N4148 szerintem!
Steve
Ezek szerint ez a kapcsolás "csak" annyival tud többet, mint egy hagyományos astabil, hogy a kondi feltöltését nem csak ellenállásokkal hanem a tranzisztor nyitásával és zárásával is szabályozza? Ez által lenne elérhető a nagyobb sávszélesség (60 Hz- 18000 Hz)?
Sziasztok !egy kerdes ezzel az 555-ös IC-vel lehet 1 gombos ki/be kapcsolast vegezni? ha igen kellen a rajz nekem ,nagyon megkoszonnem!!!
Hello!
Például... üdv! proli007
Ha jól láttam, akkor áramgenerátorosan akarja tölteni a C-t --> lineárisabb a karakterisztika!
Steve
Értem! Remélem működőképes lesz. Neki ugrok próbapanelon. Ha minden jó, akkor jöhet az összeépítés egy kis teljesítményű strobival....
Köszi a segítséget Steve. Ha még eszetekbe jutna valami a rajzról kíváncsi lennék rá. Üdv: habazutty
Hello!
Nem egészen.. A tranzisztor és körülötte lévő alkatrészek, egy "feszültségvezérelt áramgenerátort" alkotnak. - Ezzel az árammal töltjük, (R29-en keresztül) a C15-ös kondit. Az áramgenerátor áramát, a P1 potival szabályozzuk. A TR5-el a minimális áramot, a TR4-el a maximális töltőáramot állítjuk be. Ezzel a minimális és maximális frekvencia is beállítható. - A töltési idő a Q=C*U képlettel számolható. Ahol a Q=I*t Így t=C*U/I ahol "t" az idő sec-ban, C a kondi arádban, U a feszültség Volt-ban (12V tápfesz mellett ez 4V), I az áram Amper-ban. - A kisütési idő állandó, amit az R29 állít be. Kb. t=R*C*lg2 (Alapvetően csak azért szükséges, hogy a 3-as kimeneten ne csak egy nagyon rövid lefutó tüske látszódjon.) - A D4 dióda feladata alapvetően a tranzisztor bázis-emitter diódájának nyitófeszültségének előállítása, valamint annak hőfokfüggésének kompenzálása lenne. - Egy egyszerű TL071-es műveleti erősítő alkalmazásával, kissé precízebb áramgenerátor is megvalósítható. üdv! proli007
Úgy érted, hogy a tranzisztoros, diódás részt kompletten lehetne cserélni a TL071-el felépített áramgenerátorra?
Hello!
Inkább lerajzoltam, mint itt "küzdjünk".. üdv! proli007
Köszi szépen! így valóban egyszerűbb és számomra érthetőbb is. Megpróbálkozom ezzel a verzióval, majd meglátom mi sül ki belőle...
Mégegyszer köszi!
Felvetődött bennem még pár kérdés. Induláskor a tranzisztoron nem folyik áram, tehát rx-en keresztül gyakorlatilag tápfeszen van az invertáló bemenete a tl071-nek, ami biztos, hogy magasabb mint a ref. feszültség amit beállítok. Lehet el sem indul a szabályzás? Az 555 kisütési ciklusánál pedig a 7-es láb gyakorlatilag földre kapcsolódik, ez nem okoz problémát, nem szald meg az áram?
Bocsi, hogy itt értetlenkedek...
Proli helyett is....
Épp azért indul el a szabályzás, mert az invertáló bemenet pozitivon van, tehát a kimenet alacsony szintű, és igy nyit a tranyó. A 7-es láb a kisütőtranyó kollektora, de hogyan is kapcsolódik földre?
Hello!
- Pont így van, ahogy Mex írja. - Ez egy áramgenerátor nem? Tehát a tranyó kollektorában állandó áram fog folyni, függetlenül annak kollektor feszültségétől. (persze amíg van kollektor feszültsége, tehát itt kb. 0..10V-ig) Tehát a kisütő tranyónak, mindig ezt az áramot (plusz a kondi kisütőáramát) kell lenyelnie. üdv! proli007
Szia! Nálam elindult a szimuláció.
Igaz a potméterekkel kicsit játszani kellett... (S a Vdd-(15V)-os tápfeszültséget jobban szerette. ) Valamint igen keskeny negatív tüskéket produkál az áramkör. De ez biztosan normális a kis (1nF) időzítő kondenzátor miatt.
De ahogy látom már előrébb haladt a téma...
Még az a kérdés hogy az 555 mekkora tápfeszültségről fog üzemelni!? Mert az alap tranzisztoros kapcsolás tápfeszültség érzékeny... |
Bejelentkezés
Hirdetés |






















