Fórum témák
» Több friss téma |
Mielőtt kérdezel, a következő két dolgot ellenőrizd!
I. A helyes tápfeszültségek megléte.
II. A kimeneten van-e egyenfeszültség.
Élesztés.
Neem. Dehogy megy egy pufferről a védelem és az előfok. Már elég sokat bíbelődtem vele, és kezdek kifogyni az ötletekből miért búg...
Ha simán kiveszem az erősítőből és csak trafó és az előfok van összekötve (füles kimenet hallgattam) akkor is ugyan úgy búg, ráadásul jelet sem adok rá.
Az előfokot miből bontottad? Látom van rajta valami kis végfoknak látszó IC. Az is megkapja a tápot? A potik hogy vannak bekötve? A panelben is vannak potik és az előlapra is ki vannak vezetve? Így ránézésre jópár oka lehet a brummnak. Nem ártana pl, a lehetséges minimumra csökkenteni azt a vezetékhalmot a dobozban. Az előfok táp stabilizálása, minden bizonnyal megszüntetné a tápzajt, ha onnan ered a probléma.
A két trafó földelése össze van kötve?
Sziasztok.Kaptam egy AET453-as erősitőt.Próba, működik,csak súg,Kicseréltem avégfokot TDA 7294-esre.A táp pont jó csak igy is súg.Ha a magasat letekerem akkor is, csak tompábban.Valaki tudna segiteni hogytudom megszüntetni a súgást.Előre is köszi.
Üdv.
Ez nem egy mai gyerek. Gondolom a végfokot lepróbáltad az nem súg. Akkor viszont az előfokban,bemenetválasztóban lehet a probléma.Ilyen régi típusoknál gyakori az elhasználódott alkatrész.Kondik kiszáradása, félvezetők elöregedése,potméterek kontakthibája, stb.. Csereberélni és figyelni kell, szerintem ez a legjobb megoldás.
Sziasztok!
Van egy előfokcsöves Marshall 8040 gitárerősítőm aminek a hangereje egyik napról a másikra kb. 1/6-ra esett vissza. A probléma azzal kezdődött, hogy 10 perc játék után visszaesett a hangerő (mintha kifáradt volna az erősítő) kikapcsoltam pihent egy félórát majd ismét lehetett játszani rajta 10 percig és kezdődött minden előről. Egy pár nap után már csak halkan szólt. A hangerő egyenletes és kb. olyan minőségű, mint amilyennek lennie kellene csak nagyon halk. Halkan szól, tisztán és a beépített torzitójával is. Az előfokcsőre gyanakodtam (az erősítő kb. 10-15 éves és a cső még gyári) vettem egy Elektro Harmonix Ecc83 -as csövet, de a hiba megmaradt. Sajnos az én tudásom eddig terjedt. Van valami ötletetek, hogy mi lehet a hiba? Köszi a segítséget!
Az előfokot gyakorlaton találtam egy fiókban és gondoltam majd jólesz valamire. Van rajta kivezérlésjelző, balance, hangerő, 2 bemenet egyik jack dugós, egy kimenet és egy mikrofon.
Ja és van rajta egy TDA 2007-es végfok is. Szerintem megérte elhozni. Na de. Az erősítő felépítes a következő: 1.A bemeneti csatlakozóktól megyek a hangszínszabályzóba. (LM1036N). Itt történik a hangerő és hangszín szabályzás. 2.A hangszínből megyek az előerősítőbe. Ott potméter vezeték nem megy sehova (csak a kivezérlésjelzőé és a füles kimenetét szalagkábelei vannak). 3.Az előfok tda 2007-es ic kimenetéről viszem tovább a jelet a végfokozatnak, és ott 2 db 50k-s ellenállásal tudom finomítani a bemeneti jelet. 4.A végfokból viszem tovább a védelemhez és onnan a kimeneti csatik és kész. Ennyi nagyjából a felépítése.
A tápok test pontját összekötve is ugyan az.
Ha a fesz stabilizátort beteszem elé, akkor valószínűleg megszűnik a zúgás? Előző oldalon LM317-et javasolták. Ezt hogy kell bekötni vagy van valami kapcsolási rajza? Tudna valaki ebben segíteni?
Srácok, megcsináltam unalmamban a Shamant az eredeti mayan féle rajz alapján BD139-40 párral. Ha tekerem benne a 10k-s potit akkor egyszer a bemenő jel szól a hangfalon halkan ha tovább tekerem akkor meg egy picit hangosabb de nagyon torz. Mi lehet a gond egy ilyen egyszerű kapcsolásnál?
Hali
Hat ha nem sokat ertesz az elektronikahoz akkor jobban jarsz ha elviszed vmi szakertohoz. Ha jol latom ez az 1 csovet kiveve, teljesen felvezetos. Eloszor is meg kene nezni nem melegszik-e valami. Meg kene merni a tapokat, valamint szkoppal vegignezni a jel utjat. Lehet esetleg egy csatolo elko szaradt ki. Eppen ezert jobban jarsz ha elviszed egy kepzett emberkehez, mert ha Te belebarkacsolsz sokkal tobbe is kerulhet a javitas. Udv Vili
üdv
Szerintem nemsok értelme van alkalmazni azt a müveleti erösitöt,hisy eleget erösit a jelen maga a hangszinszabájzó is LM1036N.Ja meg amiért gerjed,az a TDA ic nem egy müveleti erösitö hanem egy 6+6wattos végfokozat aminek eleve már a kimeneti impedanciái sem egyeznek a hangszin,fülhalgató és erösitö bemenetein lévö impedanciáival ráadásul még kicsatoló kondis is az az ic.Teljesen felesleges az oda,brummot meg már eleve az is okozhatna,hogy a hangeröszabájzás nem közvetlen a végfokozat bemenetein történik,a hangszin szabájzás és a végfokozat között nelegyen semmimás,akkor nemlessz semmi gond.
Ezért jó, ha felírja a lakhelyét is az ember, mert akkor a közelben lakó "műértő" hamarosan "kezelésbe" is veheti.
Ezaz .sikerült összerakni a 100wattos erősítőt,és működik .Kössz a sok segítséget és bocs az untató kérdésekért.A következőhöz szerintem már nem lesz ennyi.Szóval kössz mindenkinek::!
Sajnos már kétszer volt szerelőnél ezzel a problémával. Az első nem találta a hibát kontaktolt és elkérte a pénzt. A második egy hangszerbolt szerelője megcsinálta, azt mondta, hogy jack aljzatot cserélt /8000Ft-ért/ ... ezzel a gondom megoldódott egy évre. Viszont most megint nem jó és nem hiszem, hogy aljzat problémája volt.
Nem szeretnék belebarkácsolni, de szeretném szűkíteni a hibalehetőségeket jobb ha van valami sejtésem róla. A hangerő potik kopottak az lehet esetleg a hiba oka? Köszi!
En megepittetem de a javitot verziot.Nem erzekeny jo nagy jel kell neki hogy mukodjon jol.Nekem kicsi hangeron torzit mar nagyobb hangeron szepen megy.Szerintem nincs elegge kinyitva a tranyok.Nembaj majd teszek ket diodat meg egy kondit a vegfok bazisai koze.Remelem segitettem
Szukiteni a kort lehet.A potik jok ha 10 percig megyen akkor ott valami mas kell legyen a ludas.Bisztos hogy az elofokkal van baj?Az erosites akkor csoken ha mar nem erosit az eloerosito.En is epitettem hangszinszabajzot es miutan nem adtam aramot az eloerositonek szolt de nagyon halkan.Remelem segitettem
A potik szerintem jok ha csak 10 perc utan halkul.Nekem akkor jelentkezet ez a problemam mikor az elofokbol megszakitotam a tapot.Szolt de nagyon halkan.Remelem segitettem
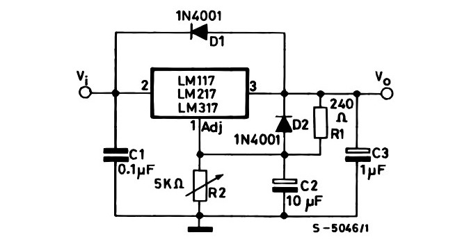
LM337-137 negatív táp szabályzására stabilizálásra.
LM317-117 pozitív táp szabályzó IC, de természetesen ettől még minnél több puffert kell rákötni és utána az IC. A melékelt kapcsolásban a diódák csak rövidzár védelemnek vannak, ki is hagyhatod nyugodtan D1, D2, és C2 kondit. A 2200µF puffert az egész elé kösd be!
Bocs a szerkesztés miatt lemaradt a kapcsolási rajz.
A trafó impregnálásról annyit hogy általában ami egy műanyag burkolatban van azon belül a trafót kiöntik műgyantával ezáltal mechanikusan javit a jóságán és természetesen tökéletesen szigetelt lesz. Ennek a házi utánzása mikor lakkba meríted "impregnálod" ha a trafó kínai kisipari termék akkor javít rajta egy kicsit ez a módszer.
Hogy tisztább legyen a kép.... már nincs olyan hogy 10 percig jól szól! Most már csak halkan szól. A 10 perces dolog miatt gondoltam a csőre, de ugye ezt az új csővel kizártam mivel nem lett jó.
A folyamatos - egyenletes halk hang miatt gondoltam még az előfokra. Mint írtam a hang minősége közel ugyan az csak nagyon halkan szól tehát szerintem vagy a végfok vagy az előfok lehet a ludas. Nekem (bár nem értek hozzá) az a furcsa, hogy ha valami kiment az erősítőből miért szól miért nem szakadt meg a jel útja? Végül akkor az előfokban lehet a hiba?
Hali!
Szeretném felszerelni az erősítőimet egy-egy 220-as ventillátorral elkerülvén az ujabb trafótekercseléseket! ![]() Kérdés hogy elég ha csak simán leveszem a 220-at a betápról egy kapcsolón keresztül vagy van ennek valami szabályosabb megoldása? Köszöntem a segítséget! Üdv.: Sanyi
ha leég a trafód akkor a ventilátor nem sokat fog segíteni,talán a trafót kéne negyobbra cserélni,a ventilátora egy zavarszürőt érdemes rakni 1 kapcsolóval,v fixen is lehet,v autómatika is kapcsolhatja,ez talán jobb mert halk zenénél nem zavaró
Lehetséges, a baj az hogy nem értek hozzá
Az erősítő szinte sosem volt meghajtva így az ebből eredő gondokat kizárnám. Mivel 10-15 éves a csőre gyanakodtam (amit már kizártam) vagy valami beszáradt.
a kapcsolót azt vágom de zavarszűrőn mit értesz? tudnál pontosítani? mit is tegyek pontosan és hova? amatör szinten mozgok ugyhogy bocsi a tudatlanságomért!
a trafó meg valószínű már menetzárlatos volt mikor megvettem az erősítőt csak nálam adta meg magát! meg lett tekercseltetve azóta jó működik nem melegszik annyira mint előtte! köszi az eddigieket is! Használj nagybetűket mondatkezdésre! Szamóca
Hello Karlo! Már vártam Aflmor válaszát. Egy rossz elko vagy egy másféle hibás kondenzátor okozhat ilyen problémát. Ohm mérővel kikapcsoltan mérve sokszor úgy tünik minden rendben és mégsem. Ellenállások végéről is leválhat a gyűrűszerű kivezetés, ha lakk takarja még nagyítóval se látszik semmi. Trimmerpotikkal is sok probléma lehet: tipikusak a pályaszakadás, csúszka rossz érintkezése, belső kivezetés rögzítettsége, oxidálódása. A kontakt spray a "döglött" hangerőszab. potin nem segít. Én először néhány elkót, gyanús potit kicserélnék. Áram alatt egyik kezemre vastag kesztyűt húznék, a másikra se árt egy vékony( Érintésvédelem!!) és egy műanyagpálcikával kopogtatnám az alkatrészeket, a csőfoglalat kivezetéseit is. A nyomtatott áramkört is átvizsgálnám nagyítóval vagy szakadásvizsgálóval, A forrasztásokat újra átolvasztanám, hogy megszüntessem a kétes kontaktusokat.Jó esetben szerencséd van. Rosszabb esetben 10 - 20%-ban szükség lehet a kapcsolási rajzra és a jelkövetés módszerével és nevezetes pontokon való méréssel - feszültség, oszcilloszkópos, stb - lehet a hibát behatárolni és elhárítani(Erre viszont a szerelők is egyre kevésbé hajlandóak. Kérdésük: Mit ér meg neked? Sok sikert kívánok! üdvözlettel
A hangerő poti kicsit kopottak de működnek. Még ezt a nagyon halk hangot is szabályozzák. Talán azzal nem lesz gond. A nyák szép gyári állapotban van első ránézésre és rajta a kondik-ellenállások stb.
Holnap belenézek hátha okosabb leszek. Barkácsolni nem fogok csak vizsgálódni, ha találok egy megbízható szerelőt elfogom hozzá vinni. Azért majd beszámolok láttam-e valami érdekeset. ![]() Köszönöm a segítséget!
Heló.Próbáltam kicserélni a kondikat két tranzisztort a hiba, a súgás még mindig maradtt.A rajzát nézve nem találtam mester hangerő potit.Beforrasztottam egy 1megás trimmert és csoda.A súgás megszünt.Beállitottam az optimális hangerőt és már szólhat a rock-end-roll.Gitár és mikrofon erősitőnek fogom használni.A TDA véfokot igy is annak használtam, igy lesz egy keverőm is.Köszi a segitséget.
Üdv.Van valami gond az erősítővel.Megépítettem minden jó volt mind addig amíg ki nem húztam a bemenőt az mp3-ből és hozzá nem nyúltam.Akkor durrant egyet és azóta csak zúg.ja ás a tranzisztorok melegszenek mint állat(azelőtt alig melegedtek)Mi történhetett?Kinyirtam a tranzisztorokat?Ha valakinek van valami ötlete az írjon.
Szerintem begerjedt, ahogy széthúztad és most megnyúvadtak benne a félvezetők egy része vagy teljes egésze, nem tudom melyik kapcsolásról van szó, de ez elképzelhető dolog.
|
Bejelentkezés
Hirdetés |




Ezaz .sikerült összerakni a 100wattos erősítőt,és működik .Kössz a sok segítséget és bocs az untató kérdésekért.A következőhöz szerintem már nem lesz ennyi.Szóval kössz mindenkinek::!









