Fórum témák
» Több friss téma |
Fórum » PIC égetési hibák, problémák, kérdések
Próbáld meg az oshon programjával. A programozás sebességét állítsd kisebbre, lehet, hogy túl gyorsan adja ki a jeleket a gép.
Sziasztok!
Építettem egy ProPic2 égetőt, amivel 16F877-et nem tudok beprogramozni. 16F84-el működik tökéletesen. A feszültségek mindenhol jók. IC-prog beállításai: Invert MCLR és az Invert VCC van kijelölve + Windows API. Valakinek lenne ötlete, hogy mi lehet a gond? Üdv: dodkii
Ebben a topikban a "propic2"-re keresve - és egyébként is - sok hasznos dolog olvasható. Azokat nézd meg előbb! Több minden számításba jöhet: Vpp, kábelhossz, foglalatban égetés...
Nekem réges-régen ezzel az égetővel a WinPic800 vált be, foglalat nélkül.
Igen, sokminden számításba jöhet. Sokat olvasom a fórumokat, de eddig semmi. Erről az égetőről van szó:
http://sonar.tvn.hu/elektro/minipropic/index.html Szerintem a kábelhosszal nincs gond, legalábbis ha 16F84-et tud programozni, akkor 16F877-et is kellene tudnia. A WinPic800-at még majd kipróbálom. Köszi a választ! Üdv: dodkii Idézet: „Szerintem a kábelhosszal nincs gond, legalábbis ha 16F84-et tud programozni, akkor 16F877-et is kellene tudnia.” Ez nem egyértelmű. Milyen vezetékből van az ICSP kábel és milyen hosszú? Ugyanez a kérdésem az LPT vezetékkel kapcsolatban is.
ICSP - 10cm, az LPT 25cm hosszú, mindkettő lapos, szalagkábel.
Akkor annak tényleg jónak kell lennie.
A PIC hogyan kapcsolódik az ICSP kábelre, mi van a tápon szűrésnek, mik vannak körülötte még? Azt az adaptert építetted meg, ami a belinkelt oldalon van(van azon szűrőkondi?), vagy áramkörben van a PIC?
A PIC egy sima foglalatba csatlakozik, külön nyákon. A külön nyák több típusú PIC égetésére alkalmas. Ez a nyák egy csatlakozón keresztül van az égető áramkörhöz kötve, szalagkábellel. Az égetőt külön táp táplálja, stabilizált feszültség, kondi szűrés stb..
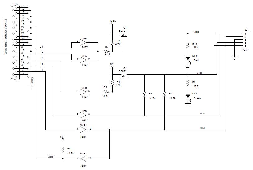
Az égető áramkörben nincs PIC, csak a 7407-es áramkör, pontosabban 74ls07-est tettem bele. A belinkelt oldalon szereplő kapcsolást építettem meg.
Félreértesz, én nem az égetőáramkör kondijaira gondoltam vagy tápellátáséra.
A PIC áramkörére, ha van(az ICSP erről szól ugyanis). Ha nincs, akkor arra a foglalatra, amibe a PIC-et dugod, amikor égetni akarod. Tehát ezeken milyen kondik vannak és mennyi a teljes hossza a kábeleknek mindent beleszámolva a PIC lábakig az égető paneltől?
Az áramkör bekötése, és a képek. A képek elég homályosak :S
A képen nem látom milyen kondik vannak a PIC-en, mert pont nem a huzalozás oldalt látom. Van kondi egyáltalán rajtuk?
A tápfeszről annyit, hogy azért egy 10µF nem ártana a stabok kimenetére.
470µF van a stabok előtt, illetve kerámiakondik olyan értékben, amik a kapcsolási rajzon vannak feltüntetve. Gondoltam erre én is, hogy a táp a gond, de nem, mert hiába teszek a kimenetre kondit, az eredmény nem változik.
Idézet: „470ľF van a stabok előtt” Igen láttam a rajzon! Idézet: „illetve kerámiakondik olyan értékben” Igen láttam a rajzon! (ezért íram, hogy én tennék oda elkót, de nem ezt kérdeztem, ezt mondtam!) Miért nem válaszolsz a kérdéseimre? Egyenként tegyem fel számozva? Van kondi a PIC-en? A lehető legközelebb a lábaihoz? Nem a tápnál, a PIC-nél! (Miért tart ez eddig, mit nem értesz?)
Bocsi, nekem egyértelmű volt, hogy nincs... kondi csak a tápon van, a pices panelon nincs semmi alkatrész a foglalatokon kívül.
Próbáld meg, hogy a PIC lábához közel SMD, vagy más kerámia kondikat forrasztasz, mindegyik foglalathoz, és mindegyik táplábhoz. Ezek hiánya okozhatja a bizonytalanságot, amit leírtál. Remélem ez megoldja a gondot, mert ha nem, akkor nincs több ötletem egyelőre.
Köszönöm szépen, mindenféleképpen ki fogom próbálni, esetleg tudsz tanácsot adni, hogy hány nF/µF kondikat tegyek rá?
Én egy 10µF-ot tennék a Vdd-re, az ICSP csatlakozóhoz a a foglalatos panelen, majd 100nF-okat az IC lábakhoz a lehető legközelebb(legjobb SMD) . A 40 lábú foglalathoz két kondit is. (Remélhetőleg a 40 lábú IC mind a négy táplába be van kötve, gondolom. Ha nem, akkor ezt is érdemes megtenni, más nem vezetékekkel. A többi foglalatban is minden táplábat be kell kötni, az a normális.)
Hello!
Megépítettem Watt LPT-s égetőjét (Lásd), de akadt egy kis problémám. WinPIC 800-at használok. Ez remekül fel is ismeri a PIC-emet (PIC16F628A) és a benne lévő adatokat is jól tudja olvasni, de írni azt nem sikerült, pedig előtte töröltem a memóriáját. Csatoltam pár képet, amiről talán ti meg tudjátok mondani, hogy mi lehet a baj. Én úgy látom, hogy az a baj, hogy be van kapcsolva az alacsony feszültségű programozási mód, de nem tudok programozni még, hogy orvosolni tudjam a dolgot. Amúgy ha be van kapcsolva az alacsony feszültségű programozási mód, akkor hogyhogy tudja törölni a memóriát? Vagy csak a program írja ki, hogy törölte és a valóságban nem törlődött a memória? Légyszi adjatok valamilyen tippet! Előre is köszi a segítséget!
Egy képet az egész áramkörről kábelekről ha tudnál készíteni segítene.
A csatolt fájlba beleraktam a kapcsolási rajzot is, hogy könnyebb legyen a dolgok beazonosítása.
A nyomtatóportos csatlakozó kábelei olyan 30 cm hosszúak, az ICSP pedig 10 cm-es. Köszi, hogy foglalkozol a problémámmal!
A dupla postból az egyiket töröltem.
Hello!
Próbálkoztam azzal is, hogy IC-Prog-ban a delay time-t feljebb állítottam, de semmi változás... Amúgy WinPic-ben a hardware tesztnél, ha a data és a clock vonalra a program azt jelzi, hogy magason vannak, azaz az állapotnál élénk zöld, akkor a valóságban azok alacsony logikai szinten vannak. Ez normális? Mert nézegettem az LPT port lelkivilágát és ott nem írta, hogy ezek a vonalak, amiket használok, alapban invertálva lennének. Egyébként ha a tesztnél a pipálok egyet, akkor váltanak rendesen.
Bocs, csak most értem ide...
Ha bepipálod a tesztet, akkor a kimenetnek akkor kell magasnak lennie. Így van? Ha nem, akkor be kell állítanod a vonalat(vonalakat) inverzre. Csekkold végig, de PIC- ne legyen rajta! A Vdd-t kapcsold be közben, és amikor az adat vonalat csekkolod és magas, akkor az ACK vonalnak is jeleznie kell.
Bekapcsolt Vdd-nél a Data és az Ack vonalak egymás inverzei a program szerint.
Ha benyomom a data vonal tesztjénél a pipát, akkor az ICSP data vonalán magas jel van, de a programban az ACK vonalra alacsony jelszintet jelez. A clock vonalon akkor van magas jel, ha benyomom a pipát, amúgy L szinten van.
Ebből mire következtetsz?
A kimeneteken a jelszintek rendben vannak.
Én csak azt nem értem, hogy az Ack és a Data vonalak miért egymás fordítottjai, mert az áramkör szerint nem úgy kéne lennie. Szerintem amilyen jelszint van a Data kimeneten, olyan jelszintnek kéne lennie a Data in/Ack vonalon is, mert az csak bemenet. Lényegében nem tudod, hogy mi lehet a baja...
A bemenet alapból lehet inverz. Próbáld meg inverzre tenni. Bár ha nem lenne jó, fel sem ismerné a PIC-et, bár nem tudom hogy jól láttad-e ezt a felismerés dolgot. Erről tudnál képet csatolni? (ne rarba, inkább PNG-be).
|
Bejelentkezés
Hirdetés |




ezzel az égetővel a WinPic800 vált be, foglalat nélkül. 





Miért nem válaszolsz a kérdéseimre? Egyenként tegyem fel számozva? 




