Fórum témák
» Több friss téma |
A megvalósítás azért egy kicsit bonyolultabb lesz, mert ha maradós panelt akarsz készíteni, akkor arra be kell tervezni néhány kondit is a kimeneti offset, meg a tápon kiakadás miatt. Ugyanis miközben feláll az áramkör, hajlamos a klippbe beszaladáskor pozitívba fordulni a vcs-vel. Ezt úgy lehet kivédeni, hogy a kereszt visszacsatolást egy kicsit lazítani kell. No mindegy, majd meglátom.
A szimmetrizáló nélkül már működik, hát nagyon érdekes a működés...de azért az kell elé.
Megdöbbentő, de a Tina szimilációja annyira jó, hogy a "latch-up" ot is tudja szimulálni. Minden úgy működik mint a valóságban, a próbadarabon.
Ez-az, ez-az, pont erre van szükségem.
Köszi a segítséget, és szerintem még jó páran meg fogják majd építeni utánam... Muszáj lesz neki a 4X15V-os táp? Lesz brumm, ha csak 2X15-ról működtetem?
A 4x15V azért lett, mert 2 db rajzból tettem össze. Szóval mehet 2x15V-ól is.
Üdv 2 kérdés az alábbi kapcsolásra:
1. -Az az 1 Ohm -os ellenállás mi célt szolgál nem kaptam és a miatt az 1 ellenállás miatt nem tudom megépíteni az erőlködőm mert kibuherálni sem tudtam ilyen értékűt! Valami áthidaló megoldás? 2. -A 2000µF -os kondi helyett 2200µF -osat tettem nem gond? (Ez pufferkondi igaz?)
Szia!
Az ellenálás a gerjedés elkerülése vége ként van benne szerintem.A 2200uf-os kondi igen puffer, és nemgond mivel annak kell lennie.
És azt nem lehet elhagyni vagy valami más értéket tenni? 10 ohm az sok ?
Szia!
Jó a 10 ohm is, sőt 4,7 is teljesen jó oda.
Ha van 2.2 ohmod, akkor az is jó lehet, de akkor kisebb kondival. Egyébként gerjedégátlás a szerepe, nélküle is működni fog, de pótold, amint tudod. Ha nincs 1ohm, akkor vehetsz 2x2ohmot, és párh.-an kötöd, vagy 10db 10ohmot, az is párhuzamosan 1ohm lesz, stb... ! Üdv!
Az kimenő kondi nem puffer. Asszimetrikus tápú erősítőknél mindig van mert nincs szimetria és a kimeneten féltápfesz lenne viszont ott a kondi és feltöltődik nem lesz kint a táp fele.
Hm. Mert egy kondival akkor a földre zárnád a kimenetet. A kondival sorosan lévő ellenállással pedig egy RC szűrő képződik, ami a nagyfrekvenciás gerjedést kiszűri.
Szia!
Egy 100nF-os kondi hogyan zár rövidre egy kisimpedanciás feszültségforrást?
Amíg feltöltődik egy kondenzátor, addig mi? Mert utána szakadás... A TDA2030-at te kisimpedanciás feszültségforrásnak nevezed, a maga 3.5A-es pillanatnyi maximális áramával?
Tudod, hogy mi az impedancia? Ellenállás. Egy 4, vagy 8 ohmos hangszóróval párhuzamosan kötött 100nF-os kondenzátor nem sok vizet zavar.
Szóval, kell az 1ohm vagy mehet direktbe? És miért pont 1ohm? Láttam már más értékkel is a TDA2030 alap kapcsolást. kösz a válaszokat
Már bocs, de ha nagyobb az ellenállás, akkor nagyobb kondi kell, hogy ugyanakkora maradjon az időállandó.
Idézet: „Ha van 2.2 Ωod, akkor az is jó lehet, de akkor kisebb kondival”
Jó, hát én ebből indultam ki, a cikkek között található.
Ebből is látszik, hogy mennyire nem lényeges ennek a párosnak (R/C) a pontossága. Láttam én már egy 47 nF-os kondit csak úgy magában is, ellenállás nélkül. Persze olcsó kínai autórádióban...
Na most akkor mit lehet vele tenni?
Nem erről van szó!
Az IC stabilitása miatt kell _ne gerjedjen_ ebből kifolyólag nem a hangszoróra kell tenni hanem a nyákra
Pedig a hangszóróval van párhuzamosan ez az RC-tag, akkor is ha a nyákon helyezzük el. Ezt könnyen beláthatjuk.
Én nem mondtam, hogy a hangszóró sarkaira kell kötni ezeket az elemeket, azoknak a nyákon, az erősítő kimenetén van a helyük. Azért fogalmaztam így, mert kisebb vita alakult ki a 100nF-os kondi rövidrezáró képessége körül.
Üdv!
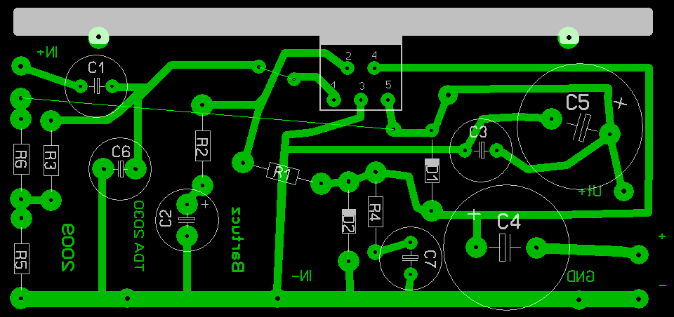
Megépítettem az oldalon található TDA 2030-as végfokot, a rajz alapján. Na most sajna nem megy, és nem tudom, hol lehet a gond, megmértem a bemenő áramerősséget, 0A -t mutatott. Igazabából nem készítettem még nyákot, lehet hogy ott van a bibi, ha esetleg, valaki vetne egy pillantást, rá, lehetséges a gyakorlott szem észreveszi a hibát. Még egy kérdés: ez így önmagába képes működni, tehát, nem kell hozzá valamiféle, előerősítő? Köszönöm!
Ez most a forrasztási oldal, vagy a beültetési?
Forrasztási.
Ez úgy lenne jó, ha a forrasztási oldalra építenéd be az alkatrészeket. Tükörképet kell csinálnod ebből a rajzolatból, hogy jó legyen.
|
Bejelentkezés
Hirdetés |












