Fórum témák
» Több friss téma |
- Ez a felület kizárólag, az elektronikában kezdők kérdéseinek van fenntartva és nem elfelejtve, hogy hobbielektronika a fórumunk!
- Ami tehát azt jelenti, hogy a nagymama bevásárlását nem itt beszéljük meg, ill. ez nem üzenőfal! - Kerülendő az olyan kérdés, amit egy másik meglévő (több mint 17000 van), témában kellene kitárgyalni! - És végül büntetés terhe mellett kerülendő az MSN és egyéb szleng, a magyar helyesírás mellőzése, beleértve a mondateleji nagybetűket is!
Na igen,de már probáltam az egész földelést arra kötni,de nem csinált semmit,csak akkor amikor a fülhallgatónak a földelését raktam a földekhez,de akk meg recsegett nagyobb hangerőnél.
Milyen erősítő ez? Rajz kellene!
Köszönöm válaszod, annyit még, hogy zavar alatt frekvencia ingadozást értesz amit a táp produkál ? vagy pedig külső hatás ?
Külső és belső zavarok ellen is hat a hidegítés. De amiről még eddig nem volt szó, az a gerjedésgátlás. Például a stabkockák hajlamosak gerjedni (főleg a régebbi gyártmányok), ha a ki és bemenetükön nincs nincs (kerámia)kondenzátoros hidegítés.
Bocsi rosszat adtam meg,itt van a rendes
Építsd meg ez alapján:Bővebben: Link
1 wattnál nem ad le többet az erősítő. Egy pár példa:TDA2822 A recsegés normális nagyobb hangerőnél.
Köszi!
Szia! Én is ilyen megoldásra gondoltam, a V. án láttam is ilyen elven elkészült foglalatot, de ott a srác azt írta, hogy az övé csak 40 lábúhoz jó. Ezek szerint akkor mindenhez jó volna vagy csak egyes PIC tipusokhoz?
Szia! Hát igazábol csak a lábak sor távolság változik.Legalább is azon a lapon az van.Nem tudom, hogy létezik e olyan amibe minden Dip tokozás bele megy. Ennyire sokfajta tipust szeretnél programozni? Mert ha nem akkor egyszerüb az ic foglaltos vagy egy ilyen amit linkeltem plusz egy ic foglalatos. Ic foglalat olcsobb is
Ezek meg eléggé drágák.
Érdekes bekötése van a potmétereknek.
És hol a kapcsolás? A fekete csik a katodot jelöli.
Ezt csinálod?pickit2
Mert akkor itt a beültetési rajz.
Köszi a gyors reagálás sokat segítettél.
még annyi, hogy a Qvarc nak van lényeges oldala?
Szevasztok!
Azt megtudná nekem mondani valaki melyik is a legjobb égető,mert lassan ahány nap annyi félét látok.Én is szeretnék egyett,de nem tudom melyiket is kéne nekem...Előre is köszi... Üdv...
Szia! Igazából csak az általános típusokat fogom programozni szerintem. Amit leírtál PicKit2 klónt néztem már, csak az a gondom, hogy az 5 lábú kivezetéshez, ami a programozandó PIC-hez megy, milyen nyákterv alapján csináljam meg a tokozást. Mert vennék különböző ic foglalatokat, csak nem tudom, hogyan kössem majd be őket, hogy működjön is.
Üdv jóreggelt.
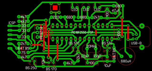
Van egy olyan problémám, hogy a PicKit2 Klónhoz elvileg kapcsolni kéne még egy áramkört, ami tartalmazza a programozni kívánt foglalatokat 16pin ,18pin, 28pin,32pin és ezek elvileg a 6 lábú kimenethez kapcsolódnak. Azt értem, hogy mindegyik Picnek más a vezérlő láb kiosztása, de nincs esetleg valakinek egy kapcsolása ami illeszkedik ehez a ketyeréhez?, És könnyen megépíthető! (a nyákterven bevannak lőve a lábak a különböző foglalatokhoz.) Nagy segítség lenne. Sajna nagyon amatőr vagyok, de lelkes építő! Segitsetek a zöldfülűnek minden segítséget örömmel veszek. üdv szabi
Hello.Nem tudom hova írjam úgyhogy ide írom.Van egy autórádióm.Kazetta+rádió.Eredetileg volt rajta külső bemenet de ott meg vannak sérülve a vezető sávok.Próbáltam össze vezetékezni de nem lett jó.A magnó olvasó fejből 3 kábel jön ki.Ha azokra kötöm a GND jobb és bal oldalt és az a kapcsolót amit a kazetta kapcsol rakok még egy kicsi kapcsolót(amikor a kazetta bemegy akkor zárja az áramkört.Ezt kazetta nélkül úgy akarom hogy rakok még egy kapcsolót amivel kazetta nélkül tudom bekapcsolni a magnó részt.)Szóval ha a fej kábeleire kötök bementet fok szólni?
TDA 7370 van benne.Elvileg 2*25W.
Sziasztok!
szeretnék 8 db ledet meghajtani a kérdésem hogy 3db 1,2v 2200mA elem lenne sorba kötve, a led egyenként 1,1w 700mA és 3,6v on, még meglehet hajtani és jó a 700mA is de gondolom hogy a 820mA is elmegy még. Az a kérdésem hogy ha fog működni és ha igen akkor menyi ideig fog világítani. Köszönettel: GErgő
Szia! Szerencsére nem nehéz a megfelelő adaptert elkészíteni. Én is építettem egyet a PICKit2 égetőmhöz.
A kész ''remekmű". Az adapter elvi kapcsolási rajza. A beültetési oldal. A forrasztási oldal. S további PICKit2 adapter is található a PICKit2 klón építése-ben az adapter szóra keresve.
Sziasztok! Lenne egy kérdésem.
Van egy 1 mA-es mutatós műszerem! Az a kérdésem,hogy mekkora sönt kell rá 10mA 100mA és 1000mA méréshatárhoz! A műszer 1 mA terheléssel 100%-ig tér ki! Nem vagyok elektronikában túlságosan jártas,ha esetleg nem ilyen egyszerű. Ganz mávag műszer,még nincs beskálázva.
:google:
2. találat.
Köszönöm szépen,a linkelt oldalról jöttem ide....
Akkor mi a probléma?
Hali!
Velem van gond vagy ez a nyákterv nem jó? ![]() Üdv! |
Bejelentkezés
Hirdetés |






Ezek meg eléggé drágák.











