Fórum témák

» Több friss téma
Fórum » Elektronikában kezdők kérdései
- Ez a felület kizárólag, az elektronikában kezdők kérdéseinek van fenntartva és nem elfelejtve, hogy hobbielektronika a fórumunk!
- Ami tehát azt jelenti, hogy a nagymama bevásárlását nem itt beszéljük meg, ill. ez nem üzenőfal!
- Kerülendő az olyan kérdés, amit egy másik meglévő (több mint 17000 van), témában kellene kitárgyalni!
- És végül büntetés terhe mellett kerülendő az MSN és egyéb szleng, a magyar helyesírás mellőzése, beleértve a mondateleji nagybetűket is!
Lapozás: OK   798 / 4059
(#) davidovics válasza moltam hozzászólására (») Márc 5, 2010 /
 
Na igen,de már probáltam az egész földelést arra kötni,de nem csinált semmit,csak akkor amikor a fülhallgatónak a földelését raktam a földekhez,de akk meg recsegett nagyobb hangerőnél.
(#) kadarist válasza davidovics hozzászólására (») Márc 5, 2010 /
 
Milyen erősítő ez? Rajz kellene!
(#) Riccsusz válasza kadarist hozzászólására (») Márc 5, 2010 /
 
Köszönöm válaszod, annyit még, hogy zavar alatt frekvencia ingadozást értesz amit a táp produkál ? vagy pedig külső hatás ?
(#) davidovics válasza Riccsusz hozzászólására (») Márc 5, 2010 /
 
itt van

névtelen.JPG
    
(#) kadarist válasza Riccsusz hozzászólására (») Márc 5, 2010 /
 
Külső és belső zavarok ellen is hat a hidegítés. De amiről még eddig nem volt szó, az a gerjedésgátlás. Például a stabkockák hajlamosak gerjedni (főleg a régebbi gyártmányok), ha a ki és bemenetükön nincs nincs (kerámia)kondenzátoros hidegítés.
(#) davidovics válasza kadarist hozzászólására (») Márc 5, 2010 /
 
Bocsi rosszat adtam meg,itt van a rendes
(#) kadarist válasza davidovics hozzászólására (») Márc 5, 2010 /
 
Építsd meg ez alapján:Bővebben: Link
1 wattnál nem ad le többet az erősítő.
Egy pár példa:TDA2822
A recsegés normális nagyobb hangerőnél.
(#) davidovics válasza kadarist hozzászólására (») Márc 5, 2010 /
 
Köszi!
(#) treffort válasza dudzsi hozzászólására (») Márc 5, 2010 /
 
Szia! Én is ilyen megoldásra gondoltam, a V. án láttam is ilyen elven elkészült foglalatot, de ott a srác azt írta, hogy az övé csak 40 lábúhoz jó. Ezek szerint akkor mindenhez jó volna vagy csak egyes PIC tipusokhoz?
(#) dudzsi válasza treffort hozzászólására (») Márc 5, 2010 /
 
Szia! Hát igazábol csak a lábak sor távolság változik.Legalább is azon a lapon az van.Nem tudom, hogy létezik e olyan amibe minden Dip tokozás bele megy. Ennyire sokfajta tipust szeretnél programozni? Mert ha nem akkor egyszerüb az ic foglaltos vagy egy ilyen amit linkeltem plusz egy ic foglalatos. Ic foglalat olcsobb is Ezek meg eléggé drágák.
(#) gg630504 válasza davidovics hozzászólására (») Márc 5, 2010 /
 
Érdekes bekötése van a potmétereknek.
(#) vaszil29 hozzászólása Márc 5, 2010 /
 
Sziasztok!

Az lenne a gondom, hogy van egy BAT85-öm aminek az egyik oldalán van egy fekete csík. A kapcsolásomon is van a helyén piros csík.
Tehát a BAT85-őn lévő fekete csík a bekötési rajzon pirossal jelőlték?? vagy a fekete csíiknak ellenkezőleg kell lennie??
(#) dudzsi válasza vaszil29 hozzászólására (») Márc 5, 2010 /
 
És hol a kapcsolás? A fekete csik a katodot jelöli.
(#) vaszil29 válasza dudzsi hozzászólására (») Márc 5, 2010 /
 
Ez lenne az!
(#) dudzsi válasza vaszil29 hozzászólására (») Márc 5, 2010 /
 
Ezt csinálod?pickit2
Mert akkor itt a beültetési rajz.
(#) dudzsi válasza vaszil29 hozzászólására (») Márc 5, 2010 /
 
És a piros a fekete csikot jelöli.
(#) vaszil29 válasza dudzsi hozzászólására (») Márc 5, 2010 /
 
Köszi a gyors reagálás sokat segítettél.
még annyi, hogy a Qvarc nak van lényeges oldala?
(#) dudzsi válasza vaszil29 hozzászólására (») Márc 5, 2010 /
 
Mindegy hogy rakod be. Szivesen
(#) Nagykucsi hozzászólása Márc 5, 2010 /
 
Szevasztok!

Azt megtudná nekem mondani valaki melyik is a legjobb égető,mert lassan ahány nap annyi félét látok.Én is szeretnék egyett,de nem tudom melyiket is kéne nekem...Előre is köszi...
Üdv...
(#) treffort válasza dudzsi hozzászólására (») Márc 6, 2010 /
 
Szia! Igazából csak az általános típusokat fogom programozni szerintem. Amit leírtál PicKit2 klónt néztem már, csak az a gondom, hogy az 5 lábú kivezetéshez, ami a programozandó PIC-hez megy, milyen nyákterv alapján csináljam meg a tokozást. Mert vennék különböző ic foglalatokat, csak nem tudom, hogyan kössem majd be őket, hogy működjön is.
(#) vaszil29 válasza dudzsi hozzászólására (») Márc 6, 2010 /
 
Üdv jóreggelt.
Van egy olyan problémám, hogy a PicKit2 Klónhoz elvileg kapcsolni kéne még egy áramkört, ami tartalmazza a programozni kívánt foglalatokat 16pin
,18pin, 28pin,32pin és ezek elvileg a 6 lábú kimenethez kapcsolódnak. Azt értem, hogy mindegyik Picnek más a vezérlő láb kiosztása, de nincs esetleg valakinek egy kapcsolása ami illeszkedik ehez a ketyeréhez?, És könnyen megépíthető! (a nyákterven bevannak lőve a lábak a különböző foglalatokhoz.)
Nagy segítség lenne.
Sajna nagyon amatőr vagyok, de lelkes építő!
Segitsetek a zöldfülűnek
minden segítséget örömmel veszek.
üdv szabi
(#) peter1995 hozzászólása Márc 6, 2010 /
 
Hello.Nem tudom hova írjam úgyhogy ide írom.Van egy autórádióm.Kazetta+rádió.Eredetileg volt rajta külső bemenet de ott meg vannak sérülve a vezető sávok.Próbáltam össze vezetékezni de nem lett jó.A magnó olvasó fejből 3 kábel jön ki.Ha azokra kötöm a GND jobb és bal oldalt és az a kapcsolót amit a kazetta kapcsol rakok még egy kicsi kapcsolót(amikor a kazetta bemegy akkor zárja az áramkört.Ezt kazetta nélkül úgy akarom hogy rakok még egy kapcsolót amivel kazetta nélkül tudom bekapcsolni a magnó részt.)Szóval ha a fej kábeleire kötök bementet fok szólni?
TDA 7370 van benne.Elvileg 2*25W.
(#) peter1995 válasza peter1995 hozzászólására (») Márc 6, 2010 /
 
Bocs TDA 7375 IC van benne.
(#) _Gergő_ hozzászólása Márc 6, 2010 /
 
Sziasztok!

szeretnék 8 db ledet meghajtani a kérdésem hogy
3db 1,2v 2200mA elem lenne sorba kötve,
a led egyenként 1,1w 700mA és 3,6v on, még meglehet hajtani és jó a 700mA is de gondolom hogy a 820mA is elmegy még.

Az a kérdésem hogy ha fog működni és ha igen akkor menyi ideig fog világítani.

Köszönettel: GErgő
(#) _JANI_ válasza vaszil29 hozzászólására (») Márc 6, 2010 /
 
Szia! Szerencsére nem nehéz a megfelelő adaptert elkészíteni. Én is építettem egyet a PICKit2 égetőmhöz.
A kész ''remekmű". Az adapter elvi kapcsolási rajza. A beültetési oldal. A forrasztási oldal.
S további PICKit2 adapter is található a PICKit2 klón építése-ben az adapter szóra keresve.
(#) Barret hozzászólása Márc 6, 2010 /
 
Sziasztok! Lenne egy kérdésem.
Van egy 1 mA-es mutatós műszerem!
Az a kérdésem,hogy mekkora sönt kell rá 10mA 100mA és 1000mA méréshatárhoz!
A műszer 1 mA terheléssel 100%-ig tér ki!
Nem vagyok elektronikában túlságosan jártas,ha esetleg nem ilyen egyszerű.
Ganz mávag műszer,még nincs beskálázva.

muszer.jpg
    
(#) Sir-Nyeteg válasza Barret hozzászólására (») Márc 6, 2010 /
 
:google:
2. találat.
(#) Barret válasza Sir-Nyeteg hozzászólására (») Márc 6, 2010 /
 
Köszönöm szépen,a linkelt oldalról jöttem ide....
(#) Sir-Nyeteg válasza Barret hozzászólására (») Márc 6, 2010 /
 
Akkor mi a probléma?
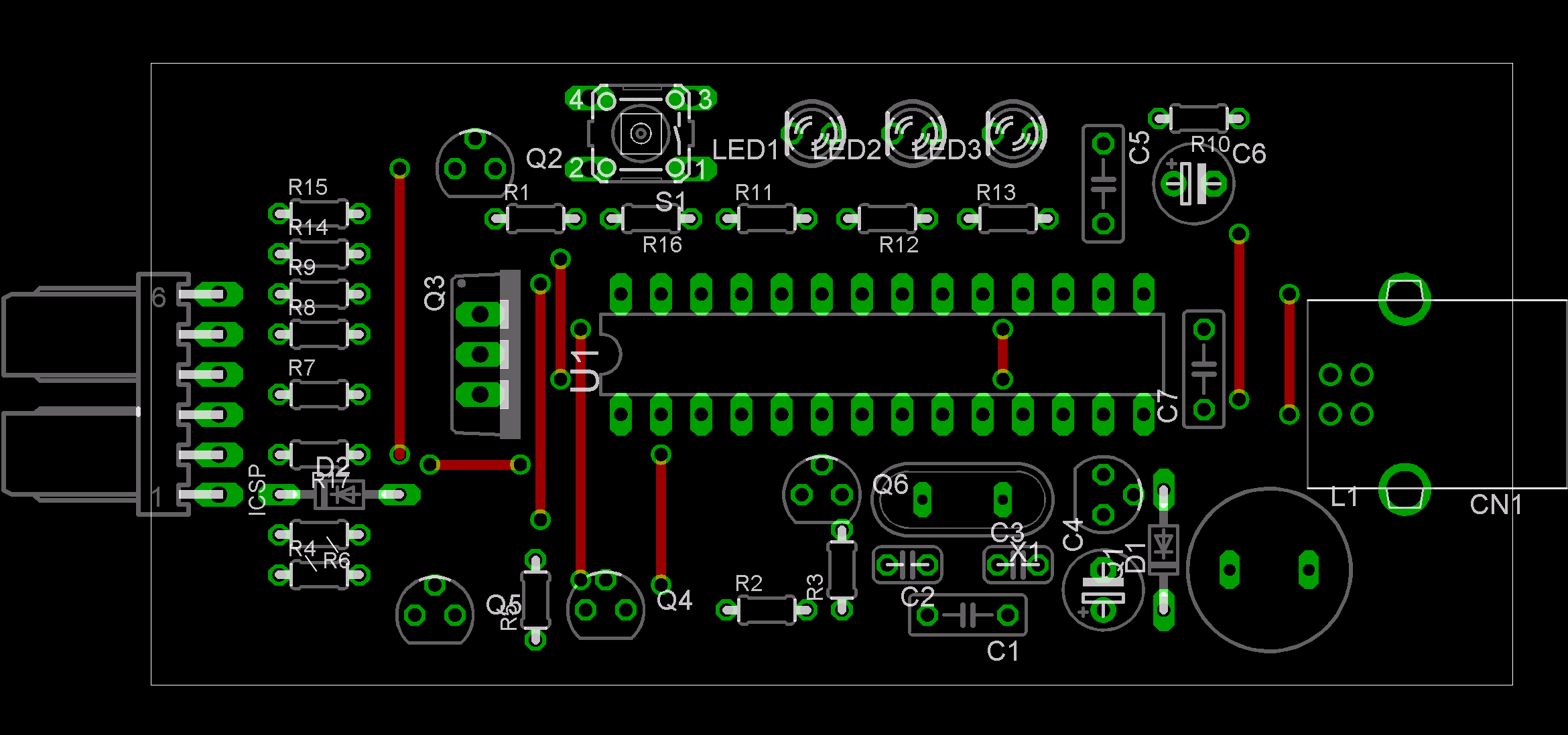
(#) peti13 hozzászólása Márc 6, 2010 /
 
Hali!
Velem van gond vagy ez a nyákterv nem jó?
Üdv!
Következő: »»   798 / 4059
Bejelentkezés

Belépés

Hirdetés
XDT.hu
Az oldalon sütiket használunk a helyes működéshez. Bővebb információt az adatvédelmi szabályzatban olvashatsz. Megértettem