Fórum témák
» Több friss téma |
Nekem olyan kéne aminél egy gombot kell nyomogatni
ha hazaertem majd felrakom az eredeti rajzot ahhoz is de az nekem modnjuk ugy nemigazan mukodott most rohanok....
vilagitas fel le kapcsolasa 1 gombal - igy avna konyvben
ezt epitettem emg eloszor de nem igazan mukodott lehet neked menni fog
[link=http://ourworld.compuserve.com/homepages/Bill_Bowden/page9.htm#toggle.gif]http://ourworld.compuserve.com/homepages/Bill_Bowden/page9.htm#toggle.gif[/link]
Szerintem...
sikeresen megépítettem a fingereset!
tehát vicsys kapcsolási rajza alapján király lett! ![]() cb546b typusú fairchild tranzisztorral csináltam, és minnél nagyobb felületen érintkezik az ujjad, annál jobb!
csak még a kérdésemre nem kaptam választ
De ezért nem nyitok uj topicot
a valasz az a link amit vicsys rakott be csak a kapcsolo helyere tranyot rakj es csianld meg erintosre ennyi..
ok.Remélem müködni fog, de most nincs időm kipróbálni mert hétfőn ÉRETTSÉGI
mire jó a darlington?
mert megépítettem, és sztem semmi különbség...
jé! ha hozzáréek az egyikhez, majd a másikhoz, akkor felvillan a led! mintha "feltöltene" ez lenne a lényege?
Sziasztok!
Tud valaki olyan kapcsolast, amivel olyan erintokapcsolo valosithato meg, ami a kovetkezo keppen mukodik: Ha hozzaerek az elektrodhoz, akkor 1 a kimenete, amint elengedem, es nem erek hozza, 0 a kimenete. Elore is kosz a valaszt, lkadar.
Hohoooooo!
Talaltam egyet, es tegnap ossze is dobtam, es tokeletesen mukodik (Ha valaki kivancsi lenne ra, akkor itt a link ra: capacitive momentary touch switch) Udv.: lkadar.
olyan nincs ami 3,6v ról megy és ha hozzáérek bekapcsol mikor megint hozzáérek kikapcsol?
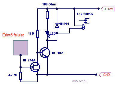
Parancsolj itt van egy kapcsolás a HE-ből.
Kicsit módosított alkatrészértékekkel a 3V-miatt. IC-nek olyant válassz ami 2V-rol is működik. Én HCF4069-el próbáltam (ilyen volt itthon) és kiválóan működik. A kimenetre tranyót rakj utána a fogyasztót. Szenzornak meg valami ilyesmit.
kössz a rajzot mikor meglesz az ic meg is építem:yes:
találam itthon egy ic-t hozzá összeraktam de nem működött addig kisérleteztem vele mire rájöttem hogy a 2Mos ellenállás a probléma ezután jött a következő mert kb. 1mp-ig kell fogni az érintőfelületet ahhoz hogy ki vagy bekapcsoljon. nem lehetne ezt csökkenteni?????
de, rakj bele kisebb kondit sztem, (a 4,7µF helyett)
Na, most látom, hogy van kifejezetten az én problémámra kitalált topik is.
Szóval mint már a kezdő kérdésekben is leírtam, egy olyan értintőkapcsolós megoldás kellene (valami egyszerűbb fajta), amivel ki tudnék váltani egy mikrokapcsolót. És lehetőleg egy érintkező felületes legyen. Amíg rajta van az ujjam az értintkező felületen, addig zárjon (mint egy mikrokapcsoló). Esetleg relé nélkül meg lehet oldani?
Köszi!
Megpróbáltam azt, hogy a LED helyére egy optokapu diódáját raktam, és arra gondoltam, hogy majd a tranzisztor ellenállása leesik közel 0 OHM-ra (valahogy így szeretnék kiváltani egy mikrokapcsolót, amin nem folyik nagy áram), ehhelyett 200 OHM alá nem ment. Mivel lehetne még hasonló módon, így érintőkapcsolóval kiváltani mikorkapcsolót?
El is felejtettem: relé nélkül esetleg megoldható?
a relének is van ellenállása: 1mohm(1ezred ohm) tudtommal.
Sziaztok!
Teljesen új vagyok(egy biquad-antennát építettem eddig) az oldalon és a fórumban is, azt szeretném megoldani, hogy a számítógép kapcsolódjon be ilyen érintőkapcsolóval. El tunátok magyarázni, hogy mit is kell megvennem , hozzá és hogyan is kell ezt megvalósítani? (gondolom csak néhány alkatrészt kell kicserélni az eredeti rajzon)
sziasztok!
Én a multkor vettem bc546-os tranzisztort. Sorbakötöttem egy leddel és adtam neki 3 voltot. A bázist nem kötöttem be. Hozzáértem egyik ujjammal a kollektorhoz és a bázoshoz és kivirított a led, az ujjamon keresztül bekapcsolt (nem volt se vizes se izzadt). Én ezzel próbálkoznék. 15Ft/db
Sziasztok!
Még új vagyok ittt. az lenne a kérdésem hogy tudtok-e olyan érintő kapcsolót ahol nem két érintkezőt kell megérinteni egyszerre hanem 1-et. Tudtommal ezek fet-es dolgok. Tudnátok segíteni? előre is köszönöm szépen. tiszteletel: vava
Itt egy rajz, ez 555-el oldja meg a dolgot. Kipróbáltam az érintésérzékelő részét, nagyon jól működik. Nekem is megtetszett a dolog, így építek majd belőle még párat, aztán szerintem ez lesz az erősítőmben és másban is.
Többet nem használok sima nyomógombot. U.i.: A kapcsolás egy 230V-os dimmer. |
Bejelentkezés
Hirdetés |





király lett!









