Fórum témák
» Több friss téma |
Szia! Kedves vagy hogy kisegítesz! Már nagyon rég raktam össze a kapcsolást ezért írtam hogy nem emlékszem! Amihez nekem kellet volna azt már nem rakom össze! Ez pedig ott maradt a polcon. Valamire majd jó lesz.
Szia
Elvileg ebben a kapcsolásban az IRF530-at ki lehetne cserélni mondjuk BC337-re? Gondolom a bázis ellenállásán változtatni kéne. És a Fan helyére akár egy relét is kapcsolhatnék persze egy dióda kiséretével. Jól gondolom? Esetleg az elárúlná nekem valaki, hogy mekkora ellenállást kéne a tranzisztor bárisa elé tenni ha én a fenti elgondolás alapján szeretném megépíteni az áramkört? Előre is köszönöm
Nos már szerepel itt a kapcsolás de látom nem kerested meg! Itt van ismét!
Hello!
A kimeneti tranzisztor célszerű típusát, elsősorban a mögé kötött terhelés határozza meg. - Természetesen ha csak egy relét szeretnél meghajtani, akkor jó hozzá, a BC337 is. - A relé áramából kell kiindulni. Tegyük fel, hogy ez 100mA. Ha a tranyó bétáját csak 100-ra vesszük, akkor a szükséges minimális bázisáram 1mA. (Ib=Ic/béta) - Ha a tápfeszültség 12V, akkor a bázis ellenállás Ut/Ib=12kohm lenne. (Ha a tranyó 0,65V bázis-emitter feszültségét és az IC kimenetének1mA terhelés hatására létrejött feszültségesését is számoljuk, az ellenállás kb.10kohm-ra jön ki.) üdv! proli007
Sziasztok
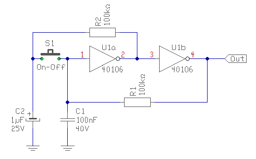
A proli007 szerinti (elvileg ez jó az én problémámra) kapcsolást átterveztem hogy a 4013-as IC-nek mind a két felét tudjam hasznosítani, viszont szerintem van egy két alkatrész a rajzban ami nem kéne már bele. Légyszi nézzetek rá hogy mit kéne rajta változtatni. Köszi
Hello!
Természetesen van.. - A két tároló Reset bemenetét közösíteni lehet, így a C8 és R10 elmaradhat. - Az R6 azért van az áramkörben, hogy kikapcsoláskor össze tudjon esni a táp, így R12 szintén elmaradhat. - A C7 helyett, inkább egy 22..47µF-os elkót tegyél az áramkörbe. Persze egy táp sem ártana.. (De a reléknek nem szükséges stabilizálás, sőt szűrés sem..) És még egy egyszerű áramköri rajz, ahol egy IC-ből 3db. kialakítható.. és ennek is van alaphelyzete. üdv! proli007
Szia.
Köszönöm szépen az észrevételed A C7 helyett akkor 47µF-os elkót teszek, a C3-at viszont meghagyjam, vagy az is fölösleges?
Hello!
A stílusos megoldás, ha mind kettő benne van. Azaz egy fólia (kerámia) kondi és egy elkó. Mind kettő szűrési feladatot lát el. De az elkó a relé áramlökéseit (és a tápfeszültség szűretlenségét) próbálja csökkenteni, míg a fólia kondi feladata az IC két tárolóelem egymásra hatásának csökkentése lenne. De az utóbbi CMOS eszközöknél nem olyan drasztikus, mint pld. TTL áramkörök esetében. ( A fólia kondit minél közelebb kel tenni az IC tápfeszültségéhez. Az elkót, pedig a relé-meghajtó tranyó közelébe.) üdv! proli007
Köszönöm
Akkor ezek alapján megtervezem a nyákot És ha kész vagyok vele, akkor majd rakok róla képet, hátha más is tudja használni Lenne még egy kérdésem ami nem igazán ide tartozik. 50V / 5A DC-t szeretnék kapcsolgatni egy relével, ehhez milyen relét vegyek? Vannak olyanok, amikre rá is van írva hogy pl.:150V DC/5A de ezekből csak 1 áramköröseket találtam, nekem pedig 4 áramkörös kellene. Az lenne a lényeg, hogy olyan relé nem megfelelő amire pl.: 250V/10A AC-van írva? Van erre valami megoldás vagy számolás, hogy egy "AC"-s relé mennyi DC-t bír el? A tekercs az 12V DC-ről lenne megtáplálva.
Hello!
Hát elvileg az AC és DC reléknek kontaktus anyaga és ívoltói megoldása más. Négy áramkörös ilyen relét, nehezen találsz, mert kevés alkalmazás használhatott már ilyent. Arról nem beszélve, hogy ma már meg sem fordulna a fejében valakinek, hogy 50V-ot relével kapcsoljon.. Hogy egy AC relével mekkora DC kapcsolható? Azt csak próbákkal lehet eldönteni. (Meg azt is, hogy hányszor..) Ha találsz valamit, azt szerintem a gépkocsi relék körül kell keresni, vagy több relét párhuzamosan kötni. (remélem nem az érintkezőket szeretted volna párhuzamosítani, mert az is necces..) üdv! proli007
[/OFF]Szia.
Nem, nem gondoltam az érintkezők párhuzamosítására. Egy labortápnak a kimeneti csatlakozásairól szeretném "le" illetve "fel" kapcsolni a feszültséget. Röviden annyi lenne a lényeg, hogy a kimeneti pontokat a labortápnál egy nyomógombos "be-ki" kapcsolóval szeretném megoldani, de abból is olyan félével ami a tápfeszültség elvétele után mindíg (alap helyzetbe) OFF-ra áll be, tehát a labortáp kimeneteire nem kerül ki a feszültség. Ennek azért lenne nagy jelentősége, mert a nyomógombos on-off kapcsolónak egy hővédelem reléje kapcsolná a tápfeszültséget. Így mikor a hővédelem esetleg leold (ekkor ugye lekapcsolná a kimenetet), -ezek után pedig ha a hűtőborda visszahűl a megfelelő hőmérsékletre, akkor visszakapcsolja a hővédelem a tápfeszültséget a nyomógombos on-off kapcsolónak ami ugye alaphelyzetben mindíg off-ra áll be. Ekkor a labortáp kimenetén még mindíg nincs feszültség így ha esetlegesen pl. el lett állítva a feszültségszabályzó míg a labortáp hővédelme aktív volt, akkor a hővédelem lekapcsolása után sem kerülhet ki a feszültség a labortáp kimeneteire, így a rákapcsolt áramkörben sem tesz kárt. Ehhez kellenének a relék, mármint a kimenetek kapcsolgatására.[OFF]
Neked a KR11 típusú relé fog kelleni! ( Létezik 12V-os tekercsű is... )
Hello!
- Hát nem tudom. Én biztosan elektronikus úton oldanám meg a dolgot nem relével.. - Végül is mindig ott a végtranyó, ami nem csak szabályozni tud, hanem egyben kapcsolni is. Ha meg arra gondolsz, hogy az "elrepül" attól meg nem védi meg a relé, ráadásul ilyenkor a hőtermelés sem a bordán lesz, hanem a terhelésen. - Tekintve hogy egy tápnak csak két kimenete van (ha nem négyvezetékes) így elégséges csak az egyik pontját megbontani. (Ha a visszaszabályozás nem a relé után van, akkor a relé átmeneti ellenállása gondot fog okozni) üdv! proli007
Szia.
Köszönöm a válaszodat, akkor még átgondolom
Üdv. mindenkinek! Egy egyen áramú motort szeretnék ki be kapcsolni a hobby elektronika 2003 pdf mellékletében talált kapcsolással amit itt is belinkeltetek. annyi átalakítással hogy nyomó gomb helyett relét kapcsol és az áramkör pedig egy 12V autós relét kapcsól aminek felvett áram erőssége 150mA! Szerintetek megfelelő ez kapcsolás erre a célra? Kérdésem az hogy pontos lesz-e a kapcsolás ha nyomógomb helyet relé kapcsol. Segítségeteket előre is köszönöm.
Szia. Hogy megfelel-e, az csak a kipróbálása után derül ki. Azt tudja a kapcsolás ami le lett írva. A T3 tranzisztoron múlik a kimenet terhelhetőse. A BC327 500mA-( MAX 800mA )-ig terhelhető, így a relé nyugodtan ráköthető... A relével párhuzamosan kötött védődiódáról se feledkezz meg!
köszi és azt nem tudod nekem meg mondani hogy ez a kapcsolás ha kikapcsolom az áramkört és újból bedugom akkor relé nem húzz be?! Mert az előző kapcsolásnál az volt fő hiba hogyha ráadtam a táp feszt a áramköre rögtön meg húzott relé. :S Ennél is így van?
A cikk szerint bekapcsolás után a kimeneten nem folyik áram. Azaz a relé elengedett állapotban lesz bekapcsolás után... A cikkben minden le van írva! Talán figyelmesebben kellene elolvasni, ...
Sziasztok.
Tudna valaki segíteni a két áramkör ötvözésében,
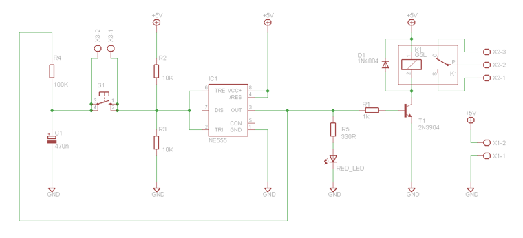
Hello!
Egyszerűen a szilárdtest relé bemenetét, az 555 kimenetére kötöd. (A "+" megy az 555 3-as lábára, a "-" a GND-re.) R1-T1-D1 és relé szükségtelen. üdv! proli007
Köszönöm a gyors választ. Átrajzoltam ahogy mondtad. Megnéznéd nekem, igy jó lesz?
üdv:Rocsli Idézet: „(A "+" megy az 555 3-as lábára, a "-" a GND-re.)” De így is működni fog a kapcsolás...
Hello!
Inkább így fog működni.. De remélem, tényleg 5V-ról akarod járatni, mert az SSR-ben a tranyó... azért volt, hogy széles bemeneti jel mellett működjön a kapcsolás. Mert ha nem, akkor a 100ohm-ot meg kell növelni a tápfeszültségnek megfelelően. üdv! proli007
Köszönöm a segítséget. Igen 5V-ról fog menni. Mégegyszer köszönöm.
Üdv:Rocsli
Sziasztok tudnátok abban segíteni ,hogy ezt a kapcsolást át kéne alakítani úgy hogy feszültséggel tudjam vezérelni a gyombot Pl:Hogyha +-ot adok neki akkor azt gombnyomásnak érzékelje.
Köszi a segítséget! Zorán Itt a kapcsolás:BSS elektronika
Szia!
Egy relével egyszerűen megoldható a probléma. Ha a relé behúz, akkor az érintkezője zárja a nyomógomb sarkait.
Hello!
A felhasználás célját is megírhattad volna, mert a szükséges áramközt az alapján lehet ajánlani. Tehát mi az és mekkora az a feszültség szint ami vezérelné. Mert ha logikai jel, akkor egy CD4013-as D-tároló, vagy egy CD4027 JK tároló is megfelel a célnak. Itt a nyomógomb az órajel bemenetre plusz tápfeszültséget kapcsol, alapvetően így feszültséggel vezéreli az áramkört. Pédául.. üdv! proli007
Sziasztok!
Bocsi de azt nem írtam meg hogy relézni nem akarom mert drága és amúgy meg egy távvezérléshez kell. És ennél az ic-nél pont 3 áramkör jön ki. Így olcsóbb. Köszi Zorán |
Bejelentkezés
Hirdetés |















