Fórum témák
» Több friss téma |
Jó ez a hülye MB 501, de túl sokat tud. Eredetileg rádiótelefon PLL - jébe tervezték, ahol nagyon fontos a gyors csatornaváltás, akár szélső csatornák között is
No, ez az "SMD jellegű" panel jónak tűnik, nem piszkálva a bemenetet teljesen csendben van. Majd azt ki kell találnom, hogy a lokál oszci jelét hogyan kellene kicsatolni/leválasztani az osztó felé, de ez már egy másik történet lesz. Köszi a segítséget!
emitterkövető, esetleg fetes, néhány pF kondival-
Nyaktervem az nincs, mivel kezzel keszitettem, de
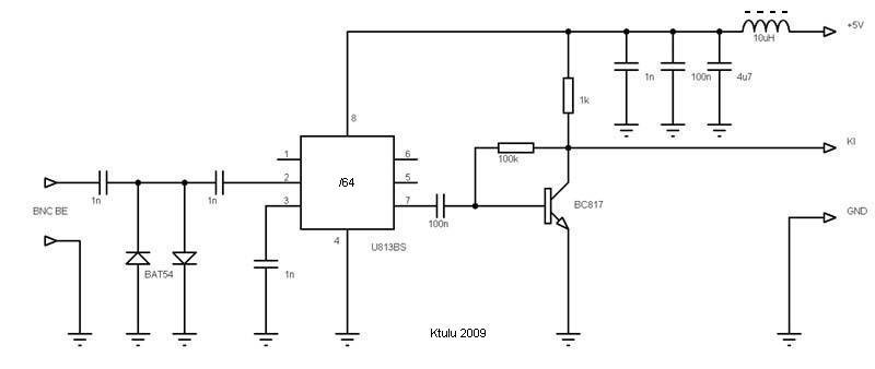
lerajzoltam Neked az aramkort, meg keszitettem egy kozelebbi kepet(telefon) is rola, ez eleg lesz szerintem. A szkop foto a kimenetet mutatja egy 462.6MHz-es bemeno jel eseten. Az U813BS kimenete ECL, igy szukseg volt egy buffer, TTL konverterre is.
Hali. Az MB 501 L osztóval szeretnék egy frekimérőt csinálni. A kérdésem : tápfesz szintű (TTL), vagy ECL a kimenete?. SMD " stilusban "csinálnám kétoldalas panelon.Nagyon háklis jószág?Az első oldalon található ajánlás szerint (MENY) lapjáról nézegetem valamelyik PIC es , LCD kijelzésűt.
Előre is köszönöm az észrevételeket.
A kimenet az adatlap szerint tipikusan 1.6V p-p, emiatt azt gondolom, valami illesztés mindenképpen kell majd a PIC felé. Épp egy ilyet reszelgetek, a PIC-ben már fut a számoló progim, most fog majd következni a prescaler és a PIC összekapcsolása.
Szia. A "sprut. de" oldalon találtam jó rajzokat. Mivel van egy jó égetőm
neki is állok.
Hali. Nem tud valaki kapcsolási rajzot ajánlani MB 501 L osztóhoz? Az adatlapi bekötés érzéketlennek tünik, vagy valamit rosszul csináltam.
Nekem az érzékenységével nem volt bajom, sőt, nagyon szeretett gerjedni. Biztos, hogy az előosztóval van gondod és nem az utána következő fokozattal?
Szia. Úgy akarok vele mérni, hogy csak egy dróthurok legyen a bemenet. A modell rc adó frekijét nézném meg, de érintés mentesen lenne jó. LMX 2322 IC nél láttam ilyet, de az nincs azokban a boltokban amiket ismerek.Neked melyik rajz van meg?.
Szia Sanyesz!
Remélem nem én vagyok figyelmetlen, de nemláttam az utóbbi készüléked kapcs. és nyák rajzát itt. Közzétennéd ha publikus?! Köszi: Zoli
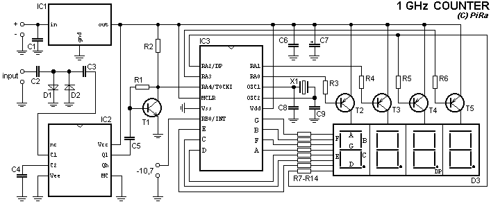
Mzolee-nak.az általam épített frekimérő rajzai,de itt a link is,itt bővebben van róla infó.
http://pira.cz/counter.htm
Az adatlapban lévő alapkapcsolást építettem meg "SMD stílusban" egy kis NYÁK-on, 128-as osztással. Egy 100MHz körüli oszcival próbálgattam, a kimenetét néztem szkóppal és egy 10MHz-es frekimérővel is, jónak tűnik.
Köszönöm!
Ez is bekerül legalább a "nyári projektek" szekciómba.
Hali,majd a hex fájl hoz segítek,állítólag nincs rendesen megírva egy két apróság hiányzik róla.Nekem úgy programozták fel,majd megkérdezem az illetőt mit kell átírni
Szia. Nem a PIRA féle rajzot csinálom.Az enyém is jól működik, csak úgy akarom hogy laza csatolással (de leginkább érintésmentesen) vegye a jelet. És itt vagyok megakadva ,mert vagy gyenge a bemenet, vagy gerjed nagyon,.
Sziasztok !
Erdeklodhetnek, hogy a uC-es frekvencia szamlalast hogy oldod meg? Itt inkabb az idoalapokra lennek kivancsi, hogy mekkora idoalapot celszeru valatszani? es hogy hasznalsz-e meg valami kulso elemet is a uC melle? (itt nem a nagyfrekis osztora gondolok ...) Udv.
Egyelőre egy breadboardon ökörködtem a PIC-es oldalával, a hétvégén marattam egy panelt a cuccnak, de még nincs összerakva. PIC oldalon 20MHz-es órajellel gondolom a megvalósítást, egyelőre csináltam egy 1ms-os timer interruptot. A kapuzást szoftveresen oldom meg, 1ms egész számú többszörösét tudom kapuidőnek beállítani. A saját, 20MHz-es órajelét Hz pontossággal tudtam mérni, azt hiszem, ez elég nekem. Nyílván az egész cucc pontossága az alkalmazott kvarctól fog függni.
Van egy nixie csöves, 10MHz-es frekimérőm, amit még Kispesten vettem a diplomamunkám készítésekor egy műszeres fazontól, arra ő azt mondta, hogy elég pontos. Ahhoz fogok tudni kalibrálni. Egyébként a készülékkel kapcsolatban elég sok extra funkció is felmerült bennem. A "nullszériás panel" úgy lett kialakítva, hogy gyakorlatilag 3 bemenete van, a PIC egyik timeréhez kettő közül lehet választani, a másik timerhez a harmadik bemenet csatlakozik, valamint a timerekre menő jel a PIC-ben lévő komparátorok bemeneteire is rá van kötve. A választható bemenetek közül az egyikre gondoltam a nagyfrekis előosztót tenni, a nem előosztott bemenetek önmagukban 20 és 50 MHz-ig használhatók, a komparátoros dologgal meg lehet külső triggert használni, élek közti időt mérni, külső kapuzás alatt másik bemenetet vagy (belső) etalonfrekit számoltatni, stb. Aztán hogy mi valósul meg a konkrét cuccban, azt majd meglátjuk.
Koszi hogy megosztottad mindezt. En is gondolkodom hasonlo epitesen..
Nos, ma sikerült addig eljutnom, hogy működik a frekvenciamérőm alapvető funkcionalitása: 3 bemenet közül tudok választani, mindegyiknél 3 méréshatár áll rendelkezésre.
Az IN1-re ráaggattam a nagyfrekis előosztót (szép, nagyfrekis mérőkábelekkel ), ezt egy provizórikus oszcillátorral próbálgatom. Úgy néz ki, az előosztó kiválóan működik. Az oszci érdekessége, hogy 80-130MHz között hangolható, de úgy tűnik, 95MHz környékén valahol van benne egy 2. felharmonikus rezonancia, mert ott dupla frekit mérek. Végülis ez most nem jön rosszul, mert így majdnem 200MHz-en is látható a frekimérő működése.A másik két bemenet jelenleg a PIC 20MHz-es órajelére van kötve, és bár az IN3 a PIC adatlapja szerint 16MHz-ig lenne használható, a 20MHz-et szépen méri azon is. Kicsit nagyképűnek tűnhet IN1-nél a GHz-es kijelzésű mérési tartomány, de a PIC-es rész 50MHz-es felső frekvenciájával és a 128-as előosztóval számolva elméletileg 6.4GHz a plafon, amit képes kijelezni az eszköz, természetesen ehhez olyan előosztó is kellene, ami tudja kezelni ezt a frekvenciatartományt. A rajztól az összerakott PIC-es panel annyiban tér el, hogy 16F886 van benne (ugyanaz, mint a 16F882, csak több programtár van benne, fejlesztéshez kényelmesebb), valamint a jelfogadó IC helyén 74F132 dolgozik. Arra esetleg szívesen fogadnék ötleteket, hogy a bemenetekre milyen jelfogadót, erősítőt lenne érdemes építeni. Egyelőre a nagyfrekis bemenetnél az MB501L gyári rajza van megvalósítva, a másik kettő teljesen TTL szintű (persze Schmitt triggeres). Bővebben: Link
A 2007-es RT évkönyvben találsz bemenőfokozatokat a műszeredhez.
Sziasztok!
Én a következő frekimérőt fogom megépíteni ami egyben induktivitás, kapacitás és quartz teszter is. Szinte minden alkatrészt megszereztem hozzá, csak a NYÁK és a PIC jön még postán. Addig szeretnék készíteni hozzá egy frekvencia osztót, mint ezen az oldalon is van. Bővebben: Link Egy 100-as "osztóra " (miért ez a neve? Nem osztani hanem szorozni szeretnék, de mindenki így írja, hát én is ) gondoltam. Így nem csak 1Hz-30Mhz-ig mérne. Valamit nem értek, ha 100al szorzom akkor 300Mhztől felfele fog tudni majd az elő fokkal mérni vagy ugyanúgy 1Hz-től de 4 tizedes jeggyel a helyi érték szerint jobbra menne? Pl: elő fok nélkül: 4.12345678Mhz elő fokkal 4.1234Mhz? Milyen elő fokot érdemes használnom a csatolt kapcsoláshoz? (a linkelt képen sajnos nem tudom megállapítani, hogy aki csinálta milyet használt hozzá.Köszönöm segítségeteket! HA3GX - Tamás
Sziasztok!
Az előosztó a bemenő jel frekvenciáját csökkenti, osztja le, hogy a bizonyos határfrekvenciájú számláló mérni tudja. Pl. 1GHz a mérendő jel, de a számláló (pic bemenete) csak 50MHz-ig képes számolni. Ekkor a bemeneti frekvencia 20-ad részét visszük a számlálóra, de kijelezni a mérési eredmény 20 szorosát fogjuk. Azaz a számláló az 1000/20=50MHz -et számlálja, méri, a kijelző az 50*20 = 1000MHz-t írja ki. A frekvencia mérésnek nagy hibája van alacsony frekvenciákon. A mérendő jel számlálásánál a számláló egy kapuzott órajelet kap. A kapujel és a bemenő jel fázishelyzetéből kiadódhat, hogy a számláló még egyet számol, pedig a bemeneti jelben nem volt váltás. Az nagy frekvencián nem okoz problémát, de alacsony frekvencián már jelentkezik:
A táblázatból látszik, hogy alacsony frekvencián a hiba nagyon megemelkedik. A kapuidő emelésével a hiba csökkenthető, de a mérés kellemetlenül lassú lesz: 1Hz 1% hibával való méréséhez 100s kapuidő kellene (majdnem két perc). Az ilyen alacsony frekvenciákon a frekvencia helyett inkább periódusidőt kellene mérni, és a mért értéket átszámolni frekvenciára. Ha az 1Hz-es jel periódusidejét (1s) mérjük 10kHz órajellel, a mérés csak 1 másodpercig tart és a hibája is csak 0,01%. Az átkapcsolási határt itt is a számláló maximális frekvenciája fogja meghatározni. A periódusidő frekvenciára történő átszámítása a mikrokontrollerrel megoldható. Sziasztok
Szia!
Köszönöm kimerítő válaszod! A nap végére már elmagyarázták, hogy hogy működik a frekvencia osztó. Így visszaolvasva sületlenségnek tűnik amit írtam, de más legközelebb már fogja tudni. Sziasztok, HA3GX - Tamás
Üdv.Szilva
Nem gerjed a MBL501, meg az összes ECL elven működő előosztó, csupán a működésből származik a "gerjedésnek" látszó jel. Ha nem szélsőségesen kócos a panel , a foglalat sem jelent problémát. Ha 40-50mV-os 20-30MHz körüli jelet kap, szkópon jól látható stabil leosztott jel van. Az ilyen típusú IC-ket szintézeres Tv-khez fejlesztették ki , ahol állandón kapnak jelet. Ezzel meg kell barátkozi, vagy kissé bonyolultabb áramkört kell készíteni. \\\M-V
Üdv!
Láttam egy LCF - meter-t egy orosz oldalon. Link Meg is építettem, csak épp nem csinál semmit sem, pedig pontosan ugyanolyan alkatrészeket szereztem be, mint amit leír. Sp8704 nagyfrekis osztó helyett Sp8705-t tudtam csak beszerezni, ami az jelenti, hogy 950Mhz helyett kb. 2Ghz-ig mér, de a lábkiosztás ugyanaz. Mellékelem a hex-t és asm-t.
Szia!
Én MB501L-el építettem meg. Nekem működik.
Hellotok!
Az mitől van, hogy a kapacitást 10nF-ig pontosan méri, az felett pedig beáll 867pF-ra. Frekvencia része 127Mhz-t jelez, s a kvarc teszter 0Mhz-t ír ki , bármilyen kvarcot kötök rá.
Sziasztok!
A problémám a következő: Van egy multiméterem, ami nagyjából 1,5 MHz-ig mér (lehet, hogy tovább is, de nem állt rendelkezésemre jobb jelgenerátor) Ehhez szeretnék építeni egy frekvencia osztót. Rádió adókat szeretnék vele mérni, ezért viszonylag nagy bemeneti érzékenységre lenne szügségem a kimenő jel pedig olyan 5V-nak kellene, hogy legyen (kissebb feszültségnél néha elbizonytalanodik a multiméter) Már átolvasta a topikot, de eddig nam találtam meg a választ a kérdésemre, eddig csak olyan kapcsolásokat találtam amelyek 64, 128 ... -al osztanak, de nekem 1000-es osztásra lenne szügségem. Azt szeretném megtudni, hogy lehetséges-e, vagy pedig felejtsem el és inkább vágjak bele egy PIC-es megoldásba. Csak annyi a bajom, hogy még nem nagyon foglalkoztam PIC-ekkel és ezért választanám szívesebben az oszós megoldást. A válaszokat előre is köszönöm! |
Bejelentkezés
Hirdetés |







neki is állok. 


), ezt egy provizórikus oszcillátorral próbálgatom. Úgy néz ki, az előosztó kiválóan működik. Az oszci érdekessége, hogy 80-130MHz között hangolható, de úgy tűnik, 95MHz környékén valahol van benne egy 2. felharmonikus rezonancia, mert ott dupla frekit mérek. Végülis ez most nem jön rosszul, mert így majdnem 200MHz-en is látható a frekimérő működése.
) gondoltam. Így nem csak 1Hz-30Mhz-ig mérne. Valamit nem értek, ha 100al szorzom akkor 300Mhztől felfele fog tudni majd az elő fokkal mérni vagy ugyanúgy 1Hz-től de 4 tizedes jeggyel a helyi érték szerint jobbra menne? Pl: elő fok nélkül: 4.12345678Mhz elő fokkal 4.1234Mhz? Milyen elő fokot érdemes használnom a csatolt kapcsoláshoz? (a linkelt képen sajnos nem tudom megállapítani, hogy aki csinálta milyet használt hozzá.