Fórum témák
» Több friss téma |
Fórum » Subwoofer szűrő
Az R1 és R2 ellenállásoknak a fő dolga a két csatorna összegzése, és talán az, hogy ne legyen leterhelve még véletlenül sem a "szerkezet", ahonnan jön a jel. Ha csökkented ezeket, akkor az áthallás meg fog nőni (bizonyos mértékben... meghallgatással kell letesztelni, hogy mekkora mértékben. Ha pl. felére csökkented az ellenállásokat, és nem veszel észre túl nagy áthallást, akkor nyert ügyed van), ha a szűrő mellé végfok lesz kapcsolva. Ha növeled R3-at, akkor gondolom a szűrés nem lesz az eredeti. Ha az erősítést szeretnéd növelni, akkor tegyél utána még egy TL071-et, vagy hasonlót, esetleg a második TL062-re rakj ellenállásokból visszacsatolást. Bár nem tudom, hogy így változik-e a szűrő működése. Én inkább utána raknék még egy ME-t, ha nagyon fontos a fázisfordítás, akkor kettőt. Üdv!
Heló Kovidivi és mindenki!
Hogy érted, hogy meg fog nőni az áthallás? Nyilván ezekkel az ellenállásokkal kell a forrás jelét illeszteni - egyébként én találkoztam már aluláteresztő szűrőkben 18K-47k-val is. A szűrést meg úgy gondolom, hogy a visszacsatolás határfrekvenciája határozza meg - felette a kondi átenged, alatta az ellenállás aránya az említett illesztő ellenálláshoz. Ezzel szeretnék úgy 2-3x erősítést elérni. Egyébként, a példa szűrő szerintem fázist fordit, ugye?
Egy db. műveleti erősítő fordít fázist, utána még egy, és normál fázisban lesz. De két perc letesztelni, és kapsz kielégítő választ a kérdéseidre. Üdv!
Kösz a segítséget - csak azt nem tudom mit kezdjek a nem invertáló bemenettel.
Sziasztok
Elösször is találtam ezt az Active Subwoofer Filtert és a segítségeteket szeretném kérni, hogy megértsem a müködését és, hogy segítsetek a megépítésében. Rólam azt kell tudni, hogy elektroműszerésznek tanulok és az 1 éves sulinak kb a közepén járok. Szal kicsit már én is értek hozzá de még van hova fejlődni A níákot úgy gondoltam, hogy velük gyártatnám le http://www.contech.hu/ Elsőre tehát az lenne, hogy kicsit elemezzük, hogy mi mit csinál és, hogy mennyi alkatrész kell hozzá, vajon a végterméknek tényleg olyan jó e a minőséége mint ahogy én azt gondolom ![]() És vajon mennyi kakaót kell ennek adni mert számnomra az nem derült ki? Nos így elsőre ennyit remélem jó hosszan elbeszélünk a témáról és lesz végtermék is ![]() Előre is köszi minden arra érdemes választ
Helló!
Ez elég egyszerű. Gondolom,hogy van benne egy ic minimum. És ez az ic le vágja a frekvenciát.Vagy kondenzátor és tranzisztor ami ugyan azt csinálja. Először is. Be megy az analóg jel. Azt meg szűri egy kondi és tovább megy a jel egy ellenálláson. Aztán vagy az ic-be ami lehet TL vagy a tranzisztorba ami lehet BC.Aztán egy két kondin és ellenálláson aztán kész a szűrt jel.Ami lehet 10khz vagy csak 30-40hz
Az aktiv filter az erösitö elé kell bekötni és akkor már csak a megadot frekvenciát vágja.
Idézet: Amenyit bir az eösitö,szal ez nem befolyásolya a telzesitményt csak egy megadott frekvencián vág.Aktiv mert az erösitö elé kell igy nem kell passiv váltó a subwofer-hez.Filter az szűrő.Remélem segittetem „És vajon mennyi kakaót kell ennek adni mert számnomra az nem derült ki?” Aktiv szűrő=Active Filter,a te esetedben Subwofer-hez
Szia a subbwoofer filter egy szűrőáramkör amely kiszűri az audio jelből a közepet és a magasat. Általában a több hangfalas rendszerekhez ami lehet stereo vagy több csatornás, a subwooferből csak egy monó csatornát használnak. Ennek az oka ,hogy az emberi fül a legmélyebb hangtartományban elveszti az irányérzékelést így felesleges lenne minden csatornához egy külön subwoofert illeszteni elég egyetlen nagyteljesítményű.
Szia
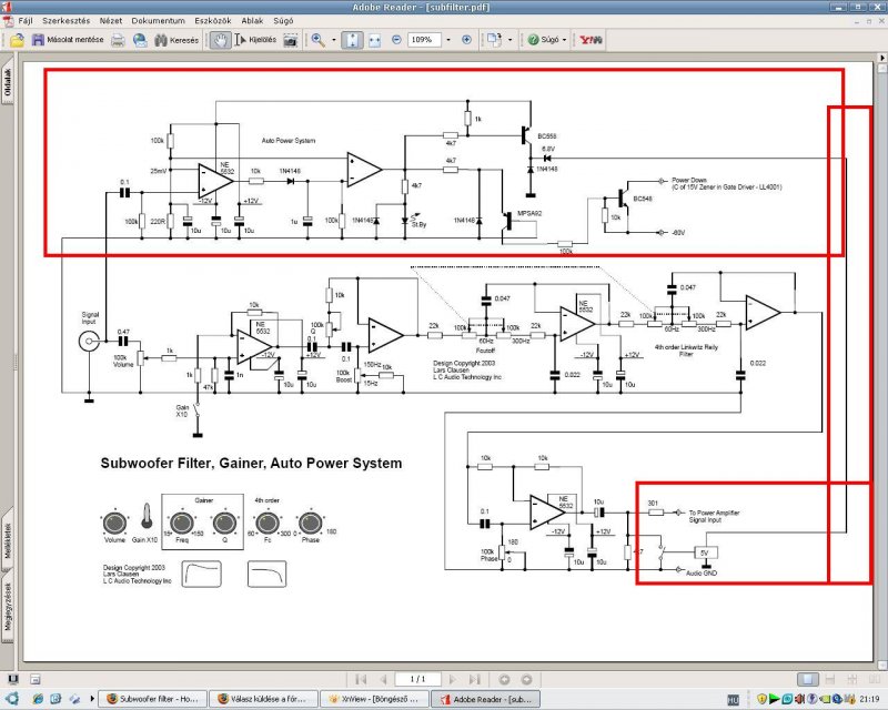
Bocsi de elfelejtettem odaírni , hogy konkrétan erröl http://www.lcaudio.com/pdfs/subfilter.pdf szeretnék véleményeket Köszi
Szia
Bocsi de elfelejtettem odaírni , hogy konkrétan erröl http://www.lcaudio.com/pdfs/subfilter.pdf szeretnék véleményeket Köszi
Szerintem átkerűlhetne nyugodtan ide Subfoower szűrő.Van már elég téma ne szaporitsuk a témákat ha már ugyis van ugyanez.Pont az elsö amit én is melékeltem (ezt a googli találta)
Üdv!
A contech mennyiért vállalná a nyákot? Szerintem jó oda még a varianyák is ha nem akarsz marni.
Szia! Első ránézésre nem a legegyszerübb szűrőt választottad. A felépítésből úgy látszik alacsony bemenő jel fogadására képes az áramkör. Simán meghajtja akár egy mp3 játszó nembeszélve a nagyobbjelű eszközökről pl számítógép dvd kimenete. A bemenőjel nagyságától függően a "volume" potméterrel kell szabájozni. Az ne5532 egy jó minőségű OPA de ha érdekel írok egy pár helyettesítő tipust amivel lábkompatibilis és szükség esetén helyettesíthető.
Szia
Én azt nem értem, hogy a rajzon látok 7 darab műveleti erösítőt de a datasheet- szerint 2 van 1 ben szóval az, hogy jön ki eggyet nem köt rá? Szóval amit így látsz és le tudsz írni nekem enneka müködéséröl azt nagyon megköszönném szeretném érteni, nem csak nekiesni. Írtad, hogy esetleg tudsz helyette másikat miért kéne másik ezt nem lehet itt kapni vagy van vele valami más? Köszi
Természetesen a helyettesítö tipusokat nem azért említettem mert ezzel bármi gond lenne és beszerezhető is ,csupán arra gondoltam hátha van otthon neked "elfekvőben" mc1458 ,mc4558 ,tl072 ,tl082 mert ezekkel is megépíthető. igen kető műveleti erősítő van egy tokban és érdemes mindkettőt kihasználni így a 7 erősítő 4 db ic-ből kinyerhető. Ennek az ic nek van olyan változata ami csak 1 erősítőt tartalmaz ne5534 de mivel nem kerül sokkal ocsóbba ezért az 5532-t ajánlom. A kapcsolási rajzok nagyrésze a műveleti erősítőket egyes erősítőtagonként ábrázolják és értelemszerűen a nyákot úgy tervezzük ezestben ,hogy a rajzon szereplő erősítők kettesével egy ic-ben foglalnak helyet. Bocs ha nem voltam érthető de már hat a pálesz
Üdv!
Nem használt tokozáson belüli műveleti erősítő bemenetét, mindig egy határozott potenciálra kösd a zavarforrás elkerülése érdekében. Ha nem ragaszkodsz az automatikus tápkapcsoláshoz a felső két műveletit is lehagyhatod. Ez a részlet azt csinálja hogy a bemeneten 25mV feszültséget meghaladva behúzza a relét és a kimenetet elindítja ill. tápot bekapcsolja.25mV-ot a komparátor módban összehasonlítja a bemenettel és az 1u kisüléséig úgy is marad.
A rajzon jól látható melyik erősítők vannak egy tokban. Mivel egy ic csak egy tápfesz bemenettel rendelkezik amely mindkét bennelévő erősítőt táplálja így a rajzon is látszik ,hogy nem minden erősítőnél van tápfesz feltüntetve. Ez azt jelenti ,hogy amelyik ic-nél fel van tüntetve a tápfesz és a mellette lévő aminél nincs feltüntetve az egy tokon belül helyezkedik el. A rajzon az is látható ,hogy a műveleti erősítők kettős tápot igényelnek +12 és -12 voltot és külon van még a test ,tehát kettős tápra van szükséged (pl középcsapolású trafó) de a kapcsolás kisebb módosításával ha feszültségosztással kötnéd be a műveleti erősítőket akkor elég lenne szimpla táp is az OPA-knak.
Köszönöm az eddigi válaszokat.
Ha minden igaz ezek általában sztereo bemenetűek és összedják a jeleket majd monoban küldik ki hisz csak egy mélyvan szerintetek ez is ilyen? Írtam, hogy velük szeretném a nyákot megépítetni www.contech.hu szerintetek mennyiért csinálják meg mert azt előre nem akarják elárulni mondván nehéz kiszámítani én úgy gondoltam vagy 3-4 darabot kéne csináltatni, hogy ha netán kell csere akkor legyen meg ha esetleg újra összeraknám...
http://www.satronik.hu/
Őket most találtam náluk ár kalkulátor is van gondoltam másokat is érdekelhet és pesten vannak
Szia
Azt szeretném kérdezni, hogy van nekem ez a kapcsolásom és írtam, hogy egy céggel szeretném legyártatni már kettőt is találtam de nekik is kell gondolom nyák terv nekem meg csak kapcsolási rajzom van szóval azt szeretném kérdezni szerinted mivel és, hogyan kéne egy jó nyáktervet csinálni a gond még nem nagyon csináltam szóval ha van olyan akkor valami hülyebiztos progi kéne. Köszi
Üdv!
A hülyebiztost informatikai, vagy elektronikai(jelen esetben pusztán logikai) értelemben mondtad...? Amúgy nehogy már pont a nyákot ne tudd legyártani nyákterv alapján! Ha csak az informatikai oldallal nem vagy tisztában, akkor Sprint Layout 5 .
Én nem használok programot csak miliméterpaírt. Amúgy a kapcs. rajzon a bemenet monó ,de könnyen megoldható ,hogy sztereó bemenetből monó legyen annélkül ,hogy más útvonalon sérülne a két csatorna. Annyi pénzért amennyibe a nyákgyártás kerülne rengeteg nyákot le lehet házilag is gyártani. Mi a konkrét elképzelésed a kapcsolással? Segítenék tervezni de rengeteg dolgom van. egyszerre 3 kapcsolást kéne csinálnom és csak este esek a géphez netezni. Ezért is válaszoltam ilyen sokára a kérdésedre. Írd le konkrétan mit és hogyan szeretnéd alkalmazni és biztos kapsz ötleteket. Amúgy én a pirossal bekeretezett részeket lehagynám (amit küldtem képet) ,de nézesd meg mással is!
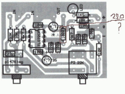
Bocsi rossz képet raktam fel ! Ezt akartam!
Sokféle választ kaptál, erre még nem:
Idézet: „segítségeteket szeretném kérni, hogy megértsem a müködését” Azt már írták, hogy ez egy szűrő. Mégpedig egy aktív RC szűrő. Több fokozat is van egymás után pakolva, így a szűrés meredeksége növelhető. Az RC tagok határozzák meg, milyen frekin kezdi egyre jobban halkítani a jelet, azaz a bemeneti vegyes frekikből, csak azok jutnak át, amik nem melegednek el, az ellenálláson. Miért melegedik el a jel? Azért, mert a kondenzátor frekvenciafüggő ellenállásként viselkedik, amit úgy hívnak impedancia. Ha egy ellenállás és egy kondi sorba kapcsolódik, akkor a kondi impedanciájától függően(minél nagyobb a freki, a kondi annál kisebb ellenállású) egyre nagyobb feszültség fog esni az ellenálláson. Alacsony frekin a kondi olyan, mint ha ott se lenne, így a jel teljes mértékben átjut. (legalább is ha Low-Pass Filterről beszélünk) Az RC tagok sorrendjével lehet az alul, vagy felüláteresztő megoldásokat megvalósítani. Sáveteresztő szűrőket ezek kombinálásával lehet tervezni. Az OPA csak azért van ott, hogy a veszteségeket kipótolja, és terhelhetővé teszi a kimenetet(impedancia illesztőnek is hívják), ezért nevezzük aktívnak is. Szemléltetéskén nagyon jó ez az oldal: - falstad - A feljövő lapon választd ki a csatolt képen látható áramkört, és figyeld, hogyan változik a kimenet a bemeneti freki függvényében, ill. hogyan változnak az áramok a vezetékekben. Nyugodtan módosíthatod az értékeket, ill. más áramköröket is kiválaszthatsz, valamint saját áramköröket is tervezhetsz! Lehet exportálni és importálni is a kész kapcsolásokat. Az egyik kedvenc oldalam! Jó tanulást!
Üdv mindenkinek!
Találtam a neten egy subwoofer szűrőt és azt szeretném megkérdezni hogy ez jó-e lenne egy tda 7294-es erősitőhöz amivel egy subbládát hajtanék?
Sziasztok!
Az alábbi képen lenne a kérdésem. Mit befolyásol ha én 220Ohm ot teszek be 100Ohm helyett? Köszi!
Szia
Tetszett a válaszod amit multkor írtál Van egy új kérdésem és gondoltam fölösleges lenne új topikot nyitni neki mert annyira nem tér ell az elözőtől ha nem baj ezentú innen zargatnálak téged. Szóval találtam egy kapcsolást előerössítő néven Bővebben: Link A kérdésem tulajdonképpen ugyan az mire jó, ez jó- e, kis magyarátzat mi mire jó, bár ahogy tanulok egyre többet értek én is csak jó megbeszélni ezeket Köszi Használd a link gombot, azért van! A hosszú link szétnyomja az oldalt. Javítva. szamóca
Kellene nyitni egy új topicot, aminek az lenne a neve, hogy: "Magyarázatok imperator1986-nak". De akkor én is akarok
|
Bejelentkezés
Hirdetés |





, hogy konkrétan erröl







