Fórum témák

» Több friss téma
Fórum » 555-ös IC-vel lehet-e?
 
Témaindító: Carter, idő: Máj 16, 2006
Témakörök:
Lapozás: OK   7 / 14
(#) Ricsi89 válasza proba hozzászólására (») Jan 15, 2010 /
 
Így van. Én biztos nem intéztem volna el annyival, hogy sorba kötök egy diódát a leddel, mert így folyamatosan van áramfelvétel, ami elemes táplálásnál hátrány. Lehet, hogy a led átkötésével az IC tápfeszére megoldódott volna a probléma mert így a leden keresztül kap feszt az IC állandóan.
(#) laci09 hozzászólása Jan 16, 2010 /
 
Sziasztok! Igazatok van nem elegáns megoldás, de gyors megoldásnak jó volt. Kipróbálom a többit is és megírom mi sikerült belőle.
(#) niedziela válasza laci09 hozzászólására (») Jan 16, 2010 /
 
Miért kell az 555 ?

led.jpg
    
(#) krissz555 hozzászólása Jan 27, 2010 /
 
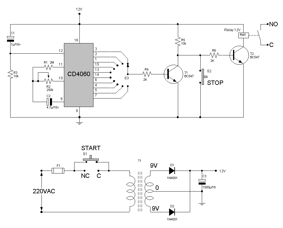
Üdv! Egy olyan kapcsolásra lenne szükségem, ami 5 percenkén ad ki 5mp impilzust ami aztán tranzisztoron keresztül egy 12v-os relét kapcsolna! A pontosság nem fontos! Előre is köszönöm!
(#) krissz555 hozzászólása Jan 27, 2010 /
 
Bár Ez nem 555 de ahogy nézem 5 percet lehet vele, pont ahogy a példakapcsolásban is van! De ebből az inpulzusból hogy csinálok 5mp-set?
(#) mex válasza krissz555 hozzászólására (») Jan 27, 2010 /
 
A 4060 után kell kötni még egy 555 monostabilt 5 másodperces időzitéssel, a kimenetére pedig tranyón keresztül mehet a relé.
Bár lehet kettő 555-el, vagy egy 556-al is késziteni ötperces időzitőt,az első astabil üzemmódú, ami aztán vezérelné 5sec monostabilt. Főleg, ha annyira nem számit a pontosság.
(#) krissz555 válasza mex hozzászólására (») Jan 27, 2010 /
 
Köszönöm a válaszod! Annyit még kérhetnék, hogy valami kapcsolás rajzot küldenél a 555 monostabil 5 mp időzítésről? Vagy a kettő 555-ös verziót? Vázlat szerűen vagy elvi rajzot?
(#) krissz555 válasza krissz555 hozzászólására (») Jan 27, 2010 /
 
Így jó? az '2 kép' 3-as kimenetét az '1 kép' 555-ös bemenetére re kötöm ? Így az 555 ről kb 5mp magas szint jönne ki?
(#) mex válasza krissz555 hozzászólására (») Jan 27, 2010 /
 
Sajnos nem ilyen egyszerű. Lerajzolom, de nem igérem azonnalra....
(#) krissz555 válasza krissz555 hozzászólására (») Jan 27, 2010 /
 
Rájöttem közben, hogy a 4060-as nem jó nekem!
(Közben elbeszélgettem itt magamban elnézést érte!)
De szerintem rájöttem, hogy mi kell nekem! Megcsináltam gyorsan a kapcsolást (paint4ever).
Ez így szerintetek működne? Ha a bc182 kevésnek bizonyulna ki tudom cserélni.
(#) mex válasza krissz555 hozzászólására (») Jan 27, 2010 /
 
Átfirkáltam az összeállitásod, próbáld igy megépiteni.
Arra azért nem veszek mérget, hogy az öt perc tartható lesz, mert ha rossz minőségű elkót használsz, akkor nagyobb lesz a szivárgóárama, mint a töltőáram, és nem fog működni a kapcsolásod. Inkább csökkentsd a kapacitást mondjuk 68-100µF-ra és mindenképp tantálkondit használj, és a töltőellenállást növeld a szükséges értékre.

5m-5s.jpg
    
(#) mex válasza krissz555 hozzászólására (») Jan 27, 2010 /
 
Annyit azért jó lenne tudni mennyi a reléd tekercsellenállása, és ebből már tudható a bc 182 alkalmassága is.Tulajdonképp el is hagyható kis áramfelvételű relé esetében, de a védődióda,és még egy másik a kimenettel sorosan (katód a relé felé) nem. Ha LMC555-öt használsz az astabil poziciójában, akkor nagyobb az esély az ötperces időtartamra, mert ez c-mos kivitel.
(#) krissz555 válasza mex hozzászólására (») Jan 27, 2010 /
 
Köszi a válaszokat! Holnap valószínű, hogy megépítsre kerül, majd beszámolok!
(#) gyuszóka válasza szabi83 hozzászólására (») Feb 5, 2010 /
 
Szervusz szabi83!

Kb 4 éves ez a hozzászólásod,(amelyikre a választ írom) nekem is erre a
kapcsolásra lenne szükségem. Csak az a gond,hogy már nem működik a link. Teljesen kezdő vagyok,ezért kérlek tedd már fel mégegyszer. A segédprogramokban megtaláltam a számolót,de a bemenetre (2. láb) nem egyértelmű a számomra a tranyó+ellenállás. Köszönöm előre is.
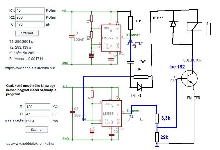
(#) szabi83 válasza gyuszóka hozzászólására (») Feb 5, 2010 / 4
 
Szia

Idézet:
„bemenetre (2. láb) nem egyértelmű a számomra a tranyó+ellenállás”


tranyó: emitter a földre, collector a 2-es lábra, bázissal sorban egy 10k-s ellenállás. A kettes lábat még fel kell húzni 10k-val a tápra.

üdv
(#) gyuszóka válasza szabi83 hozzászólására (») Feb 5, 2010 /
 
Értem,köszönöm a segítséget.
(#) gyuszóka válasza szabi83 hozzászólására (») Feb 8, 2010 /
 
Így gondoltam. Tettem fel képet róla. A C2 mekkora legyen?
(#) gyuszóka válasza gyuszóka hozzászólására (») Feb 8, 2010 /
 
A FENTI KÉP NEM JÓ!!!
Kijavítottam a képen a bemenet tranzisztorát. Most már jól van. Legalábbis azt hiszem.
(#) _JANI_ válasza gyuszóka hozzászólására (») Feb 8, 2010 /
 
(#) gyuszóka válasza _JANI_ hozzászólására (») Feb 8, 2010 /
 
(#) _JANI_ válasza szabi83 hozzászólására (») Feb 8, 2010 /
 
(#) _JANI_ válasza gyuszóka hozzászólására (») Feb 8, 2010 /
 
Nincs mit!
(#) Baxi hozzászólása Márc 1, 2010 /
 
Hi

Azt meglehet vele oldani hogy a T1=15s a T2= 90s legyen?

Mert úgy sikerült kiszámolgatni a segédprogramokban található prg.-vel hogy a T1=90s és a T2=15s, csak ugye a T1 idővel indul, és nekem a 15s kellene először.
Remélem érthető mit akarok.

Valahogy tranzisztorral nem lehetne ezt megfordítani?
(#) proba válasza Baxi hozzászólására (») Márc 1, 2010 /
 
A kimenetre (3 láb) egy ellenállás az egy NPN tranzisztor bázisára ,az emitter földön a kollektor meg egy ellenállással a pluszra.Kimenet a kollektor.
Ha fontos a meghajtós kimenet akkor diódákkal szét lehet választani a töltés kisütés ciklust, talán ezel is elérhető a kívánt hatás.
(#) _JANI_ válasza proba hozzászólására (») Márc 1, 2010 /
 
(#) Baxi válasza proba hozzászólására (») Márc 1, 2010 /
 
Köszi, valami ilyesmire gondoltam és is, már így utólag beugrott. Köszi szépen
(#) gyuszóka válasza Baxi hozzászólására (») Márc 11, 2010 /
 
Szervusz Baxi!

Próbáld meg a csatolt file-ban lévő értékekkel.

Üdv!
(#) lapose válasza gyuszóka hozzászólására (») Márc 11, 2010 /
 
Szia!

Idézet:
„Próbáld meg a csatolt file-ban lévő értékekkel.”


Mostmár csak mond meg hol fog kapni 216Mohmos, és 1,299Gohmos ellenállásokat(Az részletkérdés, hogy az 555 mit kezd ilyen értékekkel).
(#) gyuszóka válasza lapose hozzászólására (») Márc 11, 2010 /
 
Jó és jogos a kérdés.
A kalkulátor ezt adta ki.
Csak egy ötlet volt
(#) mex válasza gyuszóka hozzászólására (») Márc 11, 2010 /
 
Idézet:
„A kalkulátor ezt adta ki.”

Miért? Az időzitőkondi értékét nem lehet változtatni?
Következő: »»   7 / 14
Bejelentkezés

Belépés

Hirdetés
XDT.hu
Az oldalon sütiket használunk a helyes működéshez. Bővebb információt az adatvédelmi szabályzatban olvashatsz. Megértettem