Fórum témák
» Több friss téma |
Fórum » NYÁK-lap készítés kérdések
A témában nincs helye a nem szakmai indíttatású vitáknak, ezért a szabályszegést elkövetők azonnali figyelmeztetés nélküli kitiltásban, vagy némításban részesülnek. Ugyan így járunk el azokkal szemben, akik "blog"-nak nézik a fórumot. Ezt mindenki tartsa szem előtt!
Hétköznaponként 17h-ig van nyitva. Ha 3-kor végzel, kacagva tolatva is beérsz.
Ma megérkezett a KTY84-130-am a HQ Elektronik-ból.
Ezt hogyan kell bekötni? 7805-el előállított 5V-os feszültség áll rendelkezésemre, erről fog menni az AVR-em is. Egy ellenállást vele sorba, a dióda negatív lábát a VCC-hez, a pozitívot pedig a GND-hez, az ellenállást a VCC-KTY közé és a közös ponton az AD-vel az adatlapban megadott feszültséget fogom mérni? Az ellenállás értékét hogyan lehet kiszámolni?
Szombaton 17-ig nyítva? Ez tök jó.
Köszi.
Te csak szombaton jársz fel? Ha igen veszek neked 2 kilót de a 17. kerületbe kell kijönni érte szombaton, és nem ezen a szombaton hanem a jövő héten.
Vedd úgy, mint egy ellenállás hőmérőt(az adatlapban megvan a hőfokokhoz tartozó ellenállás érték egy táblázatban), és készíts egy feles osztót, ahol a KTY az egyik tag. A laminálóhoz megfelelő lesz a felbontás. Kiindulhatsz a korábban feltett áramkörből is.
Köszönöm!
5V tápfeszültségről, 2.56V-os referenciafeszültség mellé, 270C méréshatárhoz 2.2KOhm-ot számoltam.
Köszi, de az nagyon messze van a gödöllői utamhoz. Majd ha jobb idő lesz, akkor felmegyek az Azúrba. Köszönöm, hogy segíteni szerettél volna.
Hétvégenként meg nem járok be a városba. Sorry.
Esetleg aki közelebb lakik még bevállalhatja.
Tudom, hogy ez nem az "apro" rovat, de ez egyszer engedtessék meg nekem, büntetés nélkül... :
Eladó egy 3000,- os Tesco-s lamináló. Eddig 2 percet forgott (még el sem érte a 3 perces felmelegedési időt), soha nem volt használva semmire. Eredeti dobozában, nylonban. Csak a tojástartókat dobtam ki... Ára: 3000 pénz. Köszönöm, hogy elnézitek a fegyelmezettlenségemet.
Szerintem tedd fel az apróhirdetések közé.
Most voltam a Tescoban 6800ft vagy mennyi volt az ára
Én úgy olvastam, (és gondolom, nem nyerészkedési céllal), ennek 3000Ft volt a kikiáltási ára!
Szegedi T_ban kb 6.800Ft árban csak olyant lehet venni amin semmilyen külön kapcsolóval hőmérséklet szabályzási lehetőségre nincs mód.A hengerek sem távolíthatók el egymástól egy külön karral. Egy piros és egy zöld led dióda van rajta...A tárgyalt típus kb 8.400 pénzbe kerül (pillanatnyilag) nagyon várom hogy errefelé is akciózzák! ( Szerintem kevés remény van rá hogy 3.000Ft-ra csökkentik az árát )
Üdv!
Nagyon szuper a készüléked! Valahol esetleg publikálva lesz?
Köszi! Persze, majd az új, most készülő weboldalamon valószínűleg erről fog szólni az első cikk.
Ha megépítem a laminálómat szerintem biztos ezt építem bele.
Az a baj, hogy ehhez kell egy 230V-os két irányba forgó motor. Mondjuk ezt 600Ft-ért be lehet szerezni: Bővebben: Link
-------------------------------------------------------------- Már egyébként működik a négyes üzemmód is, így már csak egy motorvezérlő-rutint kell megírnom a hatból. Okos jószág amúgy, a motor vezérlésébe beleszámítja a mechanika kotyogását is... Még ezt az egy motorvezérlő-rutint megírom, aztán már csak pár finomítás és kész is! :yes:
Bár még nem vettem laminátort,csak olvasom a fórumot.
A motor csak a Tecsós készülékbe jó, vagy "univerzális"? Ezt azért kérdezem mert ezek figyelembe vételével veszek készüléket.
Nem tudom, én a drágábbik teszkósba építettem bele.
A Tescósakba jó, a többi lutri. Komolyabb laminálókban más típusu a motor, az enyémben 24V-os PWM vezérelt oda-vissza forgós van.
Egész jó lett a nyák, talán kicsit jobban ki kellett volna takarítani a papírmaradékot(sósav+kis ecset), mert egy-két helyen azért maradt zárlat(bár lehet, hogy csak szösz maradt rajta, a képen ez nem vehető ki). Egy kis hiba van a TQFP egyik lábán, de mondjuk ettől még használni is lehetne.
Szia!
Dörzsis szivacs, alkoholos lemosás, vaskloridos előmarás, laminálás négyszer átküldve, sósavval papírt lemartam, plusz hidrogénperoxid és marás. Ecsettel nem mertem piszkálni mert a festék nem ég rá teljesen, ha nekiesek könnyen lejön, pedig hp nyomtatóval nyomom műnyomóra, sajnos utántöltött tonerrel, és 160 fokon laminálom. Ez a maximum amit enged beállítani. Az érzékelő közvetlenül a hengeren mér gyárilag, még nem piszkáltam meg. Valahogy el kéne érnem hogy 20 fokkal kevesebbet mutasson a vezérlő felé, akkor biztos jó lesz a hőfoka. Két vezeték megy az érzékelőtől, lehet hogy megpróbálok beiktatni egy ellenállást. A lábhiba már a papír leáztatása után megvolt.
Szia! Semmi esetre sem szabad növelni a hőfokot a HP festéknél! Nekem is HP van és utángyártott de 120 fokon úgy ráteszem,hogy megérem körömmel lepattintani még a vékony vonalakat is! A vaskloridos maratás után lemostad még egyszer denszesszel ugye? A sebességet csökkentsd a watt féle impulzusos motormeghajtó jó lesz hozzá! Kell neki idő még rátapad ezért vagyok én is a lassú sebesség híve! Én 5-10 mm/ perc sebességgel nyomom át egyszer!
HAli!
MEgépítettem Watt kolléga vezérlőjét, Patexati nyáktevével. A hőfok szabályzó része működik rendesen de a motor vezérlés ledje csak gyorsan villog, ha bent van a poti ha nincs. Mi lehet a gond?
Egy 10cm x 10cm es nyák KB 20 perc? :zavart2:
Szia! Igen! Magasabb hőmérsékleten lehet gyorsabban is de én ráérek
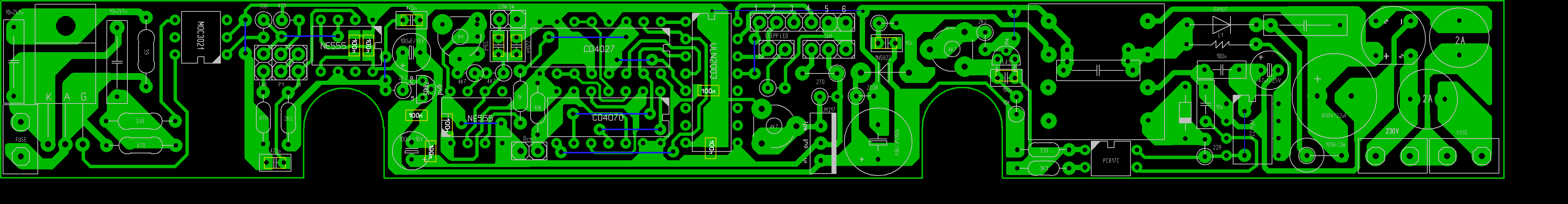
Még midíg átalakítás alatt vn valószínű a hétvégén lesz kész! Egy nyákon van minden
Már még van a hiba.. Egy zárlat volt a hiba.
Tegnap négy motorvezérlő-üzemmód rutin megírása fél napomba telt, most egyedül a négyes üzemmódra elment ugyanennyi időm. De végre működik!
Nem volt annyira egyszerű a mm értéket időegységgé 'konvertálni' de csak megoldottam! Most ha azt mondom neki hogy told előrébb a nyákot mondjuk 27mm-rel, akkor pont 27mm-rel tolja előrébb. Ez még nem is annyira bonyolult dolog, de ha ez után azt mondom hogy húzd vissza 14mm-t, akkor az irányváltás miatt bele kell számolni a mechanika kotyogását (vagy holtjátékát, nem tudom melyik a jobb kifejezés rá). Mondjuk beleszámítani nem nehéz mert egyszerűen csak hozzá kell adni egy konstanst, de ennek a konstansnak a kikísérletezése eltartott egy darabig...Ha érdekel valakit ez a negyedik üzemmód, akkor készítek róla videót. Itt van egy grafikon az üzemmódokról: |
Bejelentkezés
Hirdetés |





Még midíg átalakítás alatt vn valószínű a hétvégén lesz kész! Egy nyákon van minden
Most ha azt mondom neki hogy told előrébb a nyákot mondjuk 27mm-rel, akkor pont 27mm-rel tolja előrébb. Ez még nem is annyira bonyolult dolog, de ha ez után azt mondom hogy húzd vissza 14mm-t, akkor az irányváltás miatt bele kell számolni a mechanika kotyogását (vagy holtjátékát, nem tudom melyik a jobb kifejezés rá). Mondjuk beleszámítani nem nehéz mert egyszerűen csak hozzá kell adni egy konstanst, de ennek a konstansnak a kikísérletezése eltartott egy darabig...
