Fórum témák
» Több friss téma |
Fórum » HDD óra
Témaindító: ludmanakos, idő: Feb 19, 2010
Témakörök:
Sziasztok!
Azért nyitottam meg ezt a témát mert lenne egy projectem amiben segítséget szeretnék kapni. Egy HDD órát szeretnék csinálni. Meg is van a kapcsolás hozzá csak nem értek a pic-ekhez. Főleg nem a programozásukhoz. Ebben a témában szeretnék segítséget kérni. Egy videó linkje a működéséről. Bővebben: Link
Szia!
Ha segítség kell akkor a legjobb helyen jársz! Első nekifutásra azt tudnám mondani, hogy a PIC programozásához kell hardver és szoftver. Mondjuk ez. További segítséget a kapcsolódó topicocban A forráskódot gondolom letöltötted az oldalról. De azért mellékelem én is.
Köszönöm szépen a segítséget!
Át fogom olvasgatni a topiccokat és utána remélhetőleg okosabb leszek ebben a témában
Még azt nem értem a kapcsolásban, hogy ha a hármasával sorba kötöm a ledeket akkor azok hogyan fognak külön külön felvillanni?? az átfolyó áram által? vagy mi a titok
Együtt fogynak felvillanni. A trükk abban rejlik, hogy mikor.
Jah értem!! Akkor a ledeket úgy kel körben elhelyezni hogy zöld-piros-zöld-piros.....??
Még kezdőnek számítok az elektronikában úgyhogy ne kövezettek meg az értetlenségeimért mert lehet hogy lesznek
Szia!
A felső tárcsán vágtak egy sugár irányú rést, csak ezen a résen keresztül jöhet ki a fény a tárcsák közül. A ledek a felső két tárcsa között helyezkednek el, a fényük a szemünkbe csak az említett résen keresztül jut. Ha a tárcsákat nagy sebességgel (>1500 ford/perc) forgatjuk, a szem nem tudja követni, hogy, hol van. Egy kép rajzolódik ki az agyunkban. A kép színes területekből áll: a szín attól függ, hogy milyen színű led világít, amikor a rés a terület fölött halad. A rés pozícióját a harmadik tárcsára készített lyuk segítségével egy optokapuval állapítják meg. Ha a lyuk az optokapunál van, akkor jelet ad a picnek. Ebből a pic kiszámítja az egy körbefordulás idejét, egy lehetséges sáv feletti áthaladás idejét. Ha már stabilizálódott a forgás, a területek megkívánt színének megfelelő színű ledeket kapcsolja be. A led-ek elhelyezése mindegy, csak egyenletesen világítsa be a lemezt. Hasonló szerkezetről olvashatsz a Propeller Clock topikban, ott a ledelet mozgatja egy ventilátor vagy video fej motor. Szia
Sziasztok!
Szétszedtem egy sata-s vinyót kiszedtem belőle az olvasófejet és ha ráadom az áramot akkor kb 30másodpercig forog a tárcsa és utána leáll... hogyan lehetne állandó forgásra bírnom??
Szia!
A modern hdd-kben az energia takarékosság miatt, elállítják a motort, ha nem kap a hdd parancsot. A SATA felületen időnként parancsot kellene küldeni neki - 2.4GHz szinkron soros adatátvitel... A PATA felületen sokkal egyszerűbben lehetne megoldani. A régebbi PATA típusoknál pedig külön parancsra állt meg a motor. Szia
A 30 masodperc az valamelyik jel-nek a megerkezeset varja, ha az alatt nem kapja meg a host-tol, hogy ok, a winyo le lesz kezelve, akkor lekapcsolja. ATAPI-nal is igy volt, csak ott nem sorosan kellett ezt a jelet elkuldeni, hanem egy vezeteket kellett csak felhuzni.
Én nem nagyon értek a PIC programozáshoz ezért az lenne a kérdésem hogy nem tudtok valakit Debrecen közelében aki ezzel is foglalkozik? Megvan a PIC és a program is egy .HEX fileban csak fel kéne rá tölteni.
Üdv! Debrecenben tanulok és foglalkoztam PIC égetéssel, van egy PicKit2 USB-s égetőm, ha gondolod felrakom rá a HEX fájlt. Leírnád milyen típusra kellene?
Köszönöm mindenkinek aki segített
Sziasztok. Gondoltam megosztom veletek mit találtam.Bővebben: Link
Sziasztok
TERV: Bővebben: Link Kinek mi a véleménye róla? A héten nekiállok és részletessen beszámolok róla ![]() Üdv
Szia! Milyen elektronikai ismereteid vannak? Üdv.: Yoe
Szia!
Ha már ilyet akarsz építeni, akkor ezt a verziót ajánlanám. Bővebben: Link De mintha láttam volna már ezzel foglalkozó topikot...
Jó pár év elektrotechnikai suli
... PIC ismeretek. Nem félek a kihívásoktól ! Előző project: Bővebben: Link
Ehhez a változathoz inkább a Propeller óra topik áll közelebb...
Nagyon hatásos és szép munka
Így tovább!
HDD óra
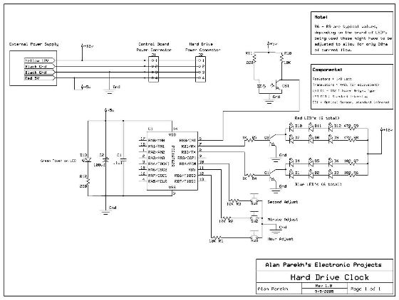
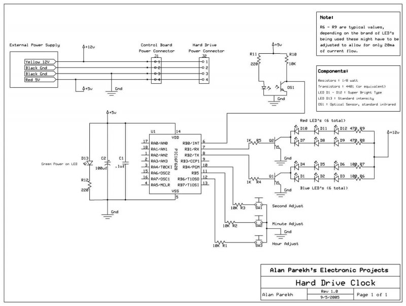
http://www.youtube.com/watch?v=7Qyawcw-ots Egy ilyen órát szeretnék készíteni. http://blog.area-71.net/post/2010/05/16/HDD-Clock-V1.aspx Elinduláshoz tudnátok segítséget adni? Szerintetek mi alapján különbözteti meg a kiindulási pontot (hogy hol vannak a számok és mikor kell felvillannia a ledeknek).Köszönöm a segítségeket
A második linket , amit be tettél azon minden rajta van.
A forráskódban minden ott van nem részletezném. Basic ben van megírva PIC18F2520 as cpu kell hozzá.A motort TDA5140A hajtja meg a HDD motorját persze stb stb stb .Szépen ott van minden. A hozzászólás módosítva: Okt 1, 2013
|
Bejelentkezés
Hirdetés |






