Fórum témák
» Több friss téma |
Fórum » Házilag építhető fémkereső
Ha számodra nem idegen a PIC vagy az AVR felprogramozása, akkor a ClonePI-t ajánlom. Nekem nagyon bejött. Egyszerű és megbízható. Itt a főoldal: http://fandy.front.ru/
Szia,ismerek olyant akinek ilyen van,de a videón szereplőnek valami baja van,mert ez a vinnyogás tényleg gázos.
Szia,ez a Clone pi,érdekel,nincsenek pontos mérési eredmények valahol,youtube on találtam,de ott minden volt csak nem pontos mérés.Ebből van valami mély kereső féle?
Engem is érdekelne de csak keretes fejjel. pl. 1*1 m-es.
Sziasztok.
EQINOX-hoz nem tud valaki valami be vált keresőfej adatot , mert már csináltam vagy négyet de mindegyik kb 3 cm-ről érzékeli a 3mm-es fúró szárat ,1Ft meg ilyesmi semmi. Nagyobb tárgyak mint pl kombinált fogó kb 10-15 cm. köszi.
Ha a "gyári" adatokkal nem megy, akkor rossz az áramköröd valahol. Az áramkör egyébként is rossz, érzéketlen, instabil és még sorolhatnám, de azért egy 1Ft-ost 10-15cm ről érzékel. 20-22cm átmérővel 22-25 menet közötti tekerccsel, tutira működik, tényleg koaxot kell használni, és hangold úgy a tekercset, ahogy mondtam, aztán még az ellenállssal is játszahtsz kicsit. Szerintem az impulzus szélessége nagyon kicsi, azzal lehet játszani egy kissé, nekem az bevált. Hasonlítsd össze ezzel, ez egy működő dolog.
Köszi
Amúgy ma azért kivittem terepre (erdőbe) mászkáltam egy kicsit és egyszer csak visítani kezdett egy lábast talált,úgy 15cm mélyen ez meg hozta a vadász ösztönt és a meglepi ezután ért, mert ritka pattogással jelezni kezdett gondoltam meg nézem mi az és egy kb 8-10cm-es kés penge volt.
A pattogás és visitás szabályzó poti ugye beállítod, hogy nagy ritkán kattanjon egyet? Az az érzékenység. Ha nagyonleveszed tényleg nem érzi a pénzeket, mivel instabil az egész masina, pár percenként tekergetni kell. Ahol lábos meg penge van, ott annyi szemét lehet, hogy foéyamatosan nyekeregnie kellene.
Hát a Youtube-os videók tényleg nagyon gázosak. Nagyon nem tükrözik a készülék valódi tudását. Véleményem szerint megfelelően igényes megépítés esetén igen komoly tudású készülék. Főleg ha azt nézzük, hogy házilag viszonylag egyszerűen elkészíthető. Nekem már több mint fél éve üzemel kifogástalanul. Közben elkészítettem a megkülömböztetős változatát (ClonePI-2), csak dobozolásra vár. Viszont fej még egyenlőre nincs hozzá, így ezzel kapcsoltaban még nem tudok eredményeket mondani.
Mélykeresőket pedig a www.pulsdetektor.de -n találsz, dögivel, amilyent csak szeretnél.
Szia,nézegettem az oldalt,tetszik is nagyon,de nemigen találok róluk tesztet stb,azért ha egy ekkora építkezésbe belefog az ember szeret nem potyára menni.
A miner 4 típust néztem ki,nekem az is jó ha 15-20 centi alatt nem is igen jelzi ki a tárgyat,nagy dolgokra kellene,kb 2 méterig.De az ne levegős 2 méter legyen.
Sziasztok!
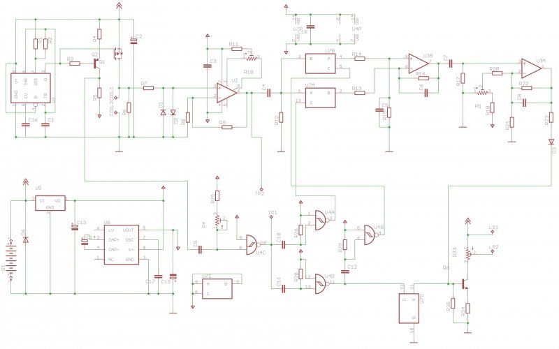
Valaki ismeri a Chrenko-féle Cobrat belülről? Milyen elven működik, esetleg kapcsolási rajza lenne valakinek? 73!
Nekem csak fényképem van róla belülről,kapcsolást nem fogsz találni,sztem
Nekem vagy egy eredeti.
Nekem csak volt
Én szívesen látnék egy fényképet a belsejéről, annyi mindent olvastam ezzel a géppel kapcsolatban, hogy kíváncsi vagyok.
Hello!
Én is a fényképre gondoltam. Nekem is furdalja a kíváncsiság az oldalamat, vajon mi lehet a sikerének a titka?
Nem sokat fogtok látni, mert minden IC-ről le van csiszolva a felirat. De holnap dobok fel képet.
Gratulálok, inteligens megoldás, nem csalodom ebben a társaságan. Ez a minelab a képen legalább fetéket használ, ami jó korrozió meg nedvesség ellen, tengernél pl sok gépnek a sóspára tesz be.
Ez viszont nem rossz:
Bővebben: Link a jelek szerint másnak is van olyan ostoba gondolata, hogy a notit is lehetne használni valamire, de természetesen mi tudjik, hogy ez ostobaság
Hello
Sokat nem értek a fémkereséshez ezért kérnék segitséget tölletek . Meg szeretnék találni egy 350-400kilo körüli bronz ágyút ,ami 20cm széles és 1,5méter hosszú es 1,5és2méter mélyen lehet kb. És most csak az a kérdésem maradt fenn hogy milyen fémkeresővel van esélyem megtalálni , és hol lehet bérelni ilyen detektort .
Ez a fémkereső építők foruma, ami neked kell az meg a fémkeresők fóruma Bővebben: Link
egyébként keretes tekercses PI géppel
Nem túl jó képek, de Cobra...
Szia!
Köszönjük a képeket, én nyákot csak vaku nélkül szoktam fotózni, akkor nem tükröződik be a kép. Lehetne még egy kérésem, légy szíves készíts nekem egy képet a kezelő felületről is. Mekkora a telep feszültség? Köszönöm.
Szóóóóval, ha ár szerint akarom besorolni, akkor ittmeg lehet nézni a hasonlókat, persze tudásban nehéz összehasonlítani, főleg azért, mert a cobrának elég nagy a földhatás kiegyenlítése, az pedig a levegőteszteknél elég csalafinta tud lenni.
Hi
Azt szeretném kérdezni az miért van amikor hirtelen meg mozdítom keresés közben a keresőt akkor olyan kattogást és visítást csinál mintha talált volna valamit,mozogni a készülékben nem tud semmi minden fixen van rögzítve és a k fejet mozgatom akkor sem csinálja,olyan mintha érzékelné a mozgást. ![]() A készülék a készülék amiről szó van az EQUINOX. |
Bejelentkezés
Hirdetés |
















