Fórum témák
» Több friss téma |
Nagyon szívesen!
Nem tudom, vajon érdemes lenne feltenni ide 1 cikk erejéig?
Lehetséges, hogy érdemes lenne, csak át kellene alakítani egy kicsit a panelt, hogy a 7805-höz jó legyen, bár ha háttérvilágítás nélküli LCD-vel dolgoznak, akkor jó bele a 78L05 is!
Sziasztok!én megépítettem a saját 6000-ig skálázott fordulatszámmérőmet!Szerencsére működik is, de sajna nem tom hogy hova kell bekötni az autóba(astraf).Örülnék ha valaki tudna nekem egy képet mutatni!(azt se tom hol van benne a megszakító)
A gyújtótrafó test kábelére kell kötni! A gyujtótrafón van három kivezetés, az egyik a 12V bemenet, a középső vastag a nagyfesz kimenet, ami megy a gyújtáselosztóba, és a harmadik meg a testre, és erre kell rákötni a mérő érzékelőjét!
Sziasztok az a bajom hogy a kocsimba betettem 1 fordulatszámmérőt ami gyárilag a gyújtótrafóra volt kötve(1983) na m,ost ez nem lehetséges és a generátorra kötöttem(1997) a fordulatszámmérő kivezetésre csak az a baj hogy alapjáraton 5500 at mutat ami kb ötszöröse a valódi fordulatnak betudnám ezt valamivel szabályozni mondjuk egy ellenállással vagy egy potméterrel,vagy valamivel? előre is köszi!!!!!!!!
Megépítette valaki a témaindító hozzászólásban említett fordulatszámmérőt? Nálam az 5-ös és 3-as karakterek alsó vízszintes szegmense nem jelenik meg, pedig a 0, 2, 6, 8 hibátlan. Mind a négy számjegynél ugyanaz a hiba. Kipróbáltam az RPM és az RPM II kódját is és mindkettőnél ugyanazt tapasztalom. Pedig jó volna a kütyü, a hálózati frekit 3000 +-4 mutatja. Egyébként mindegyik kód egy "bejelentkező animáció"-val indul ( a II-es hibásan), ezek normál fényerővel jelennek meg, majd jön a mérés kb. fél fényesség mellett. Ez volna a kisebbik hiba, csak írná ki rendesen a számokat. Mit szúrtam el?
hi
nem építettem meg, mivel nagyon ""gyérnek"" találtam az elektronikát, (valmai ellenllás a ledek elé, tranzisztor a LED közös kapcsoláshoz), de ha neked nem cseszte el a PIC-et akkor lehet megcvinálom hányszor próbálkoztál az "égetéssel"? üdv
Hello! Végigolvastam az oldal vendégkönyvét, az egyik problémára -a fényerőre- van megoldás, 4db tranzisztor plusz ellenállás. A szerző szerint direkt ilyen a kapcsolás hogy minél kevesebb alkatrészből legyen összerakva. A második picnél tartok, az elsőt én rontottam el, nem tettem optót a bemenetre méréskor, azonnal kifújt. Kb. ötször égettem be mindkét picbe a programot és mindig ugyanúgy hibás a megjelenítés. Nálam kell hogy legyen valami gond, ahogy olvasom másnál nem volt ilyen hiba. Nagyon megköszönném ha leellenőriznéd, olyan egyszerűnek tűnt a dolog, van is itthon hozzá minden, meg használni is szeretném.
hi
azt nem akartam mondani, hogy huzalozási hiba, mert ha 0 és 5 nél nem csak, és a többinél igen, akkor az nem lehet. LED kijeléző esetleg? képet rakhatnél fel üdv
Hello! A 3-as és az 5-ös hibásan jelenik meg, mindegy hogy melyik helyiértéken van. Azért nem tudom merre keressem az okát mert pl. a 8-as hibátlan. A mellékelt képen a 3-ast sikerült elcsípnem, olyan mint egy fordított F.
hi
én 99.9% a prgrammal van a hiba! próbáld meg más égetőprogival, mást nem tok mondani sajna ![]() üdv
WinPic-cel próbáltam, Verifying után nincs hibaüzenet, elvileg ez jó kellene hogy legyen. IcProg-gal valamiért nem sikerül már az égetés sem, bár nem hiszem hogy ez annyira érdekes, hisz az előbbi program működik. Azért köszönöm a segítségedet, írtam a szerzőnek is, kíváncsi vagyok mit szól hozzá.
Csodálkozom hogy más nem építette még meg a holmit, annyira ígéretesnek tűnik, meg egyszerűnek.
hi
én is írtam neki még régen, de nem válaszolt! (freemailről) üdv
Akkor zátonyra futott a project. :no:
Talán majd egyszer valaki megépíti és kiderül mi is volt a hiba. Vicsys nem valami cikket említett ezügyben?
nem ledes, viszont egyszerű...
http://tacho.atw.hu/
Üdv !
Én találtam azon a honlapon egy menüpontot, ahol ott volt a forráskód is. Valami How to works -nek hívja.
Köszönöm, alkalomadtán belevágok majd egy LCD-s verzióba is.
Megnéztem, de csak annyit sikerült kihámoznom hogy a számok megjelenítéséhez a megfelelő mennyiségű szegmens van a kódba írva, ez megerősít abban hogy nálam lehet valami hiba.
Köszönöm!
Meglett a hiba! A kijelzők alatt, a foglalat két lábát ( az E és a D szegmenst ) rövidrezárta egy levágott alkatrészláb. Most már működik helyesen. Köszönöm a tippeket mindenkinek!
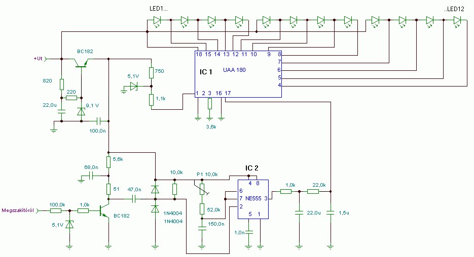
Szevasztok.Megépítettem ezt a kapcsolási rajzot (mellékelve).
Ennek a jel pontját hova kell kötni a motoron??? És azt írják a simson.hu.n hogy ha bekapcsolom az áramkört akkor ha világit az első led akkor jó az áramkör???!!! köszi előre is...
Egy esztergapadhoz szeretnék fordulatszámmérőt készíteni. Találtam egy egyszerű kapcsolást forráskóddal. itt Az érdekelne, hogy 2sc945 tranzisztort milyen könnyebben beszerezhető tranzisztorra tudnám helyettesíteni?
Köszönöm szépen. Ezekből van is marékszámra, csak nem tudom, hogy milyen jellemző miatt alkalmazta a 2sc945 öt.
Hello Mindenkinek!
Valaki esetleg eltudná magyarázni, hogy ez a program hogyan működik? Kösz. Hello
Hy!
Lenne egy kérdésem...kérlek ne kövezzetek meg ha hülyeség Van nekem egy Honda Civic (1991 1.5L) fordulatszámmérőm....meglehetne ezt hajtani valahogy??? 3 kivezetése van, és még valami elektronika is van benne....nem lehetne csinálni hozzá egy egyszerű áramkőrt amin mondjuk egy potit tekerek és nő a "fordulatszám"??? Remélem nem kérdeztem nagy hülyeséget.... Válaszokat elölre is kössz!
A mandarin oldalán is van ám hozzá némi segítség...
http://www.josepino.com/pic_projects/indexsp.pl?tach_algorithm.jpx
valószínőleg:
1 : +12V 2 : GND, test, negíív pólus 3 : Jelbemenet gyujtótrafóról Neked egy jelgenerátor kell, abból van rengeteg féle...
Kössz!
Esetleg 555-el meg lehetne oldani??? Keresgéltem kicsit...Szerinted ez megfelel a célnak???: 555-ös kapcsi
Igazán nem tudtam kibogarászni, hogy mennyi lehet a mintavételezési freki
|
Bejelentkezés
Hirdetés |









