Fórum témák
» Több friss téma |
Mielőtt kérdezel, a következő két dolgot ellenőrizd!
I. A helyes tápfeszültségek megléte.
II. A kimeneten van-e egyenfeszültség.
Élesztés.
Sziasztok! megjavitottam kettő videoton ea 6383s végfokpanelt, rákötöttem a direkt ehhez való videoton trafóra, de valamiért mindkettő panelről kijön 25 volt a hangszóró kimenetére. Ez mitől lehet? Mellékelt kép szerint kötöttem be. A hangszóró negativ pontját a trafó testéhez kötöttem.
ok!
Majd tervezek egy panelt . Gondolom semmi egyéb dokumentációs sincs hozzá?
Üdv. Egy egyszerű kérdésem van. MIért kell egy erősítő készülékházát,(sasszi), ami földelt,összekötni a tápegység nullájával?
Nem szokás védőföldelni az audió cuccokat, mert zajt, brummot, stb okozhat. Védelemre a kettős szigetelést alkalmazzák.
Üdv
Valakinek nincs berajzolva Sprint Layoutba a TO3 tranzisztorokhoz készült Quad405 (L idomos)? A QUAD405höz készült L idomot másik erősítőhőz szeretném használni.
Olyan még nem fordult elő ,hogy az audio cuccban a fázis rákerült a készülékházra? Annak aki hozzáér rossz lesz ,ha földelve volna csak kimegy a bizti.
Kettős szigetelésnél, a villamos készülékek, kettős, vagy megerősített szigeteléssel vannak ellátva. A megérinthető részek vagy műanyagból készülnek,
vagy a fémburkolatok úgy vannak az üzemszerűen feszültség alatt álló részektől elszigetelve, hogy ezekre a burkolatokra veszélyes nagyságú érintési feszültség ne kerülhessen egyszeres hiba esetén. Természetesen léteznek védőföld hálózatba kötött audió kasznik is, de a vázolt hátrányok miatt alkalmazásuk kerülendő.
Ez működő képes jó rajz.
Köszönöm.
Sziasztok olyan gondom volna van egy rx800-as erösitöm teljesen döglötten került hozzám de nincs hozzá rajzom.Ha valaki tudna segiteni nagyon megköszönném.Üdv:saca200
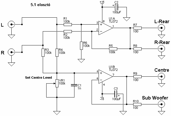
Hello, lehet butaságot kérdezek, de van egy 5.1 erősítőm (vagyis 5.0, mivel meghalt benne az ic
) és jelenleg 100 wattos hangfalaimat hajtom vele. Meglepően hatásosan, de lehetne jobb is, és arra gondoltam, hogy meg-e lehetne azt csinálni, hogy pl a jobb oldali első sugárzó kimenetét és a jobb oldali hátsó sugárzó kimenetét rákötném a jobb oldali hangszóróra, és így fordítva. Szóval rajzolom hogy nézne ki:
Egy picit részletesebben érthetően leírnád mi az elképzelés.
Most a késleltetett Rear "hátsó2 kimenetet csak a magas hangszoróra, és az első Front kimenetet a mélyre, vagy hogy érted? A Surround processor ment ki és a végfokok jók vagy csak a mélynyomó végfokja?
Csak a mélynyomó végfok IC-je halt meg. A surround az tökéletesen működik. 3 utas hangfalaim vannak, amiket nem szeretnék szét szedni, mert Isten tudja hogy van kötve a hangváltóra. Szóval úgy gondoltam, hogy a hátsó jobbat meg az első jobbat az egyik hangfalra, a hátsó balt és az első balt pedig a másik hangfalra. Remélem így érthetőbb
Igen így érthető mit akarsz, de ebben a formában kizárt hogy működjön a dolog. Különálló végerősítő fokozatot párhuzamosítani nem lehet.
Igen, már rá jöttem, kipróbáltam gyakorlatban, de semmi változás, ugyan úgy szólt, pedig legalább azt vártam, hogy a képembe robban az erőlködő :yes:
Igen, már rá jöttem, kipróbáltam gyakorlatban, de semmi változás, ugyan úgy szólt, pedig legalább azt vártam, hogy a képembe robban az erőlködő :yes:
És ez a kapcsolás nem tud neki az 5.1-ből sztereót csinálni?
Sziasztok.
Kb. 1 hónapja az én hibámból elszállt a tda7250 végfokom egyik oldalán a 2 végtranyó (BDX53/54). Szereztem újakat majd kicseréltem őket. Erre most bedugtam megint kivágta a biztosítékokat. Ismét elszállt de most a másik oldalon. Pedig most még bemenetjelet sem kapott. Most akkor mivan IC is rossz? Választ előre köszi. Kapcs. rajz üdv. fricihun
Amit Te felraktál képet az a stereo jelbe bekódolt surround jelet kódolja ki. Ez egy egyszerű dolby decoder. Visszafele nem működik. 5.1 -ből nem csinál stereot.
Ez a freki vágó a meglévő Front STEREO hangrenszeredet egésziti ki a hiányzó surround hanszoró meghajtással.
Igazából még csak nem is Dolby Surround Decoder csak egy jel szét osztó. Ami neked kellene az egy új végfok panel, valószínűleg IC.-s, talán hídalható így összeadódik a teljesítménye a végfokoknak,.... de ez mind feltevés addig amíg az alkalmazott alkatrészek tipusát sem ismerjük.
Heló
Tudna valaki segíteni hogy a 2n3055-tel milyen erősítöt lehet csinálni?
2N3055 -el nagyon de nagyon sok erősítőt lehet épiteni, milyet szeretnél sima egy tápos vagy +- táppal .Mekkora teljesítményt ,mennyi tranzisztorral STB...
Csak az a probléma a 2N3055-el, hogy eszement sok féle van
Nem tartom kizártnak, hogy a "stikes" egyébb tranzisztorokra _magyarán selejtre_ ráütik a tipust. Találkoztam már nagy chipes (6x6mm) valami ló áramú kapcs tranyóval, aminek a stikje a nagy tárolási idő volt. A Vidi szopta be. Eladták 20Ft/db. Piszok nyúzható volt erősitőbe. Agyonverhetelen volt erősitőben A Beag is becumi, mert vettek egy rakat Atest, ami semmit nem birt. Egy zsák erősitöt ezzel csináltak. Igy jár aki nem ért hozzá, hiába van idegen áru meoja. Ráadásul még gerjedékeny volt. A rokonok 3773, 3442-vel is hasonló a tapasztalat Mondjuk az árban tükrözödött régen az anyagtartalom. A 20$-os 3773 kiverte a primer biztit, de túlélte, a 3DM-es meg állandóan kinyúvadt
Most csak annyiban változott a helyzet - ha nincs régről raktározva pár tuti jó helyről való darab - hogy szinte biztos, hogy gagyit kapsz. Kontháék is a CDIL feliratú indiai szutykot árulják.
Ami egy szerűbb és nem sok alkatrész, kocsiba való, 100W körüli.
|
Bejelentkezés
Hirdetés |





) és jelenleg 100 wattos hangfalaimat hajtom vele. Meglepően hatásosan, de lehetne jobb is, és arra gondoltam, hogy meg-e lehetne azt csinálni, hogy pl a jobb oldali első sugárzó kimenetét és a jobb oldali hátsó sugárzó kimenetét rákötném a jobb oldali hangszóróra, és így fordítva. Szóval rajzolom hogy nézne ki: 






