Fórum témák

» Több friss téma
Fórum » Hangszínszabályzó
 
Témaindító: Takee, idő: Okt 30, 2005
Lapozás: OK   8 / 45
(#) btbalazs válasza Kovidivi hozzászólására (») Feb 8, 2010 /
 
Még egy kérdésem lenne...
a High-es potinál ott van h 470k(100k)<--- ez mit jelent?>
(#) Kovidivi válasza btbalazs hozzászólására (») Feb 8, 2010 /
 
Több kapcsolásban találtam 470k-s potit, viszont nekem 100k-sal működik. Ki kell próbálni, hogy melyikkel jobb.
(#) btbalazs válasza Kovidivi hozzászólására (») Feb 8, 2010 /
 
rendben értem
(#) btbalazs válasza Kovidivi hozzászólására (») Feb 8, 2010 /
 
a Hestore.hu-n nem találtam 1,2nF-es kondit ezt lehetne valamire cserélni?
(#) Kovidivi válasza btbalazs hozzászólására (») Feb 8, 2010 /
 
Akkor rakj bele egy nagyon kicsit eltérő értékűt, vagy két 2.4nF-os sorosan, vagy egy 1nF-os és egy 200pF-os kondit párhuzamosan.
(#) zoly15 hozzászólása Feb 13, 2010 /
 
Hali mindenkinek!
Megépítettem ezt a hangszín szabályozót.
Működik szépen.
Csak vannak dolgok amik zavarnak:
- ha a magas középtájt van és a mélyet ráadom akkor üvegesedik a hang, ha leljebb veszem a mélyet akkor jó, vagy ha adok rá még magasat.
- ha magas egyáltalán nincs és a mély fent van maxon akkor mintha kattogna (vágást lehetne hallani?)
Ezeket hogyan lehet kiküszöbölni? vagy ez így normális?
Előre is köszönöm!


Üdv!
(#) LGSyrus hozzászólása Márc 5, 2010 /
 
Sziasztok!
Nagyon kezdő vagyok még a témában és van egy kicsi hangfalam amivel lehet szabályozni a magasat és a mélyet. Egy KIA6269P 61 ic van benne és azt szeretném csinálni hogy a mélyet és a magasat külön-külön hangszórókra szeretném terelni ne egy hangszórón szóljanak, mint alapból. Nagyon kezdő vagyok úgyhogy ha tudtok segiteni, akkor kérlek titeket konyhanyelven magyarázzátok...
Előre is nagyon szépen köszönöm!!!
(#) soos csaba válasza zoly15 hozzászólására (») Márc 5, 2010 /
 
Próbáld meg átalakítani a te rajzodat ehhez a rajzhoz és biztos fog működni, mert az én rajzom bevált, és a mai napig is jól működik. .Én is megépitettem ezt a kapcsolást amit te is és nekem is úgy működöt ahogy neked, és akkor váltottam erre a kapcsolásra, és bevált. Ja és a kapcsolás +-15V -ról működik, és stabilizált. És még valami a 4-es lábat nem a GND re kell kötni hanem az a minuszra megyen le, ott én rajzoltam el, és a mínusz oldalba is ugyanúgy kell egy 10...47 mikróig kondi egy 100 nanós kondival párhuzamosan.

DSC02234.JPG
    
(#) Kovidivi válasza soos csaba hozzászólására (») Márc 6, 2010 /
 
Megnézve a 100k || 150pF-os visszacsatolásban különbözök jobban, a többi védelmi, vagy egyéb kisebb változtatás. Könnyen pótolható.
(#) Béla béla hozzászólása Márc 21, 2010 /
 
Üdv! Valaki épített már lm 1036N-el hangszínszabályozót, és ha igen akkor mik voltak a tapasztalatai (jó , nem jó :no: )
(#) ptesza hozzászólása Ápr 13, 2010 /
 
Átolvastam , az egész topikot, és úgy látom az a bizonyos 1 tranzisztoros két sávos hangszínszabályzó többeknek is tetszik. Már korábban feldolgoztam ,mivel nekem is tetszett , készítettem hozzá nyáktervet meg ki is próbáltam. A hangja tetszik , tisztességes tápellátás mellett szinte zajtalan .Jól emel mélyben és magasban is, hangja nem tolakodó , és végképp nem brutál.

A tranzisztorokban lehet kísérletezni , de a BC550C eléggé jól teljesít. De azért válogassuk párba. A tápfeszültség 10-20 százalékban eltérhet nem okoz gondot. De ha több lenne akkor az elkókat is nagyobb feszültségűre kell cserélni. Hibátlan alkatrészek ,és gondos munka esetén rögtön működik , nem igényel beállítást.
(#) ptesza válasza LGSyrus hozzászólására (») Ápr 13, 2010 /
 
Az egy dual power amp 1.2W teljesítményü.
(#) karpi válasza ptesza hozzászólására (») Ápr 13, 2010 /
 
Tranzisztorokat "oldalankent "(L & R ) parbavalogatni de az IC-ket is ! .
Azonkivul oldalankent ( sztereo csatornankent) az osszes alkatreszt parba kell valogatni ,ugy az ellenallasokat mint a kondenzatorokat. Meg igy se lessz egy perfekt sztereo hangszinszabalyzo de a valoszinusege hogy sztereo nagyobb mint a nem parbavalogatott alkatreszaekel.
Nem anyira lenyeges az alkatreszek turesi hatara (%) es az ertekuk mint az hogy adott alketresz mind a ket oldalon perfekt egyforma legyen,

Aztan jonne a potenciometer ami kozos tengelyen kellene legyen es jominosegu jo eggyutfutasa kell legyen.
Lattam profi cuccot ahol nem potmeter volt hanem 30 vagy tobb allasu kapcsolok voltak amiken valogatott precizios fix ellenallasokkal ( valahogy ugy mint a laboratoriumi meromuszereknel) .Evvel biztositottak a perfekt egyutfutast ,vagyis ha a kapcsolo gombja a 6-osra volt allitva akkor 99,99%-ban mind a ket csatornan a 6-osnak megfelelo beallitas volt.

Tobb eloerosito+hangszin-t epitettem hazi sztero cuccomhoz nehezen es sok ido utan sikerult egy ami a hanszin allitas utan nem kelett a balansz-ot otannaallitani .Mixert epitettem egy parat , alkatresz hiany miatt soha nem sikerul ket csatornat egyformara epiteni ,mert nem volt mibol parbavalogassak 12 csatornara alkatreszeket.
(#) Directors hozzászólása Ápr 16, 2010 /
 
Sziasztok!

Adott egy hangszínszabályzó ahol a potikat ki kellett vezetékelni és ezek a vezetékek nem árnyékoltak.Ezek okozhatnak gerjedést,zavarokat az erősítőbe?Érdemes árnyékolt kábelre kicserélni őket?
(#) vicsys válasza Directors hozzászólására (») Ápr 16, 2010 /
 
Feltétlenül!
(#) Directors válasza vicsys hozzászólására (») Ápr 16, 2010 /
 
És az árnyékolásokat az erősítő trafójának a csillagpontjára kössem vagy esetleg a hangszínszabályzó csillagpontjára? Meg az nem lesz baj,hogy vagy 24 vezeték megy majd a csillagpontba? Mert 3 sávos sztereó a hangszínszabályzó és ugye minden vezetéknek lesz így árnyékolása.
(#) ptesza válasza Directors hozzászólására (») Ápr 16, 2010 /
 
Szerintem 3 eres árnyékolt vezeték kell. Ha minden igaz akkor a hangszínszabályzó potik egyik lábán sem a test van. Ha esetleg fémházas poti lenne akkor oda bekötheted a test-et.

A potik szárát nem lehet meghosszabbítani?
(#) Directors válasza ptesza hozzászólására (») Ápr 16, 2010 /
 
Értem köszi.Azért gondoltam erre mert az erősítőbe ha beépítem a hangszínszabályzót akkor elkezd gerjedni de ha nincs benne a hangszínszabályzó akkor szépen működik.
(#) ptesza válasza Directors hozzászólására (») Ápr 16, 2010 /
 
Tudom ,hogy már nagyon unod , de lehet hogy földhurok.Vagy 50 de inkább 100 Hz -es búgófeszültség csücsül rajta. Szerintem egy szkóppal ezt nagyszerűen meg lehet nézni.
(#) Directors válasza ptesza hozzászólására (») Ápr 17, 2010 /
 
Hát lehet igazad van tudod,hogy sokat dolgozgattam vele a vezetékeket lerövidítettem amennyire csak lehet minden csillagpontba.Már semmi ötletem sincs,hogy mi okozhat földhurkot.Én nekem az a meggyőződésem,hogy akkora parányi hibát vétek,hogy azért nem veszem észre mert ilyen kicsit a hiba.

Lehet megkérek majd valakit,hogy segítsen nekem összerakni ezt az erősítő.Szolnok vagy kecskeméti lakos vagy ehhez a két városhoz közelélő kollégát.
(#) Electricboy hozzászólása Ápr 19, 2010 /
 
Üdv!
Valaki ránézne erre a kapcsolásra nekem, működhet e, mert nekem sajnos nem akar 'menni'->Bővebben:
-A bemeneten megvan még a jel, de a kimeneten alig jön ki valami.
(#) ptesza válasza Electricboy hozzászólására (») Ápr 20, 2010 /
 
Ez azért van mert, ez egy passzív hangszín szabályzó.Nem tartalmaz aktív elemet , tranzisztort , IC-t. Kell egy kis előerősítőt építened utána tranzisztorral ,vagy műveleti erősítővel.
(#) ptesza válasza Electricboy hozzászólására (») Ápr 20, 2010 /
 
Ha van TINA-d akkor meg tudod nézni mire gondoltam.
(#) Electricboy válasza ptesza hozzászólására (») Ápr 20, 2010 /
 
Köszönöm a segítséget!
Fel tudnál tenni egy kapcsolást az ide megfelelő előerősítőről mert én nem vagyok otthon ezekben az erősítős dolgokban (még). A TINAT meg most próbálgatom.
(#) ptesza válasza Electricboy hozzászólására (») Ápr 20, 2010 /
 
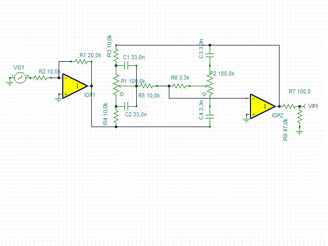
Ez lenne az. De ne szabad megfeledkezni az OPAMP-ok +- 15V os tápellátásáról sem.

2.jpg

1.jpg
   
(#) Electricboy válasza ptesza hozzászólására (») Ápr 20, 2010 /
 
Uh.akkor ez felejtős most mert nemigazán van +-15 voltom ezért a kapcsolásért meg nem fogok trafót meg mi egymást venni. Azért köszönöm a segítő hozzászólásokat!
SzerkNincsen valami olyan hangszín aminek nem kell +- táp)

Üdv:ELECTRICBOY
(#) ptesza válasza Electricboy hozzászólására (») Ápr 20, 2010 /
 
Az nem olyan nagy probléma de nekem mindegy.
Egy oldalt visszalapozol és megtalálod amit keresel.
(#) scooby_ hozzászólása Ápr 25, 2010 /
 
Sziasztok!

Én EZT az Equalizert szeretném megépíteni. Szerintetek működhet ez a kapcsolás?
(#) ptesza válasza scooby_ hozzászólására (») Ápr 25, 2010 /
 
Működni biztosan fog , de vannak kétségeim. Előbb kipróbálnám deszkamodellben , és csak akkor építeném ha megfelel.
(#) Szikra Lacika hozzászólása Ápr 29, 2010 /
 
Hali! Tud valaki olyan hangszínszabályzó kapcsolási rajzot amiben a mélyet és a magasat 100k-os potik vezérlik a balance-ot és a hangerőt 250k-os potik vezérlik?
Következő: »»   8 / 45
Bejelentkezés

Belépés

Hirdetés
XDT.hu
Az oldalon sütiket használunk a helyes működéshez. Bővebb információt az adatvédelmi szabályzatban olvashatsz. Megértettem