Fórum témák
» Több friss téma |
Sziasztok!
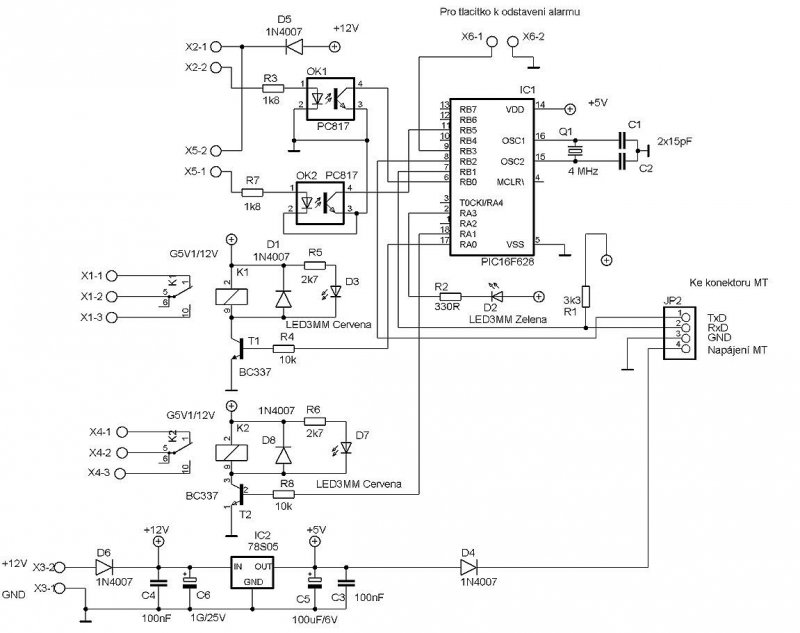
Megépítettem az itt korábban (#512711) megjelent GSM riasztót. Minden jól működne csak az OK-2 bemenet nem reagál semmire, holott Sms küldéssel a reléket tudom ki/be kapcsolni. PIC-be betöltöttem az eredeti Web-oldalról letöltött Hex-t. Azzal sem megy. http://www.dhservis.cz/dalsi_1/dalsi_alarmy.htm A II-e verzióját szeretném inkább működésbe hozni, de annál is csak az OK-1 vezérelhető, az OK-2-4 nem működik. Help!
Előző hozzászólásomat egészíteném ki a teszt során szerzett további negatív tapasztalatokkal.
Az említett riasztó nem csak a sim kártyán bejegyzett telefonszámokról fogad ki/be kapcsoló sms-eket, hanem bármely tf.-ról küdött vezérlő(GSM-ZAP1;... ) sms-el ki/be kapcsolhatja bárki az általunk vezérelni szánt eszközt!!! Az általatok megépített riasztók is így működnek?
Ezt én még nem teszteltem, de mivel mindannyian ugyanazt a szoftvert töltöttük le, ebből következik, hogy ez egy valós hiba. Jó volna, ha valaki segítene ezt a hibát kijavítani. Erre megvan a lehetőség, mivel a forrás file rendelkezésre áll (.asm). A programba be lehet írni, hogy csak a SIM kártyán szereplő számokról küldött SMS-t fogadja el és az összes többit utasítsa el.
Sziasztok!
szeretnék én is egy ilyen Gsm riasztót készíteni. Itt több kapcsolást is láttam, melyiket ajánljátok? A nyák készítés ill összerakás még megy de a PIC-et programozva vásárolnám meg. Vagy nem sokkal drágább az egységcsomag 5500ért? PIC-et 2700 ért láttam programozva. Mit javasoltok?
Szia !
5500,-Ft -ért szinte ajándék! Szerintem ezt érdemes választani.
Köszi! És csak Siemens telókkal működik megfelelően?
Van egy SE T290-em az nem jó hozzá?
Sziasztok!
Nem tudja valaki, hogy működő Siemens C35-öt honnan lehet beszerezni?
Ismereteim szerint csak kizárólag Siemens-el működik.
Természetesen az Ericsson is ismeri az AT parancsokat, de úgy tudom nem teljesen azonos a parancskészlete.
Az alábbi valóban nem nagy ár és jó.
Bővebben: Link További építési lehetőségek egyszerűtől a bonyolultabbig itt találhatók./néhányat kipróbáltam / Bővebben: Link A korábbi hozzászólásom szerinti Cz oldalrol származót az említett SMS probléma miatt nem ajánlanám, bár még mindig arra várok, hogy valaki programozáshoz értő belenyúl a progiba és akkor egy jól használható eszköz lehet. Bővebben: Link Magam részéről most egy PIC nélküli-t fejlesztek, amit bármilyen GSM tf-hoz lehet használni.
Sziasztok!
Ez egy profibb változat, és még ipari telefonnal is müködik. Ez egy ujabb oldal: www.gsmriaszto.atw.hu
Szia!
Ha alaposan megnézed, akkor látható, hogy ez is ugyanarra a panelra van ráépítve. Annyi a különbség, hogy ezen van egy másik panel, rajta egy ipari GSM modullal. Természetesen így még profibb, csak az ipari GSM ára 6.000, Ft + antenna 1.000,-Ft + SIM kártya foglalat + felső panel alkatrészekkel + stb. A régi Siemens telefonokat pedig lehet venni 1-2 ezer forintért. A baj csak az, hogy egyre kevesebbet lehet találni a régi Siemensekből.
Szia!
Én is örülnék annak, ha egy ügyes ember aki tud asm-ben programozni kijavítaná a programot és akkor remekül lehetne használni. Ebben az esetben ez lenne a legolcsóbb. A program javításért cserébe felajánlok panel készítési és szerelési segítséget.
Sziasztok!
A vaterán 2000Ft környékén lehet venni ilyen telefonokat + posta abból már 3 lesz. Felprogramozott PIC-et meg 2,7 ért, kérdés hogy abban van e proginak ilyen hibája?
Azért irtam mert én vásároltam elöször egy Siemens-es változatot ami nem igazán müködött a telefon miatt. Egy idö után hol fogadta az parancsokat hol nem. Mintha lefagyott volna a telefon, de ha megnyomtam egy gombot rajta akkor egyböl müködött is egy darabig. Több teloval is probáltam, mindig ez volt a gond. Utánna lecseréltem egy ilyen ipari telosra (az also panel maradt) és azota semmilyen gond nincs vele. Valoban olcsobb egy használt Siemens, de nem biztos hogy megéri hogyha riasztania kell és éppen nem telefonál.
Szia!
A régi rendszered egyértelműen a telefon miatt bizonytalankodott. Jó telefon esetén ez nem fordulhat elő. Külső (nem ipari GSM modul) Siemens telefonnal több ezer riasztó működik megbízhatóan. Nekem a garázsomba van egy beszerelve és rendszeresen tesztelem, eddig még sohasem hibázott. A szlovák változatot használom és szerencsére csak egy sima bemenet kell az ajtóra. Mivel a programozáshoz nem nagyon értek ezért csak néhány dolgot sikerült optimalizálnom az eredeti programban.
Szia!
Azt szeretném megkérdezni, hogy amikor lecserélted a sima telos rendszert, akkor csak egy felső panelt vettél külön (ipari GSM modulost) és ha igen, akkor mennyiért?
Szia!
Igen csak a felsö panelt vettem, telefonnal, antennával, kártyaolvasoval, alul még egy pár alkatrész 13e.ft. volt.
Sziasztok!
A neten talált már valaki közzétett GSM riasztóról doksit amit utánépitett és jól működött? Kiváncsi lennék tapasztalatra és linkre!
Sziasztok.
Szeretném megépíteni a témaindító HSZ-ben szereplő kapcsolást. De egyszerűbben, mivel nincs szükség a relé vezérlésre, csak a bemenet aktiváláskor kell, hogy jelezzen a telefon. Az addig rendben, hogy kihagyom a relés részt. De kihagyhatom az optó részt is, ha egy reed relé kontaktjával kapcsolnám a PIC start lábát a földre? Vagy mindenképp egy tranyó, és a tranyó bázisát vezéreljem a reed kontakttal? A bázis lehúzva földre 1k-val, és ezt húzom fel majd a pic tápra a reed-el.
Fontos a PIC leválasztása a vezérlő hálózatról galvanikusan! A bemenetre jó a reed relé is természetesen. A reed kontaktussal sorosan kötve mindenképp javaslok egy 220R ellenállást.
Üdv mindenkinek!
Szeretnék egy kis segítséget kérni SMS kezeléshez. Egy siemens C45 ös telefont szeretnék felhasználni arra, hogy sms ben megadott parancsra reléket kapcsoljon. A relés oldalon PIC et szeretnék használni, adó oldalon pc lenne. A gondom az sms kezeléssel van, sehogy nem akar összejönni. Van esetleg valakinek olyan pc/pic progija ami asm vagy basic nyelven van írva és pic felől képes sms t olvasni, összehasonlítani egy megadottal? Előre is köszönöm.
Szia!
Csatoltam egy programot basic-ben. Ez SMS-t küld.
Üdv!
Köszönöm a segítséget. Ez alapján el tudok indulni. SMS fogadásra nincs véletlenül forrásod?
Szia!
Becsatoltam egy programot (asm-ben írták), ami internetről letölthető. Ebben az van, hogy egy telefonról küldött SMS-t összehasonlítja és végrehajtja az adott parancsot, ami ebben az esetben egy relé behúzása. Szerintem a pirossal kijelölt résznél kezdődik, de ebben nem vagyok biztos.
Bocsi, azt hiszem rossz formátumban küldtem.
Üdv!
Tanulmányozom őket, régebben nézegettem hasonlót de az a forrás hibásnak bizonyult.
Sziasztok
Szeretném valamelyik kapcsolást majd megcsinálni én is. Vettem is egy 16f84A pikket. De most nézem hogy 4Mhz-est adtak. Amit én néztem rajzot ahhoz 10Mhz -es kell. Fog menni a kapcsolás ha 4Mhz -est rakok a 10 helyett? Mert gondolom hiába rakok bele 10-et a 4Mhz pikkhez.
Sziasztok!
Segítséget szeretnék kérni. Olyan kapcsolást keresek ami 4 db kontaktus bemenettel rendelkezik. Ha adott kontaktus él led világít és a megadott szám(ok)ra előre megadott szöveget elküldi. Minnél kisebb méretben (vezérlő elektronika+telefon nem lenne jó, inkább gsm modul)
sziasztok
El kelne egy kis segítség. Megépítettem a 2 relés változatot. De nem komunikál a proci a telóval. Már próbáltam csökkentett táppal,2tranzisztoros megoldással de semmi. A pic írás utáni ellenőrzésnél nem talál hibát. Hogyan lehet megtudni hogy melyik részen van a hiba? |
Bejelentkezés
Hirdetés |












