Fórum témák

» Több friss téma
Fórum » Lézeres radar, traffipax jelző
(3) Tilos a közúti közlekedés hatósági ellenőrzését megakadályozni, megzavarni, valamint az ellenőrzés eredményét befolyásolni, ide nem értve az ellenőrzést előre jelző eszközök használatát. (1/1975. (II. 5.) KPM-BM)
Lapozás: OK   61 / 147
(#) jefflynn hozzászólása Ápr 27, 2010 /
 
Jelentem, vettem lézerdiódát. Még csak a teszterben cseréltem le az infraledet, de eddig tökéletesen működik.
(#) kit6263 hozzászólása Ápr 27, 2010 /
 
Üdv mindenkinek...nem semmi topik...
Van egy alap kérdésem : Amikor a police lő a bazi nagy teljesítményű lézerével, az nem okozhat károsodást a szemben ? Mondjuk ez nem gumilövedék...de mégis...
Én DVD-ből kibányaszott infra lézert betettem egy modulba és az kb. 200 mW-al meggyújtja a gyufát 30 cm-es fókuszban.
Rengeteg hozzászólás között sajnos elveszik a lényeg. Valaki összefoglalhatná a tapasztalatokat!
Végül is mi válik be leginkább?
Látom alapvetően két típusú vevő van:
Hagyományos fotodiódás és IRDA vevős.
Létezik itt a topikon belül valami etalon teszter...amihez mindenki méri a sáját vevő érzékenységét.
Adóból is alapvetően lézerdiódás és infra LED-es van.
Mondjuk a 10 rugós lézer dióda kicsit durva...pláne kisérletezgetni.
Én csinálok power LED-es vadászpuska lámpákat.
27 mm-es foncsorba teszem a LED-et....kb. 300 m-re világít.
Az egy visszavert fényhez képest óriási !
Van IR power LED is...azt próbálta valaki foncsorba vagy optikába tenni.

Percept Kft.

Olcsó ! ( legalábbis a lézerhez képest )
Ezzel biztosan nem lehet rövid impulzusokat lőni, de távolról olyan zajt produkál, hogy van idő fékezni.
(#) Reggie válasza kit6263 hozzászólására (») Ápr 27, 2010 /
 
nem. max 25mW jon ki belole.
(#) Reggie válasza kit6263 hozzászólására (») Ápr 27, 2010 /
 
a mellekelt ledhez tudsz foncsort? kozepen a sarga resze vilagit, aminek a merete 12x12 mm. a kerekparomra kellene.

Bővebben: Link
(#) bobesz válasza jefflynn hozzászólására (») Ápr 27, 2010 /
 
elolvastam amit irtál.egyértelmű.én is zuglóban laktam 1 éve lakom rákoshegyen.küld el a számod hogy tudjalak hívni.csak nem a szugló utcai bolt intéz valamit?
(#) kit6263 válasza Reggie hozzászólására (») Ápr 27, 2010 /
 
25 mW-al lőnek több száz méterre ?
Akkor meg minek annyi LED a gyári blokkolókban ?
Mennyi verődik ebből vissza ?
Biztosan van még valami a háttérben !

Ez sima impulzus nem modulált?
Én gyártottam infraszenzor automata csap és vizelde elektronikákat. Kb. 1 évig tartott kifejleszteni. Abban TSOP volt ami 38Khz modulált csomagokat fogad. Ennél nagyon jól ki van szűrve a napfény. Kb. 1 milliószoros erősítés, AGC sávfilter, stb. Akkor is működik, ha 100 W-os lámpával direktbe rávilágítok.

Vajon jól gondolom a traffipax működését ?
Kilőnek egy négyszög impulzust és amikor vége mérik azt a picosec időt, hogy mikor jött vissza. Ez távolság mérés, de két időpont között a különbség már ugye sebesség.

Ha ez igy van akkor ez szerintem, csak "erőből" zavarható hatékonyan. Azt a picosec mérést kell lehetetlenné tenni. Ha modulált csomagokat lőnek akkor persze nagyon más a helyzet. Pont olyan frekivel kell zavarni mint a moduláció.

Reggie:
Amit én használok : Seoul P4 Z-LED, kb. 600 Ft+FA a 27-28 mm-es foncsor. 100 m-en kb. 10-12 m az átmérő zöld LED-el. A főkuszált fénynek, természetesen a direkt az szóródik 120 fokban.
A Linked nem OK !
(#) kit6263 válasza Reggie hozzászólására (») Ápr 27, 2010 /
 
Megnéztem! Space nem kell bele!
Ezek azért elég durva LED-ek. Be lehet szerezni, van magyar forgalmazó ?
A foncsor alja kör alaku és pontosan a STAR P4 LED-hez való.
A Seoul P7-ben is négy chip van. Rendesen látszik mert a fókuszált sugár is 4 felé válik.
(#) Reggie válasza kit6263 hozzászólására (») Ápr 27, 2010 /
 
Impulzuslezert hasznalnak. Tehat a 25mW az atlagteljesitmeny. Valojaban 25W-ot ad le 20ns-ig aztan sokaig szunet van. igy jon ki a 25 mW.

Az impulzus nem modulalt.

Jol gondolod a mukodest.

A Seoul ledek egesz jok, de az amit a kepen lattal 16W-os 1150lm. Az egyetlen bajom vele, hogy 180fokos.

A link ujra:
Bővebben: Link
(#) kit6263 válasza Reggie hozzászólására (») Ápr 27, 2010 /
 
Itthon vetted, vagy rendelted ?
Sokba fájnak ?
Biciklihez egyébként bőven elég a P4 !
Én kapcsolóüzemű LED driverrel hajtom 2 db CR123 Li elemről kb. 3.5W-al.
Hideg fehérből az kb. 350 lumen.
Nem kell tobb a bringára !
Gondolom nem akarsz a dinamóra pedálozni vagy aksit cipelni.

Ha jól emlékszem az egyik videón négyzet alakú volt a fény sugár és több, szegmensből is állt. Valamint keményen fókuszálják. 300 m-en is csak 30 cm körül volt a teherautón a négyzet.

Nekik könnyű célozni, de az autó pattog az úton. Ha a zavaró fény sugár nem a trafiba meg akkor mindenképpen bukta.

A brute force miért nem jó elv ?
Ha a vevő vesz egy imlulzust akkor elkezd brutálisan addni és csipog...padlófék....5 sec után már ne is adjon zavarást, nem kell a kybereket ingerelni, mert akkor gond lesz az EÜ csomaggal.
Inkább legyen vakriasztás...engem nemrég egy gyorsítósávban a végét jelző 90-es tábla után 10 m-el lőttek meg a egy ligteből megbújva...

A Power IR LED OK lehet ?
Igaz csak 850 nm-es ! Ez legalább nem vakítja meg az óvodásokat az útszélen.

Szerintem a cél a minél korábbi detektálás.
Ergó a vevő elé mndenképpen optika kell !
Azért kérdeztem, hogy a vevő mérésekhez mindenki ugyanazt a tesztert használja-e ?
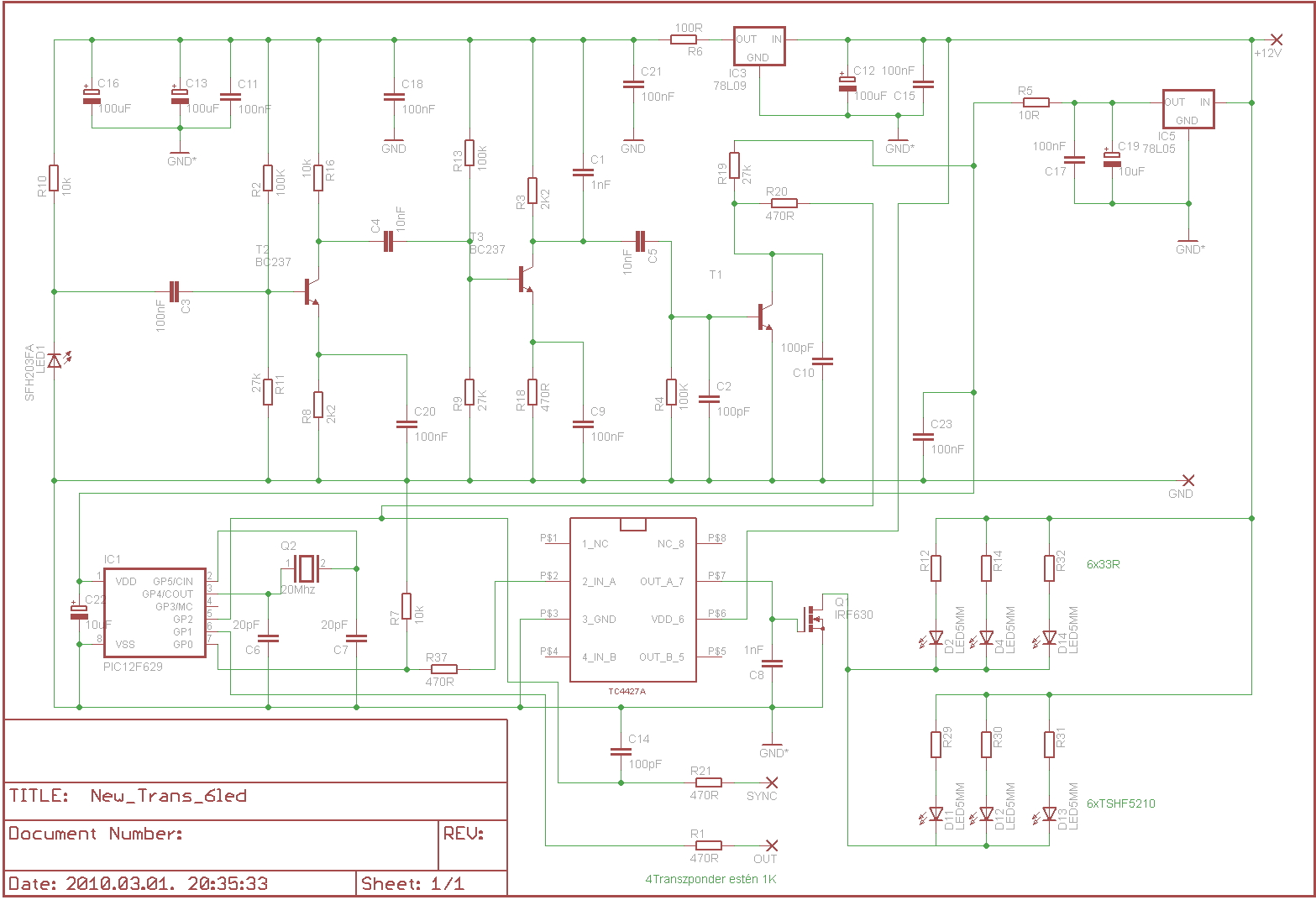
Van 1 LED-es rajz 3 LED-es NYÁK terv van 12 volt-os van 9 Voltos !
Igy nem mond semmit ha valaki leírja, hogy az ő vevője hány méterről detektál !

A HMJ tranyós vevője vagy az IRDA az érzékenyebb ?
( zárójelben én talán inkább jfet-el csinálnám az ilyen szelektív RC csatolt erősítőláncot )
A szembe sütő nam nem viszi telítésbe a fotodiódát ?
Akkor is veszi a tesztert, ha rá süt a nyári nap ?
(#) Reggie válasza kit6263 hozzászólására (») Ápr 27, 2010 /
 
De, nekem van egy 12V 7.2Ah akksi a kerekparon. Jo lehet hogy megvan 2 kilo is de mit sem szamit. Lefogyok 2 kilot es az ossztomeg ugyan ott van. (Amugy mar kineztm egy 100W-os 9000 lumenes ledet is)

Az egy video a sok kozul. Vannak ugynevezet multi-junction vagy laser-array -ok, amiknek az a lenyeguk, hogy tobb lezert raknak egy tokba. Ezeknek fordul elo, hogy szogletes a kep. Altalaban kor alaku vagy ovalis.

A bruteforce is jo elv, ha visszaolvasol a ket modszer parhuzamosan fut itt. Ki ezt ki azt csinalja, ki mindkettot.

PowerIR ledet meg nem probaltam, esetleg a tobbiek tudnak ra mondani valamit.

Altalaban itt mindenki a TFDU610x-et hasznal vevokent. As_szem(csak a nyelvtannaci rendszer miatt javitottam igy) HMJ-nek a sajat diodas vevojevel volt gondja ha sutott a nap.
(#) Home Made Jammer válasza Reggie hozzászólására (») Ápr 27, 2010 /
 
Nem a diódással, a tfdu-sal volt gondom, de egy jó szoftver mindent megold.
Egyébként a tfdu-s vevő valamivel érzékenyebb, de a napra is. Ha belesüt a nap hajlamos telítésbe menni. Az SFH309FA-val épített tranzisztoros vevő teljesen immunis a napfényre, még az érzékenysége is csak jelentéktelen mértékben csökken.
(#) Reggie válasza Home Made Jammer hozzászólására (») Ápr 27, 2010 /
 
Bocsanat, rosszul emlekeztem. Mondjuk a tranzisztorosnak az az elonye, hogy a bazisaval a sotetaramot/kornyezeti zajt lehet kompenzalni. Cserebe joval lassabb.
(#) Home Made Jammer válasza kit6263 hozzászólására (») Ápr 27, 2010 /
 
Üdv:
A brute force-os jó módszer, de a kisugárzott teljesítmény korlátozódik a nagy impulzussűrűség miatt.
Ugyan azokkal a ledekkel szinkron módban 10x nagyobb áramot, és ezzel jóval nagyobb teljesítményt lehet elérni. A power ir ledről nem találtam adatlapot, illetve amit eddig láttam az nem volt jó.
Az alap teszter szerintem (az általam közreadott) 1db tshf5210 és 12volton 470 ohm-os soros ellenállással készült.
(#) Home Made Jammer válasza Reggie hozzászólására (») Ápr 27, 2010 /
 
Minél lassabb? Nagyszerűen detektálja a 20nsec-os impulzusokat is. Nekem ez elég.
(#) Reggie válasza Home Made Jammer hozzászólására (») Ápr 27, 2010 /
 
Hat adatlap szerint Rise/Fall time 5-8us.
(#) Home Made Jammer válasza Reggie hozzászólására (») Ápr 27, 2010 /
 
Ba**, már megint rosszat írtam SFH203FA, a 309 a két évvel ezelőtti kísérleteimbe volt. Bocs.
(#) Reggie válasza Home Made Jammer hozzászólására (») Ápr 27, 2010 /
 
Nem para, igy mar stimmel Amugy vevo meg mindig ugyan az az FSO Ronja alapu?
(#) Reggie hozzászólása Ápr 27, 2010 /
 
Egyebkent en most neztem lavina fotodiodakat. 30e Ft-nal kezdodnek.
(#) Home Made Jammer válasza Reggie hozzászólására (») Ápr 27, 2010 /
 
Ezt most nem értem. A vevőről tettem már fel rajzot, de ide teszem megint.
(#) Reggie válasza Home Made Jammer hozzászólására (») Ápr 27, 2010 /
 
Efolott a verzio folott atsiklottam valoszinuleg. Nalam az NE5xx-esrol volt emlekem.
(#) Home Made Jammer válasza Reggie hozzászólására (») Ápr 27, 2010 /
 
Az sem rossz de ez egyszerűbb + jobb az érzékenysége.
(#) Reggie válasza Home Made Jammer hozzászólására (») Ápr 27, 2010 /
 
Mivel kb mindenkinel van mar tfdu. Ezert azt kerdem, hogy a TFDU-hoz kepest hanyszor nagyobb tavolsagrol indul ez a vevod?
(#) treshold válasza Home Made Jammer hozzászólására (») Ápr 27, 2010 /
 
Ma belefutottam két mérésbe.

Cecére érve egy lelkes barna "polgárőr" a falutáblánhoz kiállva jelezte hogy trafipaxszal mérnek. Hamarosan találatot kapott a saját kütyüm és a BLS is. kb 300m-ről kezdtek mérni.
A blokkolót kb 10 másodperc után lekapcsoltam. Ezalatt és még utána is folyamatosan lött FÁMA III-mal OPEL ASTRA H-ból
Amikor mellé értem a nejem mondta, hogy jól megnézett minket.)))

Mentem tovább kb 2-3 km-re lévő Vajta faluba futottam kb 60-70-nel. Épp telefonálni akartam, megnyomtam a hívás gombot, kicsengett és abban a pillanatban megszólalt a blokkoló (BLS hallgatott).
kb 1 másodperc alatt az futott át az agyamon , hogy a telefonra vakriasztott a kütyü.
A nejemnek mérglődve odaszóltam, hogy basszus, vakriasztás, mire Ő, NEM, a buszmegálló mellől mérnek!

SCS103 volt háromlábúról rendőrbácsival manuális mérés.
(#) Reggie válasza treshold hozzászólására (») Ápr 27, 2010 /
 
De jo neked. Nekem bp-en belul vadasznom kell a meresre. Altalanos utvonalaimon mar legalabb fel eve nem volt meres.
(#) Home Made Jammer válasza Reggie hozzászólására (») Ápr 27, 2010 /
 
Kicsit kisebb távolságról indul mint a tfdu, viszont kint napfénynél ez a távolság a tfdu-nál drasztikusan csökken az én vevőmnél viszont nem.
(#) Home Made Jammer válasza treshold hozzászólására (») Ápr 27, 2010 /
 
Állítólag valami nemzetközi összetartás van sünéknél, aki él és mozog kint van az utakon és mér.
(#) treshold válasza Reggie hozzászólására (») Ápr 27, 2010 /
 
PEdig most kirajzottak.
3 napig megy ez a TISPOL akció
http://www.police.hu/nyitooldal/cikkek/orf100426_02.html
(#) hbfj hozzászólása Ápr 27, 2010 /
 
Egy régi kérdésre új válasz :minek is a központi egység. Ugyan nem homemade jammer téma ,de beszélgettem a horvátokkal (laser interceptor fejlesztők) ,ott úgy van,hogy a vevő és az előerösítő ill. a teljesitményvégfok és a lézerdióda van a fejben,minen mást a cpu egységben lévö 32 bites arm proci csinál . Frissithetőség szempontjából ez a legjobb megoldás .

Erősen halkan súgnám meg a fejlesztőknek,hogy jelenleg egy bizonyos helyen 28.000 Ft-ért megvehető a ceptor feje,ami igényesen be van dobozolva,tartalmazza a vevőt és a 75w-os lézerdiódát meghajtással együtt (szoval ha valaki kisérletezni akar,megadom az eladó elérhetőségét)
(#) treshold válasza Home Made Jammer hozzászólására (») Ápr 27, 2010 /
 
Mentem utána mégegy kört, de csak detektor üzemmódban.
Majd megálltam és odamentem a rendőrbácsihoz, hogy nem-e mérne meg.
Nem nagyon tetszett neki, és udvariasan közölte, hogy nem ér rá
(#) Reggie válasza treshold hozzászólására (») Ápr 27, 2010 /
 
Ma meg nem voltam. De majd este kimegyek szekalni oket. Talan az arcukrol kiderul, hogy jol mukodik-e a zavarom
Következő: »»   61 / 147
Bejelentkezés

Belépés

Hirdetés
XDT.hu
Az oldalon sütiket használunk a helyes működéshez. Bővebb információt az adatvédelmi szabályzatban olvashatsz. Megértettem