Fórum témák
» Több friss téma |
Sejtem... a vegfokot nehogy a leosztott tapra tedd, annak csakis kozvetlenul add az egeszet! Es vigyazz, a csatolokondikat itt nem lehet elhagyni!
Szia, koszonom a rengeteg segitseget. Vegre megoldodott a problema. A rajz az rendben lesz. A modositas az a ket 100K ellenallas hozzaadva parhuzamosan a lecsatolo kondikkal (meg nem probaltam nelkuluk) valamint a 1M-os ellenallast lecsereltem a megbeszelt 220K es gyonyoru 10-szeres szinuszjelet kapok amikor rakerul a teljes tapfeszultseg.
![]() A baj egyebkent az volt, hogy a matrix panelon alneztem egy savot es mask oldalon rossz helyre kerult egy ellenallas. A vegfokot azt a testrol hajtom. Van meg ket dolog ami nem hagy nyugodni: - Fogyaszto nincsen vegfokon, de ha rateszem a teljes tapot (30V) akkor az aramfelvetele 120mA. Viszont szepen lepeget felfele es valahol 380mA kornyeken le kell kapcsolnom mivel a tranzisztorok tuz forroak lesznek. (A borda meg nincsen rajtuk, de folyamatban van) - A masik gond pedig, hogy a kimenet a vegfokon soha nem megy le 0V-ra, valahol a test folott lebeg.
Hat borda az mindenképp kell, a melegedés öngerjesztő folyamat. Megfelelő hűtés kell, meg a nyugalmi áramot 30-50 mA-re kellene belőni, az ellenállásokat a végfokban ki kellene cserélni kicsit nagyobbra pl. Vagy tranyós-potméteres nyugami áram beállítást csinálni, pl így:
Bővebben: Link
ok, ertem. Tehat a ket dioda helyere megy be egy NPN a kimenet nyulgalmi allapotat beallitani, illetve te az opamp FB-jet a vegfok kimeneterol jaratod. Szerintem ez az utobbi jelentos zajt vihet vissza az OPAMP-ba.
Mindenestere a diodakat lecserelem egy tranzisztorra. Ez tenyleg egy jo otlet. TIP41C mehet oda is? Csak mert abbol van boven itthon. Koszi.
Persze, szinte barmi jo. De azonos hutobordan kell lennie a vegtranyokkal.
hello
Kérdésem lenne Építettem egy fesz összegzőt LM358 ic vel. Az összegző 5 v os tápot kap , és 10 k ellenállsáokat raktam az osztóba és a visszacsatolás is annyi 2 feszültséget akarnék összeadni 0,2 v és 1 v os jeleket aztán ezt az LM második tagjával visszaforítani pozitív előjelüvé. Amit csinál az a nagy semmi , az összegző kimenetén a bemenetei 1 és 0,2 v hatására 0,33 v lesz , és a fázisfordítás után 0,05 ez h lehetséges ? mitől? köszi a segítséget
A fesz összegző invertál, tehát -(1V+0,2V) = -1,2V-ot kellene csinálnia a kimeneten. Gnd és +5V táp mellett ez nem fog sikerülni neki...
Nem hiszem, hogy csak simán 5 V -ot és GND -t adott neki.
LM358 AL CSINÁLTAM
Annak meg nem kell +- táp... 5 v os tápról miért nem megy ? 3-18 v ig írja a specifikációja Elvileg -1,2 v ot kellene kiadnia , de semmit sem csinál töltök fel rajzot
Ja. És a munkapontot ki fogja beállítani?
Rakjál a + bemenetre 1/2 tápfeszt egy fesz osztóról
De ha 0V a legkisebb táp, akkor nem tud negatív feszt kiadni.
Megy az 5V-os tápról, ha nem kell elmennie negatívba a kimenetnek.
ezt most nem értem
nekem az kell h a bemenetre adott 1 v os és 0,2 v os feszültségeket összeadja Nekem nem kell negatív feszültség De mivel az összegző egy invertáló erősítős kapcsolás ezért a kimeneten polaritást vált ... Vagy rosszúl tudom ? már nagyon rég foglalkoztam ilyennel utoljára :O) több mint 10 éve :O) ezért bocsi a hülyeségekért... Jahh és milyen fél táp ??? a + bemenetre ? az invertálónak nem virtuális földpontnak kell lennie ?
Ha a + bemenetre féltápot teszel, akkor a kimeneten is jó közelítéssel is az lesz, amit visszacsatolsz a negatív bemenetre. Ez lesz a "virtuális" föld, ebben az esetben a legnagyobb a kivezérelhetőség. Ugyanez a helyzet, ha szimmetrikus kettős tápot használsz, ami azzal az előnnyel jár, hogy a bemenet, és a kimenet is a pozitív, és negatív egyenfeszültségű tartományban mozoghat. Ebben az esetben a + bemenet a szimmetrikus tápok közös ponjára csatlakozhat közvetlenül, ami a GND. Ilyenkor vigyázni kell, hogy a tápfeszek összege max 36 V lehet.
Ha egy tápról járatod , akkor van szükség a virtuális földre, ami egyenáramú szempontból nem, csak váltóáramú szempontból föld. Ha egyen szinteket akarsz összeadni, akkor csak a szimmetrikus táp a megodás, vagy szinteltolásokat kell használni, ami bonyolulttá teszi a kapcsolást. Vedd észre, hogy a bemeneten differenciál erősítő van. Az egyszerű egytápfeszültségű kapcsolásokban, csak alap erősítőfokozatok vannak sorba kapcsolva, de ezeknek is a munkapontját valahova a felhasználásnak megfelelően be kell állítani, praktikusan fél tápfeszre.
Neked nem kell, de írod is, hogy poaritást vált, és ez a lényeg.
1V+0,2V=1,2V, ez eddig OK, de az IC megszorozza -1-gyel (polaritásváltás), így a kimeneten -1,2V akar lenni, de te nem engeded neki, mert 0V-5V a táptartományod, és ezen kívül esik a kimenő fesz. A féltáp azt jelenti, hogy az egész rendszered referenciaszintjét (ami most 0V: ez van a neminvertáló bemeneten) feljebb tolod annyira, hogy a kívánt kimenő fesz beleessen a táptartományba. Pl. "hozzáadsz" még 2,5V-ot (féltáp a neminvertáló bemenetre), így 2,5V+1V+0,2V=3,7V lesz a kimeneten a 0V-hoz képest, ami már belefér a 0V-5V tartományba, így nem lesz gond. A te 1,2V-os értékes eredményed úgy áll elő, hogy a következő fokozatban kivonsz 2,5V-ot (pontosan amennyivel az előbb feltoltuk) a 3,7V-ból. Vagy az egész rendszerednek 2,5V-os referencia kell a 0V helyett. Sajnos ez az ára a mono tápnak. Nem kell feltétlenül féltápnak lennie az eltolásnak, ez amolyan gyakorlati dolog, meg így lehet a legnagyobb mindkét irányba a feszváltozás.
értem :O)
Szóval a + ra egy fesz osztóval csinálok 2,5 voltot szuper , ezt kipróbálom... köszönöm
kipróbáltam , nem gyere be
+ bemenetre raktam egy fesz osztót 5 v ról 2,5 volt ez stimm az U1 = 0,2 v U2 =1 v de a kimeneten most meg 3,7 volt van ami ugyan első látásra jónak tűnik csakhogy ez a feszültség akkor sem változik ha mindkét bemenetre 1 v ot adok , vagy akármit csinálok Ha U2 nulla akkor is ennyit ad a kimeneten így van most kötve
Hali
Igy probald meg. Biztosan mukodik. Udv Vili Ps: Miert jo a csatolmanyokat doc, docx es egyeb elvarazsolt formatumokban berakni? JPG minden oprendszeren azonnal lathato, es nem kell kulon megnyitni progikat hozza.
Sziasztok,
Volna egy uj problemam. Van egy dualos opamp (LM2904) es mindket opampot hasznalom benne. Az egyik az invertalo, a masik pedig a nem-invertalo bementeten kapja ugyanazt a szinuszjelet. A gondom az, hogy kimeneten van egy ~70us faziselcsuszas kozottuk aminek nem volna szabad ott lennie. A 4 tranzisztor (TIP41C/TIP42C) emiter koveto modban van osszekapcsolva mindket opamp kimeneti csatornan 1-1 komplementaris par log. Csatoltam nehany kepet a konfiguraciorol es a szkoprol hatha igy tobbet mond. A kerdesem az volna, hogy ezt mi okozza es hogyan lehetne orvosolni? Hasznaljak masik opamot? Koszonom a segitseget elore is.
Hali
Ha esetleg a kapcsrajzot lathatnank tobbet lehetne mondani. Udv Vili Ps: Lehet hogy a "preciz" szereles is csinal egy ket trukkot.
Itt a rajz. A tap az +-12V. Az ellenallasok azonositojat hagyjatok figyelmenkivul, ms nem engedett ujraszamozni.
A negy tranzisztort leakasztottam igy csak a ket opamp fut. A lenyeg nem valtozott. Lecsereltem az also opamp feedback ellenallasat egy Mohm-os potira es kiegyenlitettem a szintkulonbseget is. Ugyanaz a szitu. Az elcsuszas nem valtozik a feedback ellenallas valtoztatasaval sem. Egyebkent lecsereltem egy NE5532-re, azzal is ua. Lehet, hogy a ket opamp kozotti eltero ellenallasertekek okozzak a differenciat? Vagy ez opamp sajatossag? Mar nem tudok masra gondolni. Lehet, hogy ujraszamolom holnap az ellenallasokat hogy egyformak legyenek az ertekek, most mar nagyon keso van.Na mindegy, koszonom addig is a hozzaszolasokat.
Elvileg az ellenállásértékektől nem kellene függeni neki. Viszont a frekvenciától függhet a fázistolás mértéke ! Azért én kipróbálnám még így:
Szia, koszi a segitseget ismet.
A helyzet pompas.Megcsinaltam a valtoztatasokat ill. a 100k ellenallas helyere egy 5k potit ami kb. 1/3-ra all a minimum ellenallas fele. (kb 1.5k) Ebben az allapotban az erintett jel szepen a test vonalan metszi a masik jelet. Tettem a masik bemenet es a test koze egy 820k hogy ne hagyja a kondit feltoltodni kulonben belapul az erintett jel teteje. Fu Mayan te ezt opamp temat nagyon kened-vagod. Csatoltam egy szkopkepet azoknak akiket erdekel, hogy miert tettem be megegy ellenallast.
hello
köszönöm a segítséget... Jól látom a rajzon ? a + ra megy rá az osztó ???
Hali
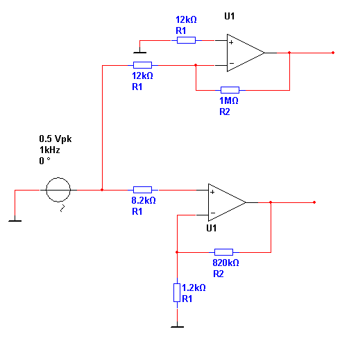
Ha a R3-R5 re gondolsz az a visszacsatolas. A VF1 a OPA kimenete es 1.2 V van rajta. A szimulatorban igy lathato a kijelolt pont feszultsege. A ket bemeneti fesz osszege (1+0.2=1.2). Udv Vili
őőő :O)
nem arra gondoltam R1 és R2 az IC + bementére van rajzolva... az R3 R5 visszacsati meg a - ra ez így a jó ?
Hello!
Nem biztos hogy nálad ez számít, de.. Arra azért felhívnám szíves figyelmed, hogy ez a kapcsolás, csak akkor működik helyesen, ha a két meghajtó feszültségforrás belső ellenállása zéró, vagy legalább is elhanyagolható a bemeneten lévő 10kohm-hoz viszonyítva. Az áramkör bemenete felől, áram fog visszafolyni a feszültségforrás felé, ami arányos lesz a két feszültség különbségével. üdv! proli007
Hali
Ez nem fordit fazist , es egy taprol nem is tud, mert nem lehet negativ kimenofesz. Ha megis fazisforditot akarsz akkor kettos taprol kell megcsinalni. Udv Vili |
Bejelentkezés
Hirdetés |









Lehet, hogy ujraszamolom holnap az ellenallasokat hogy egyformak legyenek az ertekek, most mar nagyon keso van.

A helyzet pompas.



