Fórum témák
» Több friss téma |
Fórum » Erősítőhöz való hangsugárzó védelem (koppanásgátló)
Témaindító: Thom, idő: Márc 14, 2006
Témakörök:
Hello!
- 30V tápfeszültség esetén, az ellenálláson kb. 850mW teljesítmény van. Ez már rendesen melegedhet. De a Led számára, 20mA áram is megfelelő, tehát lehet növelni R5 értékét kb. 1,5kohm-ra. - modult]Ezt[/url] a hozzászólást, és környékét olvasd el. üdv! proli007
Sziasztok!
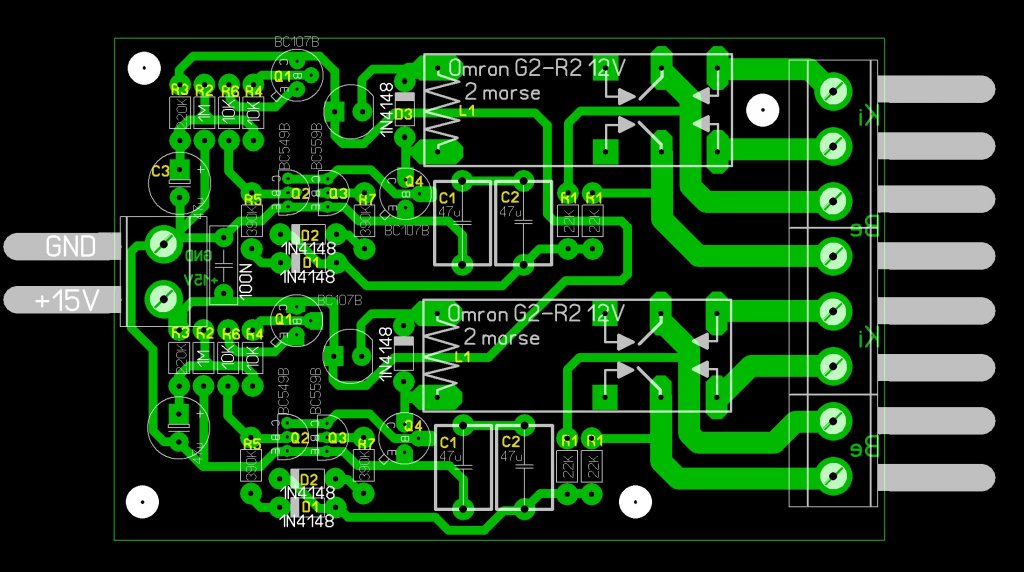
Meg szeretnék kérdezni valamit a saját koppanásgátlómról. A nyákrajzot csatolom. A kérdésem az, hogy a C1 es kondenzátornak a + lába a GND n van. Ebben nem vagyok biztos, hogy ez így jó, És ezt szeretném megkérdezni, hogy így helyes e? Valamint, azt, hogy egy 1,5VA os trafo elég lenne e neki? ![]() A panelon van még egy 15 V os rész is, de az máshoz kell. Én ezt a panelt vagy egy éve készítettem, de még nem üzemeltem be. Esetleg láttko e még más hibát? Köszönöm szépen: lewi
Ha jpeg kép IS lenne, jobban örülne mindenki!
Bocsánat. Mellékelem azt is.
![]() Ui: azt már észrevettem, hogy a tranzisztorok megfelelő lába nincs a gnd re kötve.
Huhh, ha akkora rajta a teljesítmény, akkor lehet nem ártana kicserélnem azt a 0,5W-ost...
Belinkelnéd még egyszer hogy melyik hozzászólásra gondoltál, mert valószínűleg más volt a vágólapon. Előre is köszi!
Hello!
Akkor már egy hiba kijavítva. De a stabilizátornak, nem csak a bemenetére kell szűrőkondi, hanem a kimenetére is. Plusz mind két oldalon egy-egy 100nF a gerjedés ellen. Viszont a másik tápegységnél semmilyen kondi nincs. Sem puffer, sem kimeneti, sem gerjedés elleni. Ha a kondik a panelen kívül lennének, akkor meg nem lehet így huzalozni. Egyenirányítóról a kondira és arról a stabira. De a két 100nF-nak közvetlen a stabi mellett a helye! üdv! proli007
Rendben, bár nem erről a panelról lesz hajtva, mert a koppanásgátló részét levágom, és csak azt fogom használni. De ennek ismeretében fogom a következő stabilizátort megépíteni.
![]() De a másik két kérdésem még ismét megkérdezniém, ha nem gond. A C1 es kondinak bizos, hogy a + lába van a GND felé, valamint egy 1,5 Va os trafo elég enek a meghajtására? Tudom, hogy a relé az dob rajta, de nem tudom mennyit és, hogy nem lesz e esetleg max on járatva a trafo? Köszi szépen: lewi
Hello!
- A C1 biztos hogy így van. Azért vannak szembe kötve, mert elvileg polarizálatlan kondi kellene. - Épp a napokban vettem egy ilyen relét. 12V-ról, 46mA-t eszik. A vele párhuzamos Led, kb. 20mA-t. Ez összesen 2*66mA=132mA. Tekintve, hogy egyenirányítás után a pufferen kb. 15V lesz és ugyan ez az áram, ez már majdnem 2W. Tehát az 1,5VA-es trafó, nem túl jó választás. - Viszont, megmértem a relét, és már 6..7V között behúz. Így a 9V bőven elég számára. 9V esetén, az áramfelvétele 34mA. Tehát több lehetőség is adott. a.) Sorba teszel a relével egy 100ohm-os ellenállást. Ekkor a relén 34mA fog folyni, plusz a Led, az összesen 2*54mA=108mA. Ez 15V-al számolva, 1,6W Ami már jó lehet. b.) Nem alkalmazol külön előtét ellenállást a Led számára, hanem a relével sorba kötsz egy zöld Led-et. A Led-en kb. 2.2V fog esni, és a relé (Led) árama 35mA körül lesz. (5mm-es Led simán elviseli.) Elmarad a külön Led áram, így a fogyasztás, csk 2*35mA=75mA lesz. Ezt 15V-al számolva, 1W körüli terhelést okoz, és a 1,5VA-es trafó, bőven elegendő lesz. (Így a két 510ohm-ot is megspóroltad.) üdv! proli007
Szia!
Csatolok egy nyálrajzot. Esetleg így gondoltad a b.) verziót? Helyes a rajzom e szempontból? ![]() szerk: a felső része amit átalakítottam, az alsóval most épp ne foglalkozz (Bocsi)köszi: lewi
A polarizálatlan kondit hogy érted? C1 és C2 is, esetleg C3 ils ilyen? A polarizálatlannak jó pl egy siemens kocka? Ha azt pont nem kapok, akkor fóliából kaphatok 47u sat? ha nem, akkor nem jó oda semmi féle képp az elko?
Köszi: lewi
Bocs, a link ide szeretett volna mutatni..
Csiszoltam még a rajzon.
Így elvileg már tökéletes? Mind a két reléhez bekötöttem egy-egy led et, és a tápot is megpróbáltam helyesen bekötni. Esetleg lellenőriznéd e, hogy a táp ellátása mind a két egységnek megfelelő e, és hogy a led jól van e berajzolva. (a négyzet pad a pozitív oldalát jelentené) Ja és a kondikat átrajzoljam, vagy azokkal mi legyen? Esetleg látsz e rajta egyéb hibát? Nagyon szépen köszi mindent! Sokat segítesz!
Hello!
Új áramkör, új hibák.. - Ha a táp nincs is a panelen, egy szűrőkondinak illik itt is lenni. - Hiányzik ar R6-ról a Q4 bázisára menő vezeték. - Q2 C-E fordított, és ezzel egy időben a D1-et is meg kell fordítani. (Q2 PNP tranyó, és a bázisának negatív feszültség jár.) - A D3 diódát, közvetlen a relére tedd, mert az induktív lökésnek a Led nem biztos hogy örülni fog. Tehát a D3 katódját, tedd át a Led katódjára. (Ja, a diódáknak nem pozitív oldala van, hanem anódja és katódja) - Az R1-el nem kell kerülgetni a relé lábait. Ott van mellette jobbra a vezető sáv. - Azt nem tudom mit szeretnél a kondikon átrajzolni, jó, az így ahogy van. üdv! proli007
Megpróbáltam kijavítani amiket mondtál. De sajnos nem nagyon értem, hogy a Q2 miért nem jó. DE megpróbáltam megfordítani két féle képpen is, az alsó, és a fölső rész is egy változat.
Valamint az alsó rajzon a D1 et is megfordítottam, de ha a kapcs rajzot nézem, akkor én a D2 t raktam volna be fordítva, így a felső rajzon azt fordítottam meg. Csatolom az így kijavított panelrajzot, és a biztonság kedvéért a kapcs rajzot is.Köszi mindent! lewi
Hello!
Igen, csak én nem tudtam melyik kapcsolást készítetted el. Mert egy másik rajzon (DRAGON) a tranyó fordítva van.. A helyzet az, hogy mind kettő változat helyes lehet, de mindenképpen a PNP tranyónak kell hogy a dióda a negatív bázisfeszültséget biztosítsa.. Áramkörileg, az NPN tranyónak kollektor feszültségének pozitívnak kell lenni az emitterhez képest. A PNP-nél negatívnak. (Mert a kettő között, a belső "diódák" fordítva vannak. És erősítő alkalmazásoknál alapvető üzemállapot, hogy a bázis-emitter diódák nyitóirányban de a kollektor-bázis diódák záróirányban vannak előfeszítve.) Viszont egy tranyó, képes működni akkor is, ha a kollektor-emittert felcseréljük. Csak éppen az addigi 200..400-as áramerősítési tényezője (béta), 5..10-re csökken. Ha ezt figyelembe vesszük, és nem zavaró az erősítés csökkenés, akkor működhet fordítva is. Itt is ez az eset áll fenn, de lehet hogy a fordított bekötés miatt, az áramkör küszöbfeszültsége (ahol a védelem megszólal) negatív irányban nagyobb lesz, mint pozitív irányú hibajel esetén.. üdv! proli007
Rendben, És bocsánat! Sajnos az én hibám, hogy nem csatoltam egyből a kapcsolási rajzot...
Akkor most ismét átjavítottam, amit írtál! Akkor esetleg így már okés a panel? A kondik így jók? Köszi mindent! lewi
Hello!
Minden oké, de szerintem - A 47µF-os ekkora nem polarizált kondit nem fogsz találni. Viszont ha nem polarizált a kondi akkor felesleges a két soros, elég lenne egy 22µF-os kondi is helyette. - Tápszűrésnek egy 10..22µF-os elkó jobb lenne, mint a 100nF. Mert itt gyors működések nicsenek, csak relé áramok. - Az R3 ellenállással tegyél párhuzamosan egy diódát, úgy hogy a katódja nézzen a táp felé. Ez segíti a táp kikapcsoláskor a C3 kisütését. (Gyors visszakapcsolásnál, nem lesz késleltetési idő.. üdv! proli007
...Vagy ha polarizált akkor 2db 47µF-os egymással szemben, hogy bipolárt alkossanak (pontosan ahogy eddig is volt), nem is értem lewi miért változtatta meg, drágább és felesleges polarizálatlant használni (pláne kettőt sorbakötve)!
Én csak azért változtattam, mert eddig még sosem láttam olyat, hogy egy elko + lába a gnd n legyen.
Akkor esetleg szerinted, az eredeti az jobb, mint egy 22uf os kondi egyedül? köszi: lewi
Most már szerintem kész. Felteszem, hátha még is találtok rajta egy kis hibát
![]() Nagyon szépen köszönök mindent! Főleg Proli007 segítsége volt nagyon segítőkész! Köszönök mindenkinek mindent még egyszer! lewi
Ha éppen van kézél polaritás nélküli akkor beteheted (de 1 darab elég), de ha nincs nem kell venned ezért, tökéletes a kétkondis módszer is, semmi különbség nem lesz!
Hello!
"2db 47ľF-os egymással szemben, hogy bipolárt alkossanak" Ezt azért hangosan ne terjesszük. Mondjuk inkább, hogy "erős jóindulattal bipolárisnak tekinthetjük". Mert a motorindítók csorgó nyállal, rohannak elkót venni a boltba.. üdv! proli007
Hello!
Látom szeretsz mindent meg változtatni. Mert most már a tápfeszültség, 15V. De felhívnám a figyelmedet, hogy így a relé árama már közel 50mA lesz, a Led típustól függően nem biztos, hogy örülni fog neki. üdv! proli007
Igen, az csak egy kis félreértés volt. Csak szeretnék egy tökéletes nyákot, amit esetleg lehetne csatolni a cikkhez, természetesen akkor, ha tényleng jó, és ezzel is megköszönni a sok segítséget, amit kaptam!
A 15V ot javítom 12 re. ![]() Nagyon szépen köszönök mindent! lewi
Üdv!
A Majki féle hangszóróvédelemmel kapcsolatban... Mértem feszültségeket, a T3-on a Ub-e 395mV, a T1-en pedig 100mV, ami eddigi tanulmányaim szerint azt jelenti hogy mindkét tranzisztor zárva. A relé ezért nem is húz meg. Csökkentettem R7 értékét, de nálam nem vezetett megoldásra, drhatival ellentétben. Miket kéne kipróbálnom, mérnem? Segítségeteket köszönöm.
Hello!
Attól, hogy T3-on 395mV van, még nem biztos, hogy zárva van. Mert Te az átlag feszültséget méred a műszerrel, ott, pedig brummfeszültség is van, ami nyitogathatja a tranyót. Zárd rövidre a T3 bázis-emitterét, és akkor biztos zárva lesz a mérés idejére. Amúgy a C2 kondi feszültségét is megmérhetted volna, nem csak az R7-et kellett volna csökkenteni.. Ha helyesen működik a kapcsolás, akkor T3 bázisában, (ha meg van a váltó) negatív feszültség van. Így vagy kicsi a váltó, vagy két egyenirányító hidas az erősítőd tápja. De erre is rajzoltam már megoldást, csak vissza kell keresni. (Vagy nem jó R8/R6 ellenállás értékei.) üdv! proli007
A váltófesz rá van kötve, az erősítő 26VAC-os trafójának egyik szekunder kivezetéséből. Az R6-os ellenállás után kb 12VAC feszültséget lehet mérni a földhöz képest. Viszont D2 után már semmilyen feszültség nem jelenik meg. Észrevettem, hogy D2 átment vezetőbe, kicseréltem, de a helyzet nem változott, semmilyen feszültség nem jelent meg D2 után. Pontosabban 10mV.
Szóval itt lehet valami gond T3 környékén... Megmértem C2-t, 180mV rajta a feszültség. |
Bejelentkezés
Hirdetés |


















