Fórum témák

» Több friss téma
Fórum » Erősítőhöz való hangsugárzó védelem (koppanásgátló)
Lapozás: OK   53 / 196
(#) proli007 válasza skul0 hozzászólására (») Máj 22, 2010 /
 
Hello!
- 30V tápfeszültség esetén, az ellenálláson kb. 850mW teljesítmény van. Ez már rendesen melegedhet. De a Led számára, 20mA áram is megfelelő, tehát lehet növelni R5 értékét kb. 1,5kohm-ra.
- modult]Ezt[/url] a hozzászólást, és környékét olvasd el.
üdv! proli007
(#) lewi hozzászólása Máj 23, 2010 /
 
Sziasztok!

Meg szeretnék kérdezni valamit a saját koppanásgátlómról. A nyákrajzot csatolom.
A kérdésem az, hogy a C1 es kondenzátornak a + lába a GND n van. Ebben nem vagyok biztos, hogy ez így jó, És ezt szeretném megkérdezni, hogy így helyes e? Valamint, azt, hogy egy 1,5VA os trafo elég lenne e neki?
A panelon van még egy 15 V os rész is, de az máshoz kell. Én ezt a panelt vagy egy éve készítettem, de még nem üzemeltem be. Esetleg láttko e még más hibát?

Köszönöm szépen: lewi

1. lap.lay
    
(#) Kovidivi válasza lewi hozzászólására (») Máj 23, 2010 /
 
Ha jpeg kép IS lenne, jobban örülne mindenki!
(#) lewi válasza Kovidivi hozzászólására (») Máj 23, 2010 /
 
Bocsánat. Mellékelem azt is.
Ui: azt már észrevettem, hogy a tranzisztorok megfelelő lába nincs a gnd re kötve.

kopp.jpg
    
(#) skul0 válasza proli007 hozzászólására (») Máj 23, 2010 /
 
Huhh, ha akkora rajta a teljesítmény, akkor lehet nem ártana kicserélnem azt a 0,5W-ost...
Belinkelnéd még egyszer hogy melyik hozzászólásra gondoltál, mert valószínűleg más volt a vágólapon.
Előre is köszi!
(#) proli007 válasza lewi hozzászólására (») Máj 24, 2010 /
 
Hello!
Akkor már egy hiba kijavítva. De a stabilizátornak, nem csak a bemenetére kell szűrőkondi, hanem a kimenetére is. Plusz mind két oldalon egy-egy 100nF a gerjedés ellen.
Viszont a másik tápegységnél semmilyen kondi nincs. Sem puffer, sem kimeneti, sem gerjedés elleni. Ha a kondik a panelen kívül lennének, akkor meg nem lehet így huzalozni. Egyenirányítóról a kondira és arról a stabira. De a két 100nF-nak közvetlen a stabi mellett a helye!
üdv! proli007
(#) lewi válasza proli007 hozzászólására (») Máj 24, 2010 /
 
Rendben, bár nem erről a panelról lesz hajtva, mert a koppanásgátló részét levágom, és csak azt fogom használni. De ennek ismeretében fogom a következő stabilizátort megépíteni.
De a másik két kérdésem még ismét megkérdezniém, ha nem gond. A C1 es kondinak bizos, hogy a + lába van a GND felé, valamint egy 1,5 Va os trafo elég enek a meghajtására? Tudom, hogy a relé az dob rajta, de nem tudom mennyit és, hogy nem lesz e esetleg max on járatva a trafo?

Köszi szépen: lewi
(#) proli007 válasza lewi hozzászólására (») Máj 24, 2010 / 2
 
Hello!
- A C1 biztos hogy így van. Azért vannak szembe kötve, mert elvileg polarizálatlan kondi kellene.
- Épp a napokban vettem egy ilyen relét. 12V-ról, 46mA-t eszik. A vele párhuzamos Led, kb. 20mA-t. Ez összesen 2*66mA=132mA. Tekintve, hogy egyenirányítás után a pufferen kb. 15V lesz és ugyan ez az áram, ez már majdnem 2W. Tehát az 1,5VA-es trafó, nem túl jó választás.
- Viszont, megmértem a relét, és már 6..7V között behúz. Így a 9V bőven elég számára. 9V esetén, az áramfelvétele 34mA. Tehát több lehetőség is adott.
a.) Sorba teszel a relével egy 100ohm-os ellenállást. Ekkor a relén 34mA fog folyni, plusz a Led, az összesen 2*54mA=108mA. Ez 15V-al számolva, 1,6W Ami már jó lehet.
b.) Nem alkalmazol külön előtét ellenállást a Led számára, hanem a relével sorba kötsz egy zöld Led-et. A Led-en kb. 2.2V fog esni, és a relé (Led) árama 35mA körül lesz. (5mm-es Led simán elviseli.) Elmarad a külön Led áram, így a fogyasztás, csk 2*35mA=75mA lesz. Ezt 15V-al számolva, 1W körüli terhelést okoz, és a 1,5VA-es trafó, bőven elegendő lesz. (Így a két 510ohm-ot is megspóroltad.)
üdv! proli007
(#) lewi hozzászólása Máj 24, 2010 /
 
Szia!

Csatolok egy nyálrajzot. Esetleg így gondoltad a b.) verziót? Helyes a rajzom e szempontból?
szerk: a felső része amit átalakítottam, az alsóval most épp ne foglalkozz (Bocsi)

köszi: lewi

kopp.jpg
    
(#) lewi válasza proli007 hozzászólására (») Máj 24, 2010 /
 
A polarizálatlan kondit hogy érted? C1 és C2 is, esetleg C3 ils ilyen? A polarizálatlannak jó pl egy siemens kocka? Ha azt pont nem kapok, akkor fóliából kaphatok 47u sat? ha nem, akkor nem jó oda semmi féle képp az elko?

Köszi: lewi
(#) proli007 válasza proli007 hozzászólására (») Máj 24, 2010 /
 
Bocs, a link ide szeretett volna mutatni..
(#) lewi válasza proli007 hozzászólására (») Máj 24, 2010 /
 
Csiszoltam még a rajzon.
Így elvileg már tökéletes? Mind a két reléhez bekötöttem egy-egy led et, és a tápot is megpróbáltam helyesen bekötni. Esetleg lellenőriznéd e, hogy a táp ellátása mind a két egységnek megfelelő e, és hogy a led jól van e berajzolva. (a négyzet pad a pozitív oldalát jelentené)
Ja és a kondikat átrajzoljam, vagy azokkal mi legyen?
Esetleg látsz e rajta egyéb hibát?

Nagyon szépen köszi mindent!
Sokat segítesz!

kopp.JPG
    
(#) proli007 válasza lewi hozzászólására (») Máj 24, 2010 /
 
Hello!
Új áramkör, új hibák..
- Ha a táp nincs is a panelen, egy szűrőkondinak illik itt is lenni.
- Hiányzik ar R6-ról a Q4 bázisára menő vezeték.
- Q2 C-E fordított, és ezzel egy időben a D1-et is meg kell fordítani. (Q2 PNP tranyó, és a bázisának negatív feszültség jár.)
- A D3 diódát, közvetlen a relére tedd, mert az induktív lökésnek a Led nem biztos hogy örülni fog. Tehát a D3 katódját, tedd át a Led katódjára. (Ja, a diódáknak nem pozitív oldala van, hanem anódja és katódja)
- Az R1-el nem kell kerülgetni a relé lábait. Ott van mellette jobbra a vezető sáv.
- Azt nem tudom mit szeretnél a kondikon átrajzolni, jó, az így ahogy van.
üdv! proli007
(#) lewi válasza proli007 hozzászólására (») Máj 24, 2010 /
 
Megpróbáltam kijavítani amiket mondtál. De sajnos nem nagyon értem, hogy a Q2 miért nem jó. DE megpróbáltam megfordítani két féle képpen is, az alsó, és a fölső rész is egy változat. Valamint az alsó rajzon a D1 et is megfordítottam, de ha a kapcs rajzot nézem, akkor én a D2 t raktam volna be fordítva, így a felső rajzon azt fordítottam meg. Csatolom az így kijavított panelrajzot, és a biztonság kedvéért a kapcs rajzot is.

Köszi mindent! lewi
(#) lewi válasza lewi hozzászólására (») Máj 24, 2010 /
 
Akár hogy nézem az adatlapot, a Bc559 és a BC549 lábkiosztása ugyan az, szóval valószínűleg én vagyok a bugyuta, de sajnos még nem tudom, hogy miért, és hol
(#) lewi válasza proli007 hozzászólására (») Máj 24, 2010 /
 
Rájöttem, hogy mi lehet a probléma.
Q2 NEM PNP hanem NPN, mivel ez a BC549, és a Q3 a PNP ami egy BC559. És ha már így nézzük, akkor a felső változat a helysebb. Csak az EBC tokozást kell kicserélni CBE re, és elvileg úgy helyes lesz.
De kérlek javíts ki, ha tévedek!

Kösz: lewi
(#) proli007 válasza lewi hozzászólására (») Máj 24, 2010 /
 
Hello!
Igen, csak én nem tudtam melyik kapcsolást készítetted el. Mert egy másik rajzon (DRAGON) a tranyó fordítva van..
A helyzet az, hogy mind kettő változat helyes lehet, de mindenképpen a PNP tranyónak kell hogy a dióda a negatív bázisfeszültséget biztosítsa..

Áramkörileg, az NPN tranyónak kollektor feszültségének pozitívnak kell lenni az emitterhez képest. A PNP-nél negatívnak. (Mert a kettő között, a belső "diódák" fordítva vannak. És erősítő alkalmazásoknál alapvető üzemállapot, hogy a bázis-emitter diódák nyitóirányban de a kollektor-bázis diódák záróirányban vannak előfeszítve.)
Viszont egy tranyó, képes működni akkor is, ha a kollektor-emittert felcseréljük. Csak éppen az addigi 200..400-as áramerősítési tényezője (béta), 5..10-re csökken. Ha ezt figyelembe vesszük, és nem zavaró az erősítés csökkenés, akkor működhet fordítva is. Itt is ez az eset áll fenn, de lehet hogy a fordított bekötés miatt, az áramkör küszöbfeszültsége (ahol a védelem megszólal) negatív irányban nagyobb lesz, mint pozitív irányú hibajel esetén..
üdv! proli007
(#) lewi hozzászólása Máj 24, 2010 /
 
Rendben, És bocsánat! Sajnos az én hibám, hogy nem csatoltam egyből a kapcsolási rajzot...

Akkor most ismét átjavítottam, amit írtál!
Akkor esetleg így már okés a panel?
A kondik így jók?

Köszi mindent!
lewi
(#) proli007 válasza lewi hozzászólására (») Máj 24, 2010 /
 
Hello!
Minden oké, de szerintem
- A 47µF-os ekkora nem polarizált kondit nem fogsz találni. Viszont ha nem polarizált a kondi akkor felesleges a két soros, elég lenne egy 22µF-os kondi is helyette.
- Tápszűrésnek egy 10..22µF-os elkó jobb lenne, mint a 100nF. Mert itt gyors működések nicsenek, csak relé áramok.
- Az R3 ellenállással tegyél párhuzamosan egy diódát, úgy hogy a katódja nézzen a táp felé. Ez segíti a táp kikapcsoláskor a C3 kisütését. (Gyors visszakapcsolásnál, nem lesz késleltetési idő..
üdv! proli007
(#) ToXeN válasza proli007 hozzászólására (») Máj 24, 2010 /
 
...Vagy ha polarizált akkor 2db 47µF-os egymással szemben, hogy bipolárt alkossanak (pontosan ahogy eddig is volt), nem is értem lewi miért változtatta meg, drágább és felesleges polarizálatlant használni (pláne kettőt sorbakötve)!
(#) lewi válasza ToXeN hozzászólására (») Máj 24, 2010 /
 
Én csak azért változtattam, mert eddig még sosem láttam olyat, hogy egy elko + lába a gnd n legyen.
Akkor esetleg szerinted, az eredeti az jobb, mint egy 22uf os kondi egyedül?
köszi: lewi
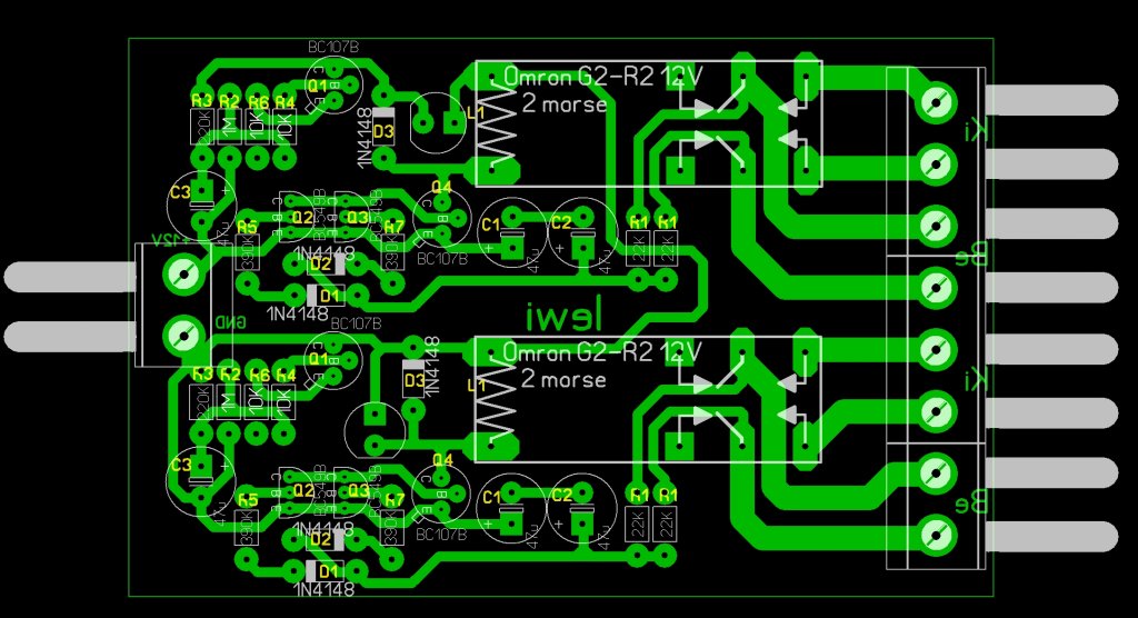
(#) lewi hozzászólása Máj 24, 2010 /
 
Most már szerintem kész. Felteszem, hátha még is találtok rajta egy kis hibát

Nagyon szépen köszönök mindent! Főleg Proli007 segítsége volt nagyon segítőkész!

Köszönök mindenkinek mindent még egyszer!

lewi
(#) ToXeN válasza lewi hozzászólására (») Máj 25, 2010 /
 
Ha éppen van kézél polaritás nélküli akkor beteheted (de 1 darab elég), de ha nincs nem kell venned ezért, tökéletes a kétkondis módszer is, semmi különbség nem lesz!
(#) lewi válasza ToXeN hozzászólására (») Máj 25, 2010 /
 
Rendben. Köszönöm szépen!

lewi
(#) proli007 válasza ToXeN hozzászólására (») Máj 25, 2010 /
 
Hello!
"2db 47ľF-os egymással szemben, hogy bipolárt alkossanak"
Ezt azért hangosan ne terjesszük. Mondjuk inkább, hogy "erős jóindulattal bipolárisnak tekinthetjük". Mert a motorindítók csorgó nyállal, rohannak elkót venni a boltba..
üdv! proli007
(#) proli007 válasza lewi hozzászólására (») Máj 25, 2010 /
 
Hello!
Látom szeretsz mindent meg változtatni. Mert most már a tápfeszültség, 15V. De felhívnám a figyelmedet, hogy így a relé árama már közel 50mA lesz, a Led típustól függően nem biztos, hogy örülni fog neki.
üdv! proli007
(#) lewi hozzászólása Máj 25, 2010 /
 
Igen, az csak egy kis félreértés volt. Csak szeretnék egy tökéletes nyákot, amit esetleg lehetne csatolni a cikkhez, természetesen akkor, ha tényleng jó, és ezzel is megköszönni a sok segítséget, amit kaptam!
A 15V ot javítom 12 re.

Nagyon szépen köszönök mindent!
lewi
(#) skul0 hozzászólása Máj 25, 2010 /
 
Üdv!
A Majki féle hangszóróvédelemmel kapcsolatban... Mértem feszültségeket, a T3-on a Ub-e 395mV, a T1-en pedig 100mV, ami eddigi tanulmányaim szerint azt jelenti hogy mindkét tranzisztor zárva. A relé ezért nem is húz meg.
Csökkentettem R7 értékét, de nálam nem vezetett megoldásra, drhatival ellentétben.
Miket kéne kipróbálnom, mérnem? Segítségeteket köszönöm.
(#) proli007 válasza skul0 hozzászólására (») Máj 26, 2010 /
 
Hello!
Attól, hogy T3-on 395mV van, még nem biztos, hogy zárva van. Mert Te az átlag feszültséget méred a műszerrel, ott, pedig brummfeszültség is van, ami nyitogathatja a tranyót. Zárd rövidre a T3 bázis-emitterét, és akkor biztos zárva lesz a mérés idejére.
Amúgy a C2 kondi feszültségét is megmérhetted volna, nem csak az R7-et kellett volna csökkenteni..
Ha helyesen működik a kapcsolás, akkor T3 bázisában, (ha meg van a váltó) negatív feszültség van. Így vagy kicsi a váltó, vagy két egyenirányító hidas az erősítőd tápja. De erre is rajzoltam már megoldást, csak vissza kell keresni. (Vagy nem jó R8/R6 ellenállás értékei.)
üdv! proli007
(#) skul0 válasza proli007 hozzászólására (») Máj 27, 2010 /
 
A váltófesz rá van kötve, az erősítő 26VAC-os trafójának egyik szekunder kivezetéséből. Az R6-os ellenállás után kb 12VAC feszültséget lehet mérni a földhöz képest. Viszont D2 után már semmilyen feszültség nem jelenik meg. Észrevettem, hogy D2 átment vezetőbe, kicseréltem, de a helyzet nem változott, semmilyen feszültség nem jelent meg D2 után. Pontosabban 10mV.
Szóval itt lehet valami gond T3 környékén...
Megmértem C2-t, 180mV rajta a feszültség.
Következő: »»   53 / 196
Bejelentkezés

Belépés

Hirdetés
XDT.hu
Az oldalon sütiket használunk a helyes működéshez. Bővebb információt az adatvédelmi szabályzatban olvashatsz. Megértettem