Fórum témák
» Több friss téma |
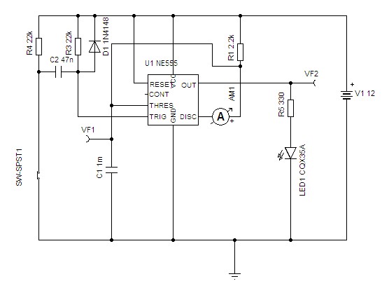
C1, R1, R2. ( Szerencsésebb lenne ha a THRES és DISC lábak így lennének bekötve. Link S az R1 - R2 csak egy soros ellenállást alkotna. )
Az időzítést már kiderítettem. Az lenne a kérdés, hogy miért van itt 3 kapcsoló? VF1 a vezérlőjel bemenete gondolom, a VF2 pedig a kimenet ahol vezérlem a relémet. Akkor mi a 3. kapcsoló? A bekapcsolást a tápágba kellene kötnöm nem?
Ha a teljes leírást belinkelnéd könnyebb lenne. A rajzon csak egy kapcsoló szerepel, ami inkább egy nyomógomb funkcióját látja el. A többi csak csatlakozási pont...
Sziasztok, még egyszer nekiállok. Csak 555ös icm van itthon szóval azzal szeretném. De melyik rajz a jó? Eyg csomó be van itt küldve. Melyiket csináljam meg?
Nem találtam neten nyáktervet, csak kapcsolási rajzot.
A segédprogramoknál levő biztosan működik! Hozzáteszel egy felhúzó ellenállást, és esetleg mérd meg az alkatrészeidet, hogy tényleg azok-e amikre gondolsz.
Na meg írd meg, hogy milyeneket használsz, és akkor tudunk segíteni.
Egy 555ös ic, 100uf foliakondi, 10uf foliakondi, 15k ellenállás. A 10uf lesz a szűrő, mert nincs itthon kisebb.
Én még nem láttam 100µF-os fóliakondit. Biztos, hogy az?
Szépen, lépésről lépésre építsd meg az áramkört. Dugdosós panelon csinálod?
bocs, rosszul irtam. elektrolit mindegyik. Nem dugaszolóson, mert nincs olyanom, nem is kaptam a boltban, beforrasztós próbapanel. most épp építem.
megépítettem. a felhúzóellenállástól ha kézzel hozzányulok nem kapcsolbe. szóval ez jó. De sajnos nem kapcsol ki. már 10 perce megy. egy leddel próbálom most. de nem akar kikapcsolni.
Müködik! az ic sem volt jó. 4 rossz ic volt itthon. érdekes. ha a foglalatban kicserélem az icket akkor nem müködik csak egyel. a léneg hogy jó. De sajnos van egy probléma amit az elején nem vettem észre. Ez az ic ha testet kap a triggeren akkor kapcsol. de nekem a köztontizár pozitív jelet küld. :S hogy tudom én ezt megoldani? tegyek relét a trigger elé? Vagy tranzisztort? Relém nincs itthon de transzisztorok vannak.
Tranzisztor.
Köszi! Sikerült! Bár először megint nem volt jó, de rájöttem hogy a tranzisztor bázisa és a test közé is kell fehuzóellenállás és jó is lett. lassan kezdem megérteni ennek az icnek a müködését. Bocs hogy ilyen lassu felfogású vagyok. Köszi mégegyszer!
Azt nevezik lehúzóellenállásnak. De a bázisellenállásról se feledkezz meg!
nem feledtekztem meg. de egy érdekesség amit észrevettem. itt az asztalon ha kipróbálom, tökéletes. beszerelem a kocsiba, ott is müködik ha én kapcsolok neki +-ot (most ugye ez kel a triggerre). De ha rákötöm a központizár motorjának + kivezetésére és bezárom a kocsit akkor elkezdenek világitani az indexek ahogy kell, de nem kapcsolja le őket. kiszereltem, itt z sztalon meg jó. Mitől lehet?
Mérj a motor + kivezetésén feszültséget a kocsi zárása után, és ird meg az eredményt.
Még nem mértem meg. megfogom. Egy újabb dlgot vettem észre. Ha a triggeren nem csak egy pillanatra megy be áram, hanem mondjuk 10 mp-ig akkor addig kapcosl is. ha elengedem kikapcsol. Ha az időn belül engedem el akkor az időzítő szerint kapcsol ki. De ameddig van jel a bemeneten adig a kimeneten is. Szerintem inkább ez lehet a probléma.
Hali
Nem tudom miert szerencsesebb, ha az elso bekapcsolaskor az IC elkoltozik az orok IC vadaszmezokre. Keress legyszives egy 555 doksit es nezd meg ki lakik a 7. labon. Ott bizony egy sima kozonseges tranzisztor. Mi tortenik ha az idozito kondi feltoltodik? Bekapcsol ez a tranzisztor es elkezdi kisutni a kondit. Ki fogja meghatarozni a kondi kisuto aramat? A kondi belso ellenallasa es a tranyo C-E ellenallasa. A kondi belso ellenallasa altalaban par mohm. A tranyo kimeneti karakterisztikaja a nyitas utan olyan, hogy a C-E atmeneten a fesz allando, tehat a kollektoraram nohet az egig, amig a kondiban van energia. Ez az uzemmodot altalaban egyszer tudja megcsinalni, mert a kialakulo hatalmas kisutoaram tonkreteszi a tranzisztort. A kovetkezo bekapcsolashoz mar szuksegeltetik masik 555. Ez is kibir majd 1 atbillenest. Remelem ertheto voltam. Ez nem csak szemely szerint Neked szol, mert itt jellemzoen sokan adnak olyan felrevezeto valaszokat a fiatal, kezdo kollegaknak, amitol meg tobb problemaja lehet, es teljesen elmegy a kedve az egesztol. Udv Vili
Természetes, hogy ameddig a kettes lábon alacsony szint mérhető (a mindenkori tápfeszültség maximum 1/3 része) addig a monostabil bebillent állapotban van, azaz a hármas lábán a tápfeszültséghez közeli szintet lehet mérni. Ez az ic belső kapcsolásából következik.
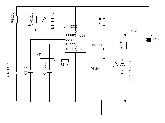
Ebből viszont az szűrhető le, hogy hiába tettél a monostabil elé egy tranzisztort, ha a tranzisztor bázisára az időzítés idején túl is pozitív feszültség kerül, akkor az ic kimenete mindaddig magas szinten fog állni, míg a tranzisztor bázisa pozitív feszültséget kap. Ennek is megvan az ellenszere, de szükséges hozzá még kettő ellenállás, ezenkívül még egy kondenzátor, valamint a korrekt működéshez egy dióda is. Ha érdekel rajzolom.
Köszönöm szépen! Egy ilyen rajz az álma minden kezdőnek.
Holnap kijavítom. Én BC182-t használtam. Az is jó?
Természetesen a kisütő tranzisztort külső NAGY ÁRAMÚ tranzisztorral is meg lehet támogatni. Viszont a kérdés NEM is erről szólt!!! Sajnos, ha egy változtatható ellenálláson keresztül töltöd és sütöd ki az MMV-t akkor pont az élindításos vezérlés látja kárát. Mivel a kisütő áramnak időbe telik a kondenzátor és az áramkör alaphelyzetbe állítása. S mi van a potméter 0 ( nulla ) állásakor! :miaz: Hmm.
Én utána szoktam nézni az adatlapoknak. S pár szakkönyvem is van. Persze bele is szoktam nézni ( néha). De azzal az elrendezéssel eddig nem találkoztam!!! Lehet velem van a gond...
Szívesen venném tőled ( talán mások nevében is mondhatom ), ha egy általad használhatónak mondható elvi rajzot közölnél velünk a megadott paraméterekkel.
Köszönöm!
Itt a mellekletben megnezheted a diagramban a 'Discharge' lab aramat kb 150 mA a csucs. Amit a szimulator szamolt ki. De rovid ideig ennek a tobbszorose is fellephet, ami nem lathato a szimulacio korlatai miatt. A kisuto aramkort is meg lehet csinalni ugy, hogy az gyors legyen. Egy kis dioda csodakat tesz. A potmeter '0' allasakor egyszeruen beteszunk egy soros ellenallast es lass csodat nem 0 ohm a toltokor. Mindenre van megoldas csak kersni kell! Az hogy Te nem talakoztal valamivel az nem azt jelenti, hogy nem letezik. Latod letezik, es mukodik. En (persze ha van idom) a hozzaszolasaimat diszitem egy kis melleklettel (sajat tervezes), nem a netrol lehalaszott linket dobok be, ami nem biztos hogy a jo megoldast mutatja. Sot nagyon sok (szandekosan?) hibas aramkor talalhato a neten. Mindig olcsobb gondolkodni 1 oraval tobbet mint csinalni egy alkatresztemetot, es marokszamra cserelni az alkatreszeket. Kepzeld magadat az ifju kollega helyere, aki kicsi elokepzettseggel probal valamilyen talalt aramkort megepiteni. Eloszor nem sikerul, masodszor nem sikerul. "Akkor inkabb probalok valami mast" mondja, mert ez az elektronika egy tul bonyolut ugy nekem.
Na ennyi Vili
Az a gond az áramköröddel, hogy egy öszvért készítettél!
Összekeverted az 555-ös AMV-t és az MMV-t. PL: "AZ ANALÓG ÉS DIGITÁLIS ÁRAMKÖRÖK" -ben is nagyon szépen le van írva minden. Mellesleg egy komoly tankönyvben csak nem írnak le hülyeségeket. Persze lehet te jobban tudod... A szimuláció nagyon jó dolog! Én is szeretem alkalmazni főleg kísérletezésre. De a GYAKORLATI kapcsolást nem helyettesítheti! Meg kell építeni a gyakorlatban is a PROTOTÍPUS áramköröket. S akkor kiderül hogy az elmélet helyes-e a gyakorlatban is. De mellékelek két képet az ideális 555-ös MMV és az általad kreált kapcsolásról. Igaz csak szimuláció ideális alkatrészekkel de az oszcilloszkóp képe Így is mutatja a különbséget. S szándékosan nem javítottam az új módosításod alapján! Mert az R-C időzítőtagok megfelelő megválasztásával a kisütő áram is az IC paraméterei között tartható! A mellékletekkel - linkekkel kapcsolatban csak annyi, hogy az a két kép CSAK és kizárólag miattad került fel az oldalra! Nem linkeltem csak szerkesztettem. Persze ezzel nem szeretném a töretlen kreativitásodat meggátolni. Csak ha lehet nem szemetelem tele az oldat. S ezzel részemről be is van fejezve. Üdv:_jani_
Ismerem a konyvet, az elso megjeleneskor ('70-es evek kozepe) megvettem. Pont akkoriban jelent meg MO-n az elso 555, Na mondok csinalunk egy jo nagy idozitot: 1000 uf, 22 k poti. Bekapcsol es egyszer elindult. Soha tobbet. Ujra bekepcsol, a kondi feltolt a tapig es semmi mas. Miert? Mert a kisuto tranyo megszakadt. Na azota tudom, hogy a kisuto aramot korlatozni kell a 7. labon.
Mas: rajzold be ahogy en rajzoltam, ne vigyel bele sajat trukkoket. Udv Vili Ps. Csinaltam mar eletemben egy par (1000) 555-os kapcsolast. Nem eloszor latom. Inkabb aludjal egyet, es majd holnap pihenten jobban fog az agyad. Nalam meg csak 6:30 PM
Bocs! Mind a kettot en rajzoltam, csak a kollega ujra belinkelte :az en hozzaszolasom (#703181)
Átolvastam a hozzászólásaidat és persze a sajátjaimat is.
S bocsánatot kérek a hangnemért. Lehet kicsit túlzásba vittem itt ott... :peace: ... Abban igazad van, hogy a kisütő áramot korlátozni kell. De ha ezt egy ellenállás sima beépítésével meg lehet oldani akkor ne bonyolítsuk túl az áramkört. Sajnos abban is igazad van, hogy sok "hibás" rajz van közzétéve a világháló. S így csak a felhasználón múlik annak eldöntése, hogy életképes-e a kapcsolás. De, ha itt a fórumon sem tudunk egyetértésre jutni akkor, egy "kezdő" még tanácstalanabb lesz. Pedig az 555-ös egy igen egyszerű univerzális vezérlő, amit könnyű megépíteni, s életképes is ha jók az alkatrészek paraméterei. Azaz minél kisebb C időzítő kondenzátort kell az adott feladathoz választani ( persze a stabilitást is szem előtt tartva. ), és igy lehet a legjobban kordában tartani az 555-ös kisütő tranzisztorának áramát. A plusz ellenállás is egy lehetőség persze. Üdv.: _jani_ [off]UI: Ha mindjárt megkapom a témaindító linket akkor egy pár kört megspórolhattunk volna. ( Se időm. Se energiám nincs visszaolvasni a teljes témát! _Főleg_ha_ÚJ_a_kérdés..._ :hide: _ ) |
Bejelentkezés
Hirdetés |




Holnap kijavítom. Én










