Fórum témák
» Több friss téma |
Fórum » Kapcsolási rajzot keresek
Témaindító: Kallai Csaba, idő: Márc 11, 2006
Témakörök:
Nagyon szívesen!
Hallywood mindenkinek
el ablak em kapcs rajzban tud valaki segíteni előreis köszi
Na ne má!
Szedd magad össze egy kcisit légy szíves! Nyomd erősebben azokat a billentyűket, amik kihagynak!
Sziasztok !!!
Az IQ szines tv Model: FC2185 rajzot keresek. Ha valaki tudna segiteni.Nagyon is koszonom.
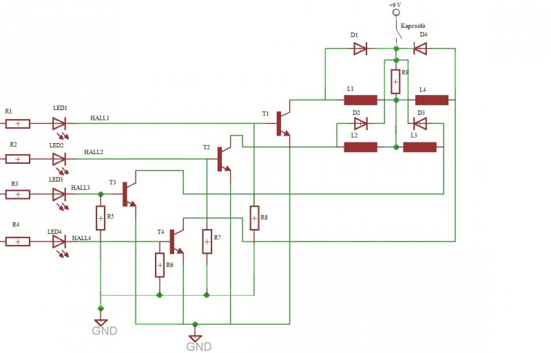
Üdv. Van két kapcsolásom. Az egyik egy léptetőmotort működtet. Hall szenzorok vannak kötve a bemenetre attól függően h melyik ad jelet a motor elfordul. A másik egy mélykisülés védelem. Szerintetek így jók a kapcsolások. A vezérlés 9 V-ról megy. Egy 9 V-os aksinál mi az a max érték ami alá már nem szabad engedni hanem tölteni kell?
Segítséget előre is köszönöm. Léptetőmotor: D1,2,3,4: diódák BY 228 T1,2,3,4:Tranzisztor, NPN, 800 mA / 30V BC337/338 LED1,2,3,4: piros L-53IT Kapcsoló: Billenő kapcsoló ST 1/BK R1,2,3,4: 800 Ω-os ellenállás R9: 4,7 Ω-os ellenállás R5,6,7,8: 1 kΩ-os ellenállás TLE 4945L HALL-szenzor, mélykisülés: R21=500 Ω R22=1 kΩ R23=10 kΩ R24=200 Ω R25=1 kΩ R26=1 kΩ LM393 IC Q1 PNP tranzisztorok 2N5771 LED: piros LED L-53IT Zener dióda:ZPY6,8
Hol lehet ilyet kapni?
Köszi a segítséget.
Mit "hol lehet kapni"?
A kapcsolási rajzot, a komplett megépített kapcsolást vagy az alkatrészeit?
heló
24V-os 7A-es zselés akumlátorhoz töltő kapcsolási rajzot szeretnék?
Szeretnél? Ezt neked kellene tudnod, nem nekünk!
Üdv!
Házi készítésű napkollektorral szeretnék fűteni, egy kiselejtezett villanybojlert-( Benne a vizet),keringető szivattyúval.Olyan áramkörre lenne szükségem, amely figyeli a két berendezés hőfokát, és amikor megszűnik a napsugárzás,-a keringető álltal megfordul a folyamat-, lekapcsolja a keringetőt, majd ha megint melegebb a kollektorban lévő víz, újra bekapcsolja. Nem tudom, érthető voltam-e?Szóval, ne hűtse vissza a kinti, éppen hülőben lévő víz a bojler vizét.
Sziasztok! Keresem egy Melodija luxus rádió és egy EAG EB 033 kapcs. rajzát! Előre is köszi! :yes:
Üdv!
Keresek omnitronic sm-150 keverő kapcsolási rajzot, illetve bármilyen információt róla. Sajnos a google most nem volt a barátom, képet is egy picit találtam csak róla. kép Előre is köszönöm!
Kaptam egy ilyen végfokot és nem tudom mit kezdjek vele.
Az egyik csatornám nem szól , szeretnék hozzá egy kapcsolási rajzot találni
Üdv.
Egy olyan kapcsolási rajzot keresek, ami az UPS-ben átkapcsol akkumulátorra áramszünet esetén. Egy kapcsolóüzemű tápból jön 12V (10A) és áramszünet esetén ezt kellene átkapcsolni a mellette levő akksira. Már használtam a Google is, de teljesen más kapcsolásokat dobot ki. Nem feltétlenül gyári kapcsolásra gondolok, jöhet bármi ![]() Tisztelettel Scanmen
Igen, de nem találtam megoldást.
Köszönöm a gyors választ Scanmen
Sziasztok! Keresek kapcsolási rajzot: TDA7057AQ végfok IC-hez .
Találtam egy párat, csak nekem ami részletes, olyan kellene, mert ezt az IC-t NYÁK-ba akarom rakni és nem_találtam pontos leírást, hogy milyen kondenzátorok kellenek hozzá, meg iLYenek Elsősorban is légy szíves, és próbálj némi helyesírást is csempészni a hozzászólásodba! Másodszor: Kerüld a felesleges sorközöket! Harmadszor: Használd a nagybetű-váltót, nem fájdalmas ám! Frankye
Keresem Pioneer SG-9 equalizer kapcsolási rajzát. Nem egy mai darab már.
Üdv mindenkinek!
Szereztem egy farmer-200 típusú univerzális hegesztőt. A VISZÉK gyártotta, gyárt.szám/év: 010504 / 1990. Olyat olvastam róla hogy lehetőség van vele ívhegesztésre, co hegesztésre, akkutöltésre és hidegindításra(bikázásra). A váltókapcsolóján csak a két hegesztésre van lehetőség de jó lenne ha működne minden funkciója. Ezért keresek gépkönyvet vagy kapcsolási rajzot hogy ha hiányzik belőle valami azt bele tegyem. Ha bárki bármilyen segítséget tud az ügyben,nagyon örülnék a segítségnek!
Szia, én csak egy olyan oldalt ismerek, ahol lehet rendelni ilyesmikhez gépkönyvet, 4-5ezer forintért.
Bővebben: Link Vagy megvárod, míg jelentkezik valaki, akinek van.
Nem kell ahhoz semmi extra. Nem tudom, mire gondolsz. A bemenetekre teszel 5k potikat, meg a tápbemenetére szűrésnek 220 µF-os elkót és 0.1 µF-os kerámiát. Rákötöd a hangszórókat, meg a jelvezetéket, a tápot, aztán csókolom, már zajong is. Csatoltam egy rajzot.
Köszönöm!
Rájuk találtam közben, 8 ezer + postaköltséget mondtak, most épp tárgyalunk hogy csak a kapcsolási rajzra lenne szükség és hátha ki tudunk egyezni. Azért még várom hátha valakinek megvan.
Technics RS 58 BR kazettás deckhez,kapcsolási rajzot,esetleg szervit könyvet keresek.
A következő panelhez keresek kapcsolási rajzot
Ez minek a nyákja? Vagy csak úgy leesett a levegőből?
Rajzold vissza a nyák alapján, és meglesz a kapcsolási rajz! Valamilyen Román csoda lesz, az alkatrészekből ítélve.
T. Kollégák!
TEXO B10 frekvenciamérő kapcsolási rajzát keresném köszönettel: neutron
Hello mindenkinek!
Keresnék bármilyen kapcsolási rajzot KSD5703 tranzisztorhoz, hogy mire lehetne használni őket. Találtam a műhelyben egy kisebb zsákkal és szeretném felhasználni valami értelmesre. Előre is köszönöm! Üdv!
Ha jók ezek a tranzisztorok, akkor nagyfeszültség előállításában jó hatásfokkal tudnak közreműködni. De ha eladnád olcsón
egy tévészerelőnek, az sem lenne egy rossz választás. |
Bejelentkezés
Hirdetés |
















egy tévészerelőnek, az sem lenne egy rossz választás. 




