Fórum témák
» Több friss téma |
Fórum » TV hiba, mi a megoldás?
Valami sassziszámot kellene keresned az alaplapon. Biztosan kínai cucc.
99TA0280 az utcsó szám lehet hogy o akar lenni remélhetőleg ez az
A hátlapjára meg az van írva hogy model DCE 5102T
DCE 5102T FT M-3 PT90 PBG GM
Akkor PT90-es sasszi lesz. Tölts le rajzot, és kezdd a hibakeresést a tápfeszültségek kimérésével.
A táp pfferén mértem ott oké minden
sziasztok.Volt nálam egy jvc tv ,megjavitottam(a sorvegtranyot es a kondikat cseréltem.)Jo is volt egy darabig ,de most elkezdett sipolni,a tv megy,sorkimenö lesz?
Nem működik a sorvégfokozat. A sortranzisztor kollektorára eljut a 120V?
Sziasztok!
Van itt valaki Heves megye déli részéről (Heves és környéke) aki rendelkezik eladó tda3653b IC-vel? Az sem baj, ha van egyéb TV-ben használatos holmija is Innen messze van minden és sok az alkalmankénti 1-2 ezres a futárra vagy túl ritkán rendelek, hogy ne legyen nagy a ráfizetés.Thx Zsolt Ui: Leginkább TV alkatrészek kellenének most, de ha itt nincs jó helyen ez így, akkor kérek egy moderátort, hogy helyezze át a megfelelő topicba! Köszönöm!
Sziasztok!
Lenne egy SAMSUNG CW-29M16 -os típusú tv-m, ami meghalt pf. Ehhez a készülékhez keresnék kapcsolási rajzot. Ha vki tud segíteni, azt szívesen venném. Előre is köszi.
Sziasztok.Valaki meg tudná mondani mi van akkor ha kép nincs csak teljes szin és ha a g potin tekerek akkor megy össze a kép.Magyarul nincs pl film csak teljesen zöld vagy kék a képernyöm. STK IC-K?
Sziasztok!
Nemrég kaptam egy 82cm-es, 100Hz-es síkképernyős Philips TV-t (Sassziszáma: A02E) és az a gond, hogy nem indul! Bedugom a konnektorba és csak a led világít, de közben villog is, kép, hang nincs! Az összes kondit kicseréltem, kivéve a 220mikroF/400V-osat nem,nem kaptam a szaküzletben, úgyhogy az elmaradt! Azért cseréltem ki az összeset, mert biztosra akartam menni. Az a baj, hogy a hiba továbbra is fennáll, ráadásul valaki már javítgatta már előttem, mert szerintem a tranzisztorok ki lettek cserélve. Aki tud, legyen szíves segítsen, nagyon tetszik ez a nagy TV...az 55cm-es után . Rajzom van hozzá, ha esetleg segítene valaki, akkor elküldöm a rajzot neki is! A rajz szerint 375V-ot kellene mérni a fennt említett pufferkondi lábain, de csak 300V-ot mértem! Most még rájöttem valamire: A fő panelon van egy kis panel(allítólag ez a vezérlőmodul, ami 80"lábas"), ha ezt kiveszem, akkor nem világít a LED, de viszont az elején amikor bedugom a konnektorba, akkor kattan a relé, ennyi se kép se hang! Ha valaki találkozott ehhez hasonló problémával legyen szíves írja le! Előre is köszönöm!!!
Sziasztok,
Jo lett a tv, szepen dolgozik azota is. Egy olyan jelenseg figyelheto meg, hogy kb 10-20 perc hasznalat utan bizonyos konturoknal, a jobb oldalukon tulnyulik egy 1-2centis piros sav es ezek a kep tartalamaval egyutt mozognak. ha valtok szinsemat, akkor eltunik ez a jelenseg, de mondjuk a leghidegebb szinsemanal is elojon egy ido utan. Ilyet mi okozhat? Koszi!
Szia!
A sorvégtranzisztort ellenőrizd. Lehet, hogy zárlatos, és azért nem indul. Ezen kívül még a rajz alapján ellenőrizd a tápfeszültségek meglétét.
Tekerd feljebb a G2 (Screen) potmétert. A sortrafón találod ezt a beállítót.
Szia! Köszönöm a nagyon gyors választ!!!
A sorvégtranzisztort már megmértem és nem zárlatos. Keresem tovább a hibát. Üdv!
Sziasztok.Egy LG tv-ben ugyancsak BU808 elszált.Kicseréltem,a kollektorán 10 voltot mérek.A táp szekunder oldalán a dioda után szintén 10v,a másik dioda után 0 v.Diodák jók,a 160 v-os 47mf-os 2db kondi is jó.Hol keresgéljek.Köszi
Szia!
Ha nincs beforrasztva a BU, akkor mekkora a sortápfeszültség?
Elkók cserélve lettek a szekunder és a primer oldalon? Mi a típusa?
Aprimér 400v 100mf és szekunder oldalon a2db 160v 47mf lett cserélve.Abekapcsolás pillanatában 1-2 másodpercig megkéne lenni a130-150v-nak,ha jól tudom, mig le nem tilt atáp zárlat vagy más okból.De semmi, csak 10v meg világit a készenléti led.A diódák jók.Model:RE-21CC30RX
Sziasztok. Egy kis segítséget szeretnék kérni.
Van egy hagyományos 7 éves LG TV-m. Az utóbbi napokban mintha teljesen megbolondult volna. Vízszintesen három sávban van csak szín és CSAK piros,zöld és sárga látható rajta. Mi lehet a problémája? Tud segíteni valaki?
Ha zárlatra dolgozik a tápegység, akkor egyáltalán nem állnak fel a feszültségek. Akkor sem állnak fel rendesen, ha a sorvégfok nem indítható. A tíz voltot a tuner fémháza és a szűrőkondi pozitív fele között méred?
Felmerül a kérdés, hogy a vezérlés (készenléti led) hogyan működhet, ha a tápfeszültségek ennyire alacsonyak. A BU808 cseréjekor gondolkodás nélkül cserélni kell a bázisában lévő elkót is (C613). Gyakran ennek a kiszáradása okozza a BU tönkremenetelét. Rajz:11AK30 A11
szia!
Nekem egy loewe vitros produkált hasonló hibát, kicseréltem a digitlapon az epromot és beindult. Javaslom probáld meg te is.
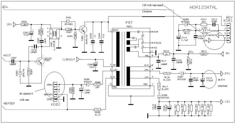
Csáo bocs el kellett utaznom a hétvégén nem tudtam foglalkozni a tv-vel most már vagyok.Szóval a TD02 tranzi kollektor lábán 120volt van úgy hogy elmegy oda az áram.
|
Bejelentkezés
Hirdetés |





Innen messze van minden és sok az alkalmankénti 1-2 ezres a futárra





