Fórum témák
» Több friss téma |
Fórum » TV hiba, mi a megoldás?
Csináltam még egy mérést
Sajnos fényképet nem tudok készíteni, de bármit elmondok róla amit kell. Egyébként a TV típusa: LG TYP.NO: RE-21CC30RX :yes:
Szia.Természetesen a müszer com vezetéke a tuner fémházon a másikat akár hova teszem,BU kollektor vagy kondik + sarka, 10v van.De a szekundr oldalon a trafó után közvetlen két nagyteljesitményü dióda van.Na már itt is csak 10v van az egyiken a másikon 0v.És a led világit. Kicseréltem c613-at,de megmértem 10mf,jo volt.A primér oldalon elko csak kettö kicsi van meg 5db pár nanos,ezeket nem cseréltem.ÉS 8db dioda,jo értéket mutatnak,nem szedtem ki öket , ugy mértem.
A többi tápfeszültség hogy alakul? A D807, 805, 803, 810, 806 katódján milyen feszültségek vannak?
A D806,810 nincsfesz,805-ön 1,3v a 8071-1,7 v között ugrál , a 803-on 9v és amit nem kérdeztél a 808-on van az a bizonyos 10-10,5v amit mindenhol mérek.Nem tudom,hogy mekkora feszt kéne mérnem ezeken a hrlyeken.Esetleg a primér oldalon kicseréljem azt a két kicsi elkót
A BU báziskondenzátorát kicserélted? Bizony, a primer oldali kis elkót is cseréld! A rajz linkjét megadtam, abban benne vannak a helyes feszültségértékek.
Kicseréltem pár elkót,most már a készenléti led sem világit és nincs sehol fesz a szekunder oldalon!És a táp halk kattogása is megszümt. Kezdem elölröl és megnézem a rajzot .Köszi
Elkerult testveremhez a keszulek, a hetvegere visszahozza es akkor kiderul!
Szia. Mivel nem vagyok tv szerelő, így nem tudom pontosan melyik az eprom (a digitlap az amire én gondolok, az a kispanel, amin van egy csomó IC? köztük van egy nagyob IC, lapos, kb. 100db. lábbal és ez az egyedüli ami foglalatba van, a többi forrasztva van...ez lehet az eprom?) Bocs a sok kérdésért
Kb mennyibe kerülne az az eprom? Honnan lehetne olcsón megrendelni? Még egy utolsó kérdés: mennyi az esélye, hogy az baja? Tettem fel képet is!Üdv.
A hibajelenséget lenne jó látni, mert így nehéz elképzelni, hogy mi is van a képernyőn.
A control-panelen van egy M24C64-es típusú EEPROM. De először inkább a hálózati tápegység feszültségeit mérd át. Az EEPROM-al az a baj, hogy azt tartalommal is fel kellene tölteni, bár gyakran egy üres is jó szokott lenni.
Rajz: PHILIPS CHASSIS A02E AA SM
Szia Kadarist! A Mátrának már régen nem volt semmiféle "elektronikus" baja.. amikor én még javában bogarásztam hogy hol tünik el a videojel,és mi az oka a magas katódfesznek.. más oka volt a "magas" katódfeszültségnek és a videotranzisztorokon mért helytelen feszültségeknek.. G1:149V - K:150V azonos potenciálon vannak,egyik sem szabályozható.. minden más érték helyes.. fény van meg visszafutási csikok.Hang van.. a hiba oka szerintem a katód-vezérlőrács zárlat.. emléklszel amikor azt mondtam.. "nyakamat rá hogy a cső jó...?" hát pedig ez nem jó
Megpróbálom leégetni egy pár száz µF-os/pár 100V-os elektrolit kondival,úgy hogy a katódra megy a kondi + vége a G1-re a - Javits ki légyszi ha nem igy kell... ha elcseszerinteném,van kint modul sztár 24 (káva+cső)
Szia!
Jó ez a leégetéses módszer. Ha túléli, akkor egy darabig még jó lesz a csöved.
Szia! Kösz a felvilágosítást!
Jut eszembe: amikor szétszedtem a TV-t, találtam 1 zacskót,benne volt 2 alkatrész: 1 kondi és 1 nem tudom micsoda : Sparkgap dsp501 vagy Szikraköz (olyan mint egy "üveg"dióda, de nem az! gondolom a védelemhez kell). Mindkettő a tápból volt kiforrasztva! A Sparkgap az fekete volt, lefüstölt. Ebből viszont van még egy egészséges a panelon. A rajzon 1590 és 1591-es alkatrészek. Elvittem elektronikai boltba, ott nem tudták megmondani, hogy mi az!! Lehetséges, hogy azért nem indul, mert most nincs benne??!Köszi a segítséget!!
Sziasztok!
A szomszédba lakó hölgy Orion Nárcisz tipusú tévéje elromlott.Bekapcsolás után hang van, a kép pedig csak vízszintesen középen egy kb fél cent vastag csíkban jelenik meg. Távirányítóval mindenre reagál. Van valakinek valami ötlete? Mennyire javítható házilag? Üdv!
Szia!
Könnyen javítható házilagosan is, ha van egy kis elektronikai előképzettséged. A függőleges eltérítés panelét kellene ellenőrizni, megmérni a tápfeszültségeket. Ez a panel a jobb oldali kihajtható nagy nyákon van.
Sziasztok!
Véletlenül mágnes került a TV közelébe, így a képernyő jobb oldalán szép lila színben pompázik. Mit lehet ilyenkor kezdeni vele? Van valami javítási mód??
Egy erős mágnessel körözgetve ki kell "húzni" belőle..
Üdv!
Nah rendeltem a tv-hez 4 db diódát ki is cseréltem őket, de semmi.. talán egy másodpercre mintha megindulna, mert kattan egyet és van nagyfesz is egy pillanatra, de egyből letilt a táp, mi lehet még a gond? Üdv.: Peti
Távirányítóval is próbáltad indítani? Tápfeszültség-ellenőrzést tudok javasolni.
Húzd ki a hálózati csatlakozóból a kábelét, várj egy fél órát, és kapcsold be. A saját lemágnesezése ki szokta venni a színtisztasági hibákat.
Nem! sajnos a távirányító nincs meg hozzá majd veszek hozzá egyet,csak előbb működőképes legyen.. a tápfeszeket ellenőrzöm majd írok, hogy mire jutottam..
Hali!
Méregettem feszültségeket a sortrafó körül, de sehol semmit nem mértem..! próbáltam végigkövetni a vonalakat, rossz diódát, szakadt ellenállást keresve, de nem találtam semmit.. kisípoltattam a tekercseket a sortrafóban azok nem szakadtak... mit nézzek még meg?üdv..
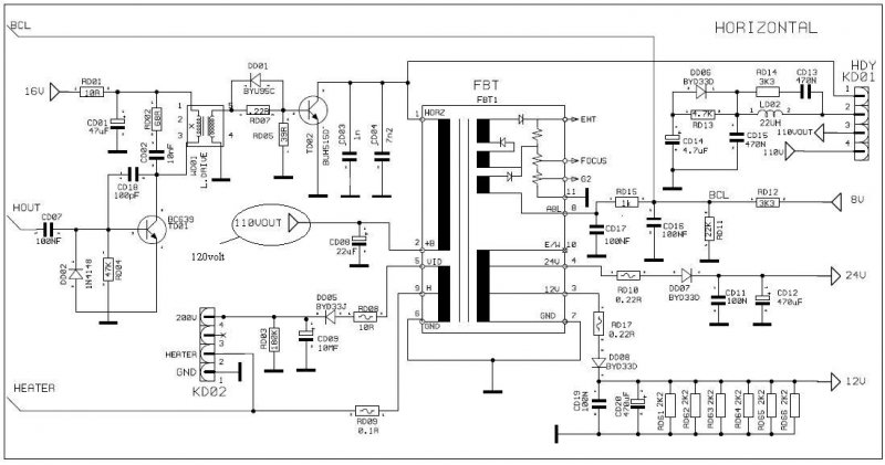
Kövesd végig a sortápfeszültség útját a tápegységtől (eir. dióda) a sortranzisztor kollektoráig. A rajz sokat segít.
Sziasztok.
Barátnőméknek az egyik tv-je mikor bekapcsoljuk csak kattogó hangot ad. Másodpercenként kb kettőt. Se képet sem ganhot nem ad. A kattogás nem a hangszórókból jön, hanem máshonnan, aminek a helyét még nemtudtam meghatározni, mert nem szedtem szét! Szerintetek mi lehet a baja? Segitségeteket előre is köszönöm! Üdv: Fodor
Áthúz a sorkimenő! Ne próbálkozz, kapcsold ki és javítsd meg mielőtt komolyabb baja lesz!
Szia!
Zárlatra dolgozik a tápegység, és az kattog. Leggyakrabban a sorvégtranzisztor zárlata okozza táp túlterhelését.
Sziasztok valaki találkozott már olyan hibával hogy bekapcsolja a tvét talán egy pillanatra meg is villan a kép és abban a pillanatban ki is kapcsol?Ez mi lehet?sortranyó az jó.Ja és ez már nem az elöbbiekben irt tv.
sziasztok van egy orion tv pt90 es saszival, viz került bele azota nem ad életjelet, áramot vesz fől. STANDBY sincs.
Mivel kezdjem mit érdemes megnézni. |
Bejelentkezés
Hirdetés |





Kb mennyibe kerülne az az eprom? Honnan lehetne olcsón megrendelni? Még egy utolsó kérdés: mennyi az esélye, hogy az baja? Tettem fel képet is!
talán egy másodpercre mintha megindulna, mert kattan egyet és van nagyfesz is egy pillanatra, de egyből letilt a táp, mi lehet még a gond? 




