Fórum témák
» Több friss téma |
- Ez a felület kizárólag, az elektronikában kezdők kérdéseinek van fenntartva és nem elfelejtve, hogy hobbielektronika a fórumunk!
- Ami tehát azt jelenti, hogy a nagymama bevásárlását nem itt beszéljük meg, ill. ez nem üzenőfal! - Kerülendő az olyan kérdés, amit egy másik meglévő (több mint 17000 van), témában kellene kitárgyalni! - És végül büntetés terhe mellett kerülendő az MSN és egyéb szleng, a magyar helyesírás mellőzése, beleértve a mondateleji nagybetűket is!
Azt hogy tudom megmérni?
Rá van kötve 5V, a csatlakozóknál 4.99V-ot mértem. És a mikrofon bekötésében sem vagyok biztos. Elvileg van pozitív és negatív lába, és a pozitív lábat kell a tranyó bázisára. http://www.hestore.hu/termek_10022505.html?pic_id=9795 A mikrofon hátulján az egyik lábhoz 3 kis csík csatlakozik. Ha jól mértem, ez a negatív, bár ebben nem vagyok biztos. Ezt hogy lehet megállapítani?
Mert nagyobb a hatásfoka(azt hiszem a kisebb szórt mágnesesség miatt).Ha nem,majd az okosok kijavítanak!
Eszrint jól mértem. Ahol a három csík van, az a Gnd.
http://www.hobbielektronika.hu/forum/files/be/be5103d09a481b9290d0f...4e.jpg
Sziasztok!
Én az első projectemet szeretném megvalósítani mert egy légpárnás hajót szeretnék építeni de nem tudom miből legyen a test karton vagy hungarocel és milyen akksiról menjem mert a szoknyáját megoldom sittes zsákból csak az a lényeg hogy minnél könyebb legyen hogy a ventillátor amire készítek szűkítőket hátha nagyobb a toló erő meghajtsa. Aki tud valamit még javasolni annak várom ötletét. Előre is köszönöm: Zsombor
Jobb lenne ITT folytatni.
Oké, átmegyek oda.
Thx
Hello!
Olyan fejegységre amire az van ráírva hogy 4-8 Ohm-ig lehet rá kötni hanszórót és én 8 Ohm-osat rakok rá abból lehet valami probléma , illetve gyengébben fog szólni mintha ugyanolyan teljesítményű 4 Ohm-osat tennék? Előre is köszönöm a segítséget!
Gyengébben fog szólni, de soha nem probléma ha nagyobb impedanciáju hangszórót illesztesz, ha viszont kisebbet az már baj lehet.
Sziasztok.
Az alábbi kapcsolás max. hány Hz-t tudhat? A válaszokat előre is köszönöm.
Nem lesz semmi probléma. Az meg, hogy hogyan szól nem a leadott teljesítménytől függ csak. (ami 8 Ohm esetén valóban kisebb) Tehát nem fog gyengébben szólni.
Nagyfrekvenciás célra miért nem szinuszoszcillátort használsz? A négyszögjel rengeteg felharmonikust termel, ráadásul torzul is a jelalak nagyobb frekin.
Azért nem használok szinuszoszcillátort mert nem tudom hogy mi az. A jelalak ugysem számit. Az mit jelent hogy rengeteg felharmonikust termel?
A négyszögjel felharmónikusairól: Bővebben: Link
Az oszcillátorokról általában: Bővebben: Link Szuper doksi: Bővebben: Link Tessék elolvasni!
Sziasztok. Ujra én.
Nem tudna valaki valamilyen olvasnivalót a FET-ek meghajtásáról, használatáról.
Sziasztok. Ahogy telik a nap egyre több kérdésem van.
A kérdés az lenne hogy van egy régi monitorom és egyszer egy mágnest tettem véletlenül közel hozzá és a kép egyik oldala elszineződött. Mit lehet vele tenni hogy ez elmuljon. A válaszokat köszönöm előre is.
Szia
Egy ki-be kapcsolás nem hoz eredményt? Próbáltad már? Kellene.
Kapcsoloelemkent akarod hasznalni?
Egyebkent remek olvasmany az adott FET adatlapja.
Hali!
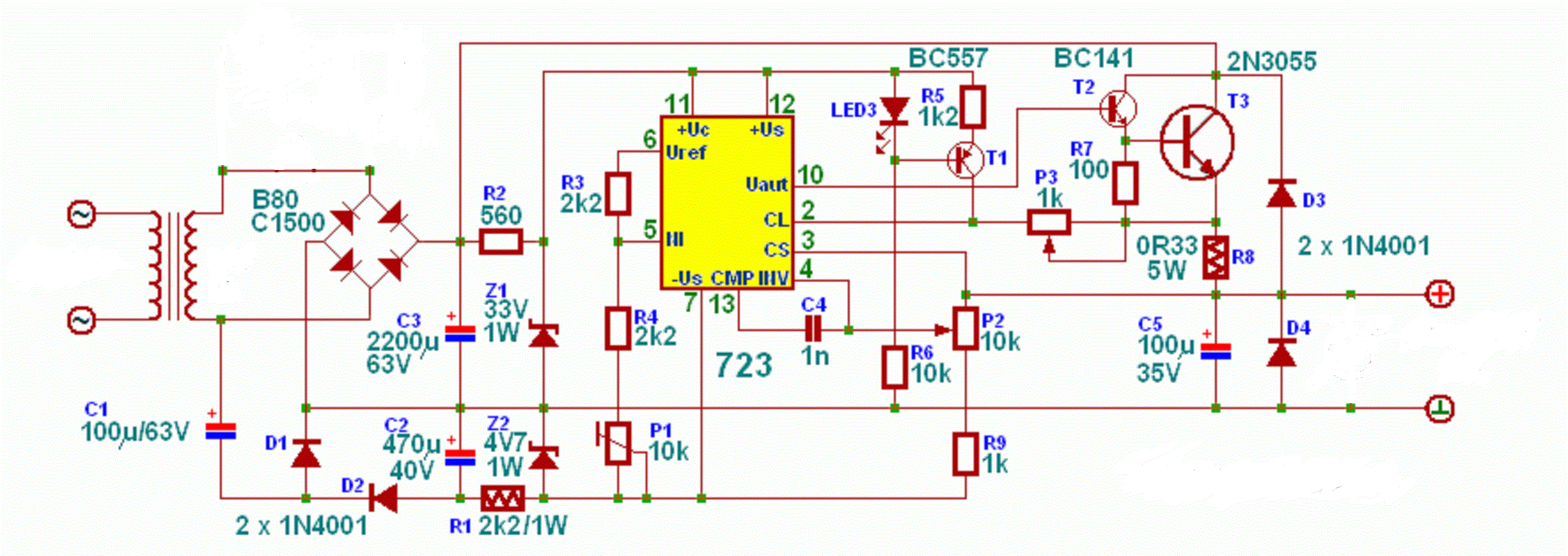
Azt szeretném kérdezni, hogy a csatolt kapcsolás működhet-e ha így megépítem, illeve hogy a kiemeneti fesz levihető-e 0V-ig. R7-nek mi a szerepe? köszi
Igen, működhet. A 100 ohm a kimeneti Darlington-pár munkapont beállítója.
Egy másik verzió: Bővebben: Link. A LED az áramkorlát belépését jelzi.
Értem, köszönöm a választ!
Amúgy az eredeti kapcsolás(csatolva) azért hagytam ki pár alkatrészt, mert az áramkorlát számomra felesleges viszon a 0V-tól való szabályozás fontos lenne.
Az áramkorlátnak nincs köze a nulláról induló feszültségnek. Áramkorlát kell, főleg ha labortápnak akarod használni. Ne töltsd fel a képet ilyen sokszor, nincs értelme.
Azt tudom, hogy semmi köze a 2-nek egymáshoz és ha jobban megnézed, a 2 kapcsolás nem ugyan az. Mivel az egyik(az utóbbi) abba van áramkorlát, még amit legelőször csatoltam abba nincs. Elvileg 0V-ról indul a szabályzás de mivel jópár alkatrészt kivettem, ezért úgy gondoltam, hogy megkérdezem így még működőképes-e.
És még annyit had kérdezzek, hogyha az áramkorlát nélküli kapcsolásban R7 ellenállást elhagyom mi történik?
Az áramkorlátot nem vetted ki. hisz az R8 (áramfigyelő ellenállás)ugyanúgy be van építve a 2-3 láb közé. Legfeljebb a szabályozhatósága és a visszajelzése szűnt meg. Zárd rövidre az R8-at, és akkor tényleg nem lesz áramkorlátozás.
Elnézést, lehet, hogy kicsit félreérthető vagyok de nem nagyon vagyok tisztába a fogalmakkal csak naggyából tudom mire való.
Szóval..a második kapcsolásban van egy olyan labortápegység amit 0V-tól lehet szabályozni, illetve szabályozható az áramkorlátja. De mivel nekem a szabályozható áramkorlátra nincs szükségem arra viszont igen, hogy 0V-tól lehessen szabályozni a feszültséget. Ezért az első kapcsolásban megpróbáltam kiszedni azokat az alkatrészeket, amik szerepet játszanak az áramkorlát szabályzásában, illetve az olyan alkatrészeket amik nélkül még működhet a táp, törökedve a legegyszererűbb kapcsolási rajzra. Szóval a kérdésem az, hogy mi történik akkor, hogyha az első kapcsolásban elhagyom az R7-et illetve hogy a kimeneti feszültséget lehet-e majd 0V-tól szabályozni? Köszi
Ajánlatos az ajánlott kapcsolást alkalmazni, nem takarékoskodni filléres alkatrészekkel. Nem véletlenül van ennyi és olyan alkatrésszel megépítve ez a nagyon jó kis stabilizátor. Kár lenne rontani a tulajdonságait. Áramkorlát KELL!
De mivel én még csak kezdő vagyok komolybbat még egyszer sem építettem. Csak 2 kérdést tettem fel de rendes választ még nem kaptam rályuk
Sziasztok!
Az volna a kérdésem,hogy kondenzátor mérésnél a vizsgálandó kondim kapacitása nagyobb a műszerem méréshatáránál. Ugyebár sorba is kapcsoltam vele egy előre kiszámított értékűt így ugye a kapacitás le is csökken és be is fér a méréshatárba. Mivel a vizsgálandó kondi egy puffer (470µF-400v) így méretileg elég vaskos.Nem befolyásolja -e a mérést ha csak jóval kisebb méretű kondival kapcsolom sorba(méretileg kisebb).Magyarul nem baj-e hogy a két kondi fegyverzetében nagy a felületi különbség? (Szerintem nem gond ,de ki tudja...) köszönöm a választ |
Bejelentkezés
Hirdetés |








