Fórum témák
» Több friss téma |
Hali!
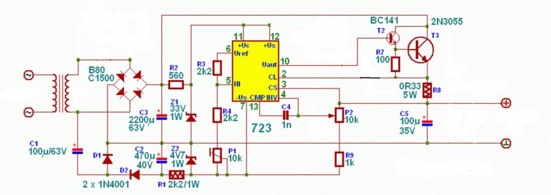
Azt szeretném kérezni, hogy a csatolt kapcsolás ha így összerakom működhet-e Köszi!
Üdv.
Ennél a kapcsolásnál R13 az áramkorlát,R12 a kimeneti 0V,R10 pedig a kimeneti feszej beállítására szolgál?
Szerintem jól látod, annyit, hogy ha sejtésem nem csak, az R12 egy trimmer poti, és a max kimeneti áramot szabályozza.
Köszönöm
én is valami ilyesmire gondoltam.
Rossz a sejtésed, mert a max. kimeneti áramot az R13 állítja be. Az R12 a kimeneti 0V feszültséget állítja be. Le van írva a szövegben.
Szia.Akkor jól írtam.
Úgy kell beállítani,hogy R10-et lehúzom a 0v-nak megfelelő állapotra és itt állítok be R12-vel 0V-ot igaz?
Igen jól írtad, de a kimeneti feszültségállító az R11.
Vagyis igen, jaj, nem figyelek, az R13-ra gondoltam, csak elírtam, szóval az egy trimmer poti, és egyszer kell beállítani, az határozza meg a későbbiekben a max kimenő áramot. Ott is van a lábán, hogy Ilim.
Szia Doncso!
Megnéztem a kapcsolásod amit készítettél és nagyon tetszik. De annyit módosítottam, hogy rárajzoltam a testelést, hogy kevesebbet keljen maratni. csak az a kérdés, hogy a negatív oldalhoz csatoljam a testet?
Sziasztok!
Az lenne a kérdésem hogyha van 2 darab 4 pin csatlakozású ventilátorom az hogyan tudom megcsinálni hogy hálózatról menjen. (Mit kell vennem) Ja 12 volt kell egy-egy ventinek. Kérlek a lehető legegyszerűbben írjátok.
Szerezz egy régi számítógéptápot.
(legolcsóbb leggyorsabb) Idézet: Megtisztelsz Zolikám. „Doncsó a barátom” Idézet: Ezt töled elismerésnek veszem , köszönöm.„jól néz ki a nyák, mindjárt más,” Vaszil29: Zoli jól mondja, a negativ a test lényegében. Annyi még, hogy a 2955-öst mindenképp, a 7824-est nem árt ha bordára teszed, ezért tettem őket a panel szélére. Üdv.
DE mivel én egy laptop hűtőpadod szerettem volna csinálni így egy kicsit nagylennev vagy nem???
de lehet hogy nem is éri meg mert kicsit átszámolgatva 2500 ft fölé jön ki és hát ennyiért már összeszereltet kapok na mind1. Várom még a lehetőségeket. Ja van a neten egy ilyen (googleba notebook hűtőpad házilag és kiis adja) Na vmi ilyesmit szeretnék én is. (Tehát azért egy tápot betenni a szekrénymögés az kicist érdekes)
Hoppá, most nézem, hiába szép a terv, ha nem jó. :hide: Itt a javított. Remélem nem kezdted még el.
Az előzőt egy kóbor modi kérem vegye ki, mert hibás. Üdv.
PC táp felesleges. Minek egy 200mA körüli fogyasztású ventillátorhoz egy több tíz A t tudó táp? Csak egy trafó kell, grätz híd, puffer és szűrőkondi, és egy 12V os stabilizátor. (talán még ez is felesleges.) A venti PWM bemenetét vagy földre kell húzni, vagy 5V ra az elindításhoz.(ebben az esetben kell egy 5V os stabilizátor is.)
moltam: hát ez elég bonyolultnak hangzik ugyanis full kezdő vagyok.
köbzoli: és az hogyan oldjam meg mikor 4 pin jön ki a ventiből
ja mennyi ennek az anagköltsége?
Sziasztok.
Olyan tápegységre lenne szükségem amit 100-150V-ig és 2A ig tudnék használni. Van erre bevált kapcsolási rajza valakinek? Köcce. Pisti
Milyen célra?
A szabályozható toroidtrafó nem leválasztó, hanem autotrafó. Életvédelmi okok miatt fontos tudni, milyen célra kell a tápegység.
Természetesen igazad van. De a kérdező specifikációjából nem derül ki hogy mire is kell neki, és a kérdésedre sem válaszolt. Szerintem az általam linkelt berendezés, bár ez nem bevált kapcsolási rajz, de teljesíti az általa ismertetett specifikációt.
Gyanítom, hogy nem erre gondolt, csak azért tettem be, hogy lássa mennyire hiányos, amit velünk közölt.
Nem még nem láttam neki!
De nemsokááá!!!
Üdv Zolibá!
Elkészült a nyák a táphoz. Az lenne a kérdésem, hogy 1N4007 Jó lessz-e a hídnak?? üdv szabi
Nem, mert az 1n4xxx diódák 1Amperesek és a feltett kapcsolás meg 3A-t tud.
|
Bejelentkezés
Hirdetés |





én is valami ilyesmire gondoltam.
(legolcsóbb leggyorsabb) 




