Fórum témák
» Több friss téma |
Fórum » Kapcsolóüzemű labortáp építése
Nagyon szépen köszönöm mindenki nevében!
Üdv.!
Volna egy buta kérdésem.
A teliföldön, amelyik lábnál csak ilyen "kereszt" van azt is földre kell kötni, vagy az csak az 1. vagy pozitív lábat jelöli, amit el kell távolítani?
Nagyon egyszerű: azokat a lábakat kell beforrasztani alkatrészoldalról IS.
Generálhatok olyan maszkot is, ahol nem csak kis vonalak vannak hanem ott telibe van az egész.
Ó nem kell köszönöm így is telljessen megfelel, csak nem tudtam hogy azt is be kell-e mert van ahol telibe van, de mostmár tudom hogy ott is be kell ahol csak keresztbe vannak a csíkok! És köszi mégegyszer!
Üdv.!
Sziasztok! Megépítettem Attila tápját, de nem túl tökéletes. Előszöt a panelmérő nem mutatott nullát, hanem 8asokat, de azt megoldottam, valahol zárlat volt. azt nem tudom, hogy probléma-e az, hogy árammérő állásban nem mutat nullát? És az, hogy a 10k-s helitrimmer helyett 20k-s van benn? És Attilát figyelmeztetni szeretném, hogy nincsen rajta az alkatrészlistán a 220nF os kondi! A 100uH-t az E42-es magra csavartam, 2 párhuzamos szállal, de nem 1.2 esből, hanem csak 1 esből mert ne volt más itthon. Remélem ez nem probléma. A 220nanós kondit úgy oldottam meg, hogy egy 150 és egy 100 nanósat kötöttem párhuzamossan, remélem jól cselekedtem. A vizszintes panelon az egyik trimmer is nagyobb, nem tudom miért az jött. Na de most jön a nagyobbik probléma. 2 ellenállás füstgépesdit játszik. Először R4 füstölt, akkor kerestem körülötte zárlatot meg ieneket. Szerintem sikerült elhárítani egy zárlatot, mert utána már nem füstölt. Ezután R60 kezdett el füstölni
. Serintetek mi lehet a probléma? Ha tudtok segítsetek! Előre is köszi! radiomano
Üdv.!
- A panelmérő villogó nyolcasai egy hibaüzenet, azt hiszem az órajel vagy a referencia hiányát jelzik. - A 10k-s helitrimmer azért 10k-s, hogy biztosan be lehessen állítani a helyes kimeneti feszültség-értéket. Ha 20k-t tettél be helyette, akkor feleannyira finoman tudod csak beállítani a kijelzett értéket, illetve lehet, hogy az osztó 'elbillnése' miatt egyáltalán nem tudod beállítani, mert már a trimmer osztásarányán kívülre esik. Egyébként szerintem elfér ott a 20k is. - A 220n kapcsán köszönöm hogy szóltál, javítom az alkatrészlistát. - Az 1,2mm-s vezeték helyett jó lesz az 1mm-es is. Csak akkor gond, ha nagyon melegszik. - A 220n-s kondi helyett igen, jó a 150n+100n párhuzamosan. - R4 disszipációja elvileg az alkatrészlistán megjelölt tokozás határértékén (0,6W) belül van. Ugye 0,6W-os ellenállás van ott? Ha igen, akkor vagy valami zárlat van ott is, vagy valamilyen okból az előszabályozó túl nagy áramot vesz fel. Ezt meg kellene mérni; a legegyszerűbb az, ha megméred közvetlen az R4-en lévő feszültséget. -R60 egyszerűen nem melegedhet! Azon (számottevő) áram nem folyik soha. Ezért itt szinte biztos, hogy valamiféle zárlat van. Az R60 füstölése és az R4 'nem füstölése' közt pedig biztos nincs összefüggés.
A 8 asokat sikerült már tegnap eltűntetni egy kis kaparászással, az ellenállások pedig olyan értékűek, amilyeneket oda szántál!
Nos odáig eljutottam, hogy az egyik IRF, amelyik a hűtőbordán van, az teljessen zárlatos. Valőszínűleg ezért füstölt szegény R60. Az lehetséges hogy gyárilag volt rossz? Vagy első bekapcsolásnál volt egy kis zárlat és amiatt ment tönkre? Mert oda átraktam a másikat, bekapcsoltam semmi nem történt, a panelmérő is mutatott valamit fesz. mérő állásban. és amikor elkezdtem a fesz potit felljebb tekerni, valami kis füst szállt fel és elpukkant a 10A os bizti. A füst elképzelhető hogy a biztiből szállt fel, mert nem láttam semmit megégve a panelon. Miközben tekertem semmi nem változott a kijelzőn. Csak kb 6.5 V ot mutatott és nagyon ingadozott. Lehet hozzá köze a PC tápos sárga gyűrűre tekert transzformátornak? Te hányas hangszóró vezetéket tekertél rá? A 100uH nek mindegy hogy melyik kivezetése melyik irányban van? És én kb 2-3 menettel tekertem rá többet 3 sornál, arra gondolván, hogy az 1.2 es vezeték több helyet foglal.
Gondolom az áteresztő fetre írtad hogy zárlatos, mert az R60 annál van. Biztosan ez okozta az R60 füstölését.
A fetek nem szoktak gyárilag zárlatosak lenni, azt valami okozta. Idézet: „Vagy első bekapcsolásnál volt egy kis zárlat és amiatt ment tönkre?” Az attól függ, hogy a zárlat hol volt... A PC-tápos sárga gyűrűre tekert trafónak és a 100uH-s induktivitás bekötésének, illetve menetszámának ehhez a dologhoz semmi közük sincs. Az induktivitásoknak általában nincs polaritásuk. Most már többször kiderült, hogy zárlatok voltak/vannak a panelon. Szerintem könnyen elképzelhető hogy még mindig van, ezért azt tanácsolom hogy nagyon alaposan nézd át a panelt! A nyákot vasaltad vagy fotóztad? Mennyire jó minőségűre sikeredett? A forrasztásaid mennyire jók? Az alkatrészoldali teliföld nagyon jó dolog, csak sok veszélyt rejt (zárlat). Én megnézném, hogy a teliföld milyen potenciálon van.
A nyákot fotóztam, szerintm elég jól sikerült, a vezetősávok között jól lehetett látni a határokat. A forrasztás sajna nem mindenhol sikeredettvalami fényesre, mert elfogyott az ón és nem kaptam a közelben csak 1,5 est.
Már többször felötlött bennem, hogy a hobbistáknak mekkora probléma a labortáp. Anno én is sokat szenvedtem vele. Megépítettem egy halom tápot, de végül csak egyetlen táp felelt meg az igényeimnek. Ami természetesen egy Voltcraft gyári táp.
Két megoldást találtam ki, egy egyszerű, csak kommersz alkatrészekből álló labortápra. Melyekkel szemben az alábbi követelményeket támasztottam: - 0V-ig le lehessen szabályozni, de minimum a 0,6. - 30-35V-os maximális kimenő feszültség, 3A mellett - Áramkorlát, feszültség és teljesítmény határolás! - fesz. pontosság max: +-10mV. - áram pontosság max: +- 1mA - hullámosság, max +-1mVrms Két megoldás volt: 1. LM350 adj. feszültségét 50kHz-nél nagyobb PWM-el feedback-el, és kimeneti feedback-el kontrollálva állítom elő. Eredmény: Eszméletlen stabil, jócskán az 1mV-is is felülmúló állandó áramú stabilitás. Ám az LM350 belső szabályázása nagy terhelés levétele után azt eredményezte, hogy a 16MHz-es procival működő PID szabályzás próbálta tartani a megfelelő beállított feszültségnek megfelelő adjusztot (persze figyelembe véve a környezetet) és az egészet a 350 húzta keresztbe, mert megugrasztotta a feszültséget. Sokáig a szoftverben kerestem a hibát, de digitszkóppal a teljes 5mp-es idő karakterisztikát felvéve rájöttem, hogy belül a 350 csúszik el. Egy nap -> Kuka. 2. Ötlet, melyből mára komolyabb áramkör is született: Egy sima step-down. Kétlépcsős, előszabályzott. Szükséges táp: 2x12VAC. A rendszer a digitálisan beállított feszültségtől függően vált 1x12V vagy 2x12V-os szekunder állásokra. Ezáltal mindig könnyen, relatíve magas értéken tartva az előszabályzó kitöltési tényezőjét -> Stabil itt nagyon. Ezután következik a végső stabilizálás. Egy processzor generálja mindkettő PWM jelet, és 5V különbséget tart előfok és végfok között. Mivel a 0,5V-hoz az előfok márcsak ~ 5V-ot ad ki, nagyon szépen itt is magas a kitöltési tényező. Nagyjából 4 órás teszt után, logolt áram és feszültség értékek eredményeképp az lett, hogy hatásfoka nagyjából 85-90% (-) ugye a trafó veszteségei. Direkt célom, hogy a 220V-2x12V sima normál trafó legyen. Ennek két oka van: 2x12V-os táppal mindenki még a kezdők is szabadon játszhatnak, míg egy rezonáns SMPS nem egy amatőrnek való téma. És, hogy mégis jó legyen a hatásfok, ezért kapcsol a feszültség feljebb-lejjebb tekerésekor automatikusan a szekunderek között. Továbbá nem kell kifejezetten Low-ESR kondi, és ugye az előbb is ismertetett ok miatt, nem futkosnak 300V DC-k. És nincsenek speckó tekert trafók. 3A-es toroid gyűrűs 100 vagy 330uH-s boltban kapható induktivitás a lelke. Persze full FET-es. 2x12V-os trafója szinte mindenkinek van otthon, amivel azért egy nagyjából 30VDC-s tápot lehet fabrikálni. Eddigi mérések során arra jutottam, hogy uS-os az az idő, amíg a táp szabad lehet, visszaszabályzás nélkül. Ezalatt eleve az induktivitás miatt nem tud esetleges kontrollálatlanság miatt annyira kiszaladni a proci keze alól az irányítás. Ráadásul változik a PWM frekvencia is direkt, növelve ezzel a PWM felbontását. Nagyon sokat segítenétek, hogyha írnátok egy két tapasztalatot ha volt már komolyabb kísérletetek változófrekvenciás PID SMPS-el. Eddig az eredmények kecsegtetők, de ki tudja... Lehet valami elkerülte a figyelmemet. Azt is szívesen fogadom, hogyha megírjátok, szerintetek mennyire életképes egy ilyen labortáp. Köszönöm.
Egy nagy teljesitmenyu tapot szeretnek vasarolni. Lebeszeltetek a sima trafokrol, ezert kapcsolouzemu tapokat nezegettem.
Mondanatok nekem velemenyt a kovetkezo ket termekrol: http://commed.addel.hu/detailproduct.php?storeid=2906&productid=442894 http://www.fotexnet.hu/conrad_s171/page/item/195107/labor_tapegyseg...60_pfc Mindketto 60 A tud. Az olcsobbikban aramerossegszabalyozas is lehetseges es feszultsegszabalyozas sokkal szelesebb skalan. Utobbiban csak keves allithatosagi lehetoseg van, viszont van benne PFC es >85% hatasfokkal mukodik. Ti melyiket vennetek? Mi az a PFC, es miert dragabb egy muszer amelyik kevesebbet tud? Megbizhatobb, vagy csak csalas? Koszi!
Szia!
Amit a PFC-ről érdemes tudni:Bővebben: Link
Koszi a linket.
Mire vegig olvastam teljesen osszezavarodtam, de a legvegen kitisztult. Semmire nem jo a PFC, csak ha veszek egy irodahazat es tobbezer ilyen tapot akkor sporolhatok a kabeleken. Tehat akkor a PFC tenyleg semmit nem er? Mas is megerositene benne?
Igen, ahogy gondolod. Ahol több száz kapcsitáp dolgozik egyszerre, ott érdemes (és éri meg igazán) PFC-s tápegységeket használni.
Koszi. hat akkor kell szoljak a szomszedoknak is, meg azoknak a szomszedainak is, hogy vegyenek maguknak PFC-s tapokat, mert nekem csak egy db.-ra van penzem.
Te melyiket venned meg a ketto kozul? Hogyhogy az a dragabb amelyik kevsebbet tud? Hogy lehetseges ez?
Sziasztok!
Ezt a labortápot szeretném megépíteni: http://www.hobbielektronika.hu/kapcsolasok/stabilizalt_labortapegys...a.html csak azzal a különbséggel h én szeretnék kijelzőt is tenni hozzá... Azt szeretném megkérdezni h van vmien ötletetek hogy hogy tudnám ezt kivitelezni?? Előre is köszönök minden ötletet!
Hello üdv az oldalon!
Bocs, de ez a topik, a kapcsolóüzemű labortápokról szól. Ennek, meg köze nincs hozzá. De ha benézel ebbe a topikba, biztos találsz számodra megfelelő válasz, segítséget, vagy tápegységet. (Főleg, ha rövidítések nélkül, nem slamposan írsz! Mert itt ez nem célravezető..) üdv! proli007
Sziasztok
Segítségre lenne szükségem hogy egy ilyen elven működő tápegységnek hogyan kell a hibaerősítőjét kompenzálni? Esetleg valami képlet vagy akármi amin el tudok menni, mert szeretem érteni amit csinálok és nem csak hogy valaki kiszámolja nekem :yes: A segítséget előre is köszönöm Üdv: Sunci
Van nekem szétkapva egy pár CRT monitor. A kérdésem az, hogy a benne található kapcs.üzemű trafóból lehetne-e csinálni valami jó kis tápforrást.Valakinek hasonló tapasztalata? Köszönöm
Azok légréses záróüzeműek. Labortápegységnek nyitóüzemű jobb, ennek a kimeneti induktivitása készülhet nagyobb légréssel abból. Persze kisebb teljesítménnyel, sok zavarral a záróüzemű rendszer is használható. Ahhoz is át kell tekerned, mert 1-2 db feszültség kéne neked
a gyakran például -12,+5,+12,+35,+140V helyett .
Elkészült a prototípus V1.0
Feszültség kivezérelhetőség 2.5V-Ube-10%. Az ube-10% a TL494-es kitöltése korlátozza vissza. Áramgenerátor szabályozható a beállított értékek szerint. A kapcsoló fetek 46V és 2,5A bemeneti teljesítmény mellett langyosak (47C° a multiméter szerint). Lehet combosabb eszközök kellenek bele a 10A-hez. Vagy jobb hűtés, most egy apró borda van rajtuk. Itt egy pár kép: Az utolsó kép pedig az előző fejlesztés, ami nem kapcsoló üzemű hanem sima áteresztő tranyós (2,5V-50V@5A)
további képek és a kapcsolás
Te jó ég... SMPS-t összedobni légszereléssel, ráadásul ilyen nagy hurkokkal...
Nyáklapon ennél csak jobb lesz, az biztos.Amúgy ez labortápnak nem jó mert nem tud áramgenerátoros üzemben működni (vagy ha tud is, a kimeneten a nagy elkók miatt értelmét veszti).
Láthatod hogy ez még a V1.0
Ez még sokban módusulhat A hurkokhoz képes elég stabil az áramkör :yes:
Igen a további tesztekhez panel kell mert a própapanel gyenge "lemezkéi" így is nyöszörögve bírják ezt a 2,5A-t
Az áramkörből ki lehet cserélni kisebbre a kimeneten lévő kondenzátor(t)(okat) de, akkor amennyied részére csökkent a kimeneten lévő kapacitás annyiad résszel nőnie kell a kimeneti fojtónak ha csak 100µF-ra cserélem akkor is 20mH/10A marha nagy
de ez nem járható út. Valami javaslat? ![]() Szóval a kérdés jogos szerintem hogy mekkora kondenzátorokat illik a kimenetre tenni max? (Egy igazi labortápba nincs kondenzátor... vagy nF nagyságrendű )más ötlet: A hálózati transzformátor helyett is SMPS lesz. Ha azt alakítanám ki úgy hogy elvégezze az előszabályozást? Ha a feteknek nem kell ekkora feszültséget kapcsolniuk hanem csak valamennyivel többet mint ami a kimeneten be van állítva akkor nem kell akkora nagy áramimpulzust sem szűrnie a kimenetei LPF-nek. Mi a véleményed?
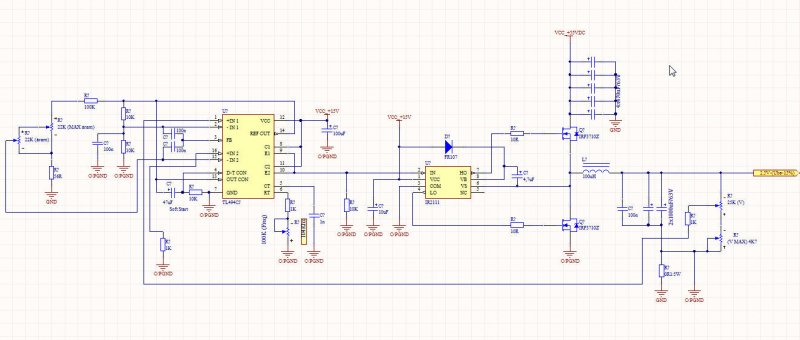
Nézd meg a kapcsolóüzemű előszabályozós labortápomat!
A lényeg, hogy egy kapcsolóüzemű labortáp soha nem fog olyan stabil kimenetet produkálni és sosem fog olyan gyorsan szabályozni mint egy analóg, disszipatív áteresztő fokozat. A megoldás hogy ötvözni kell a kettőt: Kell előbb egy kapcsolóüzemű táp, majd utána egy analóg rész. A kapcsolóüzemű rész feladata hogy csökkentse az analóg rész disszipációját, tehát előszabályozást valósít meg.
Ahogy elmélkedtem a tápegységeken eszembe jutott hogy mi lenne ha maga az SMPS táp (ami 230VACból csinál DC-t) lenne maga az előszabályzó? Akkor ki lehetne hagyni az SMPS és az analog szabályzó közül a kapcsoló üzemű előszabályzót. Drága fet/igbt-ket és kondikat meg fet meghajtót ic-t. Példaképp a mostani fejlesztésedben maga a rezonáns táp lenne az előszabályzó utánna egyből az analog szabályzó
![]() Mit gondolsz?
valami ilyesmire gondoltam:
|
Bejelentkezés
Hirdetés |




A teliföldön, amelyik lábnál csak ilyen "kereszt" van azt is földre kell kötni, vagy az csak az 1. vagy pozitív lábat jelöli, amit el kell távolítani?
Előre is köszi!








Nyáklapon ennél csak jobb lesz, az biztos.
Ez még sokban módusulhat
de ez nem járható út. Valami javaslat? 
)







