Fórum témák
» Több friss téma |
Fórum » Nagyfeszültség sorkimenő trafóval
Témaindító: (Felhasználó 1306), idő: Márc 1, 2006
Szia.
Ebben a kapcsolásodban nem lehetne a két 4148-as diódát valami mással helyettesíteni és ez a két dióda hogy védi a fet gate-jét a túlfeszültségtől.
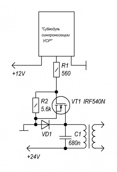
Ma volt egy kis időm és összedobtam egy pofonegyszerű kapcsolást egy IRF540N típusu FET-el a szubmodult használtam meghajtásként,a rajzon is látható semmi előfok,semmi túlbonyolítás nélkül is 4-5cm-es ívet gond nélkül húz 24VDC tápfeszről anélkül,hogy a tranyó megmelegedne...
Sziasztok.
Mivel már nagyon untam az elektromágneses megoldásom, így kipróbáltam kapásból azt a 2n3055-s kacsolást, csak bu208A-t használtam. A 27 Ohm-s 47 Ohm-a, 240 Ohm-t 250 Ohm-a cseréltem. Pöcre indul, kb 10-12kV 30V-n, úgy 6-8kHz-n megy. Egy-két kérdés: Hogyan növelhetem a frekit? Melyik ellenállást érdemes változtatni? Ha nagyobb a freki, nagyobb lesz az ív is? Jah egy jó tanács senki se tapizza a primert, mert nagyon eltudja rontani a napját. Íme pár kép. Előre is köszönöm a válaszokat.
Bármilyen gyors dióda jó bele.
Úgy védi, hogyha túlzottan megnő, akkor belevezeti a pufferkondikba (12V fölött), ha túlzottan lecsökken akkor meg az alsó dióda söntöli.
Szia.
Kérlek magyarázd már el hogyan kell értelmezni az adatokat. 60V-ról már lehetne a 2sk794 FET-et müködtetni?
Szia!
A freki növelését a menetszámok csökkentésével tudod elérni.
Igaz most a gyári tekercseket használom, azt tudom hogy ezek nagyobb hajtó feszre vannak kalibrálva(100V-300V között).
Akkor a kisebb menetszám, kisebb hajtó fesz, de nagy freki. Jó, köszi a segítséget.
Nem biztos, hogy nagyobb frekihez kisebb tápfeszültség tartozik, hisz nagyobb frekvencián nagyobb is a tekercs ellenállása.
Igaz most csak tanulmányozom a tranzisztoros rezgőköröket, de minden infó jól jön.
Persze hogy lehet, akár 12V-ról is, de ha rendes ívet akarsz akkor fűteni fog mint a fene.
(Mivel kapcsolóüzemű tápokban használják, ahol priméroldalon kis áram, pár száz mA folyik rajta, viszont 600-700V veszi igénybe) alfa007: variálhatsz a légréssel is, attól is változik a tekercsek induktivitása
Sziasztok!
Ajánlom böngészésre az alábbi oldalt: Danyk. Nagyfeszültség előállítása a legváltozatosabb eszközök és alkatrészek felhasználásával. Sok érdekes kísérlet fényképekkel és videókkal illusztrálva.
Ja h, magnetron üzemeltetés a fürdőszoba közepén. Indukciós hevítő kondibankját belevágta egy pohár vízbe. Röntgencsövet járat a nappali közepén, a legkisebb árnyékolás nélkül. Amiket megépít, kb. úgy néznek ki, mintha egy rakás alkatrészre ráöntene egy negyed kiló forrasztóónt.
A rajzok némelyike használható, csak a megvalósításról ne vegyen példát senki.
Az biztos, hogy a srác nem szívbajos. Az izzólámpából készült plazmagöbök tetszenek a legjobban.
Bővebben: Link
Csodálkozom, hogy a gyufásdoboz nincs ráforrasztva erre a csodára. Van egy videója valahol arról is, hogyan csinálja ezeket a 'nyákokat'. Gyengébb idegzetűek inkább kerüljék.
Igen, a külalakra, meg ilyesmikre nem ad. Én személy szerint nem tennék fel a netre ilyen munkát.
Bezzeg ennek a csávónak nincs csöves meghajtású sorkimenője. Amúgy annyit szórakoztam a sorkimenőmmel hogy kinyírtam az összes tranyómat. Most azt találtam ki hogy meg megpróbálok csöves meghajtást építeni. Találtam kapcsolást csak az túl bonyolult.
Ezek a csövek vannak nekem: PCL 86, PCF 201, PCL 205 Ezekből lehet meghajtás készíteni? Egy kép róluk.
Hát.. izé.. erre nem tudok semmi jót mondani. De láttam olyan képet malin MSD alkatrész is van ezeken a nyákokon. Csak, nem értem hogy tudta megoldani?
Inkább PL500-al és más sorvégcsővel próbálkozz. Az atom sem árt nekik.
Akkor a csövek kilőve, de nem szoktam bepánikolni, van FET-em is. Van B tervem. Akkor megpróbálok olyant építeni.
Légy óvatos, mert a FET is könnyen megpukkan. Eleinte érdemes lenne áramkorlátozós tápegységről táplálni a kapcsolást. Valamelyest védi a tranzisztort.
Jó akkor este össze dobok egyet, kapcsolóüzemű tápegység jó hozzá? Mert van dvd lelátszóból bontott tápom amit főként IC-k üzemeltetésére használok.
Az a lényeg, hogy viszonylag gyors működésű áramhatárolással rendelkezzen a táp. Mindenképpen jobb az a DVD táp, mintha nyers feszültségről táplálnád. Egy vasmagos fojtót azért beépíthetsz a táp kimenetével sorosan, nehogy bezavarjon a nagyfesz generátor a kapcsitápnak.
Variációk egy témára:Bővebben: Link. Már megint a csehek.
Amm... kíváncsiságból kipróbáltam mi történik ha egy kicsi tranyót használok.
Találtam itthon egy rossz kompaktfénycső áramkörét. A bennük lévő bfe 13002 típusú traót tettem be, és hihetetlen de igaz ezzel is működik. Igaz mivel sokkal kisebb teljesítményű, de 5-6 kV-ra simán képes. Most akkor majdnem minden NPN tanyó működne?
Kicsit visszatérve a csövekhez,bár az általad csatolt képen látható csövek erre a célra abszolút alkalmatlanok,de ha netán mégis szert tennél v.mi fickósabbakra,akkor itt egy jó kis kapcsolás (tetródához),nekem mondjuk ez bevált,csak sorvégtrafó legyen ami bírja...
Itt nincs olyan,hogy szétfüstöl mint mondjuk egy FET,a csövek ennél szívósabbak kísérletezésre pont ideálisak,és a kapcsolás sem bonyolult,persze egyuttal megvan a hátrányuk is ugyanis itt többszáz V-nyi tápfeszről van szó,ezért jóval veszélyesebb játék is,nem épp kezdőknek való. Üdv!
Jó kis kapcsolás. Ha jól látom 220-l megy, de én már állítottam elő 400V-ot is vissza transzformálással 16V-ol
. Gondoltam h ezek csövek nem jók. Ha tudok PL xxx típusú csövet inkább abból készítek meghajtást. Köszi az infót. Idézet: „Ha jól látom 220-l megy” 220V csak a hálózati feszültség,a feszkétszerezőről viszont 540V körüli fesz jut a tetródára. Idézet: „én már állítottam elő 400V-ot is vissza transzformálással 16V-ol” A 400V az megint csak egy szám,én is álítottam már elő 12V-ról 50kV-ot is,a döntő tényező viszont itt nem a feszültség hanem a terhelhetőség...
Azt az 50kV sorkimenő segítségével, v. egy egyedileg menetezett trafóval állítottad elő?
PNP típusú tranyóval is lehetséges meghajtást készíteni? Létezik PNP-s meghajtás kapcsolás? Mert sikerült az összes NPN tranyómat kinyírni. Idézet: „Azt az 50kV sorkimenő segítségével, v. egy egyedileg menetezett trafóval állítottad elő?” Igen egy 12V-ról működő sorkimenő meghajtó+ sokszorozó...de régebben tekertem sajátkezüleg egy hálózati trafót is 20kV-ra,és mégegyszer nem tenném meg az tény. ![]() Idézet: „Létezik PNP-s meghajtás kapcsolás?” Például itt van egy,Bővebben: Link
Sziasztok!
Van nekem 6 darab ugyanolyan sorkimenőm. Ezeket valahogy együtt is meg lehet szólaltatni? (bár sok reményt nem fűzök hozzá....) Keresgettem a neten, de nem sok sikerrel. A másik, hogy a zvs meghajtóm elszállt, amikor ki akartam próbálni indukciós hevítőként. Arra van valamilyen adat, hogy ilyenkor milyen tekercset használjunk? (gondolom minél vastagabb huzalból legyen, viszont az átmérőjét nem tudom, nekem olyan 4 cm volt) Valahogy lehet "tuningolni" a zvs-t, pl hogy kicseréljük benne a mosfeteket nagyobbakra, stb.) Vagy próbálta már bárki? Azt tudom, hogy a zvs meghajtás bőven elég a sorkimenőkhöz, de kíváncsi vagyok.... Üdv, Pisti |
Bejelentkezés
Hirdetés |










Itt nincs olyan,hogy szétfüstöl mint mondjuk egy FET,a csövek ennél szívósabbak kísérletezésre pont ideálisak,és a kapcsolás sem bonyolult,persze egyuttal megvan a hátrányuk is ugyanis itt többszáz V-nyi tápfeszről van szó,ezért jóval veszélyesebb játék is,nem épp kezdőknek való.






