Fórum témák
» Több friss téma |
Üdvözlök mindenkit!
Segítségre lenne szükségem, teszek fel két rajzot ezt a két áramkört kellene kombinálni. Az egyik egy kapacitív magasságvezérlő elektronika (CNC géphez) az ebben lévő reléket kellene helyettesíteni egy PWM jellel vezérelt H-hidas (Fetes) kapcsolással. A másik egy eredeti PWM vezérelt (Fetes) H-hid rajza. Az ebben lévő alkatrészeket kellene módosítani az én motorom áramfelvételéhez. A motorom paraméterei: 24V DC áramfelvétele 6,5 Amper szénkefés motor. A PWM jeladót is bele kellene tervezni, esetleg 555-ös ic-s is megfelelne. Üdv tirolit
Üdv!
Szerintem egy sima PWM-el ne elégedj meg. DC motorok relatív pontos vezérléséhez PID szabályzó kell, ez nélkül vagy nagy lesz a holtjáték, vagy rezonálni fog. (Bár Z tengelyhez elég egy PD szabályzó is.) Épp most végeztem egy dsPIC-es 3 tengelyes CNC vezérlővel, ha érdekelnek a tapasztalatok, szólj.
Köszönöm a hozzászólásod. Nálam a Z tengely teljesen független az X-Y tengelytől, nincs is neki Cnc vezérlő elektronikája. A Z tengelyt csak a magasságvezérlő mozgatja (plazmavágóhoz kell a magasságvezérlés)
Az X-Y tengelyt "gyári vezérlők működtetik. Azért köszönöm a felajánlásodat és alkalomadtán igénybe is veszem. tirolit
Értem. Mindenesetre amit feltöltöttél kapcs.rajz a H-hídról, tartalmaz egy felesleges FET-et, ami ugyebár felesleges disszipáció.
Hány voltos amplitúdójú lenne a PWM-ed? Jól látom, hogy a magasság érzékelőd "open collector" kimenetű, és felfele húz?
Az a baj hogy én nem vagyok elektromos szakember ezért nekem ezek a dolgok kicsit magasak (amplitúdójú, open collektor, felfele húz) De pont azért írok ide a lapra hogy tanuljak valamit. Felteszem a rutex THC leírását hátha kideríthető belőle több adat.
Egyébként melyik Fet felesleges? tirolit
Megnéztem az adatlapot, az érzékelővel kapcsolatos kérdéseket meg is válasszolta. (A kimenetein csak P-csatornás FET-ek vannak, szóval open collectoros, és felfele húz).
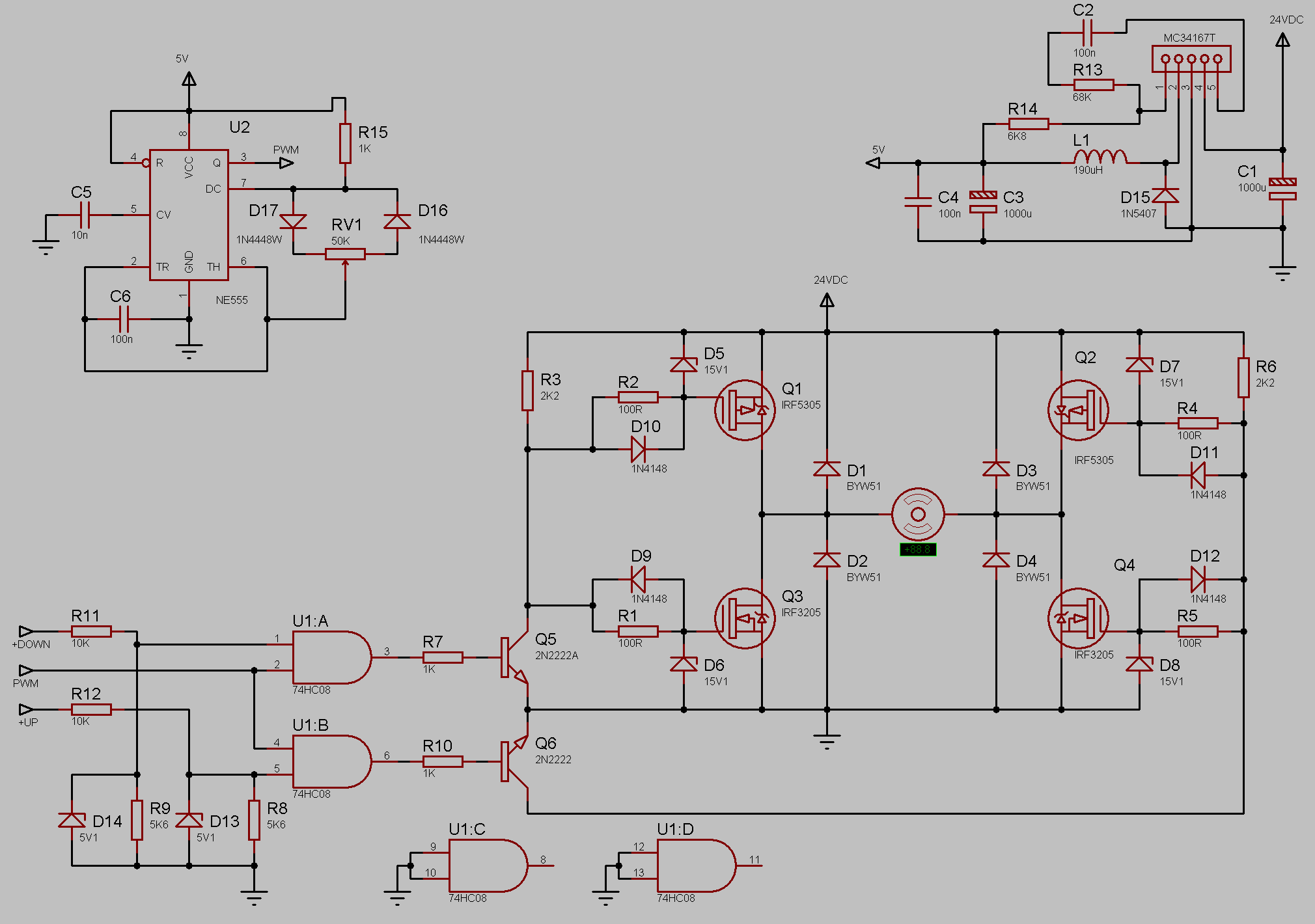
Még arra lennék kíváncsi, hogy ami előállítja majd a PWM jelet (pl. az 555-ös), hány voltról tudod meghajtani? 5 volt szóba jöhet, vagy azt is 24-ről kellene? Amúgy a kép alján lévő egyedülálló FET a felesleges, ami a PWM-bemenetre megy. Sokkal hatásosabb, illetve egyszerűbb, ha a H-híd 4 FET-jének a meghajtását moduláljuk a PWM jellel.
Üdv!
555-ről: Jelenleg csak 24V-van "H-híd 4 FET-jének a meghajtását moduláljuk a PWM jellel" ez érdekelne hogyan lehet megoldani?
Üdv!
Rossz hír, hogy csak 24V áll rendelkezésre, mert így szükséged lesz egy DCDC konverterre is. Az 555-ös felső határa 17V, a 74HC08-é 7V (ez helyettesíthető CD4081-el, aminek szintén 15V körüli a felső határa). DCDC konverternek ajánlom az MC34167T-t, nem kell hozzá sok alkatrész, és strapabíró. Összedobtam egy kapcsolást, nézd át, ez így korrekt lesz (leszámítva a holtidő kezelést). (555-öt még életemben nem használtam, annak a rajza google-ból van)
Nagyon köszönöm a rajzot, megpróbáljuk megcsinálni. Habár még nem terveztem nyomtatott-áramkört de valahogy még is muszáj lesz.
Egyébként mi az a holtidő kezelés. tirolit
Nagyon szívesen.
Holtidő: a FET-eknek van be- és kikapcsolási idejük. Ez az idő a Gate láb kapacitásától függ, illetve a Gate-re kapcsolt meghajtó fokozat áramerősségétől. Szóval hogy a Gate lábat, mint kondenzátort, mennyi idő alatt tudja kisütni / feltölteni. Ez tipikusan 10-100 nanosec, ez a holtidő. Ebben az állapotban a H-híd alsó és felső FET-je is még bekapcsolt állapotban van, így erre az időre rövidre zárja a tápot. Sikeres építést!
Üdv!
Bocs hogy zavarlak de a rajzon nem értek valamit. Alul szerepel két IC 74HC08, jelölésük U1:C-D ezeket hova kel kötni és mi a szerepük? Nem találom hogy hova vannak kötve. tirolit
Szia!
Bocs, hogy én válaszolok. Nem kell őket sehová sem kötni. Az IC tokban van még két fel nem használt kapu, és ezeket is korrekt módon kell kezelni, mégpedig úgy, hogy a bemeneteiket testre kell kötni.
Köszönöm a választ most már értem.
tirolit
Megkérdezném hogy nem tudsz e valakit (esetleg te) aki a rajz után megtudná tervezni a nyáktervet. Nézegettem különböző nyáktervező progikat de nekem még ez magas.
Beletelne nem kevés időbe amíg megtanulom valamelyiket, sajnos általában demók és nem igazán engedik a munkát, na meg érteni is kellene hozzájuk. Pakot már nem akarom terhelni mert elég volt hogy megtervezte az elvi rajzot ez is nagy segítség volt nekem tirolit
Tervezd meg kézzel ezt az egyszerű rajzot. Ha nem kell nagyobb sorozatban elkészíteni ezt az áramkört, akkor a négyzetrácsos papíron való nyáktervezés célravezetőbb és gyorsabb szokott lenni, mint a számítógépes módszer.
Az IC-k adatlapjai mutatják a tokméreteket, a kivezetések bekötését.
Ajánlom ezt a fórumtémát: NYÁK-rajzban segítség, ellenőrzés kellene (Bővebben: Link).
Általában akad vállalkozó szellemű "amatőr" ( A szó jó értelmében véve! ), aki segít megtervezni az áramkört... ( Néha én is ha ráérek... ) |
Bejelentkezés
Hirdetés |







) 




