Fórum témák
» Több friss téma |
Ha új riasztót veszek akkor a régi helyére be is lehet azt kötni, vagy új vezetékeket is kell majd húzni?
Én úgy gondoltam, hogy kiveszem a régi egységet és az újat beleteszem a helyére és megy.
Felhasználhatod a régi vezetékeket, nagyjából ugyanazok kellenek a különbözö riasztótipusokhoz.
Esetedben egy bökkenő lehet, a régi riasztód külső építésű (a motortérben van), manapság meg inkább belső, müszerfel alá elrejtett cuccokat lehet kapni. Tehát a vezetékeket be kell csalogatni az utastérbe (nagy részük eleve onnan megy ki, tehát nem lesz ez olyan nagy ördöngősség).
Magadnak megcsinálhatod és valoszinű jó is lesz de egy cég (beszerelő műhely) fullra ujraköt mindent még, plussz pénzt számol az elöző kiszereléséért is, mert garanciát kell vállalnia a munkályára és másnak a kötéseire nem tud, és nam akar esteleg szívni vele késöbb " garanciába"... ez a korrektebb hozzáállás szerintem....
ja ezt azért írom mert a riasztójavítások 10% a forrsztatlan kötésekből adódó hibák miatt van.
Ami benne van annak az a baja, hogy nincs meg a távirányító és a kulcs sem hozzá, mert azon az egységen van egy kulcsos ki-be kapcsolás.
Az jelenleg, ki van kapcsolva. Amikor a központi zárat bekapcsolom és tovább nyomom a távirányító gombját akkor mind a négy helyzetjelző villog, olyan mintha a riasztó kapcsolna be. Nem lehet olyan, hogy azért nem működik, mert csak ki van kapcsolva a riasztó egységen a kapcsoló? És lehetséges, hogy az a távirányító ami a központi kapcsolja az kapcsolta valamikor a riasztót is?
Hát, talán keresni kéne a távirányítón valami írást, jelzést arról, hogy az riasztóé-e, vagy a központi zár saját távirányítoja. A Laserline riasztók távirányitoján is fel van tüntetve a márka.
Ill. ha megkeresed a központi zár vezérlöjét, abból is meg lehet tudni, hogy a riasztó vezérli, vagy saját távirányítós.
Van két fotó amit linkeltem arról van szó ez van rajta
Laserline Zadi 844v3 slh989e1 ezek a számok, de amivel most zárom és nyitom az gyári Ford távirányító, kulccsal együtt Az az egység van csak, vagy lenni kell még valaminek ?
Jaa, hogy gyári távi, az sose vezérelte a riasztódat.
A te riasztódnál egy egységben van a sziréna az elektronikájával, egy egész csokor vezeték megy bele.
Ritkán jutok ide, így jól megkésve köszönöm a linket. Sajnos nem segített, rátaláltam én is korábban, de nekem nincsenek vezetékek, csak maga a doboz.
Azért kösz.
Sziasztok! Vettem egy Astra G autót és szeretnék riasztót betetetni. Központizáras, immobiliserrel. Milyet risztót ajánlottok és mellé esetleg valami mást? (UV gravírozás, váltózár stb...) Előre is köszi a válaszokat!
Szia! Szerintem bolondság lenne konkrét típust ajánlani, ezért azt javaslom, térj be egy kellően jó referenciákkal rendelkező riasztó szervizbe, ahol a pénztárcád és igényeid figyelembe vételével segítségedre lesznek. Merem javasolni a Gömbvillámot a Gömb utcában, a Lehel út sarkánál.
Sziasztok!
Segítséget szeretnék kérni Skoda Fabia központi zár és riasztó összehangolásához. Ha jól tudom ennek is negatí vezérlése van, de az octavian megvolt a két vezeték amit ha letesteltem akkor nyitott/zárt a központi ezen egyenlőre nem találom ezeket sem. Köszi előre is! ÜDV!
fábia gyári egyszálas ha régebbi 1es fábia, ujabb 1 es fábia ajtót lebontva tudod a kis dobozkánél megvezérelni... és itt az ablakhuzás is megy és stabilan vezérli.......
ellenellásos ezért vannak a szakemberek
Kösz a választ. A szakik valóban ilyenekért vannak, de egy kis (vagy sok) segítséggel meg szoktam oldani a dolgokat. Ez 2002es Fabris, és olyanfajta, hogy csak kpzár van el.ablak az nincs, így az ajtót szétbontottam, de bobozkát nem találtam. Vagy esetleg az egészet darabokra? Mert megáltam a burkolat után. És ha megvan a dobozka mit keressek?
Köszönöm ismét! Üdv!
akkor nálad az ajtoba menő vezetékkötegbe egy vékony kék vagy zöld vezeték tán 220 ohmos ellenállással illetve testre fixre megy a nyitás-zárás. nálad még nem kellettt volna bontani ajtót , de a dobozka egyből feltünt volna az ajtóba... de ha nincs motoros ablak akkor is szerintem ez a fábia kpz vezérlés...
tehét a probálampa be tud kavarni mert ohmikus ellenállása van. de zárd le a kocsit alaszd be zárakat és ugy probáld!!
Helló!
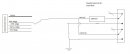
Ezt kicsit nem értem. A nyitást és a zárást is ugyanazon a vezetéken? A mellékletben a fabia és a riasztó vezetékei vannak (és pirossal, hogy az octin,hogy ment, azt értem is) be tudnád jelölni, hogy ezen mit kellene? Köszönöm! Üdv!
az egyik irányba egy ellenálláson keresztül történik a vezérlés.. tehát a fábiánál egy szálon történika nyitás zárás, vezérlés test vagy R potnciálon van a vezérlő impulzus.... ellenálláson kersztül közösíted a riasztó nyito és záró szálát.....R= kb 220ohm. feltételezve gyári a kpz.
Nagybetűket nem ismered , A mondatok elején szokták alkalmazni. Feleslegesen meg ne üss entert, főleg ne mondat közben..köb..
Köszönöm szépen!
Ennyi lenne?Ennek örülök, azt meg letesztelem, hogy a zöld vagy a kék vezeték. Ja gyári az látszik rajta! Így értetted ahogy rajzoltam? Csak a biztonság kedvéért? Ja és akkor ez is negatív vezérlésű (a kettős vezeték a testrer megy nem +12)? Ma már nem zargatok senkit! Köszönöm mégegyszer! Holnap du. beszámolok az eredményről! Üdv!
igen igy de, hogy a nyitás vagy zárásra kell az R azt majd kiméred, de az ajtók legyen becsukva beaksztva.... közben én is átfirkáltam
Helló!
Hát eddig semmi, nem akarja az igazat, pedig mindent úgy csináltam ahogy írtad. Más egyéb? Üdv!
Se nyitás se zárás nincs meg? Zárd le a kocsit és keresd a nyitás irányt, ha nincs lebontva az ajtókárpit, akkor az anyósoldalon könnyebb a kesztyűtartót kibontani és jobban hozzáférsz a kábelköteghez ami az ajtóba megy... ha le van bontva az ajtókárpit akkor meg a zár felé menő vezetékekből keresgélj!
Helló!
Se nyitás se zárás Lebontottam a kárpitot és végigpróbáltam az összes vezetéket, de semmi (az ajtó igaz, hogy nyitva volt, egy csavarhúzóval beakasztottam a zárat)
Ha lezártad a kocsit és a nyitás szálat keresed az sincs meg?
A vezérlés szál, ahogy néztem egy vékony barna. csak éppen akárhogyan kötögetem semmi. (ami még egy kist zavar, hogy az octavianal, ha csak letesteltem már rögtön nyitott, de ez eléggé másképp működik)
A rajz az jó? Mert van hogy +12vra kell kötni a közös vezetéket és nem testre, de azt így magamtól nem merném kipróbálni.
Ha nem akarsz nagy bajt csinálni, akkor az ilyen próbákat (a megfelelő körültekintés és utánamenés után persze) ne közvetlenül csináld, hanem egy izzós próbalámpán keresztül.
Az újabb autóknál már neccesebb a helyzet...előbb mindig nyomozni kell!!! Üdv Inhouse
Vékony barna annak test szálnak kéne lennie. A fábia tuti ellenállásos és negatív vezérlésű
Inhouse! Köszi, úgy csinálom, de ennek ellenére kicsit félek, hogy el ne csesszem, főleg mert a tesóm autója
![]() Vovosz! Igen, találtam egy sodás fórumot, és ott is csak ezt írják a kölönbség az ellenálás (180Ohm), de ettől még működnie kellene legalább az egyik irányba. Ezért is nem értem. Na mind 1, ha vége a melőnak tovább küzdök, csak nem tudom, még hogy mit csináljak, mert úgy érzem végigmentem mindenen. Azért Köszi! Ha van valami beszámolok! Üdv!
Sziasztok!
Autóriasztó ügyben kellene egy kis segítség. Nagybátyámnak van egy Clipper 101-es autóriasztója, a gond az hogy kivan szedve autóból, és a vezetékkötegből nem igazán lehet rájönni, hogy melyik hová... Ami egyértelmű az, hogy a piros +,piros/kék +, barna -, de a többire nem jövök rá sajna. Ha valakinek volna leírása (bekötési rajza) vagy egy linkje, mindegy milyen nyelven megköszönném, de nem találtam a neten semmit, csak hogy van ilyen riasztó és lehet kapni. Üdv.: Kalkri
Szia!
Ha kidobnád a riasztót, engem érdekelne. ---- Köszi. E-mail-címeket ne írjunk a fórumba, annak csak a spammerek örülnek. -- kobold |
Bejelentkezés
Hirdetés |







Lebontottam a kárpitot és végigpróbáltam az összes vezetéket, de semmi (az ajtó igaz, hogy nyitva volt, egy csavarhúzóval beakasztottam a zárat) 