Fórum témák
» Több friss téma |
Fórum » PIC - Miértek, hogyanok haladóknak
A 16F883 is elvileg elég, de mivel több digitális bemenetere van szükségem, egyszerűbbnek tűnik egy nagyobb lábszámú processzort választani, mint valamilyen multiplexelgetéssel beolvasgatni az állapotokat. A 16F887 elég, csak azért gondoltam az újabb típusra, mivel az utasításai jobban támogatják a 16 bites számolást (carry-s műveletek), illetve lényegesen gyorsabb az A/D átalakítója, így még nagyobb túlmintavételezésre lenne lehetőség. Egyébként ponthegesztő vezérléshez kellene, ipari felhasználásra.
18F45K22 lenne a 887 után a logikus választás. Azért van némi fenntartásom (én megléptem) : új 18F es fordítót eszkábált a hi-tech. Aki a gyári C18 -at használta eddig, annak ez nem okoz gondot. A másik pedig hogy szimulációs szoftverekben sem található meg még ez a típus. (proteus). Így kissé nehézkes a fejlesztés.
Üdv
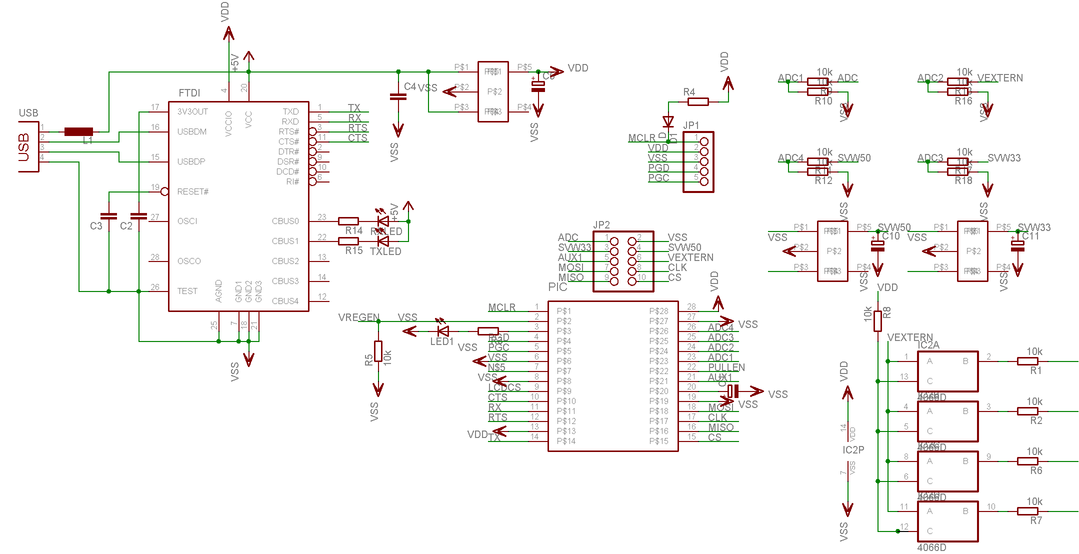
Egy PIC24FJ64GA002vel lenne problémám. ICD2vel felprogramoztam, minden tökéletesre sikerült, azonban a program sehogy se akar elindulni a picen, egy lednek kellene villognia, illetve soros porton birizgálva valamit visszaírnia, de nem teszi. Tápot 3.27V kap, mclr fel van húzva, osszcillátor belsőre van állítva. Mellékeltem a kapcsolást, remélem találtok hibát. Válaszaitokat előre is várom.
- MCLR-nél azt a diódát vedd ki, vagy zárd rövidre! R4 pedig legyen 10 Kohm.
- VDD és VSS, AVDD és AVSS között legyen egy-egy 100 nF-os kondenzátor. - P$20 és P$19 között 2-10 µF közötti kondenzátor kell (a rajzodon C1, ha jól látom). Bővebben: Link
Szia, köszönöm a válaszod.
Elvégeztem az általad javasolt módosításokat, sajnos még most se csinál semmit. Előfordulhat hogy az icd2 tönkre tette volna a picet? Arra gondolok hogy az icd2 5voltja túl sok lett volna a 3.3voltos picnek, most hogy így olvasom az általad linkelt oldalt. Habár a programot le/fel tudom tölteni hibátlanul.
A 18F minden szempontból jobb választás...
Idézet: Remélem, hogy nem, feltéve, hogy tudod, hogy hogyan kell az ICD2-vel 3,3 V-os eszközöket programozni. Én nem tudom, csak hallomásból rémlik, hogy az áramkörnek kívülről kell 3,3 V-ot adni, amit az ICD2 "tudomásul vesz". „Előfordulhat hogy az icd2 tönkre tette volna a picet?”
Úgy csináltam hogy a icd2 5voltjáról tápláltam meg a 3.3v stabilizátort ami a cél picet táplálta, ez nem okozhatott bajt.
Viszont a PGD PGC MCLR vonalakat úgy ahogy volt rákötötttem a picre szint átalakító meg eszembe se jutott
Szintátalakító van az ICD2-ben (már amelyikben, az enyémben igen), de az ICD2 nem hajlandó kiadni tápot akkor, ha olyan chip van kiválasztva, ami nem hajtható 5V-ról. Szóval mindenképpen külön kell előállítani a tápot, és a 3,3V-ot odavezetni az ICD2 Vdd lábára, hogy a szintillesztő tudja, hogy mit kell kiadnia.
MPlabban inaktív lett a debugger watch részének add symbol része. Ezt hogy lehet visszahozni?
Sziasztok
Szeretnék csinálni egy 0-20V 0-20A-es áram és feszültségmérőt 16F690-el. A fesz. mérő részét egy 1:3 ellenállásosztóval megoldom, de az árammérés már nehezebb ügy. Úgy gondoltam, hogy veszek 10db 0,1Ohmos ellenállást és párhuzamosan kapcsolva őket lesz egy 0,01Ohmos söntöm amin max 0,2V fog esni és ezt felerősítem kb 5V-ig. Viszont kis áramfelvételnél nem lenne pontos mivel nagyon kis feszültségek esnének rajta. Esetleg lehetne egy relé ami 2 sönt közt kapcsolna. Létezik más mód a PIC-es árammérésre mint a melegedő sönt?
Hall szenzor. De azt sem túl egyszerű nagy felbontásúra megcsinálni. Viszont közel nincs rajta akkora veszteség, mint egy söntön.
Találtam is olyan Hall szenzoros árammérőt, de ha nem tudom beszerezni akkor tudnék olyant építeni egy szenzor meg valami tekercs segítségével? Vagy így túl pontatlan lenne? Úgy gondoltam, hogy csak nagyobb áramot mérek vele és ott már nem számít annyira a pontossága.
Nézegetni kell az adatlapokat. Otthon is lehet építeni, de erre van külön topik.
Lehet nincs project létrehozva vagy még nem fordítottad le a forrásfájlt!
Steve
A kis feszültséget egy műveleti erősítővel fel lehet erősíteni, hogy a PIC ADC számára kellemesebb értéktartományba essen.
Rendbe kell tenni a projektet! Lefordult egyáltalán? (Build succeeded a nyerő üzenet)
Egy átalakított PC tápba szánom ami nem épp a zajtalanságáról híres szóval 1A alatt szerintem hülyeséget mérne. Talán elég lesz 5A-ig mérni és akkor nagyobb söntöt használok, fölötte meg a PIC >5A -t írna ki és leválasztaná az ADC bemenetet.
Persze, lefordítja, igazából ezt a projektet használom régóta, nincs is másik. Ez a rendrakás mit jelent pontosan?
Idézet: Nem tudom, hogy mit kellene tenned, mivel semmilyen infót nem közöltél arról, hogy milyen fordítóval és milyen projekttel szenvedsz. „Ez a rendrakás mit jelent pontosan?” A "rendrakás" azt jelenti, hogy olyan projektet alakítasz ki és konfigurálsz, amilyet az adott fordító megért, és aminek alapján a változók címét "tudja". MPLAB opciói között pl.: "Build normal target" legyen beállítva. Ha ORG direktívával kezdődik a program, akkor "Generate absolute code" kell, stb.
Szia!
A legújabb MpLab verziók nem engedik meg, hogy programozót és szimulátort egyszerre használjunk... Miért?? :bummafejbe: Az lehet a probléma, hogy kiválasztottál egy programozót a pic felprogramozásához, az pedig letiltotta a debuggert. Újra be kell állítani a debuggert...
sziasztok!
Olyan kérdésem lenne, hogy PIC programozásból lehet valami papirt szerezni? üdv. root
Ha jól tudom a ChipCad szervez tanfolyamokat. Szerintem a végén ad valami igazolást...
Az a probléma, hogy ezek csak egynapos tanfolyamok.
Nem, nem ez a helyzet. Ha debuggert választok, akkor sem tudom állítani.
icserny: ha tudnám, mit kell megmondani a hiba felderítéséhez, akkor megmondanám. De inkább csinálok egy új projektet, és átmentem a kódot, hátha észhez tér.
Meg tudná valaki mondani, hogy a 12F629-nek mi a programozási bekötése?
PicPro 2-es égetőt építettem, eddig semmi gondom nem volt vele. Így közöttem be, és nem műkxik: 1- VDD 2- CLK 3- 4- VPP 5- 6- 7- DATA 8- VSS
1.-VDD
4.-VPP 6.-CLOCK 7.-DATA 8.-VSS
Azt hiszem megtaláltam mi a probléma. Van olyan lehetőség, hogy absolute, vagy relocatable legyen a kód. Ha a relocatable-t választom, inaktívvá válik a watch add symbol része, és többet nem is lehet visszahozni. Viszont absolute módban nem fordítja le a programot, mivel vektorosan van megadva a megszakítás..
|
Bejelentkezés
Hirdetés |






root





