Fórum témák
» Több friss téma |
Sziasztok!
Összedobtam ezt: http://www.elektronika.iweb.hu/keret.cgi?/fmspy.html az adót de eccerűen nem tudom normálisan behangolni. Tegnap előtt (este) megépítettem behangoltam 104 MHz-re (kb) legalábbis a magnó skáláján annyi volt. Használtam kb. egy órát!! szép tiszta volt a hang. Lefekvés előtt levettem az elemről. Suliba menten hazajöttem 2-kor ráraktam az elemet, (nem volt egyáltalán elmozdítva), b...ott műkdeni. Elsz...tam vele fél órát mire behangoltam... Levettem megin az elemet és visszaraktam hát nem beleb...ot hát megin elhangolódott. Szerintetek mi lehet a baja? Köszi Légy szíves, és fogd vissza magad a káromkodások terén! Nem szándékozom minden hozzászólásodat átírni, legközelebb törölni fogom, utána meg kizárlak! Elhiszem, hogy ideges vagy, de ezt ne itt vezesd le! Kösz! Frankye
Hello. Több hozzászólásodra írtam a HE-n, hogy az ilyenek elfognak mászni. Az a baj ezzel, hogy az utolsó tranyó maga az oszcillátor, és van közvetlenül az antennán. Ha stabilabbat akarsz építs az oszci után egy tranyós erősítő-elválasztó fokozatot. De ha nagyon pöpecet akarsz akkor PLL-es megoldást javaslok. Ezt többet nemfogom leírni, mert már épp elégszer írtam. (bocs ha kicsit kioktató voltam
)
helló
én egy olyan kapcsolási rajzot keresnék ami a poloskát meg keresi, szóval poloska kereső
Helló
szerintem az elhangolodás az alkatrészek hőmérséklet változása okoza.
http://www.elektronika.iweb.hu/keret.cgi?/05wfmtx.html
Szeintetek ez működne, mert azt írja a szerző, hogy stabil neki. Ebbe megvan a 3 rész (miki, oszcillátor, végfok)? Köszi
üdv!
konkrétan ti melyiket ajánlanátok ha az lenne a cél hogy vezeték nélküli gitár hang továbbító (picit magyartalan )??még 1 olvastam h vki tesz elé egy kis előerősítőt, ezt ajánlatos tenni??
A SKORI féle microfont építsd meg!
http://www.hobbielektronika.hu/forum/topic_hsz_20954.html?highlight=1#20954
és akkor a mikrofont kicserélem egy bemenetre (a gitárnak)?!
az a kiálló fém darab az az antenna???
Sziasztok!
Építeni akarok egy (vagyis kettő) adót, amit az autó szivargyújtójába dugva a beszélgetést sugározná. Egy másik autóba pedig a rádión behangolnám ugyanezt a frekvenciát, és tudnám hallgatni, mit beszélgetnek. Persze ide is tenék egyet, picit más frekin, így tudnánk beszélgetni menet közben. Én a Müszi által ajánlott kapcsolást akartam megépíteni, de nem túl jó tapasztalatokat írt. Mégis, melyik lenne jó erre a célra? A 12V adott, és túl hosszú antennát sem akarok, bent lesz az utastérben, nem akarok lekardozni senkit vele. Láttam olyat, hogy feltekerték a drótot, kb 20 centi lett az egész. Előre is köszi!
Nagyon elmászik.
Építsd meg Skoriét az műkszik már sokszor megépítették, nem fox benne csalódni.
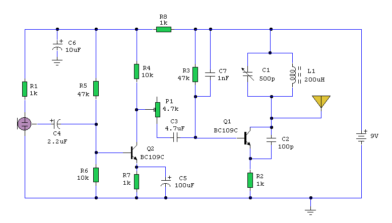
Találtam 1969-es rádiótechnika évkönyvbe ezt a kapcsolást szerintetek működne egyáltalán?
Kb. mennyire stabil? A benne levő tranyó mivel helyettesíthető? Köszi: Müszi
Figyelj Müszi.
Ajánlok neked egy jo rajzot. A pira.cz oldalán található és ott is s feszültség vezérelt oscillátort nézd. pl a 400mW os adó, eleje az első tranyó.Szép hangja van, és ha nem elég az egy oszci teljesítménye haladj sorba épísd tovább , még egy tranyó, még egy, és kijöna 400mw.1w al kb már több mint egy kilométer kijö, tisztán. Egyszerü és olcsó kapcsolás.Nekem elsőre müködött.
Mér nem jó ez?
Csak magyarázat miatt kérdeztem.
Mi a véleményetek erről az AM adóról?
kh sávban megy. Az a kérdésem mennyire stabil, milyen minőségű és ez a 200uH-s tekercset milyen átmérőre, milyen huzalból és hány menetre készítsem? Üdv.: Müszi
Ez a mennyire stabil ez kiakasztó.
Ha gányolsz nem jo elsz. Nekm egy síma egy tranyós alap kapcsolás, fém dobozban, gyertyával lecsöpögtetve a tekercs , full stabil volt.Nem mászott el több óra után sem.
Nincs valakinek egy jó panelterve a SKORI URH MICROFON 1.hez?
Előre is köszönöm: Müszi
Én is megköszönném, ha valaki tudna küldeni a skori féle mikrofonhoz paneltervet!
EZT nézzétek!
találtam egy 3 tranzisztoros FM adót, szerintetek mennyire stabil?
http://elektronika.iweb.hu/keret.cgi?/2n2222tx.html
Ezt találtam. Itt alkalmazhatok a 15 pf helyett egy 60 pf-es forgókondit?
Valami ehez hasonló elrendezéssel próbálkozz:
http://skory.gylcomp.hu/urh/nyak1.jpg Korábban belinkeltél egy elkészített darabot: az nem csoda, hogy nem ment, a nyákon a vezetösávok hossza hozzámérhetö volt a tekercs huzaljainak a hosszához, ami azt jelenti, hogy a vezetösávok induktivitása is hozzámérhetö... és persze ilyenkor mindenhol rezonál majd csak ott nem ahol kellene
kedves sagal ugyérzem tudnál segitenl egy nagy problémámban miszerint hogyan és miböl lehet olcson poloskát késziteni?az igazamat kellene bebizonyitani ehhez szükséges lenne tudnom mik az alkatrészek és az elkészitését.előre is köszi a segitségedet
norberto teljesen zöldfülüként kérdezem:hogyan és milyen alkatrészböl kell egy párszázméteres házikészitésü poloskát késziteni?bebizonyitani szeretnék valamit és ez az egy lehetőségem van hogy polit csinálnék csak nemtudom mik kellenek hozzá?
Kedves Patrícia!
Örömmel látom, hogy ismét egy hölgyet üdvözölhetünk a fórumban! Az érdemi rész előtt egy-két apróság: 1. Nem kell kétszer leírnod, hogy mit szeretnél, mindenki olvas(hat)ja a fórumban. 2. A "poloska" használata szigorúan engedélyhez kötött, bírói felhatalmazás nélkül nem szabad használni. Ez azért is fontos, mert az így szerzett információ nem, hogy nem bizonyító erejű, de adott esetben a lehallgatott fél személyiségi jogainak megsértése miatt pert is akaszthat a nyakadba! Egyébként az itt található bármelyik "poloska" megépíthető, jó eséllyel működőképes formában.
Van valami olyan kapcsolás, amivel a kory féle URH mikrofon II.-nak be tudnám állítani a maximális hatótávát.
Mértem a felvett áramot, és úgy 25-26mA, egy kis 3 V-os adapterről járatom. OLyan módszer kellene, hogy ráteszem az antennára, és a led fényerejéből látom, hogy mennyi a kimenő teljesítmény. Van ötletetek?
3V helyet 4.5V és táp ágba egy ledet, ha max az áram felvétel nagyon vílágít a led (25mA).
egy próbát megér sztem max a led megdöglik üdv
Úgy érted, hogy párhuzamosan az áramkörrel egy ledet?
Akkor sztem nem változik a led fényereje, hiszen a táp messze többet le tud adni 30mA-nél. Nem értelek. Nekem az antenna kimenetére kell a jelzés. Próbáltam azt, hogy egy izzót kötöttem az antenna és a föld közé, eredmény:-Nem működött se az adó se az izzó szal valami kisebb áramkör kellene, ami a kimenő teljesítmény változását érzékeli. |
Bejelentkezés
Hirdetés |




Kösz! Frankye
)
)??









