Fórum témák
» Több friss téma |
Ha az egyenfeszültségű értékét írtad akkor sehogy. Ha a váltó effektívet akkor egyenirányítva 19Vx2.
Gondolom az első eset érvényes ez esetben. Trafó áttekerés vagy új trafó. Esetleg kapcsolóüzemű feszültség növelő a trafó után. Ez esetben viszont 30% veszteséggel kell számolni és úgy sejtem annyi lesz a trafónak is, mert nem jellemző hogy túlméreteznék.
Köszi a választ.
Azon is gondolkodom jelen esetben h megérné-e TDA 2050 re cserélni a 2030A-t.Talán nagyobb W számot huzhatnák ki belöle.Szerintetek megéri belenyulni?
Üdv!
Általában igaz, hogy egy végfokozat kimenő teljesítménye függ a tápfeszültségtől. Minden alkalmazott tápfeszültséghez tartozik egy elméletileg maximálisan kivehető teljesítmény, ha a végfok optimálisan működik. A gond az, hogy nem jut eszembe a képlet, de valaki biztosan tudni fogja. Nos, szóval a lényeg az, hogy hiába teszel be 2050-est a 2030 helyébe, ha a tápfeszültség marad. Kérdezhetnéd, hogy jó-jó, de akkor miért lehet 30W-ot ki venni egy autós erősítő IC-ből, hiszen ott csak 12V van. Ez igaz, de az IC-ben valamilyen módon növelik a feszültséget és így valósítanak meg nagyobb teljesítményt. UI: A képlet eszembe jutott, pontosabban rákerestem:
"Ez igaz, de az IC-ben valamilyen módon növelik a feszültséget és így valósítanak meg nagyobb teljesítményt."
Esetleg a hídba kapcsolással, ami szinte minden erősítős fórumba elhangzik. A teljesítményt nem érdemes megnövelni. Valószínűleg a hangdobozban lévő hangszórók sem fogják bírni. Sőt valószínűleg a 20W-ot sem. Persze meg kellene nézni mi van ráírva. A ráírt teljesítmény felével terhelhető. A doboz rezonanciákról nem is beszélve.
Mondjuk igazad van
.Ez a Genius mérnökei által megtervezet rendszer.ha belenyúlok az valszeg romlást eredményez v semmit Szal inkább az elektronikáját nembabrálgatom. Még 1 kérdés:ha megprobálom elérni azt h termikusan leoldjon az IC-je azzal nemkárositok mást benne?Ugytom 1xx fokon oldja le.
"Még 1 kérdés:ha megprobálom elérni azt h termikusan leoldjon az IC-je azzal nemkárositok mást benne?"
Erre nem mernék megesküdni. Én nem próbálnám ki.
Elméletileg túl kell élnie, DE, és ez nagyon DE: gyártófüggő. Hidd el, nem mindegy, hogy egy noname cég gyártotta, vagy épp a Philips. Amit Szegeden kaptam TDA2030-at, egy sem élte túl a rövidzárakat, pedig van benne védelem.
Szóval nem játszanék ilyenekkel, bár ha akarsz füstöt, szikrákat, esetleg üvegszemet, akkor hajrá. Azért remélem nem szórakozol vele ilyen téren. ![]() [OFF]Nézegettem a nemrég írt képletemet, és rájöttem, hogy feleslegesen bonyolult. Ha négyzetre emelést elvégezzük paraméteresen (matekfakt ), akkor a következőt kapjuk (emeletes tört átalakításával):![]() Nyilván az előzőből rá lehet jönni, hogy honnan is jön ez a képlet.
Értem.És köszi a gyors válaszokat. :yes:
Nem szeretném énse ha tönkremenne csak megfordult a fejemben az hogy kikéne próbálni.Deeee kihagyom.
Hello
Én építettem egy TDA2050-es icvel erősítőt és müködik de nagyon zúg . Hogyan lehet eltüntetni vagy halkítani a zúgást? Földhurok nincs. Olvastam hogy az összes negatívot összekötni egy pontba és rávezetni a fém dobozra ez érne valamit és asszimetrikus tápról van üzemeltetve. Előre is köszi.
Üdv!
Nos, írtad, hogy földhurok nincs, ezt honnan veszed? A nem csillagpontos kapcsolás is alakíthat ki hurkokat a földelésben. Szóval, amit olvastál, azt érdemes megcsinálni, minden "negatívat", helyesen földet (GND=ground) egy pontba kell összekötni, ha fémlemezből van a ház, akkor a védőföldelést is! A kialakítás miatt nevezik/zük csillagpontos kapcsolásnak, legalább is én így hallottam. Ez általában szokott segíteni a zúgáson. Másik: a jelvezeték legyen árnyékolt. Harmadik: az IC GND és +tápfesz lábai közé forrassz be egy 100nF-os kondit, ha nincs alapból beépítve az IC-hez közel. Ez a tápfeszből jövő zavarokat szűri meg.
Sziasztok! Építettem 2 db TDA2050 -es erősítőt, LM1036n előerősítővel. Az a baj, hogy ha teljesen leveszem a hangot akkor olyan hang jön ki a hangszóróból mintha fújna a szél. Olvastam valahol, hogy ez az LM1036 alapzaja, és csak úgy lehet megoldani, hogy csökkenteni kell az erősítő erősítését. Az adatlapján fel van tüntetve 1 olyan hogy feedback resistors. A TDA-m fél tápos, nem volt itthon elég 22k-s ellenállás ezért az R4 15k R5 470 ohm (igyekeztem tartani az arányt az adatlaphoz képest). Az lenne a kérdésem hogy mi történni akkor ha az erősítést leviszem 24dB alá, mert az adatlap azt irja, hogy 24dB nél magasabbnak kell lenni az erősítésnek. Esetleg így el tudnám tüntetni a "szélfújást"?
Csökkentsd az R4 ellenállását, akkor csökken az erősítés. Próbál ki kisebb ellenállással. Bajt nem csinálsz ezzel a módosítással.
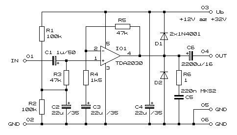
Itt van egy újabb TDA-2030-as erősítő panelterve.
NYOMTATHATÓ verzióban! Akinek kell; használja egészséggel! FIGYELEM! Ami "printelheto" pdf; azt már NEM KELL TÜkRÖZNI! Egészségetekre!
...ja és itt a kapcsolási rajza is...
Dupla tápfesz kell neki.
Sziasztok!
Lenne egy fontos kérdésem. Mégpedig. Építés alatt áll egy 2.1-es erősítő. A mélynyomó adott 8ohmos, és 8ohmosnak terveztem a frontokat is, mégpedig ezzel a 30Wattos erősítővel. A trafóm sima 22VAC-t ad le ami egyenirányítás után kb 28VDC. Időközben viszont sikerült a képen látható hangfalhoz jutnom amely teljes mértékben kielégíti a szükségleteimet, és a pénztárcámat. Az előbb említett erősítőhöz már megvettem a tda2030-as IC-ket, viszont ha jól sejtem a 4ohm nem tetszene neki. Mit gondoltok, 28VDC-vel bírná a 4ohmot? Esetleg gondoltam még erre, hogy kisebb feszültséggel elég lenne a hangfalhoz, bár így 1pár TDA2030-asom feleslegesen lett megvásárolva, és plusz be kell szereznem a BD-ket. Vagy tudtok egy olyan TDA2030-as kapcsolást ami szerintetek megfelelő lenne ehhez a hangfalhoz? Köszönettel:Gergő
Üdv!
Mivel megvetted az IC-ket először építsd csak meg velük a kapcsolást. Ha meg majd nem tetszik, akkor választhatsz másikat. Például ott vannak a VF-ek. A hangszóródra ha jól látom maximum 15VA, ha jobban tetszik 15W (körülbelül) akasztható rá. Ezek szerint marad a TDA, és az alapkapcsolása is elég lesz. Az adatlapon keresd ki a "single supply amplifier" nevű rajzot. KB 14W jön így ki 4 ohmon, 28VDC-mal, igaz 0.5 ös torzítással. A frontsugárzóknak úgy is halkabbnak kell lenniük mint a szubnak, bár nem tudom mekkora szubot gondoltál hozzá... ![]() Azonban azt remélem tudod, hogy a 16W és a 32W között hangerősségileg csak 3dB van, szóval a különbség pont annyi mint egy 2W-os és egy 4W-os erősítő között (ugyanazzal a hangszóróval hallgatva). Bővebben: Link Jó forrasztgatást!
Hát van nyákrajzom TDA-hoz. De sajna otthon van a gépemen, én meg Budapesten vagyok csütörtökig. De szerintem menni fog az neked, használj Eagle-t, vagy ha még egyszerűbbet akarsz, akkor Sprint Layout. Nem egy bonyolult kapcsolás. Az adatlapokban levő kapcsolásokhoz általában van nyákrajz is!
Ó, kár. Természetesen meg tudom rajzolni, csak én is kutyafuttában csinálom az erősítőt, és az a pár óra is sokat jelentene ami alatt megrajzolom. Na nem baj neki is látok.
Üdv.:Gergő
Szia!
Én ez alapján csináltam meg és szerintem elég szép lett a nyákom. Nem mindenhol tökéletesek a sávok a rajzon, de ennyit tudtam kihozni a rosszabb minőségű képből annak idején. Ha vasalással csinálod akkor csak ki kell nyomtatnod, de azért a méretet ellenőrizd előtte.
Köszönöm szépen, de időközbe meg már megrajzoltam
Helló mindenkinek. Egy kisebb erősítőre lenne szükségem (15-20W), ezért egy egyszerű, TDA2030-as kapcsolásra gondoltam. Már építettem egy erősítőt TDA2030-ból, hídba kapcsolva. Abban a kimenetnél nem volt kondenzátor, de a csatolt kapcsolásban van. Elhagyhatom a kondenzátort ha építek hangfalvédőt? Mert ha jól tudom csak védelmi szempontból van jelentősége. Előre is köszönöm.
Szia!
Nem hagyhatod el a kondenzátort, mert szimpla táplálásnál (ennél a rajznál) fél tápfesz van a kimeneten amit a kimeneti kondi választ le a hangfalról. üdv
Helló. Köszönöm. Akkor most már okosabb lettem
Még annyit, hogy kimeneti kondit tartalmazó kisebb teljesítményű végfokoknál nem igen szokás komplex (egyenfeszt is figyelő) védelmet használni, legfeljebb bekapcsolási késleltetést (koppanásgátlás gyanánt), dehát ahogy gondolod.
Másik: ennél a rajznál most veszem észre, hogy csak 16V-os a kimeneti ELKO, na e helyett min. 25V-osat rakj abban az esetben, ha valóban 32V-ról kívánod táplálni.
Akkor kergetek egy sima bekapcsolási késleltetőt. Kösz az infót. Egyébként 12 vagy 24V-ról fogom hajtani. A kondi amit használni akarok 2200µF 50V-os, úgyhogy jó lesz. (szerintem)
Én azt javaslom soha sem felesleges a hangfalvédő.
bár itt kondi miatt valóban csak akkor lenne dc a kimeneten ha a kondi elszáll. Ha hídba kötöd akkor arra azért figyelj hogy a teljesítmény nem dupla lesz hanem azonos terhelőimpedancia mellett 4 x es! Példa: Tételezzük fel hogy egy panel 10Vac rms-t tud 8 ohm-on akkor a panel a P=U*U/R tehát P=100/8=12,5W tehát a panel 12,5 W 8 ohm on viszont figyeld meg mit dolgozik a két nyák egymáshoz képest megint számoljunk de most a Vki rms a hídkapcsolás miatt ezesetben 20 V lesz (hisz az előbb földhöz képest mértük most egymáshoz képest mérjük ez a híd lényege a +csúcs és a-csúcs különbsége) P=U*U/R 400/8=50W tehát a teljesítmény emelkedés 4x es lesz azt írtad 15-20w kell akkor ezek ismeretében számold at a tápfeszt vagy tegyél nagyobb hsz-t. Mivel én épp hidkapcsoláshoz szerkesztek hangszóróvédőt egy hidalt sztereo hoz 4 bemenő csatorna kell szívesen átadom bár amit én használok az +- tápról üzemel, tartalmaz bekapcsolási időzítőt és azonnali kikapcsolásvezérlőt a táplálás trafójáról igényel ac-t ahogy az ac megszűnik azonnal kikapcsol.
Üdv!
Szerintem Mzolee a védelemmel kapcsolatban arra gondolt, hogy nem lenne jó, ha egyenfeszültséget figyelő védelmet alkalmazna. Gondold végig, egy töltetlen kondenzátor a töltés megkezdésének pillanatában rövidzárként viselkedik. Amikor bekapcsolod a végfokot egy picike pillanatra egyenáram kerül a kimenetre, és a váédelem rögtön letilt. Nem is kapcsolná vissza a hangszórót. Én egyszer így jártam, és nem értettem mi baj van. Amit esetleg meg lehetne próbálni, hogy a hangszóróval párhuzamosan kötni egy 100kohmos vagy nagyobb kondit, mert akkor szépen lassan feltöltődne a kondi. Talán, de lehet bezvarna a védelem bemenete a dologba. Na, ki kell próbálni.... Csak saját felelősségre .
Hát a kipróbálás nem kerül semmibe van a pincében pár tda2030 ezt használom tesztre ha valamit csinálok előfoknak illetve éppen van készen egy ilyen célú védelmem bár ez az ablakkomparátoros miért ne kapcsolna vissza abban a pillanatban visszakapcsol mihelyst 0,6v alá csökken a dc szint de kiopróbálni semeddig sem tart bár ma nem
|
Bejelentkezés
Hirdetés |




Azon is gondolkodom jelen esetben h megérné-e TDA 2050 re cserélni a 2030A-t.Talán nagyobb W számot huzhatnák ki belöle.Szerintetek megéri belenyulni?
.Ez a Genius mérnökei által megtervezet rendszer.ha belenyúlok az valszeg romlást eredményez v semmit
Szal inkább az elektronikáját nembabrálgatom.













