Fórum témák
» Több friss téma |
Szia jancsika.2 Mérd meg,hogy kap-e feszültséget a szivattyú motorja. Csak óvatosan mert 220-AC .
Hello
Én nem méregetném meg használnám azt a gépet. Azon a panelon elég durva égés nyom van, először azt kéne javítani, meg kideríteni, hogy mi égett szét, lehet hogy a szivattyú triakja, de az általában akkor szokott ha a szivattyú is tönkre ment, vagy rá folyt a víz. Egy jobb kép tényleg sokat segítene! Üdv: Zoltán
Hello
Örülök neki, hogy jó lett. Akkor meg volt a szikra helye :yes: Üdv: Zoltán
Meg a betyár mindenit.
készítette a gép a képeket.... ![]() Köszi még egyszer a segítséget. üdv Zoli
üdv. a mérés megtörtént és csak 3-4 volt jőn a szivatyuhoz de a szivatyu mükődik külőn.Csináltam még képeket.Elöreis kőszőnőm a segitségeteket.
Hello
Ahogy mondtam a szivattyú kapcsolója durrant el. Ha mákod van akkor a proci kibírta, de erre nem nagy az esély ilyenkor. Ha így néz ki a panel akkor már nem szabadot volna még méricskélni főleg nem feszültség alatt, mert csak romlik a helyzete, mivel a korom igen jó vezető. Takarítsad meg a panelt, cseréld a szétégett alkatrészt. ACS108 SMD változata jó bele, meg a körülötte lévő ellenállásokat mérd ki, azok is megszakadnak ilyenkor, egészen a prociig kövesd vissza a dolgokat azon a szálon. Ha van a panelon ULN IC akkor cseréld azt is. Üdv: Zoltán
kőszi.
igyekszem
Tisztel Forumtársak
Egy számomra égető kérdésre keresek választ. Egy pár éve 3-4 vásárolta a nejemnek egy Fagor 1F-4613 típusú mosógépet. A garancia lejárta után nem sokkal a vezérlő panel , kiírta, hogy triak hiba. nagy nehezen találtam egy bontot panelt, beletettem ment is vagy 7 hónapot. Utánna megint kiirta, hogy triak hiba. A mindenre kiterjedő világháló segitségével találtam egy francia tanulmányt ( inkább szakdolgozat) ehhez a típusú géphez, és megállapítottam, hogy nem teljesen atomfizika, ezért el keztem egy kicsit kutatni benne és rájöttem , hogy a triak ami a motort vezérli, az cserélhető normál szabvány. Elmentem egy elektronikai szakboltba vásároltam egyet, betettem, de azóta se csinál semmit, vagyis kíírja milyen programnak kellene menni, mikor kezd, mikor végez de a motor nem mozdul, ahogy a az idő telik a program vége is csúszik. Felhívtam az Etele szervízt Bp.-en mivel az előző panelt ott vásároltam , adtak néhány tippet mint szénkefe ellenörzés, de ez se vált be. Kérdés a Tisztelt Fórum társakhoz, tud-e valaki segiteni a hiba keresésben vagy esetleg használt panellel. A panel maga kb 50-60E HUF , kiisé sokalom. A segítséget előre is köszönöm Üdv mindenkinek Saltex
Hello
Képeket tehetnél fel a panelról, ezt a fajtát nem ismerem annyira, nem mindennapos darab. Az is nagyon könnyen lehet, hogy csak a hiba kódot kell törölni belőle, van egy két gép, hiába cseréled a hibás alkatrészt, csak akkor megy tovább ha ki van törölve a hiba. Viszont még ilyet csinálhat, mágnes szelep kapcsolója(ACS1xx) is. Főleg ha elvan oxidálódva a mágnes szelepnél a csati, és akkor azt is kinyírja. A panel tápját is érdemes megnézni. Üdv: Zoltán
Sziasztok!
Én azzal a problémával küzdök, van egy INDESIT WITE 127 mosógépem, és mosás közben egyszerre veszi fel a vizet meg ereszti is, a vízfelvételt soha nem hagyja abba, csak akkor ha kihúzzuk áram alól. A vízszint szabályzót már ellenőrízték, és azt mondták, hogy a vezérlőpanel halt meg. A mosógép még csak 2 éves. Lehet rajta segíteni? A szerelő azt mondta nem érdemes vele foglalkozni, mert drága a vezérlőpanel. Tudtok nekem segíteni?
Szia. A kijelzőén mit ír ki? Van e hiba kód,ha van akkor az elektronika javítása nem reménytelen. üdv szepi003
Jelenleg nem ír ki hibát, annyi csak hogy a motort nem indítja el.
Szoftveresen a program indul, de valóságában nem.ezért a program vége idő is csúszik.
Hello
Így elsőre nem tűnik nagy hibának. Nagyon könnyen lehet, hogy csak a mágnes szelep vagy a szivattyú kapcsolója (ACSxxx) ment el. Azt érdemes cserélni egyből. De még csinálhatja ezt táp hiba is a panelon. Esetleg egy képet tehetnél fel a panelről. Üdv: Zoltán
Hello!
A panel sok esetben javítható,van persze akinek a csere a legegyszerűbben kivitelezhető. Csere esetén nem sokat kell gondolkozni,valóban egyszerűbb,mint hibát keresni a panelen. Feltétlenül tegyél fel képet a panelről! Üdv. Ottó
Sziasztok!
A mosogép a programokat végig viszi normálisan, de a vízfelvételt nem hagyja abba soha. Ha centrifuga programot indítunk akkor centrifugál, de közben folyamatosan veszi a vizet. A vízfelvételt CSAK akkor hagyja abba ha kíhúzzuk áram alól, ha csak kikapcsoljuk akkor nem. Hibakódot nem ír ki. Üdv
Nem ez a főpanel, ezen kívül még kell lenni egy panelnak, azon lesz a lényeg, akkor az lesz amit én mondtam!
Üdv: Zoltán
Hello! pótlás:főpanel
Sziasztok!
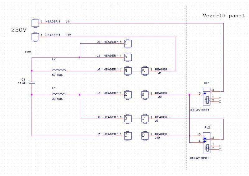
Egy mosogatógéppel bajlódom (talán Siemens SE25E259EU) amit a helyi mosógépszerviz szétszerelve hozott hozzám, mert nem boldogultak vele. (vezérlő panel hibára gyanakodtak) A mellékelt fotón található keringető szívattyú van benne. Mivel a mototrokról csak a neten olvasgattam, a motor bekötés okozza a fejtörést. Csak melegszik, de nem megy. Lerajzoltam, hogy van most bekötve. Gyanús, hogy a motor egyik tekercse a RL2 alapállapotában rövidre van zárva és a kondival sorbakötött L2 tekercsre kerül a fesz. A Morse érintkező másik állásában pedig leveszi a rövidzárat. Ennek így semmi értelme. Szerintem simán össze-vissza dugták vissza a kábeleket. Ha csak egy relé kapcsolná, bekötném, mint egy egyfázisú indukciós motort: nagyobb ellenállású tekerccsel párhuzamosan kötve a kondi és a vele sorba kötött másik tekercs, és az így kapott két pontra a 230V. De ehhez nem kellene a másik relé. Irányváltás nincs, mivel nincs értelme. Találgattam, hogy talán indítókondis megoldás. A kondi 11 uF, ami elég nagy ehhez, de vajon miért Morse érinkezős relét tettek bele? Nem lehet véletlen! Tud valaki segíteni?
Sziasztok!
Ide sok szaki jár biztosan tud nekem egy kicsit segíteni! Bauknecht WAE8778 a típusa. Off: A kérdés de elcsurrantotta a család mosógépe magát ezért szétszedtem- csapágycsere + egy speciálisnak tűnő V-ring /gyűrű/ ami Forsheda V-40 ez kopott tán el de mintha oda is lett volna ragasztva a forgó dobhoz és elengedte volna a ragasztó. A víz kiszivárgott bele a csapágyba és szépen megette ,a mögötte levő jónak tűnik de biztonság kedvéért kicserélem . A csapágyakat kiszedtem talán egyszerű lesz beszerezni őket de a tömítéstől tartok kicsit. Minden ötletnek hozzászólásnak tanácsnak esetleg e-mail címnek örülnék!
Szia!
Skf -nél(több boltjuk is található az országban) betudod szerezni a csapágyat és a szimeringet is egyszerre. üdv.
Szia!
Orczy-éknál is biztos van mert én már vettem egy párat ott. Azt nem tudom, hogy a belső csapágyat ami azt hiszem 6306-os hogyan szedted le mert nekem az mindig a tengelyen maradt és a hátfalnak nem nagyon szabad sérülnie mivel azon tömít a V-gyűrű. Ha megoldottad akkor gratulálok mert ezeket a szemeteket nem egyszerű javítgatni. Ehhez a típushoz csináltattam is egy lehúzót. Imi
Köszönöm a választ mindenkinek!
Leírás: Szerencsére nem volt nehéz szétszedni talán azért mert anyám mondta ,hogy hangja van a mosógépnek ami egyre rosszabb lett ezért még csak egy kicsit folyt a szimeringnél a víz. A csapágy egyben volt levettem a szíjtárcsát le a kúpot majd ki a dobból a forgót ki aztán kimasíroztam a placcra egymásra raktam 5 nagyméretű téglát rátámasztottam a vasöntvény lelógó részét/ amihez a motor van csavarozva/ ja a szíjtárcsa tartócsavarját visszacsavartam a tengelyvégbe mert a menetre még szükségem lesz, és megkínáltam nagykallóval, persze érzéssel. Miután kicsúszott a 6304z -böl ez a kicsi a zéger gyűrűs rögzítős a nagyból szinte magától ki is esett majd befogtam az öntvényt a satuba itt már nem kellett a lemezre vigyázni ami szép maradt nem kapott pofont,kivettem a zégert és egy pont méretes vastagfalu vascsövet fogtam a kisebb csapágyhoz ezt kiütöttem nem is teszem vissza bár húzós ára van de szerintem az ütések meg a sok üzemóra miatt inkább csere, ezután a nagyot - 6306z - ezen a lyukon kikoppintattam a csővel szintén, de úgy ,hogy a cső fala a csapágy külső peremét érte előbb ezután a többit, nehezebb volt de meglett! Remélem segítettem bár tudom hogy nem találtam fel a spanyol viaszt , a lehúzató sokkal elegánsabb de éppen nem volt semmilyen
Kedves Zoltán
Köszönöm válaszod, de szerintem fotónál jobb a kapcsolási rajz. Éppen ezért mellékelek egy ilyen rajzot. Ami számomra gyanus, hogy a motor állórésze kap áramot, vagyis az 1-5 lábakon van áram, máshol nincs, véleményem szerint még valami meg van menve , vagy a relé, vagy akár az eprom. Nem tudom eldönteni. az 1-2 láb pedig hevülés nyomait mutatja. A resetről pedig elképzelésem sincs,merre lehet Válaszod előre is köszönöm Saltex
Köszi a hozzászólást.
Valóban az ajánlott linken kaptam segítséget egy részletes service manual formájában. Kiderült, hogy tényleg rosszul dugták rá a kábelsarukat a motorra. Meglepő, de egyszerű a megoldás: A Morse érintkezős relé nyelve indításkor párhuzamosan köti az üzemi tekercset ai indítótekercs/indítókondi komplexummal, majd a proci felpörgés után átbiccenti a relé nyelvét és attól kezdve az indítókondi/indítótekercs sorba van kötve az üzemi tekerccsel. Nyilván tapasztalatlan vagyok, mert most láttam ilyet először. Ha valakit bővebben érdekel, a komplett doksi megtalálható itt!
sziasztok .Tud valaki nekem küldeni egy service manualt egy whirlpool awm 6141 es mosogephez?Nagyon megköszönném.(ha lehet akkor angolul)
Ezt már nézted?
Majdnem ugyanaz.
Off: jól sejtettem a V-40 v-ring beszerzése komoly nehézséget okoz már egy hete
WAE8778 BauknehtKitudna segíteni valaki eggyel term. nem ingyen! Vagy egy email cimmel webáruházzal stb valamiért az SKF-et lefikázták hogy nem jó helyette csak a gyári és csak az meg amugy isw ja hogy 3000 Ft ? ugyan apróság. Szóval Forsheda V-ring V-40 az oldalán a belseje 38 mm körül van elvileg a VA 40 jó lenne helyette de nam szeretnék 1 hónapot várni rá/ Nagykanizsa rulez.../ Köszönöm az estleges válaszokat!
Mért ne lenne jó az SKF?
Nyugodtan vedd meg vagy nézz orczyéknál VA-40-est ami kb 520 Ft. Az oldalukon az univerzális azon belül V-gyűrű és ott van. Sima lapos kell. Azért 40 a típusa mert 40-es átmérőjű tengelyre kell. ![]() Imi |
Bejelentkezés
Hirdetés |







igyekszem 












