Fórum témák

» Több friss téma
Fórum » Erősítők hűtése
Lapozás: OK   4 / 5
(#) diamik hozzászólása Máj 20, 2010 /
 
Itt már beszélgettek erről :

http://www.hobbielektronika.hu/forum/topic_9179.html

Amúgy a idlob hozzászólása volt számomra kielégítő. Az erősítő előlapját módosítottam, most készítik el, így már meg tudom fordítani a ventit...
(#) neocska hozzászólása Aug 3, 2010 /
 
Sziasztok!
Azzal a kérdéssel fordulok hozzátok, hogy ebben a kapcsolásban mi játsza a hömérö szerepét, és milyen tipusú tranzistor amelynél nincs tipusszám feltüntetve?
A ventilátor az égö helyére fog kerülni? (2W 12V)
Köszönöm elörre is a segitséget
(#) kadarist válasza neocska hozzászólására (») Aug 3, 2010 /
 
Honnan van ez a rajz?
(#) neocska válasza kadarist hozzászólására (») Aug 4, 2010 /
 
(#96784) Georgee
Tehát itt találtam, csak nem nagyon tudtam értelmezni, még kezdö vagyok ezen a téren...
(#) kadarist válasza neocska hozzászólására (») Aug 4, 2010 / 1
 
De mégis hol találtad? Linkeld be! A képek mellett ott van a hozzászólás elérhetősége is (H).
Ehhez mit szólsz? Ventilátor szabályzó
(#) neocska válasza kadarist hozzászólására (») Aug 4, 2010 /
 
A hömérséklet függvényében pörgeti fel a ventillátort?
(#) kadarist válasza neocska hozzászólására (») Aug 4, 2010 /
 
Nem, a fényerő függvényében
(#) neocska válasza kadarist hozzászólására (») Aug 4, 2010 /
 
Ugyértettem h pl 1fokot nö a hömérséklet és akkor a ventilátor pl 10 fordulatszámmal többel forog és igy tovább... Mert vannak olyan kapcsolások hogy egy megadott szint felett felpörgetik teljesen majd kikapcsolnak...
(#) kadarist válasza neocska hozzászólására (») Aug 4, 2010 /
 
Oda van írva, hogy teljesítményszabályozásra való, tehát fokozatmentesen változtatja a fordulatszámot. Építsd meg, teszteld!
(#) neocska válasza kadarist hozzászólására (») Aug 4, 2010 /
 
Köszönöm a segitséget
(#) kadarist válasza neocska hozzászólására (») Aug 4, 2010 /
 
Szívesen!
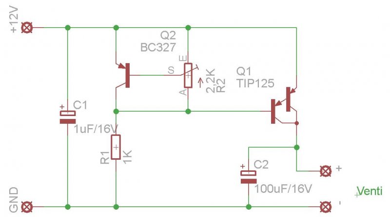
(#) bancsi15 hozzászólása Aug 16, 2010 /
 
Sziasztok!

Ez a kapcsolás bekapcsol valamilyen hőfokon vagy állandóan megy a venti, és közben változtatja a ford.számát?
( A kapcs.-ban a TIP 125 az valójában TIP127, csak ilyen volt az Eagle-ben )
Jól tudom, hogy itt a TIP127-et kell a hűtőbordára csavarozni?

venti.JPG
    
(#) józsikom hozzászólása Feb 6, 2011 /
 
Sziasztok ! Két kérdésem lenne : mi a külömbség a síkcsapágyas és a golyóscsapágyas ventilátor között ??? Erősítőbe melyik jobb ??? Józsi
(#) KTobi válasza józsikom hozzászólására (») Feb 6, 2011 /
 
Tartósság. A síkcsapágyas gyorsabban kopik. A PC tápokba általában sima csúszócsapágyas kerül. No most ez nálam pár év alatt úgy kikopott, hogy állandóan ütötte a védőrácsot. A napokban már be se akart indulni a gép, kerepelt mint egy trabant. Végül a rácsot ültettem lejjebb.
Egy jó golyóscsapágyast pár évente kicsit megolajozol és ezer évig elmegy. De az ára is 3÷3,5ezer forint (12cmes).
(#) józsikom válasza KTobi hozzászólására (») Feb 7, 2011 /
 
Köszi KTobi !
(#) kanocos hozzászólása Júl 11, 2011 /
 
Sziasztok! Kérdésem az lenne, hogy a csatolt kapcsolásban használhatok bármiféle műveleti erősítőt? Gondolok itt A109, UA741, 4558D, TL082, NJM4558.
(#) yohnsee válasza kanocos hozzászólására (») Júl 11, 2011 / 1
 
Üdv! Ha a 741 helyére keresel helyettesítőt, akkor bármelyik jó. Bár én személy szerint pazarlásnak tartanám, ha NJM4558-ast raksz bele.
Az UA741=741, 4558=NJM4558(D)
Üdv
(#) kanocos válasza yohnsee hozzászólására (») Júl 11, 2011 /
 
Köszönöm a segitséget mindegyikből van itthon 10-20darab a lényeg nem kell vásárolnom. Egy másik kérdés szobahőmérsékleten 10kOhmos a hőérzékelőm amit találtam ez megfelelő ehhez a kapcsoláshoz ?
(#) neptunes4you hozzászólása Júl 21, 2011 /
 
Üdvözletem!
Szeretnék egy komoly erősítőt építeni, és a hűtéssel kapcsolatban lenne egy kérdésem. Van nekem itthon egy régi AMD PC-ből bontott procihűtőbordám, és a hozzá tartozó ventillátor. A venti típusa: AVC F6015B12LY, 12V-ról működik, áram felvétele 0.1A. Arra gondoltam, hogy a hűtőbordára fúrom fel a tranzisztorokat, és így biztosítva lenne a hűtés + nem kell nagy hűtőborda, mivel a ventillátor nagyon tud hűteni. A kérdés tehát a következő: szeretnék egy olyan áramkört építeni, ami a hűtőborda hőfokának függvényében szabályozza a ventillátor fordulatszámát.
PS: a ventillátoron 3 kábel van, egy piros, egy fekete és egy fehér.
(#) David 3g válasza neptunes4you hozzászólására (») Júl 21, 2011 /
 
Szia. Koppanásgátlós témába találsz egy nagyon komoly kapcsolást amiben ez is benne van amit kérsz. Amugy megkérdezhetem mit takar a nagyon komoly erősítő?
(#) neptunes4you válasza David 3g hozzászólására (») Júl 21, 2011 /
 
Egy JLH 10W-osat, vagy egy Hiraga LeMonstre-t, de inkább az elsőt, mert ahhoz vannak alkatrészek.
(#) Ghoost válasza neptunes4you hozzászólására (») Júl 22, 2011 /
 
Szia!

Ajanlom figyelmedbe proli007 forumtarsunk irasat a temadal kapcsolatosan.
Az alacsonyabb homerseklethez az ellenallas erteket novelni kell.

Remelem tudtam segiteni....
(#) Sword hozzászólása Aug 5, 2011 /
 
Heló!

ehhez
a kapcsoláshoz a 2N3053 tranyót mivel lehet helyettesíteni?
Raktam a helyére egy BC639-et, de nem úgy működik, ahogy kéne.
(#) kadarist válasza Sword hozzászólására (») Aug 5, 2011 /
 
Lehet, hogy nem a tranzisztorral lesz a gond.
(#) Sword válasza kadarist hozzászólására (») Aug 5, 2011 /
 
Ja a nem jól működik annyit takar: hogy potméter állástól és termisztortól függetlenül fix (alacsony) fordulaton forog a ventilátor.
Ha lekötöm a termisztort, arra sem reagál.
(#) bighlo hozzászólása Dec 29, 2011 /
 
Sziasztok.
van nekem egy a témában szereplő jó öreg kis házimozi erősítőm (nem nálam öregedett most nemrég jutottam hozzá) A problémám az lenne vele, hogy 2db kis ventilátor is található benne melyek valószínű korukból fakadóan már elég hangosak tudnak lenni. ezeket szeretném lecserélni viszont sehol sem találok pont ilyen paraméterekkel rendelkezőket. az egyik 1 milliamper a másik 0.99 milliamper (nem vagyok biztos hogy jól emlékszem ezért mellékeltem a szerviz manual-jat.
A kérdés első része:
cserélhetem-e milliamperben eltérő másik ventilátorra ill. ha nem milliamperes érték van feltüntetve hanem wattos akkor mi az az érték ami nekem még megfelel.
A kérdés második része:
input nélkül az eszközt felhangosítva nem csak a ventilátorok fizikai mozgásából adódó zaj hallatszik hanem a hangszórókon is némi gerjedés szerű hang. (ha lehúzom a ventilátorokat nem hallható) sajnos egy teljesen várt dobozba tették ezt a kis erőlködőt így nem merem megkockáztatni a teljesen ventilátor mentes működtetést. mindezzel arra szeretnék kilyukadni, hogy lehetséges e beépíteni valami egyszerű kis áramköri elemet ami ezt a zajt megszünteti vagy legalább minimalizálja
b-terv létezik e valami egyszerű kis kapcsolás melynek segítségével hőfok vezérelhetem a ventilátorokat. gondolok arra hogy pl.: 40 fok felett kapcsoljanak csak be esetleg megkockáztatom még legyen egy alacsonyabb és egy magasabb fordulatuk is mondjuk úgy 60fok környékén. ezek természetesen csak hasra ütés szerű adatok mert nem ismerem a benne lévő áramköri elemek hőtűrését.
ha lehet konkrét alkatrész listával ellátott kapcsolásokat szeretnék kérni mert nem vagyok egy nagy szakember méretileg szinte teljesen mindegy mert bőven van hely a dobozba

a válaszokat előre is köszönöm.
(#) bighlo hozzászólása Dec 30, 2011 /
 
épp csak a szemem nem verte ki ez a cikk köszönet a szerzőnek
Bővebben: Link
szerintetek esetembe alkalmazható ez?
(#) Gabó válasza bighlo hozzászólására (») Dec 30, 2011 /
 
Én a házimozimba a "klímát", úgy oldottam meg, hogy vettem kis paneltrafót meg pár alkatrészt a szabályzáshoz (lm317 pl. vagy 555ös ícvel) azt bealítottam a megfelelő feszre ahol a venti teljesen halk. A 230as részt meg bekötöttem oda ahol a fő trafó is kapja a feszt. Így egyszerre lehet be, ill. kikapcsolni a házimozit is meg a hűtést.
A zajra a válasz: azért hallod a venti hangját, mert nem nem külön tekercse van a ventiknek a trafón, hanem valószínűleg vagy a végfok, vagy az előfok tápjára van rákötve.
(#) bighlo válasza Gabó hozzászólására (») Dec 30, 2011 /
 
szia köszi a válasz. Tehát ezzel azt akarod mondani hogy külön tápot kéne betennem, amivel a ventiket táplálom s csak akkor tűnik el a zaj?
Ha már voltál oly kedves s válaszoltál légyszi fusd át még egyszer az eredeti kérdésem s válaszolnál azon kérdésemre is, hogy milyen paraméterekkel rendelkezővel helyettesíthetem az eredetiket?

köszönöm.
(#) Barnada hozzászólása Dec 31, 2011 /
 
Sziasztok nekem van egy Uher up-120 as erősítőm és azt szeretném megkérdezni hogy milyen hűtő ventillátort és hogyan tehetnék rá? Kívülre szeretném rakni és ugy hogy nem az erősítőtől kapja az áramot hanem valahonnan máshonnan pl: valami akuról vagy ilyesmi kérlek segítsetek köszi!!
Következő: »»   4 / 5
Bejelentkezés

Belépés

Hirdetés
XDT.hu
Az oldalon sütiket használunk a helyes működéshez. Bővebb információt az adatvédelmi szabályzatban olvashatsz. Megértettem