Fórum témák
» Több friss téma |
Szia!
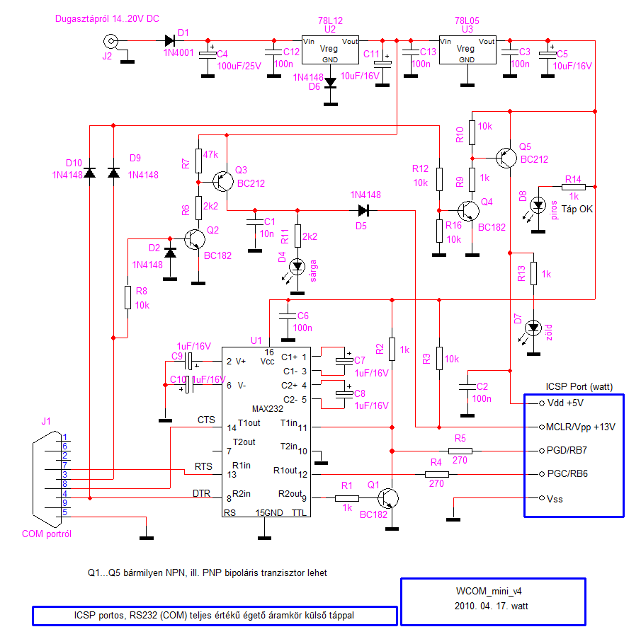
Azt hiszem két malomban őrlünk... Nem a 78L05-öt szeretném megvédeni, hanem a pic-et. Egy esetlegesen hibásan összerakott (74LS07 nem kap tápot) vagy alacsonyabb fogyasztású eszközzel megvalósított meghajtóval felépített programozóban a Vdd feljebb mehet, mint 5V, ha nincs elég fogyasztás rajta. ICSP alkalmazása esetén, mivel nem csak a pic fogyaszt a Vdd-ről, nincs probléma. Egymagában programozva már nagyon a határon van, ha a 10k nem egészen 10k, már kimegy a 7805 a specifikált tarományából. A különböző gyártóktól származó 78L05 példányok szórhatnak... Javaslom a LED beépítését: egyrészt állandó mA nagyságú fogyasztás lesz a Vdd-n, másrészt a programozó működése (kezdők számára) követhetőbb lesz.
Azt hittem attól tartasz, hogy a 78L05 megy tönkre, de én is úgy értettem, hogy a 78(L)05 áramához hozzáadódik a PIC (és ha van, más alkatrész árama) és akkor nem megy tönkre semmi.
Másrészt a PIC 6,5V-ig bírja, kizárt, hogy e fölé menjen a feszültség. A mérésem szerint, amiben egy 7805 szerepelt, nem látszott még az az ellenállás sem, amit az adatlap adatai szerint számolhatnánk a megadott áramokból. A feszültség gyakorlatilag nem emelkedett meg. Nem az egy LED kérdésén tépelődök, inkább azon, hogy több tucat áramkörömnek már régen tönkre kellett volna mennie, ha igaz az amitől tartasz. Természetesen senkit nem akarok lebeszélni a LED használatáról, annak ellenére, hogy a gyakorlat azt mutatja, hogy védelmi okokból nem szükséges. Az számomra biztosan kiderült, hogy a Vpp érzékenysége okozta az itt történt tönkremeneteleket.
Hali
En ugy szoktam csinalni az ICSP csatis panelokat, hogy a MCLR labra teszek sorosan a 10k-val egy diodat.. Ha felemelem a MCLR-t nem tud visszpofazni a tap fele a VPP. Egy hatranya van, hogy ha nagyon gyorsan elmegy es visszajon a tapnem tud resetelni a kulso MCLR-rol a PIC. De azert van BOR, belso MCLR hogy alkalmazzuk. Udv Vili
Régebben és is tettem diódát, de az már tényleg régen volt. Semmi szükség rá, de ezen igazán ne vesszünk össze!
Idézet: „Egy hatranya van, hogy ha nagyon gyorsan elmegy es visszajon a tapnem tud resetelni a kulso MCLR-rol a PIC” És egy másik, ami a szivatósabb, hogy így az MCLR gyakorlatilag a levegőben lóg 5V felett, és simán el tud menni programozás üzemmódba, amiből csak annyit fogsz látni, hogy összevissza resetel a pic.
Hali
Azert irtam, hogy ha tudom( van a PIC-ben) a belso MCLR-t hasznalom. Mondjok 'F84-ben nincs, de az mar a multe.
Sziasztok!
WLPT_mini kipróbálva 16F877-el ír is, olvas is, a futófény is működik. Szerintem az MCLR lógása volt nálam a probléma. Természetesen később szeretnék valami komolyabb programozót is építeni, de a minit is megtartom. Vpp és Vdd vezérlésnek meg utánagondolok! Watt-nak egy észrevétel, de lehet, hogy csak véletlen(?). Ha CLK és DATA lábakon H szint van és Vpp-t bekapcsolom, a PIC-programja tovább fut. Csak ha L van mindkét lábon, lép be programozási módba Egyenlőre tanulgatom a programírást. Ha lesz említésre méltó fejlemény, megírom! Jó PIC égetést mindenkinek!!!
Jó nektek, nekem továbbra sem működik a WLPT_mini v4 a WPB programmal meg mással sem. Most már csak egy valamit tudok elképzelni, ami miatt problémás a dolog, az pedig az OS típusa, ami nálam W7 x64. Jelenleg 3 gépen próbáltam, mind a 3-on W7 x64 van, két gépnél az alaplapról volt kivezetve az lpt port. Vissza olvasva találtam ledes megoldást, amit a PGD és PGC vonalakra kell tenni, azt rátettem és egyedül a Winpic800 az, ami villogtatja a ledeket a kommunikáció során. Úgy csináltam, hogy programot elindítom, ráadom az égetőre a tápot, világít a két led, bedugom a tüskéket az lpt portra, a ledek elalszanak, majd olvasás vagy valami és ez idő alatt villognak, szóval a "deszkamodell" tuti jó. Visszatettem a 7407-es, a beállítások a cikk szerint lettek megcsinálva újra. MCRL lábon rajta a 10k felhúzó ellenállás, a Vpp és Vdd-re egy-egy led csatlakozik, 1k és 470 ohm-os ellenálláson keresztül. Most majd megpróbálok valahogy helyet csinálni egy sima xp-nek.
Ha a check menüben nem tudod "villogtatni" (műszerrel mérni) a PGD, PGC vonalakat, akkor biztosan a Oprendszerrel van a baj.
Nem megy ott sem, csak világít folyamatosan a zöld. Ha lesz rá időm feldobok egy xp-t.
A sima inpout32.dll nem megy 64 bites oprendszer alatt. Azonban van natív 64 bites és 64 bitesen korrektül működő 32 bites verziója is:
Bővebben: Link és Bővebben: Link
Virtual XP? Én abban fejlesztek VB6-al W7 lalatt, mert simán nem fut. Igaz lassú, de működik...
Próbáltam, de nem működött ott sem. Virtual Box-on van xp. Holnap még megnézem a linkelt dll-t.
Most látom csak a hozzászólásod, megnézem hamarosan! Köszönöm!
A W7 alatti futtatás kérdések miatt újratelepítettem a rendszert(vagy 4x).
A tapasztalatokat leírtam(csatoltam) A 32 és 64 bites Vista(megy W7 alatt is) rendszerekhez javított inpoutxx.dll-eket is csatoltam. A 64bitest nem volt alkalmam kipróbálni, de egy helyről valók, mennie kell elvileg! Köszönöm gozi-nak az eléréseket!
Az .OCX fájlokra egyszerű megoldás lehet a VB6 runtime feltelepítése: Bővebben: Link és Bővebben: Link. Ezzel elvileg Win7 alatt futtathatóvá válnak a VB6 alatt írt programok.
Kipróbáltam, nem működnek(azzal kezdtem). Csak a leírt módon sikerült az OCX-ek regisztrálása. Többször is úratelepítettem és próbáltam.
Nagy a csend!
Mindenkinek megy a mini és a WPB? Kérem jelezzetek vissza!
Megálltam, amikor 2 db PIC tönkrement... Egyelőre várok és nyáron majd megpróbálkozom a 16F876-al ( azokból van még pár darab )
!Steve
Ha az MCLR-t felhúzod nem lehet baj. Biztosan ez okozta a hibát.
Én GND-re húztam pár kilós ellenállással ,hogy ne futhasson "alapból" semmilyen program, így nem tudom hogyan lehetett baja ( igaz, nem néztem még meg az adatlapot ebben a témakörben!) !?
Steve
Hát igen, annak is meg kellett volna védnie. Nem gondoltam volna, hogy ilyen sok buktatója lehet, egy végtelen egyszerű áramkörnek! Viszont az biztos, hogy van megoldás, és az a Vpp fel/lehúzása és a PGD/PGC 150ohm-os védelme körül van.
Sziasztok!
Pár módosítást végeztem a 18F részén a programnak. Üdv!
Üdv .mindenkinek. Ezt az égetőt szeretném megépíteni 16F628A égetéséhez.Melyik progit használjam.Tapasztalatok ,vélemények.Köszi.
Ehhez csak is a WPB program jó, azzal lett fejlesztve(talán működik más soros égetőket kezelő programokkal is.). Egyébként szerintem a legjobb választás ez az égető jelenleg, ha nem vesszük számításba a PICKit2-t.
Watt mester kérésére ebben a hozzászólásban a v4-es fájlt javítottam.
Heló!
Megépítettem a WLPT_mini_v4-et és az az észrevételem hogy nekem csak a te programoddal megy. A program nekem nagyon tetszik, szép színes meg jó, de miért nem jegyzi megy a "WLPT_mini Használata" jelölőnégyzet beállítást? (Az jó lenne ha megjegyezné, mert én az ilyenek beállítgatását rendszeresen elfelejtem... )(Az égetőt NYÁKra építettem, hogy könnyebb legyen bedobozolni, most szerzek neki valami szép dobozt és elfoglalhatja a helyét az asztalomon a gép mellett. )
Örülök, hogy az enyémmel megy. Sajnos a többi program lemaradt a PC alaplapok fejlődésében, illetve eleve nem megfelelően kezeli a protokollokat...
A beállítás megjegyzését két hét múlva tudom megnézni. |
Bejelentkezés
Hirdetés |




Mindenkinek megy a mini és a WPB? Kérem jelezzetek vissza!
!
)
) 




