Fórum témák
» Több friss téma |
Üdv mindenkinek!
Egyik ismerősnél levették a kaputelefont meszelésnél és nem tudják melyik drót hol volt. A kézibeszélőbe 4 csavar van, ebből kettő át volt kötve egy dróttal, a maradékba ment a lentről jövő két drót. A rajzon jobb oldalt lévő 4 csavarnál ismerősöm emlékei szerint az alsó kettő volt összekötve és a felsőbe ment a bejövő két drót. A vonalat végignézve viszont amikor felemelik a kagylót akkor megszakad a jel útja. Mi lehet a jó bekötés? A lentről jövő drótok mindegy hogy vannak bekötve (ha nem akkor hogy deríthető ki melyik melyik?)? A segítséget előre is köszönöm.
Akárhogy nézem, ha a lenti két csavarnál van összekötve és fent kap jelet akkor a kagyló leemelésekor megszakad a vonal
Van esetleg ötletetek?
Ezt a rajzot Te készítetted, vagy ez valami hasonlónak a rajza? Nem olyan bonyolult bekötni a kaputelefont, csak rá kell érezni.
Szóval 4 drót jön le a kapuba, ezt szimbolizálja a 4 csavar? Jól értem? Ez eddig oké, de ha ez egy kaputelefon, akkor miért van rajta kapcsoló? Ez kagyolós kaputelefon, vagy ez már a beltéri egység? Egyáltalán milyen márkájú? Sok leírást találni hozzá! Nem TESLA?
Köszönöm a részletes és érthető válaszodat, de sajnos a kérdés már nem aktuális.
Sebaj! Olvasgatom továbbra is a fórumot hisz sok érdekes dolgot megtudtam már innen. Még egyszer: köszönet!
Sziasztok!
CODEfon digitális lakáskészüléket kellene javítanom, de rajz nélkül nem boldogulok. Tudom van kapcsolási rajz kéregetős topik, de inkább itt próbálok szerencsét, hátha akad valakinek ilyen. Köszi!
Hali!
Nem tudom aktuális e még. Rajzal nem szolgálhatok, de nézd meg a vezetéket ami a kagylóhoz megy, és van egy dióda a sorkapcsok (+-) között, valamint a mikit. Ezek szoktak elszállni, bár ritka. Amúgy konkrétan mit csinál? Helló!
Üdv,
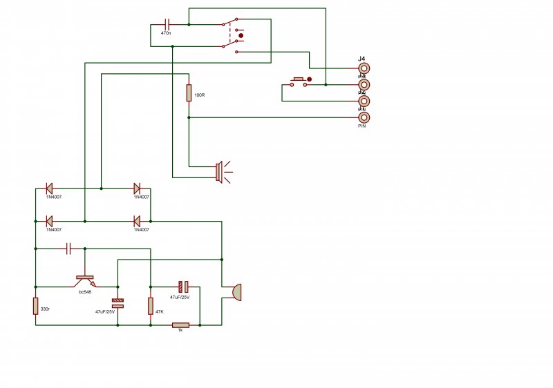
szintén egy Codefon-os kérdésem lenne a szakértőkhöz: panelházban lakom, a kaputelefon nagyon szépen dolgozik, kivéve azt, hogy a bejáratot nem lehet nyitni a nyomógombbal. Felcsengetés, beszéd rendben, de hiába veszem fel a kagylót és nyomom a gombot beszéd mellett, a lenti elektromos zár meg se rezzen. Állítólag a funkciónak mennie kellene, de a hajdani telepítőt nem lehet már megtalálni, nincs mesterkód, illetve nincs túl sok pénze sem a tömbnek arra, hogy kihívjunk egy profit. Négy vezeték jön fel a lakásba, kettő-kettő közösítve sorkapcsokban, a lakáskészülékben egy PIC12F508 meg pár apróság van. Egy használható bekötési rajzot sem találtam, az egyetlen doksi a programozási útmutató volt, ami ugye a mesterkód nélkül semmire sem jó. Van valakinek ötlete arra, hogy mit lehet ilyenkor tenni?
Helló! Mesterkód, ha nem mosták le akkor a panelra rá van írva, 6 jegyű szám. Ha megváltoztatták akkor, táp le, van egy jumper azt ráteszed, táp vissza, jumper le, és vissza áll gyárira. Rajzot holnap tudok, most nincs nálam, az el. zár a kültériben a 6-os sorkapocs két középső csavarja. a lakáskészülékek párhuzamosan vannak kötve, polaritás nem mindegy, a jobb oldali két kapocs csak ajtócsengő gomb helye, csak a két balt kel bekötni.
Ha megnyomod a készüléken a gombot, ad olyan lökött trillázó hangot? ha igen kiadta a zárnak a feszt, akor a zár lesz rossz, ez elég gyakori. Szia.
Szia!
Köszi a választ, megnéztem közben a főpanelt. Nincs ráírva semmi, nem jumpereltem mert a gyári kódot sem tudom. Gombnyomáskor nincs trillázó hang, semmi változás nem történik (egyik lakásból sem, tehát nem a készülékünk rossz). Nem hiszem, hogy a zár lenne tönkremenve mert a házmester szerint az életben sem működött, azt se nagyon tudták, mire való a kezelőn a gomb... Hálás lennék a rajzért, ha sikerülne feltöltened ide, meg a gyári mesterkód is hasznos lenne, anélkül nem érdemes jumperolni.
Hali!
Nos, itt a bekötési rajz. Ha nem is trillázik, akkor valami nagyobb baja lehet. Még nem találkoztam ilyennel. A kódja mindnek más sajnos, azért szokták rá írni. Egy eepromban tárolja az adatokat, és mintha a mester kód is ott lenne, az éven már nem teszek fel újat, de valamikor januárban biztosan, és akkor ha gondold mielőtt felteszem megnézem mit tartalmaz a memória. Amit még érdemes megnézni az az, hogy a kötések rendben vannak e, elég érzékeny rá, jó ha le vannak forrasztva, és a kis vezeték keresztmetszetre is.Itt találsz infót róla. Remélem sikerül megcsinálnod! Üdv eti
Sziasztok. Az lenne a probléma, hogy egy 4+1 es MKT rendszerre régi Tesla kaputelefon lett felszerelve. Minden működik, de ha más lakást csengetnek, ez a lakástlefon is csenget és lehet hallani amit beszélnek, sőt nyitni is az ajtót. Mi lehet a gond? A lenti egységnél, vagy lehet a lakáskészülékkel is probléma[/OFF]
Üdv mindenkinek!
Lehet hogy nem pont ez a legalkalmasabb topic de nem találtam jobbat. Én nálam az a helyzet hogy van két házunk egymás mellet és a föld alatt a két ház össze van kötve egy 7eres vezetékkel, és én szeretném azt megoldani hogy a két ház össze legyen kötve egy telefonnal. És én nemrég (kb. egy fél éve) találtam itt egy olyan kapcsolást ami pont erre szolgál két házitelefont hogyan is kell épiteni(kapcsolás). És kost pedig már neme lelem! Nem tudnátok nekem segiteni? A segitséget előre is köszönöm!
Sziasztok. Lenne egy talán nem túl bonyolult (csak nekem az) kérdésem.
Panelban a régi lakáskészülék egy Resprom ED-401, ami elhalálozott és elég randán is néz ki. Lehetséges a helyére bekötni egy Tesla (a típusát nem tudom leolvasni) készüléket? A Teslában konkrétan az van benne egy bekötési rajzon, hogy "HITEKA MKT CSALÁDHOZ HASZNÁLHATÓ". Az ED-401-esre 5 vezeték volt rákötve 2-es (vagy 3-as), 4-es, 8-as, 9-es és 10-es lábra. Nem tudom, melyik mi, mert nem voltak jelölve és egyforma színűek. Ha át lehet kötni, akkor a Tesla melyik lábai felelnek meg a Resprom lábainak? Köszönöm.
sziastok. lenne 1 kédésem. kinek van 4 lakásos kaputelefon bekötési tapasztalata??? a gyártmány LEGRAND . köszi az infokat......
Van egy DP 2020 kaputelefonom,a gyári bekötés alapján lett bekötve. Kb 1 hónapig jól müködött,aztán el kezdett gerjedni (mintha hálózati búgás lenne).nem találtam kaocsolási rajzot.Ha valaki tudna segíteni megköszönném!
üdv: piljani
Sziasztok.
Olyan kérdésem lenne hogy a Codefon Digital System kaputelefon központjában van olyan lehetőség hogy a lakásban felcsengetési módjának megváltoztatása? Vagyis hogy másképp csörögjön? Gondolom nincs de gondoltam megkérdem hátha van ilyen.
Köszöntem.
Kösz neked.
Helló mindenkinek. Most jó áron lenne egy Somogyi DPV 01 -es videó kaputelefon alapból 10 méter vezetéket adnak hozzá. Nagyobb veszteség nélkül meddig lehet hosszabbítani Üdv.
Sziasztok!
Szeretnék sehítséget kérni, mert még sosem dolgoztam codefon készülékekkel, és nem tudom mi lehet a gond. A hiba a következő ha valakihez felcsengetnek és felveszi, akkor csak éles sípolást hall, de őt lent lehet hallani, mi lehet a gond?
Helló! Valószínű nagy a felmenő hangerő. Ha csak egy lakás, akkor esetleg megpróbálhatod megcserélni a hallgatóbetéten a polaritást, de inkább panel hiba. Csere olcsóbb mint nekiállni javítani, van külön panel is hozzá.
Szia!
Még egy kérdésem lenne. Melyik panelt kell cserélni? A készülékét vagy a központi panelt? Mivel több lakásnál is ugyan ez a hiba. A választ köszönöm!
Ha mindnél, akkor a hangerő a gond. Csak állítsd be. Van a panelon pár poti, a kültériben, kicsit játszani kell, mert elhúzzák egymást.
Köszönöm szépen a segítséget!
Ha valamit nem tudok még kérdezek. Üdv
Sziasztok a problémám a synertech sima alap nem videós kaputelefonunk van és ha kint vagyunk az udvaron nem haljuk hiába csengetnek egy vezetéknélküli csengővel megoldható a kihangosítás? persze elég a csengőhang hallatszódjon. Milyen változtatást kell eszközölnöm egy ilyen csengőn, a csengő nyomógomb kapcsolóját hova kössem? a válaszokat köszönöm.
Elnézést már megtaláltam a megfelelő topikot.
Sziasztok!
A társasházunkban egy ösöreg Comelit kaputelefon van. (Pontos típusát nem tudom, sajnos nem írtam fel, de mértem benne 25V-ot, sima 1+1-esnek tűnt). A kapun bejövetelkor a kulcs ugyanúgy áramkört zár, ezzel nyitva a kaput. Arra gondoltam, hogy veszek egy digitális keypad-ot ebay-ről, és ezzel kiegészítem a rendszert, és akkor onnantól kezdve egyszerűen kóddal is be lehet jönni. a) üzemelni a kaputelefon tápjáról fog, a Comelit kapcsolásokat elnézve lennie kell ott 12V DC-nek is (meg fogom mérni) b) nyitáshoz egyszerűen rákötöm a mostani kapunyitó gombra. A kérdésem a következő: a) diódákat tegyek be a két nyitórendszer közé? Vagy alapból védettek ezek a rendszerek ezellen? b) egyéb buktató hol lehet? Köszönöm a tanácsokat előre is! üdv Brazsik |
Bejelentkezés
Hirdetés |





Van esetleg ötletetek?
eti





