Fórum témák
» Több friss téma |
Köszönöm a felvilágosítást, akkor azt hiszem, van nekem egy ilyen áramköröm, de nem ismerem a bekötését. Ebben kérném segítségeteket.
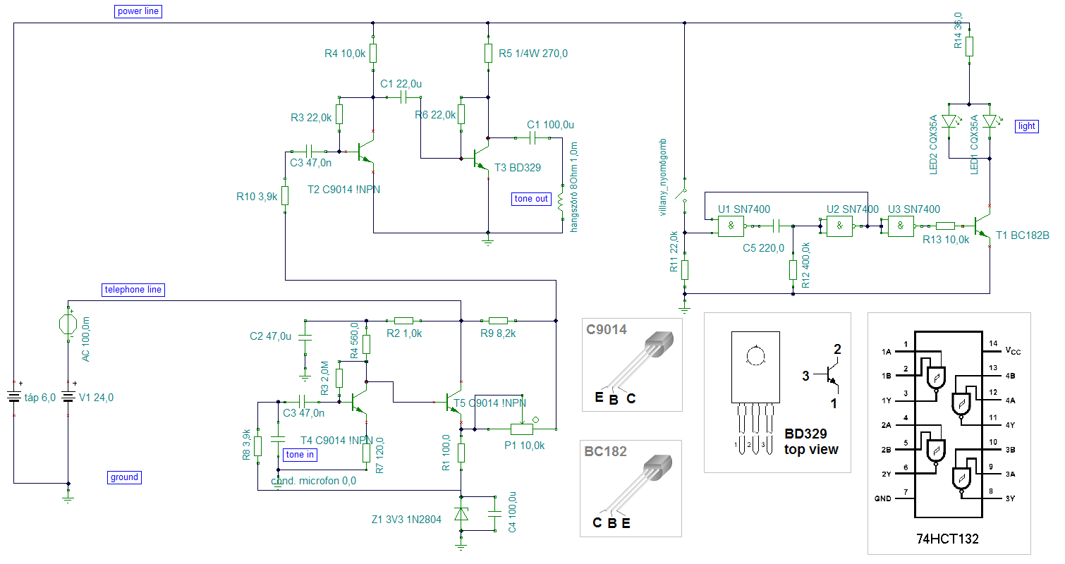
szerk: Van rajta egy C, P1, P2 csatlakozás, ami szerintem a csengőgomboké. A következő 3 össze van kötve egymással, ezek ahogy a 30-as képen is látszódnak a két (~) és a 3-as jelű. Ez nem tudom mi lehet. Az S egy triak anódja, aminek másik vége a 3-ason van. A két (~) szintén közösítve van, szóval ez biztos hogy nem a táp, és a D valószínű a mikrofon jele. Bármit ki tudok próbálni, hogyan álljak neki?
Szia!
A telefon vonalon a rajzodon volt egy R1-el jelzett ellenállás az benne volt? Esetleg ki kell cserélni kisebbre! Egy kicsit utána nézek a témának, valószínű a vonalhoz való illesztésben van gond.
Szóval a következőket tudom mondani, eltekintve az ismeretlen bekötésű hangmodultól.
Az R1 (terminátor) ellenállást cserélgettem, most 560Ohm van benne. Ez alá nem mehetek, mert ha a vonalat 400 Ohm alá viszem, akkor becsenget. Így lehet ugyanis csengetni. A hangszóró erősítését most próbálom annyira lejjebb venni, hogy tényleg csak annyira szóljon, hogy kihallatszódjon a hang, amit a telefonba beszélek. A mikrofon érzékenységéből nem vehetek lejjebb, mert nem hallom a postást, ha 1 méterre áll az egységtől. Köszönöm segítséged!
A kapcs011-et próbáltam elemezni, érdekes megoldás, lehet hogy működne, ki is fogom próbálni. Így ahogy van megépítem 1:1-ben, és akkor meg tudom mondani, hogy bevált-e vagy sem. A T1-et (a kapcsolót) persze kihagyom, meg az IC-t is, remélem ez nem gond.
Reggel nekiállok, ha estig nem írok, akkor még nem vagyok kész. ![]() Köszönettel a fáradozásodért, deguss
Úgy néz ki sikerrel járok, már valamennyire kielégíti elvárásaimat a kapcsolás, este teszek fel véglegesnek mondható rajzot. Köszönöm még egyszer, sokat segített ez a rajz.
A mai nap műve:
Szépen működik, csak az bánt, hogy épp kinyírtam a NAND kaput, és most nem megy a monostabil multivibrátorral hajtott automatán kikapcsoló kulcslyukkereső-fény. De már működött, mindjárt kicserélem az IC-t. Tanácsokat, kritikát szívesen fogadok.
Szia!
Egyszerű és jó! A fenének sem jutott eszébe, hogy a kollektor ellenállás benne van a vonalban! A postás be tud csengetni, vagy a csengő külön van?
Még annyira nem felhőtlen az öröm, kiderült, hogy mégis másképp raktam össze a "lyukacsos próbanyákon" mint a próbapanelben volt, és kicsi a hangszóró erősítése. Az R3-at ha kicserélem úgy 100k-ra az szerintem segít, mit gondoltok? Kicsit macerás most már, de még megoldható.
A másik szépséghiba, hogy nem alszik ki a fény, a bemenetet nem tudja kellően lehúzni a 22k-s ellenállás, rámérve 4-5V-on lebeg. Nem értem miért, esetleg párhuzamosíthatok vele egy kisebb értékűt, erről mit gondoltok? A csengetés úgy működik, hogy rövidre zárja a vonalat egy nyomógombbal, a telefonközpont így egy megkülönböztetett jelzéssel megcsörgeti az összes alállomást. (Lakás, lenti lakás és a műhely) A módosításokat majd csak hétvégén tudom eszközölni csak, addig remélem sikerült elméletben megoldást keresni a problémákra. deguss
Szia!
Én alapvetően abban látom a hibát a kis hangerőnél, hogy a T3 kollektor ellenállása 270 ohm, így túl nagy a fokozat kimenő ellenállása. Meg lehet próbálni csökkenteni az R5 értékét, vagy ha van 32 ohmos hangszóród. Esetleg egyemmiterkövető a végén, vagy az R5 helyébe egy zsebrádió kimenő transzformátora! Az IC bemenetére mindenféleképp kisebb ellenállás kell, ha jól emlékszem a TTL kapuk bemenete az alacsony szintre húzáskor zabálnak többet!
Köszönöm Zoli és Tibi,
Kipróbálom ahogy időm engedi, és beszámolok a csodáról. Tehát próbának a NAND kapu bemenetére 4k7-et a föld felé, és még 100Ohm-ot sorosan, vagy a 100 Ohm a tápjára vonatkozik? A műanyag membrános hangszóró adott ezt nem cserélem már ki. Egyébként azért szólt a próbapanelon olyan jól, mert R5 nem 6V-ra ment, hanem a telefonvonalra, ami majdnem DC szinten 24V, de persze csak véletlenségből dugtam oda, ahogy erre utólag rájöttem. Egyébként ez hülyeség lenne, ha szándékosan így kötném?
Nem lenne hülyeség, a telefonvonalakban van valamennyi teljesítmény is, ki kell próbálni, hogyha oda kötöd nem fog esetleg beszéd közben becsengetni.
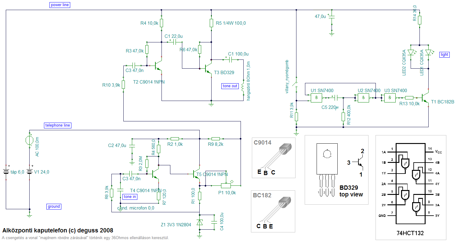
Köszönöm segítségeteket, a kaputelefon már 3 hete kész ugyan, de kerültek fel a készített fényképek, és a végleges kapcsolási rajz. Pár ponttal tudom jutalmazni kitartó tanácsadásotokat, köszi köbzoli és lapose.
Képek:
A végleges kapcsolási rajz, biztos hasznát veszi majd valaki, aki kaputelefont épít telefonközpontra. Egyébként marha jó dolog, bárhonnan ki tudok szólni az utcára.
Sziasztok! a kérdésem az lenne a fenti rajzra vonatkozóan, hogy nálam a lakásban 4 db telefonkézibeszélő van kiépítve / sorbakötve egymással, nyugalmi helyzetben rövidzár.- felemeléskor bont és 6 -voltról üzemel. egy izzón keresztül /alaphelyzetben ég /ha mindegyik le van téve.
Kérdésem, hogy a kapcsolásodban 24 V van, és 100 ohmos kézibeszélő,- vajon müködne-e 6-volttal és nagyobb cca 400 ohmos kézibeszélővel, vagy ha több helyen veszik fel, akkor az utcára mind a négy helyen ki lehet szólni??? müködne a kapcsolás? annál is inkább, mert a tápellátás is 6-voltról megy., nem 24-ről. Nekem is a probléma ott van, hogy átkapcsoló nélkül kell megvalósítani az utcai kihangosítást ill. kintről befelé erősíteni kondi mikrofonról hallgatóra a jelet egy időben egyszerre. Szóljatok hozzá, érdemes ezt a kapcsolást alapötletként felhasználni, vagy hadjam és ne kisérletezzek vele. Köszönettel!!
A Te problémád egy kicsit más. Én egy telefonközpontra építettem kaputelefon melléket, itt a vonalon 24V egyenfesz van, és erre van felültetve a hangjel, pár voltos amplitudóval. A Tesla házi telefonrendszerhez nem alkalmas az általam kifejlesztett kapcsolás, ez szinte teljesen biztos.
A mikrofon és a hangszóró erősítését azonban fel lehet használni, ha megfelelelően tudod illeszteni a rendszeredre. Talán tud valaki érdemben is segíteni. Sok sikert!
Én is hasonloképpen gondoltam, ráadásul jobban megnézve a kézibeszélőket a mikrofon piezo, tehát jöhet a kisérletezés. Mivel a hallgató és a piezo mikrofon sorba van kötve- kimértem ohmikus ellenállása nincs.
mindenesetre megpróbálom az erősítő részeket alapötletként felhasználni. Olyan rendszerbe is gondolkoztam, hogy a kapunál a hangszorot egy elektronikus hangkapcsoló köti rá a vonalra, ha rábeszélnek... de mi van akkor ,ha elmegy egy teherautó???? --nem megoldás. Mindenesetre nagyon köszönöm a hozzászólást. ÜDV.
Igazából már érdemit nem tudok mondani, kísérletezz, számolj be akár a részeredményekről is, csak jutunk vele valamire.
Sajnos ez az egy vonalon a mikrofon és a hangszóró nem a legegyszerűbb eset, tényleg sok múlik az elrendezésen is. A mikrofont szivacsba bélelve, és fizikailag is távol a hangszórótól. Ennyit tudok még tanácsolni.
Köszi szépen most csinálom a deszkamodelt
a lényeg a mikrofon bemenet lezárása elektronikusan, ha éppen nincs beszéd-hangrezgés. Van egy elgondolásom megprobálom remélem sikeres. üdv.
Sziasztok! az elgondolás a következő: a gerjedés elkerülése, valamint egy vezetéken bentről ki a hangszoróra-- ill. kintről be mikrofonról a kézibeszélőre erősítve a jelek.
Elgondolásom: 4066 kapcsoló ic / négy kapcsolót tartalmaz/ --ezek kapcsolják a vonalat a mikrofonerősítőre ill. a hangszoró erősítőre / lm386 ic / megfelelő kapcsolásban így a kapunál vagy adás, vagy vétel van.-- nyugalmi helyzetben vétel ...hangszoró. A mikrofon előerősítő egy tranzisztor / utána lm 386/ ennek kollektoráról veszem le a jelet : kondi feszkétszerező diódák stb. innen a pozítív feszültséggel már tudom vezérelni a kapcsoló ic.-t Ha tehát a mikrofonra rábeszélnek akkor így automatikus adás... míg a hangszórót lekapcsolódik. Ha a beszédnek vége .... alaphelyzet : erősítő -hagszóró. Hát ennyi lenne elviekben a kézibeszélő-mikrofon- hangszoró erősítését már kiválóan megoldottam, tehát oda -vissza külön-külön működik szabályozhatóan. Kérdésem, szerintetek a fenti kapcsolós ic megoldás működne-e, vajon a mikrofonra rábeszélve azonnal kapcsol? nem vágja le a beszéd elejét?-adásban? mivel az ic gyors nemhiszem, hogy átváltáskor kattogna. Hozzászólásokat előre is köszönöm.
Bocsánat hülyeséget írtam, mert átgondolva, a kapu hangszóróra is beindul / önmagát indítja sajnos.
Marad a két vezetékes megoldás + test.
Hát épp itt bukik meg a projekt. Ha csak nem sikerül úgy elhelyezned a hangszórót a mikrofonhoz képest, hogy a hangszóró jelére ne kapcsoljon át, de a postás, vagy a szomszéd beszédjére igen, akkor nem lesz jó.
Ha viszont elég halk a hangszóró, akkor működik a cucc úgy, ahogy van egy vezetéken, mint nálam.
Simsone, jo az elgondolasod, tulajdonkeppen a gyari IC-k egy resze is valahogy igy mukodik...
Mi van akkor, ha a kapuhangszoró müködése közben a kondenzátor mikrofont letiltja--lehuzza testre.
Igy alaphelyzetben jöhet az utcazaj + beszéd a lakás kézibeszélőjére. Ha kiszólok akkor ugye a külső mikrofon teljesen hatástalan mivel szól a hangszoró, --- majd alaphelyzet visszabillen, -- mikrofon állandóanbekapcsolva, de a kézibeszélő letéve a lakásban . Igy felemelve egyszerüen hallgatózni lehet. Nem tudom, hogy ebben a logikában van -e hiba.? Nem gerjedhet szerintem..??? üdv.
A gondolatmenet ott hibádzik, hogy így is érzékelni kell valahol (vagy a kapuban, vagy a házból kibeszélő egységnél), hogy éppen beszél-e az illető. Bár kétségtelen, hogy egy kagylós telefon hangszórója és mikrofonja jól el van szigetelve egymástól. Ezen megoldást választva viszont szükséges egy plusz vezeték, ami a kapuban lévő mikrofont kapcsolja ki-be, a házból telefonáló hangjának megszűnésére.
Sziasztok!
Segítsetek! Egy DP-1020 típusú kaputelefont vettem kb. 1 éve. Most próbálnám felszerelni, de a bekötési rajzot sikerült "jó helyre" eltennem és nem megyek nélküle semmire. Ki tud valaki segíteni egy bekötési rajzzal? Előre köszönöm.
Sziasztok!
Villanyszerelőként egy társasházban való egyéb javítgatások alakalmával megkért a közös képviselő meg tudnám-e nézni mi a gondja a kaputelefonnak az egyik lakásban. A rendszer: DIGI-TECH (erről nem találtam szinte semmit a neten) a lakáskészülék: LASKOMEX Unifon LF8N. A hibajelenség: Lentről felcsengetve egy csengetés után elhallgat (a csengetés) és nem hallani a fentről a beszédhangot ill. a zárat sem nyitja. Miután kicsit átnéztem a lakáskészüléket láttam, hogy elég sok érintkezési hiba van benne ill. nehezen mozog a kagyló felvételének a rudazata is. Gondoltam, legegyszerűbb ha egyszerűen kicserélem a lakáskészüléket. Elballagtam a kaputelefon szaküzletbe, és ott adtak ehhez a rendszerhez egy LASKOMEX LM-8W készüléket. Kicseréltem, kiszedtem a jumpereket is ugyan úgy mint a régiben, legalábbis szerintem. A polaritás is stimmelt, az alaplapon mindkét készüléknél jelölve volt. Ezek után már csengeni sem csengett fent. Nem kínlódtam, visszaraktam a régit, mert az legalább egyet csenget Smile Van elképzelésetek, mit ronthattam el (azon kívül, hogy hozzányúltam Wink )
Érdemlegesen nem tudok segíteni, remélem idetéved valaki, aki ismeri ezt a készüléket. Egy kicsit részletesebb leírás, esetleg egy fénykép, a bekötésről, lakások és vezetékek számáról nagy segítség lehet annak, aki tud segíteni. A boltos aki eladja nem ért hozzá?
Hello Mindenki!!!
Lenne nekem egy kérdésem! AMATÖR VagyoK kaputelefon ügyben. Fel akarok szerelni egyett itthon. Ezt ez egész rendszert hogy csövezzem le? Van egy beltéri egysége, egy trafó meg egy kültéri.Igaz? Ha az elosztóba összehozom??? Segítségeteket köszönöm!
Szia!
A "laskomex" készülék a "Rainman" kaputelefon központal működik együtt. A jumperekkkel a lakás kódját (hívószámát) tudod beállítani BINÁRIS! kódban. A helyiértékek a panelen fel vannak szitázva. Valószínűleg hibás kódot adtál meg ha nem csenget. A készülék és a központ háklis a fordított polaritású bekötésre. Vonali feszültség: cca. 6V DC Vonaláram: Nyugalmi helyzet 1-2uA Beszéd cca. 70mA de csak helyes kód, és beemelés után! Neten alig van infó de azért lehet találni. Nézd meg a proel és wekta néven is nagyon hasonló a lelkiviláguk. |
Bejelentkezés
Hirdetés |














és nem megyek nélküle semmire. Ki tud valaki segíteni egy bekötési rajzzal? Előre köszönöm.





