Fórum témák
» Több friss téma |
Hali, esetleg vki nem tudna nekem segíteni, hogy miként tudnék kiépíteni egy betörés elleni 'óvszert'? Adott kb. 150 m drótkerítés beton oszlopokra húzva, ezt szeretném földelni (mert amúgyis a földbe lóg az alja) és villanypásztor huzalokat húznék kb 10 cm távtartóval a kerítés-re. ha a betörő át szeretne jönni rajta , jó lenne ha kellemes benyomást szerezne.
. Nos kérdések, mi lenne az a trafó ami hatásos áramot, de nem gyilkosat eresztene át. esetleg 2 ugyanolyan pl. 12v-os gyújtótrafó párhuzamba kötve? mi lehet a határ ami elég erős benyomást kelt? csinálnék egy vissza jelzőt is hogy lássam ha valami akció volt este, az egészet egy alkonykapcsolóval kapcsoltatnám. Esetleg vmi vélemény , ötlet?
Én megnéztem, ki is próbáltam de nem nyitja a tranzisztort!!!
Az 555 ketyeg szépen, de a tranyó nem nyit.... Valaki valami ötlet??? (tranyó jó, kimértem)
A kapcsolás működik, simán áthúz 8-9mm-es szikraközön!
http://norbimagan.tar.hu/elektronika.htm Erre több helyen írták, hogy nem működik. Annyi igaz, hogy amit a srác ír, hogy 6V-os Trabi trafó mellett 300mA az áramfelvétel, nekem nem jött össze. Annyit módosítottam, hogy előtét ellenállást tettem a trafó + ágába (8 ohm/15W), így sikerült 600mA-re levinni az áramot. Az előtéteket ugye kb 6 W fűti, de az áramkör full hideg ezen kívül, és stabilan működik. 12V/800mA táp bőven elég neki ezekkel a beállításokkal.
Hy all
Végig olvastam a topicot valahol olvastam h "a földelést ne felejtsd el mert különben nagyot üthet ott is ahol nem várnád" Megmondaná vki h pontosan hogyan is kell földelni egy villanypásztort 555-el szeretném megoldani... válaszokat előre is kösz
hy megépítettem az áramkört de vmi nem jó a gratz hid melegszik sejtéásem szerint vhol zárlat van de hol???
ebben kérném segítségeteket
Rövidzárlat van az 555-ös IC-nél. A Vcc a Reset lábon keresztül össze van kötve a földdel. Szerintem a Reset láb meg a kondenzátor közötti kis összekötést kell megszüntetni.
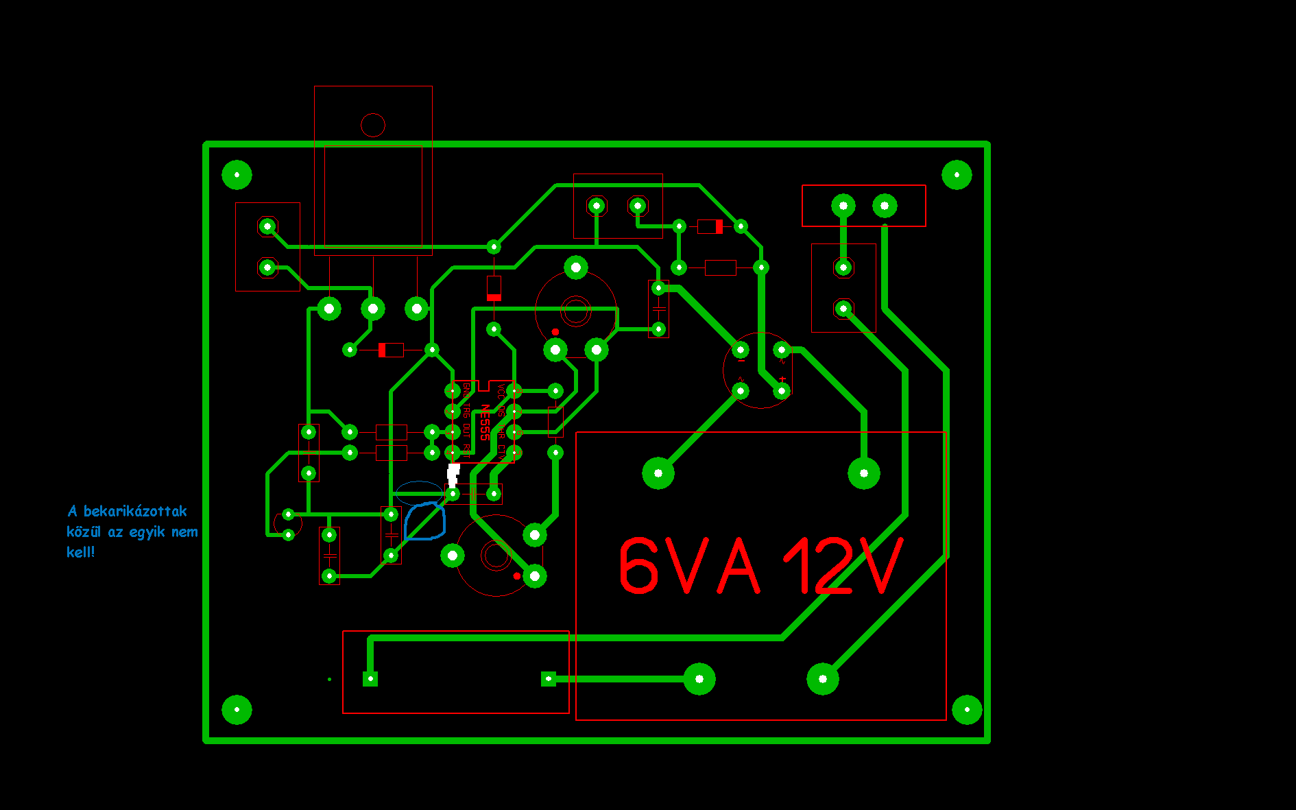
latok meg egy kis erdekesseget, bal also sarokban a ket kondi ami parhuzamosan van kötve, a jobbra levö kondihoz van kötve. De MINDKET laba, tehat ott is van valami kubanc, igaz szerintem nem e miatt van zarlat, de nem fog muködni!!
Ha nincs meg, hogy mire gondolok, irj es akkor bekarikazom es elkuldom a kepet
Tessék.
A hibás vonal ki van radírozva painttel.
Üdv Oldman!
Megépítettem a kapcsolásod, amint írtam is, de felmerült még pár kérdés. A szikraközös dologgal kapcsolatban lenne kérdésem még: Ha normál üzemben van a dolog, akkor a nagyfesz rész egy szigetelőkön levő villanypásztor vezetékre van kötve, a - pólus meg a földszondán. Elvileg semmi közük egymáshoz, így nem a trafónál fog átütni a fesz??? Ha meg csinálok szikraközt a dobozhoz, akkor ott ugrik át, viszont a villanypásztor vezetéken nem lesz. Hogyan kell ezt megoldani ? Vagy a rákötött vezetékdarab fékezi? (hova megy el a töltés?) Nem tiszta...
A gyújtótrafó a kerítéssel rezgőkört alkot amit az impuzus gerjeszt és ezután az áramköri adatoktól függő idő alatt lecseng. Tehát a kerítésen egy lecsengő váltakozo feszültség lesz. ennek csúcsértéke néhány kV Ha, nem üt át sehol, a bevezetett energia a veszteségi ellenállásokon hövé alakul. A biztonsági szikraköz csak akkor üt át (ha jól van méretezve) ha nagyobb teljesítményt állítsz be mint amit a rendszer elbír. tulképpen túlfeszültség levezető Ezért jobb megoldás a max teljesítmény korlátozása az impulzus idő beállításával. Ez tovább csökkenti az áramfelvételt is!
Szia !
A (#62715) hozzászólásban ott van tokkal vonóval minden rajz. Üdv!
Ok, így már tiszta!
Az áramfelvétele kb 30-40mA, tehát teljesen jó lenne így. Akkor elvileg úgy jó lesz, ha készítek egy kb 1cm-es szikraközt, beállítom úgy a kapcsolást, hogy még üssön át, majd ráteszem a terhelést. Akkor már nem üt át, csak ha leveszem a terhelést. (leesik pl) Milyen hosszú vezetékkel használtad? (nálunk max 15m kell csak) Hol lehet hozzá villanypásztorhoz való vezetéket venni? (ahol én eddíg kérdeztem, sehol nem volt )Azért akarok azt, hogy a qtya megismerje. (sima drót bárhol lehetne)
A qtya okosabb mint gondolnád! Még azt is tudja mikor van bekapcsolva, hogy honnan rejtély, de amikor bekapcsolom odamegy és megmugatja a drótot. Egyébként én bontott trafóból származó zománchuzalt használok müa. pálcákon van (Eredetileg játék indiánsátor váza volt.) Max hosszt nem próbáltam nálam cca 20 m van. Igazából nem a hossz hanem a földhöz mért kapacitás a fontos, no meg a jó szigetelés. "Dizájnosabb" a dolog ha egy használt fénycsövön keresztül kötöd a drótot a trafóra.
A szikraközt úgy állítsd be hogy max teljesítménynél (kerítés nélkül) az üssön át ne a trafó, akkor tudod a maxinunot kihozni belőle.
Még egy gondolat a témához!
A fegyvereknél tudomásom szerint 7,5 J torkolati energia az engedélykötelezetttségi határ! Nem ajánott átlépni árammal sem, mert komoly problémád lehet ha valakit úgy megcsap hogy nem éli túl! (Emberölés gondatlanságból vagy állatkínzás, mindkettőt rendesen megmérik! Sajnos volt rá példa!)
A témához egy gondolat. Láttam gyári villanypásztor kapcsolási rajzát, nagyon egyszerü. 12 V 6Ah akkuról ment, és kb. 1 hónapig müködött egy feltöltéssel napi 6 órában. Úgy emlékszem 5Kv-ot adott le, és pár száz méter vezetéket lehetett rákötni. Ügy müködöt: egy fazékvasmagos, egy tranzisztoros inverter állitott elő nagyfeszt (kb 100V) ezzel töltöttek egy 50 u 160 V kondit (!! nem elkó) egy két tranzisztoros multivibrátorral vezéreltek egy thirisztort, ami kisütötte a kondit egy sima autó gyujtótrafora, kb 0.5-1 mp-ként. Sziktaköz nagyon fontos kb. 1-2mm. Még annyi nagyon régi darab, még germánium tranzisztorral készült, de nagyon jól müködött. A használatáról, a vezetéket úgy kell elhelyezni, hogy kb fejmagasságba legyen, mert a szőrön nem biztos, hogy átüt.
Üdv. mindenkinek
Szia !
Van 75 J -os villanypásztor is.(Gallagher MX 7500) Nem mindegy, hogy kutyát, vagy elefántot akarsz egy területen tartani, sőt a környezet sem mindegy, és a terület nagysága sem. Ezek figyelembevétele mellett kell a megfelelő tipust használni. Ezért van sok féle. Üdv!
Lemaradt az előbb.
Egy 0.15 joule -os villanypásztor ideális körülmények közt 1,5Km kerités hosszra jó. Az autó gyújtótrafó ettől bőven lemarad. Üdv!
A törvényekkel nem érdemes vitatkozni! Ha valaki elefántot akar tartani, majd a T. házhoz fordulhat engedélyért.
Én csak a figyelmet szeretttem volna felhívni a lehetséges következményekre!
Szia !
Nem a törvényekkel vitatkozom, ha bemegyek a boltba vehetek egy 75 J -s villanypásztort mert van. Más a villanypásztor és más a fegyver, erre szerettem volna rámutatni. Max az elefánthoz kell engedély, mert ha nekem van egy 15 x 15Km -es mezőm amit be akarok keríteni, és a környezet nem ideális, valamint szarvasmarhákat akarok ott tartani, akkor valszeg ilyen villanypásztort fognak nekem eladni a boltban. Üdv!
Szia!
Szeretnék készíteni egy uj villanypasztort de nem tudom hogy kezdjek hozzá sajnos nincs elektronikai végzettségem ugyhogy lécci ugy magyarázzátok el hogy értsem is ha kérhetném.De mondjuk van nekem egy villanypasztorom de kiszakadt az egyik vezeték és nemtudom hova kell visszaforrasztani meg tönkrement az ic is benne és azt nem tudom honnan szerezzek be.De ha ugy tudnatok segiteni hogy lefényképezem a villanypasztort és a képek alapján sikerülne akjkor nagyon megköszönném. KÖSZI
Dobj fel képet, hátha sikerül valamit kitalálni!
Sziasztok!
Szerintetek PCB kapcsolását érdemes megépíteni? http://torolt_link6/webtartalom/kapcsolasok/sch_pcb.htm Nekem is szintén kutyusoknak kell mert itthom anyum szidja mindig őket, hogy a kertbe bemennek és kikapálnak mindent, de már az udvarban füvünk sincs ![]() Haragudni meg nem tudunk rájuk mert utána meg annyira aranyossak ![]() Kép: Hivatkozás
Sziasztok!
Én is próbálkozom villanypásztor építésével. Sajnos eddig még csak negatív élményekkel. PCB oldalán található kapcsolással indítottam ezzel. Van rajta egy kondenzátor amihez nincs érték írva, megtenné valaki, hogy megmondja ez mekkora lehet? Hja egy kép Eagle3D-vel (csatolva)
Üdv!
Nálam Oldman korábbi hozzászólásában közölt rajza alapján épült meg a villanypásztor. (Kutyapásztor címszóval megtaláljátok a csatolt képet) Kiválóan működik, fogyasztása minimális! Nálam egy kiszuperált Alcatel töltőről megy! (12V/500mA a padló neki, de még csak nem is melegszik) Javaslom mindenkinek, mert egyszerűen megépíthető és stabil működésű darab! Még egyszer köszi a rajzot Oldman!
Szia !
Multkor irtam hogy, 4.7uF.....10µF -ig. Én javasolnám 4.7µF -os értéket! Üdv!
Köszönöm ez kerül bele!
(elöbb született a hozzászólás mint a PÜ) Lehet Oldman kapcsolását is megrajzolom Eagle-ben, aztán amelyik egyszerűbb lesz azt építem! Köszönöm szépen!
Szívesen!
De ha nem az éppen kallódó alkatrészekből készült volna még egyszerűbb lenne. (-1 v. 2 tranyó)
Hát, izé, szánom-bánom, de a meghajtó fokozatot nem úgy építettem meg, ahogy nálad van megrajzolva...
Az 555 kimeneti lábán (3-as) simán egy 50ohm (vagy 100, nem emléxem) van, ami a BU bázisára megy. Amúgy a többi része megegyezik :yes: Igazából azon még agyaltam, hogy a BU bázisa elé ne tegyek-e egy soros diódát védelemnek, de aztán győzött a lustaság...
Nekem az IC ( RFT 555 NDK gyártm. Talán hallottál még az országról
) nem hajtotta meg a BU 326 -ot ezért kellet elé meghajtó TR A másik tranyót is ki lehet spórólni csak az áramfelvétel nő meg jelentősen (ezért került bele) Megpróbálhatod kispórolni azt is, úgy hogy az időzítő kondi töltökörét diódán keresztül az IC kimenetére kötöd. De nem biztos hogy minden példánnnyal működni fog. |
Bejelentkezés
Hirdetés |




. Nos kérdések, mi lenne az a trafó ami hatásos áramot, de nem gyilkosat eresztene át. esetleg 2 ugyanolyan pl. 12v-os gyújtótrafó párhuzamba kötve? mi lehet a határ ami elég erős benyomást kelt? csinálnék egy vissza jelzőt is hogy lássam ha valami akció volt este, az egészet egy alkonykapcsolóval kapcsoltatnám. Esetleg vmi vélemény , ötlet? 

)

