Fórum témák
» Több friss téma |
Fórum » PIC égetési hibák, problémák, kérdések
Sziasztok
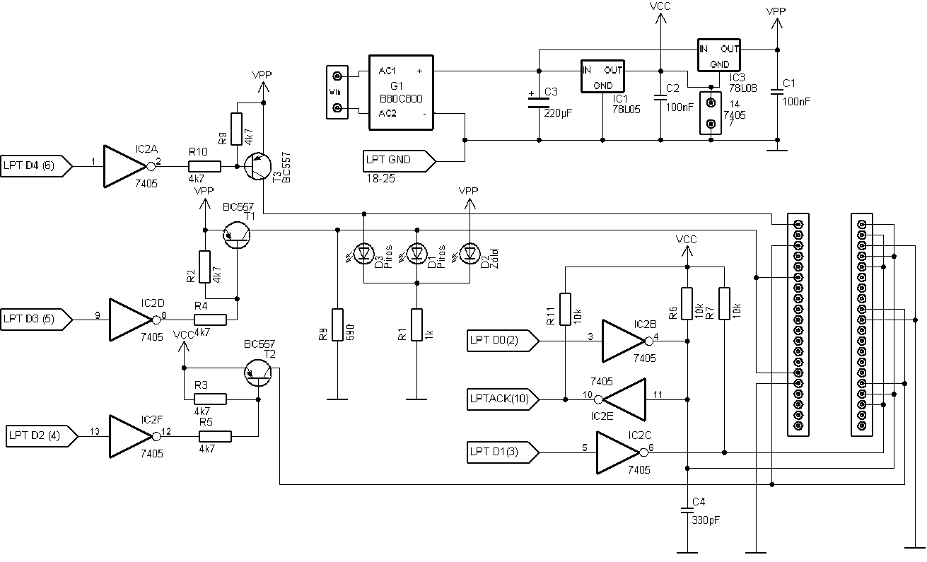
![]() Watt-hoz intéznék egy kérdést a WLPT_mini4 égetőjével kapcsolatban (bocs ha butaságot kérdezek, ha tudnám, hogy butaság nem kérdezném meg). Tehát, a kapcsolási rajzon a földelések különböző jelekkel vannak jelölve, ez jelent valamit? a másik kérdés, hogy a pic égetéshez nem használt lábai loghatnak a levegőben? Előre is nagyon köszönöm a választ! Dezső
Megnéztem a rajzot, nem látom melyik testpont van eltérően jelezve. Egyébként itt csak egyféle van, tehát ha különbözőt vélnél felfedezni, akkor az ebben az esetben nem számít.
A PIC összes táplábát be kell kötni, kondizni, valamint a szükséges maradék 3-at. A többi lebeghet.
Ezt a földes dolgot én se értem...
És a kapcsirajzon nem lévő lábak pedig lóghatnak a levegőben.
Sziasztok.
lehet ha én néztem tul aprolékozan, de pl. az LPT potrthoz kötött földnél a fekete vonalban van két fehér pötty de a pl. a kondihoz kötött föld csak egy fekete vonal, pötty nélkül. (vagy lehet ha valamit nagyon félreértek?) ...és a bekötéssel kapcsolatban, pl. egy pic16f628-at programoznék, és akkor nem csak annyiból áll, hogy az égetőből kivezetett 5 kábelt hozzácsatlakoztatom a microkontroller 5 neki megfelelő lábához? kösz a válaszokat. Dezső Idézet: „A PIC összes táplábát be kell kötni, kondizni, valamint a szükséges maradék 3-at. A többi lebeghet.” Ebből melyik rész nem érthető? A pöttyök kép átméretezési hibák. A két féle testpontot nem ilyen apró eltéréssel jelölik. Nézz utána az elektronikai rajzjeleknek! (Kérlek a mondatokat kezd nagybetűvel, ha még akarsz tőlem válaszokat! Köszi!)
Hello!
Megépítettem az mellékelt égetőt. Az lenne a kérdésem h milyen nyák-os trafó való hozzá, mit ajánlanátok? Köszi
Szia!
Egy 9 -12 V-os dugasztáp kb 100mA terhelhetőséggel. Mielőtt kipróbálnád, cserérd ki a 7405 -öt 7406 -ra vagy 74LS06 -ra, ami +30V-ig bírja. Ugyanis a 7405 kimenete csak max. 5.5V -ra tervezett, és a IC2A (2) illetve az IC2D (8) kimenete +13V -ig fel van húzva - majdnem biztos tönkretétel.
Érdekes, hogy ez már milyen régóta téma, és ennek ellenére ezek a rajzok nem tűnnek el a netről. Elvileg sem működhet, annak ellenére sem, hogy az adatlap szerint 7V lehet a lábon max.
Szia! Általában ha valaki egyszerű égetőt keres, órákat, napokat képes a guglin keresni, és ezek a kapcsolások elég gyakoriak. Arra már nem veszik a fáradtságot hogy itt a fórumokon átböngésszék a hozzászólásokat. Ezért van az, hogy sok kezdő még mindég pl. a JDM programozót akarja megépíteni. Szív is vele rendesen.
Igen. Szívunk, de sokszor az elvileg jól felépített égetőkkel is, nem egy olyannal, ami eleve gázos.
Ha jól veszem ki a szavaitokból akkor ez az égető nem is működne a célnak megfelelően?
Szia!
Sok mindentől függ (kivitel, alkatrészek, programozó program,...), de legfőképen az alkalmazni kívánt LPT porttól. Az a 7405 -öt mindenképen cseréled ki 7406 -ra vagy 74LS06 -ra. Azután a számítógépre való csatlakoztatás és pic nélkül mérd meg, jól működik-e az áramköröd....
Inkább építenéd meg ezek közük valamelyiket. Ezek nem JDM-ek.
Bővebben: Link Watt mester, aki tervezte az áramköröket, írt egy szupi programot, amivel szinte biztos az eredmény (vannak kivételek persze).
Szia! Hála a tág határok közé eső szabványnak, először a portok kiadott feszültségével kéne tisztában lenned. Másodszor nem mindegy milyen oprendszer alatt, milyen beállításokkal (pl: új nyomtató keresésének letiltása, egyebek) dolgozol. Harmadszor sajnos nem mindegy milyen géppel (proci sebessége, időzítések). Watt mester el tudná mondani, mennyi idejébe került az időzítések megfelelő beállítása. A régebbi programok (pl: oshonsoft, propic, sorolhatnám) általában az új gépeken az időzítés miatt elbuknak.
Köszi szépen hogy felhívtátok a figyelmemet a JDM-es égetők hibáira, utánaolvastam és valóban igazatok van. Találtam több pickit2 tervet és valószínű hogy azt fogom mgépíteni. még1x köszi a figyelmeztetést
Sziasztok!
Ma próbáltam felprogramozni egy 18F2550 típusú PIC-et az Oshonsoft-féle programozóval. Sajnos egyáltalán nem ismeri fel a PIC-et és nem is ír bele semmit. Amikor az EEPROM írására kerülne sor, megáll a program. Próbáltam Watt programjával és az Oshonsoft-féle programmal is, de ugyan ez a hiba mindkettőnél. A programozó működik, mert már több 16F szériás PIC-et felprogramoztam vele, de a 18F szériából ez az első. Mi lehet a probléma?
Pontosan kéne tudni, hogyan kötötted be a PIC-et, egyébként szintén csak általánosságban tudunk valamit mondani, miszerint, ha mindent jól kötöttél össze, és korábban és most is 16F-et jól tudtál égetni, akkor a 18F-et is kellene tudnod.
Tehát várjuk a pontos bekötést(rajzot, kondikkal, mindennel), és a feszültség szinteket(Vpp, Vdd a PIC-en mérve.).
A bekötést adapterrel csinálom az ITT található terv alapján.
A feszültségek a PIC lábán mérve: VDD: 4V VPP: 13,26V DATA: 4,68V CLOCK: 4,68V
100nF kondenzátor van a táplábak között a PIC-nél? Vdd-nek 4V hogy jön össze, ha az adat és órajel lábakon 4,68V van? Csinálj a Vdd-re legalább 4,5V-ot.
Úgy, hogy régebben csináltam hozzá egy tranzisztoros kiegészítést, ami az USB 5V-ját kapcsolgatta az órajel és adat lábakon, mivel a PIC s behelyezésekor nagyon lerántotta a feszültségeket. (2,25V-ra) Ez nélkül a kiegészítés nélkül sem működik.
A 4V nem jó. Old meg, hogy legkevesebb 4,5V legyen!
Ha a rajz alapján készült az adapter, akkor az nem jó. Tegyél be 10k-s ellenállást a Vpp-Vdd közé, minden foglalatnál. Minden Vdd és a Vss közé tegyél 100nF-okat. Ha egy foglalatnál két Vdd van, akkor kettőt. Próbáld egy új PIC-el, jónak kell lennie.
Sajnos így sem ismeri fel. Most már 4,86V a feszültség. Betettem az ellenállásokat és a kondikat is.
Elképzelhető, hogy gyári hibás a PIC? Ugyan ezzel a foglalattal programoztam már ekkora lábszámú 16F sorozatú PIC-et és az jó volt. Most már végképp tanácstalan vagyok.
Valószínű tönkrement a 10k felhúzó hinyától. Nekem is volt egy 18F8520-am, ami régebben meghalt és nem tudtam mitől. Azon sem volt 10k, mert kikapcsoltam az MCLR funkciót, így azt gondoltam mindek. A WLPT_mini kapcsán derült ki, mennyire sérülékeny a Vpp láb, én sem hittem a szememnek, de egy olyan 16F628-at tettem tönkre egy kapcsolással(lekapcsoltam róla a Vpp-t!), amit már régóta nyúztam.
Persze lehet, hogy más történt, ez csak egy tipp, aminek megvan az esélye, de az biztos, hogy a 10k hiánya végzetes lehet.
Sziasztok!
Építettem egy WLPT_mini_v4 égetőt de sajnos nem működik. PIC16F628A-t akartam vele égetni. A táp jó vdd feszültsége 5 V, vpp feszültsége 12 V. Watt saját égetőprogramját használtam, de a többit is ki próbáltam. Kérlek segítsetek! Előre is köszönöm!
ICSP vezeték milyen hosszú, miből van?
LPT vezeték milyen hosszú, miből van? Ellenőrizted az áramkört? PGD, PGC vezetékeken a feszültségek hogy változnak? PIC Vpp-n rajta van az R6? 100n van a PIC táplábán? Milyen áramkörben van a PIC, van valami a PGD, PGC lábakon? Kép?
ICSP vezeték max 10 cm. LPT vezeték is max 10 cm. Igen már ellenőriztem az áramkört és barátom is átnézte egyszer. PGC-t megmértem az égetőprogramodnak a PGC tesztjével az jó 0 V és 5 V váltakozik. PGD-t azt, hogy mérjem meg?
Igen az R6 ellenállás rajta van. 100n táplábon az minek kell?
PGD-t ugyanúgy lehet ellenőrizni.
A 100n hidegítésnek, zavarszűrésnek kell. |
Bejelentkezés
Hirdetés |















