Fórum témák
» Több friss téma |
Én csak a két rajz topológiájának nagy hasonlósága alapján mondtam bár elírtam emittert kellett vola irni
Mire kitöröltem vona már válaszoltál de tényleg csak hasonló a két megoldás bár a fenti rendesen működik is
Nagyonkösz mindent szerintem annyit tudok rá áldozni és az átjátszóhoz egy egyszerű adó kell csak azt meg bizt tudok találni! Tényleg sokat segítettél!
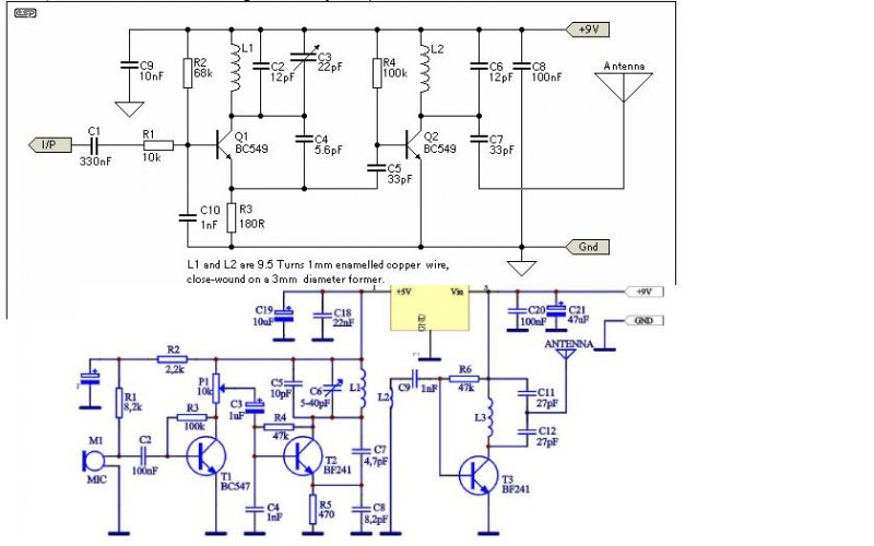
Ez a kütyü is egy adó. A mikrofon bemeneti pontjára rákötöd a hangfrekis jelet, és máris készen van az átjátszód. Ha túl nagy lenne a bemenő jel (torzítás), akkor a hangfrekvenciás jel útjába beépített potméterrel beállíthatod a megfelelő jelszintet.
Szóval csak hangolni kell mindent és használható?
Amugy egy kicsi hálózatot akarok kiépíteni 1-2 mikrofonnal és 2 db átjátszóval már csak rádiót kell gyüjteni hozzá és meg kell építeni!
Igen, csak hangolni kell. Arra azonban készülj fel, hogy az ilyen viszonylag egyszerű adóknak a frekvenciastabilitása nem túl nagy. Érzékenyek a hőmérsékletváltozásra és a tápfeszültség-változásra. Tehát érdemes stabilizált tápfeszültségről működtetni és nem kitenni nagy hőmérséklet-ingadozásnak.
Igazábol az átjátszót kültérre gondoltam akkuval és napelemmel de ezek szerint nem fog ugy menni még hőszigetelten se a frekiváltoztatást igaz azzal a tekercsel lehet szabályozni, ha beállítottam majd kiöntöm valamivel egy kockában szerintem hőálló ragasztóval.
Inkább ne öntsd ki semmivel sem. Az ragaszó képes teljesen elhangolni, meg leállítani az oszcillátort. Csinálj egy tesztadást. Tapasztald ki a tulajdonságait, az elhangolódásra való hajlamot.
A stabilizál tápfeszültséget viszont biztosan nem úszod meg.
Kicseréltem a tranyókat, és a tekercset is, de még mindig nem jó az adó. Mi lehet a gond? Valamelyik alkarész értéke nem rossz?
Pucuka, mit is mondtál a találkozón, a 330 Ohm túl nagy? [OFF]Idegesít, hogy nem akar működni
Akkor majd próbálgatom hogy jó és hogy nem. A tápot akkor valószínű egy trafórol fogom megoldani és akk 220 rol táplálom. Remélem sikerülni fog hogy nem állítódik el nagyon a freki. Vagy majd mindig utána tekergetem a rádiót. Lehet hogy a telóm fm rádiójárol(nagyon erős, alapbol majdnem minden frekin talál valamit kültéren!) fogom venni az adást!
Ja és szeretnék egy véglegesített kapcsolást a lehető legegyszerűbben! És azt szeretném tudni mekkora a nyák? Köszi mindent
Sok sikert! Számolj majd be a fejleményekről.
Majd szólok ha jutottam valamire, már csak a kapcsolás kell és nekilátok :alien2:
Ha egy BC182-t találsz, akkor az is jó lesz.
Régebbi rádió, tévéroncsban. Szintén régebbi magnóban, erősítőben, meg minden olyan készülékben amiben tranzisztorokra van szükség.
Visszakérdezek. Mid van?
Hát, itt nemsok minden, esetleg egy két régi telefonkészülék de abba nem ilyen tranzisztor van az van ráirva hogy:
____ |§ h5| |s O s| | 92 | '------' | | | | | | Kb. igy néz ki!
Siemens tranyó, az biztos. Egy kép jobb lenne. De inkább gyere át ide
Milyen kapcsolást ajánlasz egy kezdőnek?
Természetesen a topikban is találsz megépített, működő áramkört. Én Skori leírását és kapcsolásait ajánlom tanulmányozásra: Bővebben: Link
Hasonló témájú topikok: Bővebben: Link
Ugy látom sokan ajánlják Skori rajzait ugyhogy én is azt fogom megcsinálni! Nagyon kösz mindent!
Üdv.
Lenne mégegy kérdésem: Skory első rajzán a BB105 -ös diódát és a BFR91 -es FET -et mivel tudnám helyettesíteni? Előre is kösz a válaszokat!
Ezzel tudod a varikapot helyettesíteni:Bővebben: Link. A BFR91 helyett:Bővebben: Link. De a BFR91 az nem FET, hanem bipoláris tranzisztor.
Köszi a segítséget! Tudtam hogy valamit rosszul fogok irni! De az a gond hogy már megrendeltem mindent(kivéve ezeket) és nem akarok megint rendelni (nem érné meg) szóval valamiböl kiszedni szeretném ezeket csak nem tudom hol találhatok ilyet! Esetleg van két adóvevőm!
Sziasztok.Én is átolvastam a hozzászólásokat,megépítettem két félét,mindkettő tökéletesen ment elsőre(valahogy eltaláltam)nem kellett vele kínlódni.A lehető legkisebbet akarom én is megépíteni(gyerek ágyához).Még nem találtam olyan rajzot ahol az antenna a lehető legkisebb legyen mondjuk kb 10cm.Amiket én megépítettem az mindkettő tisztán szol de csak kb 5-6 m-ig jó. Az antenna kb max 40 cm.Ennél nagyobbat már nem akarnék.(pedig itt a neve mégis poloska) Ha tudtok olyan adót(rajzot) ami a lehető legkisebb,és az antennája sincs nagyobb mint 10 cm és a hatótávolsága is jó azt megköszönném.Ha már poloska a neve akkor nem kéne az antennája se legyen nagy nem?
A drága mikrofonokba milyen adót raknak hogy annak a drótja is csak kb 10 cm.Nem egy ilyen mikrofonban énekeltem anno.(csak akkor még nem érdekelt a szétszedése és megépítése). Előre is köszönöm a válaszokat. Üdv.
Szia!
Antennahosszt az adási frekvencia növelésével tudsz csökkenteni, és így már a vevőről is Neked kell gondoskodnod. A műsorvevők már nem lesznek jók.
Sziasztok.Megépítem ezt is és kipróbálnám.(1) Bővebben: Link Lenne egy két kérdésem: BC212C-és BC212 között van különbség? Mert csak utóbbit találtam boltba.A BB105 diódát,a BFR91 tranzisztort, mivel lehet helyettesíteni?Mert ilyet sem találok.Meg még egy kérdés:Az L1-nél nem értem ezt a 2x4menet.ez hogy vagy?Csinálok két db 4 menetest és utána?Meg ha jól értelmezem az úgy van hogy az L1 közepe is be van kötve?ami megy a 15pF és a tranzisztor E lábához? Előre is köszöntem a segítséget.
Az L1 úgy van, hogy 8 menet, középleágazással, tehát 2x4 menet. A BB105 helyettesítői: Bővebben: Link. Mindegy, hogy BC212-t vagy BC212C-t használsz, az áramerősítési tényezőben lehet különbség, de ez nem jelentős. A BFR91 kapható: Bővebben: Link
|
Bejelentkezés
Hirdetés |









