Fórum témák
» Több friss téma |
Következő lenne a kérdésem:
Van egy régi autóriasztóm amin nincs közvetlenközp.zár vezérlő kimenet,csak egy olyan,ami élesítéskor egy negatív , kikapcsoláskor két negatív impulzust ad.(szerintem relét vezérelt az irányjelzők felvillantásához) a központi zár vezérlőjéből két vezeték lóg:ha egyiknek adom a negatívot zár, ha a másiknak akkor nyit.Igy a lezárás már meg is oldódott mert a riasztó negatív kimenetét összekötöm a közp.zár vezérlő záró impulzus bemenetével és jaj de jó müxik! A probléma itt jön: nyitni nem tudom mert ahhoz a riasztóbóljövő vezetéket át kéne kötni a közp.zár vez. nyitó bemenetére. Valami bistabil áramkör kéne vagy nemtom ,hogy a riasztóból kijövő impulzust hol egyik hol másik irányba kapcsolja. Ha valakinek van ötlete kérem segítsen!
[pic]http://www.hobbielektronika.hu/data/dwl/auto_riaszto.gif[/pic]
Itt az a lényeg, hogy mikor bejön az első jel, akkor elindítasz egy timer-t. És egy kis idő mulva rámérsz (kis idő = a második jel várható ideje, zöld csík = az a pillanat). És ha Akkor a mérés eredménye azt mondja hogy ott volt jel, akkor kettő jel jött. Ha azt kapod hogy nincs jel akkor csak egy pitty volt...
Szóval ha jól értem minden negatív élvezérelt... Topi megoldása tökéletes. Én egy másik megoldás kívánok adni. Fogsz egy negatív élvezérelt számlálót ami 1-3-ig számol. Kiindulásnak legyen zárva a rendszer. A számláló órajelét adja a riasztó kimenete. A számláló kettő a nulladikon kimenetét és a számláló kettő az elsőn kimenetét össze NAND-eled egy kapuval, majd ezt a jelet megnegálod egy NAND kapuból kialakított inverterrel. Az első NAND kapu kimenete adja a nyitó impulzust (negatív élt), a második NAND-ből kialakított inverter adja a Záró impulzust (negatív élt). Feltéve, hogy a rendszert akkor kötöd össze, mikor a riasztó zárt álapotban van ( A zárt állapothoz tartozik a számláló 1-es állapota) Szerintem ez így működik, igyekszem egy érthető ábrát rajzolni, meg IC-ket megnevezni neked.
Jam elfeledtem, ez a rendszer TTL, hacsak nem találsz olyan digi IC-ket amik CMOS és bírják a 12V-t. Szóval egy-egy szintillesztés kell a bemenetre és a kimenetekre... Ha gondolod reléket is használhatsz, a kimeneteken, így biztos elbírják a terhelést, a bemeneten meg vagy egy Tranzisztoros szinillesztés, vagy egy opto-s.
Közbe rájöttem, jó lesz a nem élvezérelt számláló is, hiszen a szintvezérelt számláló se ront a végeredményen, csak kicsit elcsúszik a negatív él, de kit érdekel pár ezred másodperc...
Na lerajzoltam az én elképzelésem, de sajnos csak mobillal tudtam lefényképezni neked. A nandkapu IC sn7403 (erre vonatkoznak a piros számok (lábak)) Bocsi elrontottam a számlálót !!
Egy pillanat ! És átrajzolom, a többi ugyan él
Na szóval kicseréltem a számlálót, mostmár egyből indul
De érdemes egy nyomógombot rakni a +5V és a CLK bemenet közé, mielőtt rákötöd a risztóra, de már bekötötted a kocsi aksijára, és addig nyomkodni ezt a gombot míg egybe nem áll, tehát Qa=5V Qb=0 Qc=0 Qd=0. Azért kérek minden szakit ellenőrizze a gondolatom, de szerintem így működik ! Ez a számláló 74177 ! (Programozható, tehát így egyesből kezd.)
A számláló kimenetein nem egy négyszögjel fog megjelenni, ahogy Topi is rajzolta fentebb, hanem egy folyamatos jelszint, amíg át nem váltunk a másik üzemmódba. Valószínűleg így is fog működni, ki kell próbálni.
Igen, igen, ezért is kérdeztem feljebb, hogy élvezérelt-e, de úgy adta meg... majd kiderül ha jelentkezik.
Srácok srácok srácok!
Van egy kis probléma... Ugyanis mikor a riasztó alarm azaz riasztott állapotban van (mármint a jobb fajták) akkor villognak azok a fránya index lámpák... Nem biztos, hogy az ő riasztója is ilyen de ki tudja.. Ha mégis akkor kinyitja bezárja az ajtókat míg vki le nem állítja a folyamatot?
Ez igaz...jó felvetés
![]() És ha belegondolunk, teljesen igaz. Mert a riasztott állapotot nem figyeltük...pont ezért a lámpakimeneteket így már nem is lehet ajtónyitásra-zárásra használni.
Talán keresni kellene inkább egy bekapcsoláskor átváltó kimenetet, ami folytonos és kikapcsoláskor vált vissza. Ez lehet a gyújtástiltás, vagy pl. a LED vezetéke, ha az villogó LED és a kimenete nem szaggatott. De ha egyik sincs, akkor is több mint valószínű, hogy van benne ilyen pont belül. Aztán meg kell keresni a HobbyElektronika egy régi számát amiben egy Audioton (nem biztos) riasztóhoz megtervezték ezt a modult.
Üdv Inhouse
Nem tudja valaki hol találok valami leírást arról hogy működik az öt, ill. kétvezetékes központizár motor. Milyen impulzusokra nyit ill. zár? Mi a funkciója az öt vezetéknek? Ezek érdekelnének. A segítségeteket előre is köszönöm.
kertaij!
A kétvezetékes egyszerü,azok a motornak a tápvezetékei! (általában kék,zöld) Az ötvezetékes ugyanaz a tápvezetékek kék,zöld,a többi három csak egy benne lévö kapcsoló egy közös kivezetéssel! (hol a közöshöz szakadás,hol a közöshöz rövidzár,attól függöen,hogy betolod a motort,vagy kihúzod) Mérd ki egy multival és akkor meglátod!
sziasztok!
nagyon jó hogy ilyen segítőkészek vagytok azt tényleg elfelejtettem megnézni,hogy riasztáskor hogyan változik a jelszint a kérdéses kimeneten,de gyanús hogy creative-nak igaza van.... utána fogok nézni ,azért nagyon köszönöm az eddigi segítséget!
szia!
amit beszereltem és a riasztót próbálnám hozzá illeszteni asszem még megvan a rajza beszkennelem és felrakom majd ide. ebbe 1db 5vezetékes és 3db 2vezetékes szervomotor van bár az autó gazdája szerzett még 1 ötvezis motort,hogy anyósülés felől is működjön...
mrkatona leírta a vezetékek "titkát".
Az öt vezetékesben levő mikrokapcsoló régebben a behúzott állásban kapcsolt, úgy kellett beállítani, újabban az a divat, hogy középen kapcsol. Elvileg mindegy, de vannak olyan autók, ahol nem futja végig a motor a teljes utat, mert az ajtó zárszerkezete rövidebb utat enged. Ilyen esetben motor cserekor elképzelhető, hogy állítani kell a rudazaton... A mikrokapcsoló általában testet kapcsol. A motorokat magában csak olyan riasztóra lehet rákötni, ahol direkt ezért relés a kimenet, viszont ilyenkor nincs csak riasztón keresztül köztponti zárás. Kell egy vezérlő, ami a konstans állapotot impulzussá alakítja és a megfelelő teljesítményt tudja kapcsolni. A mostaniak rém egyszerűen oldották meg, 2 darlington tranyó és némi apró alkatrész + a 2 relé. Régebben volt magyar vezérlő amiben cmos IC-k voltak. Ott még adtak az impulzus hosszára! Tök felesleges volt. Először a 20 éves Fiat Unom gyári központi zárvezérlőjében találkoztam a 2 tranyós megoldással, elképedtem milyen egyszerű. Párszor meg is építettem, tökéletes.Üdv Inhouse
az amit megépítetél, hogy nézki?
amit csatoltam: mivel lehetne írányítani? a relére lehet 2db 2 vezetékes univerzál mocit kötni? még 1: relét lehetne helyetesíteni? jah ráadás: ettől a kulcsos módszer müxik-e? üdv
Amiről az UNO kapcsán beszéltem az egy standard központi zár vezérlő. Az 5 vezetékes motor által ide, vagy oda (zár/nyit) kapcsolt folytonos testből csinál nyitó/záró impulzust, ezzel kapcsol 2 relét. Ezzel kész egy olyan rendszer, amit (2)4 motoros (ebből min. 1db 5 vezetékes) központi zár csomagként vehetsz. Azért kellett vezérlőt építenem, mert a srácnak megvoltak a motorok, de nem volt ami vezérelje.
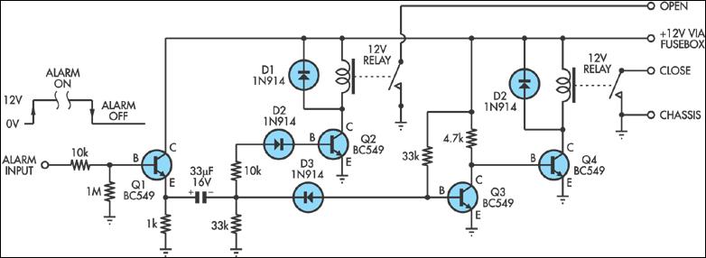
Egyébként csináltam én is ilyen bekapcsolástól kikapcsolásig folytonos jelből nyitó/záró impulzust előállító kütyüt, hasonló volt ehhez. Valahol már kérte valaki egy fórumon, megpróbálom előkeríteni... Az általad linkeltről elöljáróban annyit, hogy ha a riasztó bekacsolt állapotban folytonos 12V-ot ad ki, akkor a rajzon a nyitó (open) és záró (close) kimenet fel van cserélve. Most, hogy jobban megnézem, elég érdekes ez a kapcsolás... Üdv Inhouse Idézet: „Most, hogy jobban megnézem, elég érdekes ez a kapcsolás...” angol szöveg körítés van hozzá megkeresem.. meg is van: Central Locking Interface Some cheap car alarms do not have a connection for the central locking system. However, in most it should be possible to find a point in the alarm circuit which is high when the alarm is activated and low when it is off. This signal can then be used to drive this relay circuit to operate the central locking system. The interface circuit converts each toggle of the alarm signal to a brief pulse to operate the two relays which then are then connected in parallel with appropriate contacts on the master solenoid in the central locking system. Frank Keller, via email. ($40) forrása meg itt, közép tájt
Megtaláltam a másik fórumot, ahol ugxanerről volt szó, de nem raktam fel a saját kreálmányt, mert a sok tervből nem emlékeztem melyik volt a működőképes...
Terminál elektro Üdv Inhouse
nem jutottam elöbbre, jó lennének azok a rajzok, nem baj ha nem ok, gyakorolni is kell
Hol lehet ilyen motorokat venni ? És mennyi sok pénz ? És minden autóba be lehet barkácsolni ?
Egy Skoda 120L-be kéne ![]() ![]()
nálunk az univerzális 2 vezetékes 1500 huf az 5vezetékes az 1800 v 2000 huf.. rendeld meg innen:
metroman bolt más: skodatuning de vezérlést olcsóbban ki lehetne hozni szerintem, mint megvenni a készet rohadt sok pénzért!
egyik alkalommal elektroboltban elöttem kért egy srác 2 vezetékest.. 1500 ft volt, de ahhoz nem volt szerelő készlet..
Zuglóba a róna 123-ban lehet venni ilyen motorokat!
A kétvezetékes 580.- az ötvezetékes 680.- Mindkettöhöz természetesen csavarok és rudazat a beszereléshez! Amúgy komplett központizárszett 5500.- Ft,amiben 4 motor van,kettö ötvezetékes és kettö kétvezetékes.Meg persze a vezérlö elektronika,kábelköteggel és minden szerelési anyaggal együtt dobozban.... |
Bejelentkezés
Hirdetés |




Van egy régi autóriasztóm amin nincs közvetlen
A probléma itt jön: nyitni nem tudom mert ahhoz a riasztóból






