Fórum témák
» Több friss téma |
- Ez a felület kizárólag, az elektronikában kezdők kérdéseinek van fenntartva és nem elfelejtve, hogy hobbielektronika a fórumunk!
- Ami tehát azt jelenti, hogy a nagymama bevásárlását nem itt beszéljük meg, ill. ez nem üzenőfal! - Kerülendő az olyan kérdés, amit egy másik meglévő (több mint 17000 van), témában kellene kitárgyalni! - És végül büntetés terhe mellett kerülendő az MSN és egyéb szleng, a magyar helyesírás mellőzése, beleértve a mondateleji nagybetűket is!
Csakmert ezzel a remek tanáccsal lesz neki 3 kuka vasalója.
Egyébként nem csoda, hogy nem hűti meg az acél, ugyanis ha olyan jól vezetné a hőt, akkor lenne acél hűtőborda is. De nincsen... A rezsótól meg még mindíg olcsóbb egy halogén izzó nem?Na de most komolyan, ugye vicceltél, hogy anyu vasalóit kenje be zsírral, és szorítsa oda a sújzóihoz. óriási.
Elárulom neked, hogy gyári készülékekben van vasból készült hűtőfelület, mert sokkal olcsóbb, mint az alu. A régi vasalók is vasból voltak, meg még sokminden; nem tudom miért gondolod, hogy a vas hőszigetelő?
Mondtam én hogy hőszigetelő? Nem. Azt mondtam nem a legjobb hővezető ahhoz, hogy elvezesd a vasaló hőjét vele. Jobban járna egy izzóval, vagy több izzóval, mondjuk 3-4db 500w-os halogénnel lehet lépésekben szabályozni a terhelést, és nem kell összezsírozni a vasalókat, meg a sújzókat.
![]() Idézet: Tudnál konkrét példát hozni? Elég sokmindent láttam már, de ilyet még nem. „Elárulom neked, hogy gyári készülékekben van vasból készült hűtőfelület, mert sokkal olcsóbb, mint az alu.”
Hoztam ismerőstől rezsót, csak jó lesz. köszi!
Amúgy a vasalókkal valami gond van. Tökéletesen felfekszenek, próba idejére ráraktam egy alumínium tömbre az egyik. Ki-be kapcsol ugyan úgy.
Legközelebb lefotózom, csak neked
Konkrétan legutóbb valamilyen music center szutyok volt nálam javítani, abban volt hullámosra hajtogatott, azután végigszagecselt vaslemez-hűtés.
Légy szíves HASZNÁLD A VÁLASZ GOMBOT! Kösz.
Az általad használni kívánt LED jellemző méreteivel segítsd a neked segíteni akarót! Mert könnyen lehet, hogy egyedül kell megtervezned és elkészítened az áramkört... Szóval ha másként nem menne akkor válaszd ki PL: innen (Bővebben: Link) a megfelelőt és linkeld be...
... amúgy nem annyira bonyolult az áramkör.
Ha megvannak az alkatrészek akkor egy négyzethálós (kockás) füzetlapon is könnyen el lehet készíteni, és csak egy ceruza, radír és vonalzó kell hozzá. ( Meg egy kis türelem. Az vagy megvan vagy nincs. De ez már más kérdés. ) Csak elkezdeni nehéz! Le kel tenni az első alkatrész és a furat helyeit meg kell jelölni a lapon. ( Opcióként akár körbe is rajzolhatod. )S mellé a következő alkatrészt. Szintén lábjelölés és a megfelelő pontokat az elvi rajz szerint össze kell kötni. Meg fogod látni, hogy többi már szinte magától fog menni. :heureka: ...
Kedves proli007 köszönöm a segítséged! Megnéztem az adatlapban a CTR-t, a grafikonról azt olvastam le, hogy 10 mA LED-áramnál a kollektoráram értéke 1. Nem találtam mértékegységet, ez az egy azt jelenti, hogy a LEDáram egyszerese? Előző hozzászólásodban azt írtad, hogy százalékban adják meg. Azonban nem hiszem, hogy 10 mA LEDáramnál csak 1 %-a lenne a kollektoráram. Valószínűleg én értelemezek rosszul valamit. Lehet, hogy azt, hogy mihez képest annyi %. A maximális kollektoráramhoz, vagy a LED-en folyó áramhoz képest?
Sikerült nagy nehezen lemérni. (:
2db rezsó 2db hősugárzó 1db orosz vasaló, ami nem tudom milyen felépítésű, de folyamatosan benyalta az áramot, nem kattogott és nem is égett le Ezekkel meglett a 8.6A terhelés folyamatosan. Valahol van/voltak halogén izzóim, kerestem is őket, de nem találtam meg. Köszönöm az ötleteket!
És az a kérdés hogy a kapcsolásban hol helyezkedne el az a két LED!
csak egy rajz kellene
De miért is kellene két LED? Ha a feszültség meglétét szeretnéd jelezni, ahhoz egy is elég.
Hello!
Tekintve, hogy nem írtad konkrétumként az optocsatoló típusát, az adatlapját nem tudtam megnézni. Így hivatkozni sem tudtam rá. - A CTR mint itt meghatározásában láthatod is általánosságban százalékban adják meg. De mivel ez egy áram arányt jelent, lehet simán arányossági tényezőként megadhatták. Így valószínűsíthető, hogy az "1", 100%-ot jelent. - Általában olyan optocsatolónál, ahol fototranzisztort alkalmaznak, 10..100% között, ahol fotodarlingtont, ott 100..1200% között változik a CTR értéke. De ahol csak fotodióda a Led párja (vagy a tranyó kollektor-bázis diódáját záró irányban alkalmazod), akár igaz is ehet az 1%. - De általában az érték, a 10mA-es tesztáramra vonatkozik (ezt az adatlap, mint konstanst deklarálja), nem a maximális Led-áramra. (Természetesen a tranzisztor kollektor árama, a Dióda áram növekedésével-csökkenésével ez közel arányosan változik.) üdv! proli007
Szia! Kösd át vagy vedd ki a termosztátját. A hatás garantált. Arra vigyázz, hogy a vasalók talpa meg fog olvadni, vagy kilágyul. Szóval keress más megoldást. Üdv.: Yoe
A problémád azért állt fenn, mert nem fordítottad meg a vasalót /talppal felfelé!/. Normál helyzetben a felül levő bimetál felé áramlik a meleg, azért kapcsolt ki.
Üdv! Szóval lehet ez is, lehet az is. Konkrétan 4N25 az optocsatoló típusa. Nála a grafikonon lévő 1 szerinted mit jelenthet? Tudom sokat kérdezek, de csak így lehet tanulni. Hála neked és más jó szándékú embereknek sok olyan dolgot megtudhatok, amire magamtól nehezen jönnék rá.
Sziasztok!
A következő lenne a kérdésem.Adott egy orosz tirisztoros akkutöltő ami elhalálozott.Ennek a trafójából készitettem egy tápot ami 14 v-ot ad le és kapunyitót működtet.A trafó egy toroid és 36 v váltóáramot ad közép leágazással.A tekercselésből leágaztattam egy akkora részt ami leadja a szükséges feszültséget. Csökken-e a leadott teljesitmény mert nem használom csak a vas negyedét? Köszi :Esh
Hm... és megint csak hm...
Holnap reggel próba! (:
Persze. Az eredeti felállásban, ha pl tudott 36V / 10A-t, akkor az 360W. Most, hogy csináltál egy új leágazást, tud 14V / 10A -t, ami 140W. (A 10 A-t csak példa képp írom, nem tudom, mennyi valójában)
A lényeg, hogy az áram maradt, amennyit tudott régen, de a feszültséget csökkentetted, ezért a kivehető teljesítmény kisebb, ezen a kisebb feszültségen.
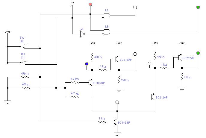
Logikai kapu kell vagy elég 2-3 tranzisztor?
Szóval a következő szeretném megvalósítani: Van két kapcsolóm SW és DIP valamint két ledem (Z)öld, (P)iros SW | DIP | Z | P 0 0 0 0 0 1 0 0 1 1 1 0 1 0 0 1 A lényeg, ha DIP bekapcsolt és megnyomom SW-t akkor világítson a zöld led. Viszont, ha DIP kikapcsolt és megnyomom SW-t akkor a piros világítson. Minden más esetben ne világítsanak. Egy dolog nem jön össze az, hogy az adott feltétel teljesülése esetén csak a piros világítson. Eddig csak tranzisztorral próbáltam. Szeretnék ötletet kapni a megvalósításhoz. THX
( Egyenlőre nem a miért a kérdés, hanem a hogyan...
)
Ja, hát fordítva is fel lehet ülni egy lóra...
Hello!
Nem egy nagy talány.. - Ha megnézed a CTR adatokat, akkor láthatod, hogy az első szám, mA-ben a zárójelben lévő szám, %-ban értelmezhető. (Lásd a 4N25-CTR) képet. - Ha a 2. ábrára gondolsz, akkor a kulcsszó, hogy a karakterisztika normalizált. (Normalized) Avagy, egy viszonyítási arányt 1-nek véve adjuk meg az adatokat. Tehát 10mA Led-áram melletti kollektoráramot veszi 1 egységnek, és ehhez képest ábrázolták a változást, ha a Led árama csökken vagy nő. Teszik ezt azért is, mert a kollektoráram több mindennek függvényében, és főleg akár egyedi darabonként is változhat, mint ahogy az adatlapon is látszik 2..7mA között. Így nem egy görbe, hanem egy görbesereg, vagy egy sáv lenne. Az eredmény, meg elveszne benne. (De optocsatolóknak, van saját topikjuk is, így ennek kissé OFF szaga van..) üdv! proli007
Elvileg megoldható simán tranzisztorokkal is. ( Lásd TTL = Transistor–transistor logic (Bővebben: Link))
Köszi!
Én is most a kapus megoldást nézegettem. 7408 -nak van CMOS megfelelője? (szerény tudásom szerint a 7408 TTL)
elvileg:
7404 => 4069 7408 7> 4082 Jól okoskodom? Idézet: „elvileg: 7404 => 4069 7408 7> 4082 Jól okoskodom?” Az előbb elírtam. Szóval: 7404 => 4069 7408 => 4081
Hali. Egy 4060-as IC-t szeretnék használni számlálásra. Egy bemenő jel, egyet léptet a kimeneten. Hogyan kössem be az IC-t? A kimenetekre mondjuk LED, és a clock-ra jön egy jel? Vagy ezt az IC-t csak úgy lehet használni, hogy az RCből kell kialakítani egy órajelet, amit majd a CLK-re vezeti?
|
Bejelentkezés
Hirdetés |




Egyébként nem csoda, hogy nem hűti meg az acél, ugyanis ha olyan jól vezetné a hőt, akkor lenne acél hűtőborda is. De nincsen... A rezsótól meg még mindíg olcsóbb egy halogén izzó nem?
óriási.
)









