Fórum témák
» Több friss téma |
Most figyelem, dehogy nem jók. Csak olvasgatnom kellett volna. Szerintem rezonáns táp marad, csak szerettem volna minél stabilabb tápot építeni, ha néhány voltot esik a feszkó az még nem is gond. Majd töltök fel képeket, ha készen leszek.
Sziasztok! Kérném a tápguruk segítségét, akár elvi kapcsolást.
Adott egy feszültségforrás, ami fordulatszámtól függően 15...40V-ot ad a kapcsain. 48V-os akkumulátort szeretnék tölteni, tehát fontos az áramfigyelés is. Kb. 50A-es megoldás lenne a cél. Az bonyolítja az összeállítást, hogy a generátor pozitív testelésű, tehát a kimeneten nagyobb negatív feszültséget kell előállítani. A nagy áramszükséglet miatt az az ötletem támadt, hogy több 5-10A-es step-up boost konvertert párhuzamosítanék áramszabályozva.
Mondjuk ez már inkább DC-DC konverter probléma, de miért kellene több konvertert, használni?
Kell csinálni 1-et sok párhuzamosított fettel. Keress egy árammódú vezélrőt, pl UC3843. Goggléban rengeteg elvi kapcsolás van ilyenekre, csupán meg kell erősíteni a teljesítményfokozatot. A vezérlés tulajdonképpen ua, mint egy néhány wattos kis tápnál.
Itt vannak a primer áram fotók és az Uds.
Ezen a képen azért "ilyen szép", mert stabil tápfeszültségről járt a félhíd. (a PFC-nél még nem tartok) Volt egy kis időm kísérletezni, inkább kicsit hanyagolom ezt a ZVS-t...
Idézet: „azért "ilyen szép", mert stabil tápfeszültségről járt a félhíd.” Így már érthető!Amúgy köszi a képeket! ZVS üzemhez csak egy kicsi kellene az utolsó képen látszik, hogy a trafó árama is már majdnem át tudja tölteni teljesen a feteket. Nekem elkészült az 1U magas táp (37mm összesen) Névlegesen 800W. Ha sikerült volna szorosabbra csinálnom a trafót akkor elérem a 900W-ot 10%-os fesz. csökkenéssel, de sajnos így vágnak a diódák. Majd legközelebb...
Jó vékony lett
![]() Nekem is nemrég kelett csinálnom egyet, ami belemegy U-s dobozba. Vicc, hogy alacsony pufferek keresgélésével szívtam a legjobban. Az önrezgő(áramváltó nélküli) ZCS-ZVS volt 150kHz-en szallagvasas főtrafóval, SPB20N60 fetekel, STTH806 diódákkal. Olyan 450W jött le róla elfogadható melegedések mellett.
Idézet: El lehet fektetni az elkót és ez a puffer gond 1U-ba megszűnik... „alacsony pufferek keresgélésével szívtam a legjobban.” cimopata: jól megszórtad Te is pufferekkel, nálam 925µF-van. ![]() Nem kicsik azok a lágyindító ellenállások? A trafót nagyon körbeépítetted. A litze az milyen? PFC-vel próbálkoztál már? A holtidő és a Czvs mekkora?
A lágyindítónak 5W még kevés volt. Néha megsült de így 10W már bőven elegendő.
A trafó most így járt A litze az 0,2-0,15-ös huzal már nem emlékszem hány szál.PFC-vel még nem próbálkoztam, a holtidő 500ns Czvs nincs, csak amennyit a fetek képviselnek. Sajnos ezekkel a fetekkel mindig kapacitívban vagyok így muszáj betenni a + mágnesezőtekercset, mert anélkül meg jönnek a szokásos belengések ami 0W-nál felnyomja a kimenőfeszt. 10W-os előterhelést pedig nem szeretnék belerakni.
PC NTC-t nem próbáltátok? Nekem az van a hegesztőben és bírja.
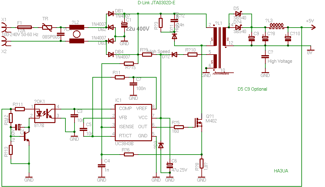
Tisztelt Guruk!
Javítottam egy d-link router tápot és szeretném megérteni a működését.A hiba az volt hogy nem adott ki semmi feszültséget.C6 kondi csere után megjavult. Azt nem értem hogy az ic 7-lábán hogyan alakul ki a tápfeszültség.Az ic nélkül 18v-ot mértem(18v-os a zener)de az ic vel fet nélkül már csak 8v-ot kondi csere után már csak 7.8-at ami kevés lenne az ic-nek de a fettel működés közben beáll 9v-ra.Hogy is van ez? Az ic többi lábámak szerepe is érdekelne.
Bár nem válasz a kérdésedre, de...
Az optocsatoló alatti tranzisztor emittere GND-n van, vagy a kimenet 0 V-ján?
Nem tudom.Ezt a rajzot valaki visszarajzolta az eredetiről de sajnos már nem tudom visszaellenőrizni mert visszaadtam a tápot a gazdájának.
Sőt, az is biztos, hogy az nem egy sima tranzisztor(BJT), hanem egy TL431-es (vagy hasonló xx431) TO-92 tokban.
Milyen magot használsz Lm-nek? Valami M2TN-C anyag és kb. 200 az AL-je?
Most tekertem egyet M2TN-B anyagú félbetört toroidból, annak kb. 235 az AL-je. Kicsit elszórakoztam a ZVS-sel: 13nF össz Czvs-sel elég rendesen melegedett a mag. Holnap teszek fel képet a szekunder feszültségről és áramokról. Ha nincs Czvs, akkor terhelések alatt milyen a félhíd feszültségátmenete nálad? Lm tekercset hová kötötted? Csak nem a rezonáns kondikra?
Indulásnál az egyenirányított betápról feltölti a kondit (épp hogy elindul), aztán ha megy az oszcillátor akkor a segéd szekunderről kap tápáramot az ic.
Amúgy flyback táp, ennek nézz utána, ill. az áram módú vezérlésnek.
Itt vannak a szekunder feszültség és primer áram fotók. (ZVS_SRPS)
Itt meg az Uds.
Egyébként a ZCS verziómnál hiába töltötte volna át a trafó a FET kapacitásokat, attól még nem lesz korrekt ZVS, maximum üresjáratban.
M2TN-C-t használok. Kb 0,2mm légrés van benne, az AL biztosan magasabb mint 200.
Én Czvs-t nem szoktam tenni a hídba, hanem csak annyi Lm-et rakok be amivel pont ZVS-ben lesz. Idézet: „Ha nincs Czvs, akkor terhelések alatt milyen a félhíd feszültségátmenete nálad?” Bár nincsen Czvs, de ez attól függ mennyire nulla áramnál kapcsol ki a fet. Mert ha nem volt nulla akkor természetesen nagyon gyorsan változik a félhíd fesz. egészen addig míg a terhelőáram nulla nem lesz, utána már csak mégnesezőáram emeli a feszültséget lassacskán. A szekunder nekem is hasonló a primeren üresben ugyanilyen, terhelve ott előjönnek amit a fentiekben írtam.
Mindegy én teszek kondenzátorokat a kapcsolóelemekre közvetlenül. A trafót sem tördelem, jobb ez a külön tekercses megoldás, mint a légréses főtrafó úgy tűnik.
Itt a mostani verzió rajza, kb. 1kW-ig jó félhidas ZVS. Nekem is van pár STW13-as FET-em.
Idézet: „Lm tekercset hová kötötted? Csak nem a rezonáns kondikra?” Én a rezókondikba kötöm be, nem olyan nagy mértékben terheli be az osztót az a pár 100mA áram. Én sem szívesen tördelem, jobb lenne ETD és akkor betenni kis papírkát légrésnek, csak ott meg nehéz különválasztani a tekercseket valamint nincs is annyi hely tekercselni. Egyébként mekkora frekin megy a cuccos? Az STW13-akkal meg egy PFC vel még 2kW-ot is megkockáztatnék.
Idézet: „Nálam Amper nagyságrendű áramok zörögnek.” 13nF mellé értem is, ezért kellene csökkenteni feleslegesen nagy a mágnesező szerintem, a feteket is melegíti +ban elég jól. TL494-el megint nem fogsz elérni nagy kitöltést.
A DT-t pontot lejjebb kell húzni, a GND alá kb. 50...150 mV-ra. Akkor egész jól el lehet érni a 100%-ot. Vigyázat, mert könnyen tönkremegy, ha túl nagy negatívat kap. De azt hiszem a Ct alsó lábával is lehet valami ilyesmit csinálni.
Sziasztok!
Már beszéltem privátban egy két hozzáértővel, de ide is felteszem a kérdést hogy jobban át tudjuk beszélni a dolgokat. Szóval szeretnék építeni egy kapcsoló üzemű tápot ami 230 AC-ból 15V DC-t csinál 10 A-er mellett. Erősítőhöz lenne a tápegység. Szóval nem menne folyamatos üzemben maximális terhelésen. Szeretnék segítséget kérni hogy milyen típusút építsek esetleg kapcsolási rajzot is. Előre is köszönöm a segítséget.
A legegyszerűbb ha fogsz egy PC tápot, és picit megemeled a kimenő 12V ot. A visszacsatolást át célszerű lehet a 12V os ágra átkötni, és esetleg a 16V os kondikat cserélni 25V -osra.
Ez így jól hangzik, de több infóra lenne szükségem, hogy hogyan tudom megemelni a kimenő 12V-ot? Te alakítottál már át így PC tápot, ha igen nincs valami rajzod, amin be lenne jelölgetve hogy mit kell hova kötni, esetleg kicserélni?
Van egy egész téma, ami átalakítással foglalkozik. Címe: Pc táp átalakítása.Rengeteg érdekes dolog van benne, és sok infó! Bővebben: Link
|
Bejelentkezés
Hirdetés |








Így már érthető!


















