Fórum témák

» Több friss téma
Fórum » Elektronikában kezdők kérdései
- Ez a felület kizárólag, az elektronikában kezdők kérdéseinek van fenntartva és nem elfelejtve, hogy hobbielektronika a fórumunk!
- Ami tehát azt jelenti, hogy a nagymama bevásárlását nem itt beszéljük meg, ill. ez nem üzenőfal!
- Kerülendő az olyan kérdés, amit egy másik meglévő (több mint 17000 van), témában kellene kitárgyalni!
- És végül büntetés terhe mellett kerülendő az MSN és egyéb szleng, a magyar helyesírás mellőzése, beleértve a mondateleji nagybetűket is!
Lapozás: OK   1026 / 4047
(#) gg630504 válasza Dániel X hozzászólására (») Okt 24, 2010 /
 
Akkor a takarékos megoldás kell.
(#) Dániel X válasza gg630504 hozzászólására (») Okt 24, 2010 /
 
Szerinted ez működik? HA nyitva van az ajtó és a relé is akkor ugye a lenti led világít viszont ha zárva az ajtó és zár a relé akkor rövidre zárja a lentit de bekapcsolja a másik ledet. A te kapcsolásodat átlehet így alakítani?
(#) gg630504 válasza Dániel X hozzászólására (») Okt 24, 2010 /
 
Váltó ( morze ) kapcsolóval jobb.
Nézd meg a KSK-1C90-1520 típust, amit írtam.
(#) Dániel X válasza gg630504 hozzászólására (») Okt 24, 2010 /
 
Jobb lenne a típus amit írtál de szeretném tudni hogy az én kapcsolásom is működőképes e ha nem nézzük hogy megeszi az elemeket és tápról jobb lenne.

A Linkelt relé jó lenne?

Válaszod segítséged köszönöm.

Működőképes az én kapcsolásom is?

Morze
(#) zolika60 válasza Dániel X hozzászólására (») Okt 24, 2010 /
 
Működik a tied is, csak akkor is fogyaszt, ha nem világít a LED. Ha elemről megy, ha nem.
(#) Dániel X válasza zolika60 hozzászólására (») Okt 24, 2010 /
 
Értem. A Conrádnál kapható relé megfelel?
az ellenállat mértéke a ledekre legyen kiszámolva? Az ellenállás mértéke befolyásolja Reed működését?
Lehet marhaságot kérdezek de ha a relét sorkapocsba rakom és úgy építem a panelbe akkor is úgy működik majd mintha fixre forrasztottam volna?


Bővebben: Link
(#) tojci hozzászólása Okt 24, 2010 /
 
sziasztok,

megtudná nekem valaki mondani, h ez milyen kapcsoló??? mert ez van a kapcsolásban és nem tudom, h milyet vegyek

köszönöm szépen előre is!

kapcsoló.jpg
    
(#) nikolatesla válasza tojci hozzászólására (») Okt 24, 2010 /
 
Ez egy sima nyomó gomb!
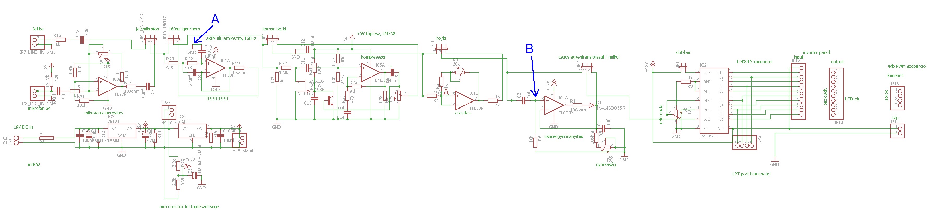
(#) Kovidivi hozzászólása Okt 25, 2010 /
 
Sziasztok!
A LED-es kivezérlésjelző témában már láthattátok esetleg a képet, bocsánat, hogy itt is arról kérdezek, de ott ez a kérdés szerintem off lenne.
Feltöltök két képet. A sub_filter nevű képen található egy kapcsolás, amit szeretnék beépíteni a vu_tower nevű fájlba. Mindkét képen a műveleti erősítők szimpla tápfeszültségről üzemelnek, és a virtuális féltápfeszültséggel vannak "becsapva".
A sub_filter képen látszik, hogy az egyik műv.erősítő nem invertáló bemenete fel van húzva féltápfeszültségre, utána nincs kicsatoló kondenzátor, és utána jön a nekem kellő aktív szűrő kapcsolás. Én csak az aktív szűrőt szeretném átollózni, és azon gondolkodtam, hogy nekem is féltápfeszültségre kellene hoznom a nem invertáló bemenetet. Ez a vu_tower képen látszik, nagy kék A betűvel jelöltem.
Az IC 3-as lábára megy egy 100nF-os kondi, amit nem tudom, hogy földre, vagy féltápfeszültségre kössek, vagy a kondi földelve legyen, viszont a 3-as láb legyen féltápfeszültségen?
Ugyanilyen problémám lenne a kapcsolás jobb oldalán, egy aktív egyenirányítónál, ott nagy kék B-vel jelöltem. Elég lenne csak féltápfeszültséget eljuttatnom a műveleti erősítő 3-as lábára(ahova a B betű nyila mutat)? Utána ezt a "felesleges" feszültséget nem kellene eltüntetni a kimenetről? Mert ez csatlakozik egy LM3915-re, és így a bemenetén mindig VS/2-t látna, és az ingadozna egy kicsit. Vagy rosszul gondolom? Remélem, átlátható a kapcsolás!
Köszönöm a segítséget! Egyéb ötletet szívesen fogadok!
(#) demcar hozzászólása Okt 25, 2010 /
 
Üdv, mindenkinek!

Nekem az volna a kérdésem, hogy épitek egy 10A-es akku töltőt, és van nekem itthon 1,5mm átmérőjű vezetékem az ki birná 17V-on a a folyamatos 10A-es terhelést?
(A vezeték egy 2 eres hangszórókábel.)

A segitséget előre is köszönöm.
(#) Dániel X válasza (Felhasználó 13571) hozzászólására (») Okt 25, 2010 /
 
Köszi a segítséget. Holnap megépítem aztán ha működik bemutatom majd

Arra gondoltam csinálok vele hűtőmalacot! A led helyére bekötöm a linkelt kapcsolást. Ahogy kinyílik az ajtó megszólal a dallam. Morzés Reed lenne benne tehát ha mágnessel zár az áramkör az ajtó csukva azt a pontot zárja ami nincs az áramkörbe kötve viszont ha nyílik az ajtó és old a mágnes azt zárja amelyik az áramkörbe van csatlakoztatva.

Dani


dallamgenerátor
(#) kadarist válasza Dániel X hozzászólására (») Okt 25, 2010 /
 
Szia! Mi az a hűtőmalac?
(#) Dániel X válasza kadarist hozzászólására (») Okt 25, 2010 /
 
Nem tudom lehet e még kapni régebben Topshop vesztegette. Berakod a hűtőbe ahol egy nagyon finom torta van amit nem akarsz másnak adni de nem tudod a hűtőt figyelni. Amikor nyitják az ajtót akkor megszólal a dallam te meg elkapod aki megakarta enni a tortádat.PL. még berakhatod szekrényhez ahol ajándékot vagy hasonlóakat rejtettél el.
(#) kadarist válasza Dániel X hozzászólására (») Okt 25, 2010 /
 
Értem! Köszönöm a magyarázatot! Rendkívül hasznos kütyü!
(#) Dániel X válasza kadarist hozzászólására (») Okt 25, 2010 /
 
Remélem a kapcsolást is jól oldottam meg szerinted?
(#) Dániel X válasza kadarist hozzászólására (») Okt 25, 2010 /
 
Passz! Kéne még egy két ember véleménye de szerintem mindegy melyiket használom. A mire te leltél abban több az alkatrész mondjuk tökmindegy mert kisméretű mindegyik.
(#) kadarist válasza Dániel X hozzászólására (») Okt 25, 2010 /
 
Szerintem az adatlapi kapcsolást építsd meg.
(#) Dániel X válasza kadarist hozzászólására (») Okt 25, 2010 /
 
Adatlapon nem látok kapcsolást.
(#) kadarist válasza Dániel X hozzászólására (») Okt 25, 2010 /
 
Az adatlap végén van. Töltsd le még egyszer a PDF-et, mert módosítottam a linket. 4,5 V-nál ne legyen több a tápfeszültség!
(#) Dániel X válasza kadarist hozzászólására (») Okt 25, 2010 /
 
Hibásan jön le a program nem tudja megynyitni.
(#) Dániel X válasza Dániel X hozzászólására (») Okt 25, 2010 /
 
Bővebben: Link erre gondoltál?
(#) kadarist válasza Dániel X hozzászólására (») Okt 25, 2010 /
 
Rajz: Bővebben: Link
töltsd le az Adobe Readert, az megnyitja a PDF-et.
(#) kadarist válasza Dániel X hozzászólására (») Okt 25, 2010 /
 
Igen.
(#) Dániel X válasza kadarist hozzászólására (») Okt 25, 2010 /
 
Adobe van fenn közben meglett az adatlap. HA gyárilag így oldották meg akkor én is így építem meg. A hangszórós változat készül majd el. csak kapcsoló helyett Reed lesz.

Köszi
(#) kadarist válasza Dániel X hozzászólására (») Okt 25, 2010 /
 
A bekötésre ügyelj!
(#) Dániel X válasza Dániel X hozzászólására (») Okt 25, 2010 /
 
Milyen legyen a tranzisztor típusa? Mert a képen elég fura neve van.
(#) Dániel X válasza kadarist hozzászólására (») Okt 25, 2010 /
 
Hogy érted? Mire gondolsz?
(#) kadarist válasza Dániel X hozzászólására (») Okt 25, 2010 /
 
BC547 vagy valamilyen más kis teljesítményű NPN tranzisztor is jó lesz a megadott helyett. Másik variáció: Bővebben: Link. A 2-es láb mindig a + tápfeszültség.
(#) Dániel X válasza kadarist hozzászólására (») Okt 25, 2010 /
 
Köszi! Ugyanaz a kapcsolás csak más tranzisztorral. Maradok a BC 547 es gyári kapcsolásnál. Holnap megveszem ami kell aztán összerakom.
(#) kadarist válasza Dániel X hozzászólására (») Okt 25, 2010 /
 
Nem ugyanaz, mert az utóbbinál az 1-es láb a kimenet! Ezért is ügyelj a bekötésre.
Következő: »»   1026 / 4047
Bejelentkezés

Belépés

Hirdetés
XDT.hu
Az oldalon sütiket használunk a helyes működéshez. Bővebb információt az adatvédelmi szabályzatban olvashatsz. Megértettem