Fórum témák
» Több friss téma |
Köszi szépen a gyors választ már is indulok pár alkatrészt venni.bizom,hogy 12V-os akkuról is müködik mert a gyerekeknek nem lehet hálózatról használni,meg az,hogy nem 6 hanem 9 led van egy csoportban amin már változtatni nemtudok,szerinted az gond?Mégegyszer is köszi!
Akku esetén a stab IC és az előtte levő dolgok nem kellenek. Esetleg rakj egy soros diódát, nehogy fordított tápot kapjon...
9 LED esetén Köbzoli szerint járj el. Üdv Inhouse
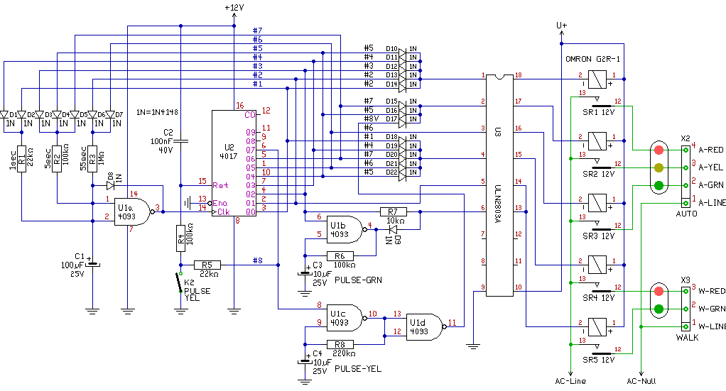
Az lenne a kérdésem ,hogy mi lehet a gond a 4017-el mert nem működik.Az 555-ös 3-astól jön az impulzus annak arányában hogy a potival szabályozom ,viszont a 4017 meg sem nyikkanik pedig biztos,hogy a rajz szerint kötöttem,sőt még cseréltem is az biztos nemlehet hogy mind a kettő rossz mert újak,szerintetek mit kellene,hogylépjen mindig egyet?
Hello!
- Meg kell nézni, hogy az IC tápfeszültséget megkapja-e. De nem csak a 16-os pluszt, hanem a 8-as minuszt (GND-is). - Meg kell nézni, hogy Az impulzus eljut-e a 14-es lábra. (pld. egy Led+ellenállással. világít=magasz szint avn, sötét=alacsony szint van.) - A 13-as lábnak a GND-n kell lenni, de a pluszhoz képest kell mérni. - A RESET nem lóghat a levegőben, és itt is nullát (GND-t) kell mérni. (Amikor törli a számlálót, akkor felugrik, de csak olyan kis időre, amit nem veszel észre.) - Ha a számláló törölt állapotban van, akkor csak a Q0 azaz 3. kimeneten lehet magas szint. - Ha a számláló, bárhol áll de nem számlál, akkor csak egy Q kimeneten lehet magas szint. A többinek alacsony szinten a helye. üdv! proli007
Szia!
Köszi a választ munkából hazaérve folytatom majd hátha sikerül valamit kiötölnöm! Üdv: Polly
Nagy unalmamban írtam egy programot pic16f628-ra
2-2 szemben lévő lámpa + a hozzájuk tartozó gyalogos lámpák ha valakit érdekelne itt a hex A kivezetések : rb.0 piros led 1 lámpa rb.1 sárga rb.2 zöld rb.3 piros gyalogos lámpa rb.4 zöld rb.5 -6-7 2 lámpa ra.0-1 a2 gyaloglámpa a színek 30 másodpercenként váltanak és a villogó zöld is megy a gyaloglámpában
Nyákot nem terveztem hozzá , mert a ledeken kívűl
csak az előtét ellenállások kellenek a kapcsolásba egy pontsoros kísérleti nyáklemezen is egyszerűen megépíthető (a szemben lévő lámpák ledjeit értelemszerűen sorba kell kötni egymással és úgy számolni az előtét ellenállást .)
Jaj, nem is néztem, hogy gondod volt vele.
A kézi/automata kapcsolót beraktad? Jól kötötted be? Ha átkapcsolod és nyomod a gombot vált a kimenet? Egyáltalán világít valamelyik LED-csoport? Adj tápfeszt egy-egy tranzisztor bázisellenállása és a diódák közé próbaképpen, világítania kell az ahhoz tartozó LED csoportnak. A többit Proli007 leírta... Üdv Inhouse
Helló mindenki!
Láttam netem egy-két videót arról, hogy például amerikában sima távirányítóval zöldre tudják váltani a jelzőlámpát Bővebben: Link. Ez azért jó, mert a lámpa érzékeli h villogó jármű megy arra és átvált neki (nézegettem, nálunk szerintem nincs ilyen) A másik pedig a gombnyomogatós megoldás. Ez az utóbbi létezhet magyarországon is? Érdekes lenne megtudni nem?... Üdv: Csaba
Ez engem is érdekelne, de gondolom illegális a lámpák működését befolyásolni... A gombnyomogatós dolognak könnyen utána lehetne járni, ha valaki kipróbálja, írja meg, hogy sikerült -e!
Sziasztok
A segítségeteket szeretném kérni! Egy mozgássérült ismerősömnek régi vágya volt, hogy legyen neki a szobájában egy igazi, közlekedési lámpa. A lámpa a gyalogossal együtt megvan már, de sajnos sehogysem tudok összevarázsolni neki egy megfelelő vezérlést. Igencsak kezdőnek, vagy inkább gyakorlatlannak számítok az elektronika e területén, bár nem vagyok anynira fogalmatlan, valamikor tanultam is .Szóval sehol nem találtam megfelelő áramköri kapcsolást, ami a srácnak jó lenne. Gondoltam a PIC re is, sokat olvasgattam a témában, elég sokminden eszembejutott abból az éveimből, ahol a C-64 gépi kódú programozásával bírkóztam. De ez igy is túl bonyolult. sok idő kellene hozzá, kellene beégetőt vennem, stb... Ezen az oldalon láttam már egy majdnem megfelelő kapcsolási rajzot, amit még, talán én is össze tudnék álítani. Leírom mi a srác kívánsága, hogyan működjön: 1- üzemmód:Piros: 10 mp Gyalogos: zöld Piros-sárga: 3 mp Gyalogos fél mp-ként villog Zöld: 20 mp Gyalogos piros Sárga: 5 mp Gyalogos piros 2-üzemmód: Sárga villog másodpercenként, gyalogos lámpa nincs. Relékel vezérelném, mivel 220 v-ak a lámpák. Válaszotok előre is köszönöm! Üdv. Zoli
Hello!
Remélem, valami ilyesmire gondoltál. (De most vettem észre, hogy a negyedik ütemnél, a sárgára 5mp időt adtál meg. De ez csak d4-el sorba, egy plusz ellenállást jelent. Ha megfelel, berajzolom..) üdv! proli007
Hello!
Nagyon jó! Köszönöm szépen, a srác tuti boldog lesz. De sajnos elrontottam valamit, az egyes lámpák működési idejét rosszul írtam be. Elküldöm azt a képet, amit a srác rajzolt, a lámpák működési idejéről. Remélem nem túl nagy gond a változtatás az áramkörön. Köszönöm a srác nevében is. Üdv. Zoli
Hello!
Úgy gondoltam hogy ez csak egy játék és nem egy tényleges lámpás kereszteződés logikáját kellene megoldani. Remélem nem járműveket szeretne vele irányítani.. De megnézem, mit lehet módosítani. Minden esetre, itt már 6 ütem van, nem 4. Azt viszont tudni kell, hogy itt az időzítés, csak hozzávetőleges, mert elég egyszerű "analóg" módon van előállítva. A lámpák működtetése, diódás Vagy-És kapukkal van az ütemekhez kapcsolva. Így egy kazal dióda kell bele. És a lámpa csak "egyirányú", tehát az útkereszteződésnek csak egy úttest iránya és egy merőleges gyalogos iránya van dekódolva.. Talán mikroprocesszorral megoldani, már értelmesebb egy ilyen feladatot, mint hagyományos logikai elemekkel. üdv! proli007
Üdv!
Nos igen, a srác valósághűen szeretné, tehát a lámpák ugyanúgy működjenek a szobájában, mint ahogyan kint az utcán. Szegény el is kerekezett a 3 kerekűjével egy útkereszteződéshez, és leírta egy lámpa működési idejét. A PIC-el, valóban egyszerűbb lenne ez a fajta vezérlés, de az egész nagyon bonyolult, nekem legalább is. Gondolkoztam azon is, hogy a régi Commodore 64-et befogom, USER PORT kimenetein meghajtok egy kis áramkört, ami a reléket kapcsolgatná. C64 Basic-ben simán megírnám a programot. Csak hát a C64-nél ,ugye ,minden bekapcsoláskor, kazettás magnóról be kellene tölteni a programot... Na mindegy, ez a kapcsolás szerintem már jó lesz, csak akkor arra kérlek, hogy az alábbiak szerint módosítsd a kapcsolásban az időket: 1- üzemmód: Piros: Kb. 60 mp -- Gyalogos zöld Piros-sárga: kb 5 mp -- Gyalogos 0.5 és 1 mp közötti időnként villog Zöld: kb 60 mp --- Gyalogos piros Sárga: kb 5 mp --- Gyalogos piros 2-üzemmód: Sárga 2 másodpercenként villog, gyalogos lámpa nem világít. Köszönöm! Üdv. Zoli
Hello!
Ezt gyakorlatilag most is tudja az áramkör, ha kis Móricka rajzot a jobb oldalon megnézed, csak az idők nem jók. Mindössze az R1 és R3 ellenállást 1Mohm-ra, Az R2-őt 82kohm-ra és R8-at 220kohm-ra (most látm 10kohm-ot írtam 100helyett) cseréled. A zöld villogó ütemjelét, az 6-al lehet beállítani. üdv! proli007
Itt ezen az oldalon van a hex -asm file , amit erre a célra írtam , ha megfelel a működése (azt is leírtam a hsz- ban
keress meg priv ,szívesen segítek a pic programozásban nyáktervezésben Üdv Bővebben: Link
Igen látom. Nem lehetne azt a 3 ellenállást 3 pótméterrel kiváltani?
Hello!
De lehet, csak egy ellenállást is illik sorba iktatni, hogy ne lehessen rövidrezárni. (A pótméter, az egy méter tartaléka. A potméter, a potenciométer rövidítése..) üdv! proli007
Hello!
Lehet helyettesíteni, csak sokkal "testesebb" a dolog. Nem kell, hogy egyformák legyenek. De a D1..D5-nél, jobb, ha a 4148-as van. (Nem tudom milyen a 4001 szivárgása záró irányban, lévén hogy ez még is csak egy hálózati egyenirányító, és nem kisáramú dióda.) (Amúgy arra próbáltam felhívni a figyelmet, hogy a potmétert, rövid O betűvel írják. Mint ahogy igen sokan írják helytelenül azt is hosszú Ó-val, hogy "automatikus".) üdv! proli007
Hello!
Nos elkészítettem egy változatot. Ez már közel azt műveli, mint amit a barátod szeretne. Hét ütemidő van. üdv! proli007
Hello!
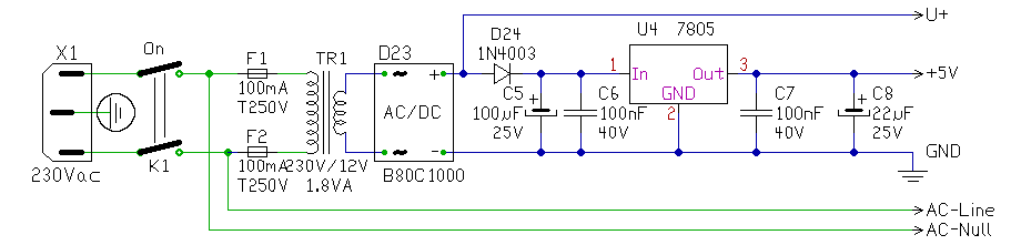
De mivel gondolkodtam a dolgon, rájöttem egy elég kézenfekvő megoldásra is. Ha az ütemeket 128 db. 1mp-es időegységre osztjuk, akkor az egész műveletsort, egy egyszerű EPROM-ba beprogramozhatjuk. Így a 128 ciklus alatt, szinte bármit, bármikor ki-be kapcsolhatunk. És fizikailag elég egyszerű is a dolog. - Egy 4060 időalappal előállítjuk az 1sec időt (persze az első Q kimenet, már 16-al osztja az órajelet). - Ez után, 7db. bináris kimenettel, címezzük az epromot. Az eprom kimenetei ha magas szinten vannak, akkor kapcsolják a relémegható IC-t. - Annyi a feladatunk, hogy a címekhez tartozó kimeneti bit variációt összeállítjuk, és beégetjük az epromba. - Ha az eprom OE lába alacsony szinten van, akkor az eprom tartalma kikerül a kimenetre. Ha magas szinten van, akkor a kimenetek lebegnek. Ezt használtam ki, hogy a 4060 2sec-os kimenetét, egy ellenállással átkötöttem a sárga meghajtó bemenetére. Ha az eprom lábak meghajtják a kimeneteket, akkor az "megerőszekolja az ellenálláson jövő 2s-os jelet. Ha az OE láb magas szinten van, és a kimenetek lebegnek, akkor egyik lámpa sincs bekapcsolva, de a 2s-os jel eljut a meghajtóra, tehát az villog. Szerintem elég egyszerű és kevés alkatrészt is tartalmaz. Egy ilyen 100 éves eprom, szerintem mindenkinek lapul a fiókjába. Bármely kapacitású megfelelhet, csak a nem használt címbusz vonalakat GND-re kel kötni, és az alsó 128 tároló rekeszt kell. programozni. (Ha elszúrtuk, akkor a maradék címen, még számtalan 128-as blokkot lehet a címbusz felső bitjeinek variálásával beállítani. Vagy tiki-taki lámpa vezérlést készíteni, programtól függően..) Vigyázat! Itt az IC tápfeszültsége, 5V. De a reléké, változatlanul lehet 12V. üdv! proli007
Sziasztok! amint itt olvasgattam a forumot rajottem h nagyon sok okos emberge fordulitt meg es eleg segitokeszek. Szal nekem is lenne egy problemem ha lenne vki haljando segiteni egy24 db ledes kapcsolasi rajzot kene kessziteni 8 db jelzolampaval ami piros sarga es zold.Az irany meg van adva a kepen. A szinek sorrendje a kovetkezo: Zold,Sarga, Piros,Piros-Sarga,Zold.Kb ilyen sorrendben vannak a szinek. Es az ido pedig: A zold elore15 s:A zold balra10 s:B zold elore:15, B zold balra:8. A C az A val egyforma a D meg a B vel tehat ugy mint a rendes szabalyos forgalom mukodese.Es a sarga pedig 2 s. Lecci fontos lenne tudna valaki segiteni. Nem kell elkomplikalni csak egy egyszeru sima kapcsolasi rajzot
Szia
Szuper az áramkör! A 7 ütemidejű, szerintem, így tökéletes lesz! ![]() Az EPROM-os áramkör valóban sokkal egyszerűbb, de sajnos nem tudok EPROM-ot programozni, sem égetni. ![]() Lenne egy kérdésem még: Az ULN2803A IC-t nem lehetne kiváltani az alábbi áramkörrel? Csak mert ahhoz megvannak az alkatrészek. ![]() Üdv.Zoli
Hello!
Természetesen ki lehet váltani a meghajtót tranzisztorokra, de ha megnézed, az ULN-ben darlington tranzisztorok vannak. Ez azzal jár, hogy sokkal nagyobb bázisellenállások vannak, és a kapcsolás küszöbfeszültsége minimálisan két bázis-emitternyi. Az első azért fontos, mert terheli a 4017 kimenetét, aminek ettől kisebb lesz a logikai magas szintje, ami befolyásolja az időzítést. A második azért, mert D9 dióda, nem fogja tudni alacsony szintre húzni a feszültséget, mikor a zöld villog. (Hiszen a bázis-emitter 600mV környékén kezd nyitni, a dióda nyitófeszültsége 700mV, és még ott van a kapu kimenetének feszültség emelkedése is a bázisáramra. Azért valószínűleg működne, de nem mondható korrekt megoldásnak.) De darlington (v. darlington kapcsolású) tranyóval (BC517 v. BD681) működne. És a bázis-emitter közé is illik ellenállást tenni. De ha a relé árama kicsi, és a tranyó bétája nagy, akkor lehet nagy ellenállású bázisosztót is alkalmazni. pld. 10kohm sorba, és 2,2kohm párhuzamosan a bázis-emitterrel). Ha a relé mondjuk a megadott G2R-1. (Azért azt én nem hiszem, hogy Egerszegen nem találsz valakit, aki egy epromot be tud égetni..) üdv! proli007
Szia
Értem, akkor maradok inkább az ULN2803A IC-nél. Sajnos Egerszegen nemigazán akarnak ráérni az emberek, nem olyan segítőkészek, mint itt. Sajnos ez a tapasztalatom... De ha találnék is valakit,aki beégetné a programot,azt előbb valakinek meg is kellene írnia, vagy tévednék? Üdv. Zoli
Hello!
Ez még nem program, ez csak egy táblázat, ami 128 byte-ból áll. Ami az "idődiagram mellett található.. üdv! proli007 |
Bejelentkezés
Hirdetés |




.
















