Fórum témák
» Több friss téma |
Fórum » Akkumulátor töltő
Hello!
Akkor építsd meg az utólag felrakott kapcsolást, és majd a beállítást gyakorlat útján meghatározod. Ez, ha nincs fogyasztás, és az aksi fel van töltve, nyugton hagyja az aksit, és a töltő sem fogyaszt áramot. Viszont így az aski feltöltésre kerül, majd kisütésre a fogyasztók által. Tehát a töltés és kisütés ciklusokból áll a működése. Gyakorlatilag a gépjármű is majdnem ezt a módszert követi. A pufferüzemű töltést, a szünetmentes tápláláshoz találták ki. Itt a töltő, állandó áram alatt van, tulajdonképpen a töltő látja el a fogyasztókat és a töltést is. Mivel tartós töltés esetén az aksi feszültsége nem lehet 13,5V felett, ezért ezen a szinten korlátozza a töltő a feszültséget. Hátránya, hogy a töltő alapfogyasztása állandóan terheli a hálózatot, az aksi elszulfátosodása hamarabb végbe megy, nem használható ki az aksi névleges kapacitása. De pld. egy riasztó esetében célszerű lehet, mert ott az áramkörök alapfogyasztása kicsi, viszont riasztás alatt a terhelés nagy. Így riasztás alatt az aksi szolgáltatja az energiát, majd ennek megszűntével az aksit kis energiával lassan visszatöltjük. Itt rövid idejű, de nagy energia szükségletű ciklikus (vagy alkalmi) fogyasztásról van szó. üdv! proli007
Szia.
Mielőtt javitanám és összeraknám a másik fórumon rajzolt kapcsolást kikérném a véleményed róla. Gondolom kitaláltad hogy egy impulzustöltő lesz belőle ha megszületik. Mit gondolsz a savas akksik impulzus töltéséröl? Terveim szerint nagy árammal töltöm egy rövid ideid majd rögtön ki is sütöm mondjuk a töltőáram 1/5 részével és hagyom egy kicsit pihenni. Végül is olyan mint egy regeneráló töltő csak itt tud pihenni egy kicsit az akksi. Amit a multkor igértem a töltőröl úgy néz ki nem lesz belőle semmi.Megmértem a töltési karakterisztikát.Kéziben a beállitott árammal tölt addig amig fel nem robban az akksi.Autómatában pedig bármekkora akksi is van rajta 30A-al tölt addig amig a kapocsfesz el nem éri a 14.5V-ot és utána feszgenerátorosan tölt. Kinyitottam de brutális a hejzet.Holnap teszek föl képet róla.
Hello!
Nem gondolkodtam rajta, mihez szükséges. Az impulzus töltésről nincsenek tapasztalataim, de egy tirisztoros (v. diódás) töltő is ezt műveli, ha belegondolsz. (Főleg a töltés félig leszabályozása esetén.) Amúgy elfelejtettem mondani, hogy a tranyók helyett a legkézenfekvőbb megoldás, egy 4066-os analóg kapcsoló. Akkor mégsem olyan okos az a töltő, mint amilyennek látszik.. (Bár én gyanítottam az évjáratból, és az analóg technikából.) üdv! proli007
Üdv!
Van egy akkumulátor töltőm 6/12V 6A. A probléma az, hogy ha tölteni szeretnék vele és rákötöm egy akkumulátorra, max töltést jelez ki, de hacsak rövidre zárom, ami ugye a szikrát/biztosíték kiégését jelentené ugyancsak max töltést jelez, 6A. Megmérve a feszültséget 10.6V-ot mutat, van egyébként egy teljesen ugyan ilyen töltöm, ami jó, ott is ennyi értéket mutat. Ugyan így egy izzót rákapcsolva 0A áramot mértem, a rosszon.
Szia.
A fene sem tudja hogy miért akarom megcsinálni.Talán mert valamit muszáj mindig alkotnom. A neten elég kevés érdemi infót találtam az impuzustöltésröl savas akksikhoz.Végülis a regeneráló töltőböl indultam ki.A Rádiótechnika ez év augusztusi számában van egy impulzustöltő.A működését kivesézi de a hatásárol,következményekröl és a várható eredményekröl semmit nem emlit.És ebben nincs kisütés sem.1KHz-en ketyegtet egy fetet ami rákapcsolja az akksira a 30V-os betápot és a kitöltéssel állitja a töltőáramot. Összepókoztam az asztalon a tirisztoros regeneráló töltőt csak kicsit másképp.24V-os trafó primmer oldalát szabájzom egy triakkal.A szekunderen meg csak egy dióda van.Az akksi sarkain pedig egy kis izzó.Szkópon a töltőáram rövid ideig tartó hegyes "tüske" 40A-es csúcsokkal.Kb 1A-es kisütőáram és a töltőáram átlagértéke 3A-er.Legalább is ezekkel a paraméterekkel töltöttem egy akksit.Készül hozzá az álltalad cikkbe foglalt kapacitásmérő műszer is.Nagyon teccik. Terveim szerint az Ekocsi akksiait akarom egy kicsit rendbeszedni meg állapotfelmérést végezni.Az akksik adatlapján C/10-es kisütőáramra van megadva az Ah érték.Bővebben: Link Aztán majd kilehet deriteni hogy milyen hatásai vannak a reg és impulzus töltőknek. Igéretem szerint csináltam egy pár mobilos képet.Betyár jószág.Újkorában 24-40-80V-os töltő volt.80V-on 80A-ert tudott. (adattábla szerint) Életemben nem láttam még ekkora trafót egy készülékben.Sajna a képeken nem látszik de az elöl lévő 6db trafó mögött bújik meg.Tipusa.:Tungsram VTU80/80Az impulzustöltő kapcsolását javitom a hétvégén és közzé teszem itt.
Hello!
Az aksitöltőket nem illik szikráztatni! (Kissé ideje múlt gondolkodás) De így soha nem fogjuk megmondani mi bajod van, ha nincs rajz, vagy legalább egy fénykép. Viszont, ha pld. van benne egy Shunt ellenállás (kis értékű) amiről az áram jelzése kapja a feszültséget és az szakadt, már is előállhat a hibajelenség. Töltést ugyan mutatni fog, feszültség is lesz, de áram nem. (Gondolom nem egy mutatós műszer van benne, mert akkor már felcsavarodott volna a mutatója.) A feszültséggel ne foglalkozzál, mert a töltőben nincs kondi, így a műszer kisebb értéket mérhet. Nem is beszélve a digitális majálisokról, mert azok azt mutatnak egy trafónál-töltőnél, amit akarnak. Egy izzó terhelésnek, sokkal beszédesebb. (És, ésszerűbb is próbára, mint a szikroszkóp!) üdv! proli007
Hello!
Nincs gond, "hajózni szükséges"! Ha meg nincs hajó, vagy víz, marad a villany.. "A szekunderen meg csak egy dióda van" Ennek nagyon fog örülni a trafó. Akkor legalább tegyél rá még egyet "ellen-fázisba" és egyszerre két aksit pumpáljon. Ez a töltő, majdnem egyidős velem. Legalább is valami ilyesmiket szereltünk a suliba bérbe anno. (Csak akkor még nem érdekelt a töltés, csak a kábelkötegelés.) De ahogy a sok trafót nézem, lehet ez transzduktoros vezérlésű. (persze nem "igazi" háromoszlopos, hanem két trafós, amilyeneket már én is próbáltam valaha.) Minden esetre, mindenből lehet tanulni, és kell is!.. üdv! proli007
Szia.
Hát megrajzoltam a közel végleges kapcsolást.Mire eljutottam az akksiig rájöttem hogy ezt igy nem lehet kapcsolni.Remélem jól gondolom hogy egy alsó-felső oldali meghajtás kell.A 12V-os részre menne még egy stabkocka. Mivel már rendesen el van bonyolitva ezért még megfejelném egy kicsit.Ha már töltöm és utánna megmérem a kisütés alatt a kapacitást akkor lehetőleg egyforma szintre kellene feltölteni az akksikat.Kinéztem a szintén álltalad tervezett "ACCU-GRD",akksi figyelő kapcsolást.Ez az akksirol veszi a tápfeszt és egy külön panelon lenne.Viszont hogy itt is hiteles legyen a szinkronjelet a 4017 3-as lábárol egy optóval oldanám meg.Mert ez a láb akkor aktiv amikor az akksi pihen.Megoldható ez igy és ha igen akkor hogyan? De mivel hajóm nincs,ezért hogy van e ennek az egésznek értelme azt döncse el más vagy legfeljebb a tapasztalat megmondja.
Sziasztok. Azt szeretném kérdezni, hogy ha úgy akarok akkut tölteni, hogy egy izzót kötök sorba az akkuval akkor 12V effektív értékű trafó kell, vagy 12V maximum értékű? Esetleg egy 13V-os effektív értékű trafóval lehet akkut tölteni?
Hello!
A rajzodon néhány módosítást kellene eszközölni. - Az 555 DIS lábát, a jelenlegi helyéről elvenni, és egy 1kohm-on keresztül, a C2-re kötni. Mert így ha valamelyik poti rövidre zárt helyzetben van, akkor kisütéskor az 555 "gyötri" az analóg kapcsolót. - Én még nem használtam (mert nincs) IR2110-et, de szerintem a VS (2.) lábát össze kell kötni a felső oldali Fet forrás lábával. Mert különben hogyan töltődik fel a C7 kondi? - C9 és C10, minek kell? Elvileg Q2 nyitásánál így akármekkora lehet az áram. Az optó nem gond, mert amikor készítettem a rajzot, készítettem egy optós verziót is. De ez nullpontban mintavételezi az aksi feszültségét (mikor nincs áram). Tehát a hármas lábra és a tápra kell kötni az optót.. üdv! proli007
Hello!
A trafó, akkor tölti az aksit, mikor a pillanatnyi feszültsége magasabb, mint az aksi feszültsége. (levonva az egyenirányító diódák nyitóirányú veszteségét, ami kb. 2V Graetz esetén). Mivel a trafó csúcsfeszültsége 1,42-szer nagyobb, mint az effektív feszültsége, lehet tölteni. De csökkenő trafófeszültség esetén, az az idő egyre csökken amikor a trafó feszültsége nagyobb mint az aksi, így az átlag töltőáram egyre kisebb lesz. Tehát jelentősen csökkenhet a töltőáram. (főleg a töltés végén) üdv! proli007
A DIS lábat módositottam a VS láb pedig figyelmetlenségböl lett rövidebb a kelleténél.
A C10-et azért tettem be hogy a töltőáram ne lüktessen.A Q2 nincs szinkronban a hállózattal és igy a töltőáram mindig válltozna.Nem feltétlen hállózati frekvencia környékére tervezem a kapcsolófrekit.Csak azt nem tudom hogy elegendő lehet e a 10000uF.A feltöltését egy NTC-n keresztül tervezem.Igy már lehet hogy bekapcsoláskor 0.1s tovább is maradhat "H".Hát van még azért itt mit továbbgondolni.De engem egyre jobban izgat az életképessége a valóságban. Köszönöm a nyomtatási rajzot.Megmentettél egy kis "melótol".De hogy lehet mindig mindenre gondolni? Csak azt nem tudom kihámozni a 4017 adatlapjábol hogy milyen áramokkal lehet terhelni a kimeneteket.LOW Level Output Current.:25C-fokon 8.8mA. Akkor ennél nagyobb nem lehet az opto diódájának az árama.Jól nézem?
Hello!
Oké, csak ha megszűröd az egyenirányított feszültséget, akkor valamilyen áramkorlátozó elemre szükség lesz.. Mert ha bekapcsol az alsó Fet, vége is az életének. Hiszen a kondiból akkora áram folyik ki bekapcsolás pillanatába, amekkora akar. Csak az aksi és a Fet belsőellenállása fogja csak korlátozni az áramot. Csak annyi a titok, hogy ha kitalálok valamit, mindig körbejárom a témát, és így születik több megoldási verzió is. Aztán vagy életképes a gondolat, vagy nem. A 4017 kimenetét nem lehet "agyonterhelni", mert az logikai szint rovására megy. Lehet célszerűbb egy PNP emitterkövetőt betenni az opto elé. (Csak egy plusz tranyó kell.) Persze az opto előtti diódahíd itt felesleges. (Egyébként a CMOS kimenetek kb. úgy viselkednek, mint ha a kimenettel sorba egy 600ohm-os (csatorna) ellenállás lenne.) üdv! proli007
Tisztelt Fórumtársak! Van pár jóféle és nem jóféle 9 V -os akkum műszerekbe használom, de sokat kell tölteni őket, és erre az egy akkutípusra nem nagyon találok okos kapcsolást ami figyelné a töltőáramot vagy a töltési időt ! Persze a töltőáram/fesz arány lenne az igazi mert a gyári párezres töltők megölik az akkut
ha valaki épített már vagy tud ilyen kapcsolást kérem ossza meg velem! A drága a töltő vásárlása azért nem alternatíva mert kb 10 db akkuról van szó amiknek kivezettem a pólusait hogy ha benn a műszerben akkor is tudjam őket tölteni. Az olyasmi hogy led jelezze ha feltöltődött már csak hab lenne a tortán
10,6V-ot az akku puffereli és emeli az akku töltéséhez megfelelő értékre.
Sziasztok
Van egy Bosch LW12/20E automata (tirisztoros) akkutöltő, minden alkatrész jó és mégsem működik. Azt szeretném kérdezni volt e már valakinek szerencséje ilyen készülékkel találkozni és javított is esetleg ilyet. Válaszokat köszönöm.
Hello!
Tegyél fel rajzot, és akkor megpróbáljuk kitalálni mi a baja.. üdv! proli0007
Az is segítség, hogy semmit nem tud tölteni, vagy csak egyetlen akkuval próbáltad, és azt nem hajlandó.
Egyes töltők a mélykisütött akkut rossz feszültségűnek, vagy rosszul csatlakoztatottnak kezelik, és nem hajlandók elkezdeni a töltést. Nagyon prózai dolog lehet még egy kimenetvédő biztosíték kiégése is...
Üdv mindenkinek! Az természet szerű, hogy egy aksitöltö töltés állásban 18, "bikázó" funkcióban 36V on megy (terheletlen adatok)? (12V a töltési feszültség és 220A-t bír a szerkezet)
Köszi: Csaba
Rakj rá egy fényszóró izzót, és nézd meg úgy is. Lehet normális is.
Tettem rá egy villanymotort, leégett
(darufűtés motorja, 12V, 7A)
Tegyél rá egy nagyobb aksit (22Ah min) és úgy nézd meg az áramot és a feszültséget.
Oké! nem itt van a cucc, melóban, de holnap kipróbálom!
Köszi: Csaba
Stewe & proli 007
Sajnos nincs róla rajz,de a meg lepő az,hogy közben sikerült életre kelteni egy azaz egy 8,2 zénerdióda volt a ludas ami egy NE555 -nek korlátozta a feszültséget. Műszer szerint jó volt de ahogy áramot kapott a feszültség annyira leesett hogy az ic nem tudott annyit, hogy a tirisztort vezérelje. Most már működik köszönöm a törődést.
Hello!
Azért nézzél benne körül, mert a zéner, nem az az alkatrész, ami ok nélkül megadja magát. Kivétel, ha az előtété ellenállását rövidrezárják, azaz nagyobb feszültséget kap, mint a zénerfeszültsége és nincs áramkorlátozó ellenállás előtte. Tehát azt kell megnézni, hogy ez az állapot hogy jöhetett létre. Mert soha nem lehet cél, csak egy hiba elhárítása, annak létrejöttének oka, sokkal fontosabb, hogy ne ismétlődhessen meg.. üdv! proli007
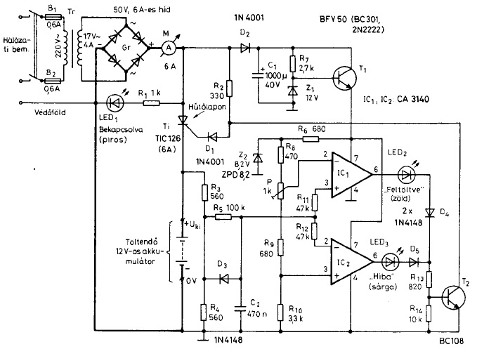
Sziasztok! Kérlek segítsetek! Kb. fél éve csináltam egy aksitöltőt, kapcsolása mellékelve. Bátyám tegnap rátett egy elég nagy, 12V-os kb. 7A-es aksit. Azt hittem bírni fogja, de nem. Amikor rátette nem voltam ott... Amikor rátaláltam rá volt kötve, de nem töltött semmit, csak a piros LED világított. 3-4A-es aksikkal semmi baja sem volt. Amíg nincs rajta aksi csak a narancs LED világít, ha rákötök egyet az Ampermérő kimozdul és szépen tölti, ahogy közeledik a feltöltődéshez a zöld LED pislákolni kezd, majd amikor kész, a töltőáram csak pár mA és a zöld LED rendesen világít. Most ha bekapcsolom aksi nélkül és aksival is csak a piros LED világít, a mérő nem mozdul. Ha megfordítom a polaritást az összes LED ég. Mi szállhatott el? A tirisztor? Kérlek segítsetek! Köszönöm! Üdv; Zoli
Közben rájöttem, elégett egy vezetősáv... Megforrasztom,ha nem jó visszatérek, hátha segít valaki!
Most sem 100-as... Megforrasztottam a sávot. Most már ha bekapcsolom ég a narancssárga LED, de nem 100%-os fényerőn, csak úgy félig, ha viszont kikapcsolom, akkor felgyullad teljesen és szép lassan alszik ki, ahogy kimerül a trafó... Ha rárakom az aksira kialszik és tölt. És még valami. Ha a sárga vagy a zöld LED világít, akkor nem szabadna fesznek lennie a kivezetések közt. De hiába világít a sárga, mint mondtam, halványabban, a fesz. a kivezetéseke 14V. Tehát nincs lekapcsolva a tirisztor. Mi hallhatott meg? Ja és így ha összeérintem a 2kivezetést természetesen szikrázik, meg felszalad az A mérő... Ez logikus, de nem jó..... Kérlek segítsetek! Az lehet hogy a T2 ment gallyra? Amúgy nem BC108 van benne, mert azzal nem volt jó, hanem BC182.
helló
lenne egy kérdésem felétek, van egy 12volt 4ah-ás akkum és épitettem hozzá egy töltőt beállitottam hogy 14.4voltál kapcsoljon le és ha eléri ezt a feszültségszintet még akkor is tölti 10-15mA-al. szerintetek ha igy hagyom egy-két napig akkor ez a kis áram tud túltöltést okozni az akksiban? |
Bejelentkezés
Hirdetés |





(adattábla szerint) Életemben nem láttam még ekkora trafót egy készülékben.Sajna a képeken nem látszik de az elöl lévő 6db trafó mögött bújik meg.Tipusa.:Tungsram VTU80/80





ha valaki épített már vagy tud ilyen kapcsolást kérem ossza meg velem! A drága a töltő vásárlása azért nem alternatíva mert kb 10 db akkuról van szó amiknek kivezettem a pólusait hogy ha benn a műszerben akkor is tudjam őket tölteni. Az olyasmi hogy led jelezze ha feltöltődött már csak hab lenne a tortán
(darufűtés motorja, 12V, 7A)








